5-Hydroxytryptamine G-Protein-Coupled Receptor Family Genes: Key Players in Cancer Prognosis, Immune Regulation, and Therapeutic Response
Abstract
1. Introduction
2. Materials and Methods
2.1. Data Gathering
2.2. Expression Analysis
2.3. Survival Analysis
2.4. Gene Alteration in Pan-Cancer
2.5. Correlation Between HTGPCR Expression, Immune Subtype, and Tumor Microenvironment
2.6. Correlation Analysis of HTGPCRs and Immunotherapy Outcome
2.7. Single-Cell Analysis
2.8. Nomogram and Calibration Curve Construction
2.9. Drug Sensitivity Analysis
2.10. Cell Line
2.11. Cell Proliferation and Colony Formation Assays
2.12. Wound-Healing, Cell Migration, and Invasion Assays
2.13. Statistical Analysis
3. Results
3.1. Expression of HTGPCRs in Pan-Cancer
3.2. Clinical Prognostic Analysis of HTGPCRs in Pan-Cancer
3.3. Genomic Changes of HTGPCR Across Pan-Cancer
3.4. Correlation Among Clinical Characteristics and HTGPCR Family Gene Expression in Pan-Cancer
3.5. Correlation Among HTGPCR Family Gene Expression and Stemness Score and TME in Pan-Cancer
3.6. Immune Status of HTGPCR Family Genes in Pan-Cancer
3.7. The Expression of HTGPCRs in Single-Cell Level
3.8. Construction of Nomogram Prediction Models
3.9. Drug Sensitivity Analysis
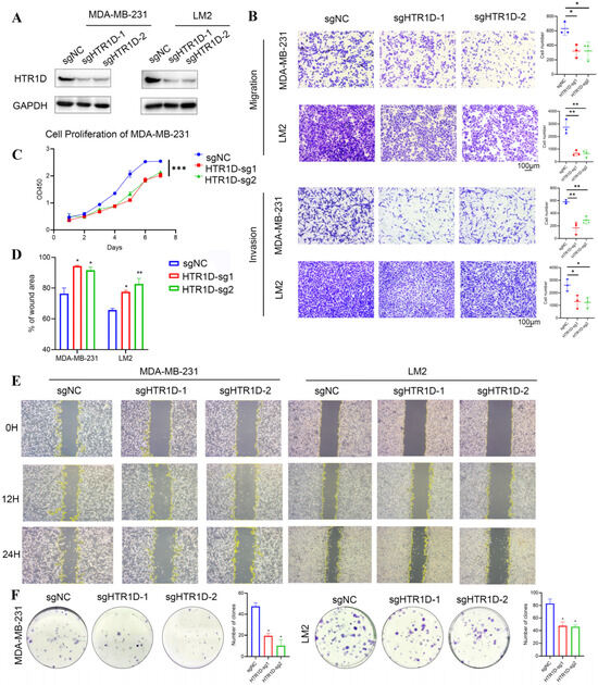
3.10. Knockdown of HTR1D Inhibits Breast Cancer Cell Growth and Metastasis In Vitro
4. Discussion
5. Conclusions
Supplementary Materials
Author Contributions
Funding
Institutional Review Board Statement
Informed Consent Statement
Data Availability Statement
Conflicts of Interest
References
- Bray, F.; Laversanne, M.; Sung, H.; Ferlay, J.; Siegel, R.L.; Soerjomataram, I.; Jemal, A. Global cancer statistics 2022: GLOBOCAN estimates of incidence and mortality worldwide for 36 cancers in 185 countries. CA Cancer J. Clin. 2024, 74, 229–263. [Google Scholar] [CrossRef] [PubMed]
 - Siegel, R.L.; Giaquinto, A.N.; Jemal, A. Cancer statistics, 2024. CA Cancer J. Clin. 2024, 74, 12–49. [Google Scholar] [CrossRef]
 - Vicaut, E.; Laemmel, E.; Stucker, O. Impact of serotonin on tumour growth. Ann. Med. 2000, 32, 187–194. [Google Scholar] [CrossRef]
 - Cattaneo, M.G.; Palazzi, E.; Bondiolotti, G.; Vicentini, L.M. 5-HT1D receptor type is involved in stimulation of cell proliferation by serotonin in human small cell lung carcinoma. Eur. J. Pharmacol. 1994, 268, 425–430. [Google Scholar] [CrossRef]
 - Winkler, F.; Venkatesh, H.S.; Amit, M.; Batchelor, T.; Demir, I.E.; Deneen, B.; Gutmann, D.H.; Hervey-Jumper, S.; Kuner, T.; Mabbott, D.; et al. Cancer neuroscience: State of the field, emerging directions. Cell 2023, 186, 1689–1707. [Google Scholar] [CrossRef]
 - Mancusi, R.; Monje, M. The neuroscience of cancer. Nature 2023, 618, 467–479. [Google Scholar] [CrossRef]
 - Hannon, J.; Hoyer, D. Molecular biology of 5-HT receptors. Behav. Brain Res. 2008, 195, 198–213. [Google Scholar] [CrossRef]
 - Balakrishna, P.; George, S.; Hatoum, H.; Mukherjee, S. Serotonin Pathway in Cancer. Int. J. Mol. Sci. 2021, 22, 1268. [Google Scholar] [CrossRef] [PubMed]
 - McCorvy, J.D.; Roth, B.L. Structure and function of serotonin G protein-coupled receptors. Pharmacol. Ther. 2015, 150, 129–142. [Google Scholar] [CrossRef]
 - Zhan, D.; Wang, X.; Zheng, Y.; Wang, S.; Yang, B.; Pan, B.; Wang, N.; Wang, Z. Integrative dissection of 5-hydroxytryptamine receptors-related signature in the prognosis and immune microenvironment of breast cancer. Front. Oncol. 2023, 13, 1147189. [Google Scholar] [CrossRef] [PubMed]
 - Liu, Y.; Zhang, H.; Wang, Z.; Wu, P.; Gong, W. 5-Hydroxytryptamine1a receptors on tumour cells induce immune evasion in lung adenocarcinoma patients with depression via autophagy/pSTAT3. Eur. J. Cancer 2019, 114, 8–24. [Google Scholar] [CrossRef]
 - Abedini, F.; Amjadi, O.; Hedayatizadeh-Omran, A.; Lira, S.A.; Ahangari, G. Serotonin Receptors and Acetylcholinesterase Gene Expression Alternations: The Potential Value on Tumor Microenvironment of Gastric Cancer. Oncology 2023, 101, 415–424. [Google Scholar] [CrossRef]
 - Li, T.; Wei, L.; Zhang, X.; Fu, B.; Zhou, Y.; Yang, M.; Cao, M.; Chen, Y.; Tan, Y.; Shi, Y.; et al. Serotonin Receptor HTR2B Facilitates Colorectal Cancer Metastasis via CREB1-ZEB1 Axis-Mediated Epithelial-Mesenchymal Transition. Mol. Cancer Res. 2024, 22, 538–554. [Google Scholar] [CrossRef]
 - Fountzilas, C.; Velasco, S.A.; Bshara, W.; LeVea, C.M.; Gupta, M.; Ji, W.; George, A.; Attwood, K.; Iyer, R.V. Evaluation of the serotonin pathway as a biomarker in cholangiocarcinoma. J. Gastrointest. Oncol. 2023, 14, 2192–2201. [Google Scholar] [CrossRef] [PubMed]
 - Bertrand, M.; Szeremeta, F.; Hervouet-Coste, N.; Sarou-Kanian, V.; Landon, C.; Morisset-Lopez, S.; Decoville, M. An adult Drosophila glioma model to highlight metabolic dysfunctions and evaluate the role of the serotonin 5-HT(7) receptor as a potential therapeutic target. FASEB J. 2023, 37, e23230. [Google Scholar] [CrossRef]
 - Nakamura, Y.; Ise, K.; Yamazaki, Y.; Fujishima, F.; McNamara, K.M.; Sasano, H. Serotonin receptor 4 (5-hydroxytryptamine receptor Type 4) regulates expression of estrogen receptor β and cell migration in hormone-naive prostate cancer. Indian J. Pathol. Microbiol. 2017, 60, 33–37. [Google Scholar] [CrossRef]
 - Soll, C.; Riener, M.O.; Oberkofler, C.E.; Hellerbrand, C.; Wild, P.J.; DeOliveira, M.L.; Clavien, P.A. Expression of serotonin receptors in human hepatocellular cancer. Clin. Cancer Res. 2012, 18, 5902–5910. [Google Scholar] [CrossRef]
 - Jin, X.; Li, H.; Li, B.; Zhang, C.; He, Y. Knockdown and inhibition of hydroxytryptamine receptor 1D suppress proliferation and migration of gastric cancer cells. Biochem. Biophys. Res. Commun. 2022, 620, 143–149. [Google Scholar] [CrossRef] [PubMed]
 - Abdouh, M.; Albert, P.R.; Drobetsky, E.; Filep, J.G.; Kouassi, E. 5-HT1A-mediated promotion of mitogen-activated T and B cell survival and proliferation is associated with increased translocation of NF-kappaB to the nucleus. Brain Behav. Immun. 2004, 18, 24–34. [Google Scholar] [CrossRef]
 - Nau, F., Jr.; Miller, J.; Saravia, J.; Ahlert, T.; Yu, B.; Happel, K.I.; Cormier, S.A.; Nichols, C.D. Serotonin 5-HT(2) receptor activation prevents allergic asthma in a mouse model. Am. J. Physiol. Lung Cell Mol. Physiol. 2015, 308, L191–L198. [Google Scholar] [CrossRef] [PubMed]
 - Fiorino, F.; Severino, B.; Magli, E.; Ciano, A.; Caliendo, G.; Santagada, V.; Frecentese, F.; Perissutti, E. 5-HT(1A) receptor: An old target as a new attractive tool in drug discovery from central nervous system to cancer. J. Med. Chem. 2014, 57, 4407–4426. [Google Scholar] [CrossRef]
 - Marcinkute, M.; Afshinjavid, S.; Fatokun, A.A.; Javid, F.A. Fluoxetine selectively induces p53-independent apoptosis in human colorectal cancer cells. Eur. J. Pharmacol. 2019, 857, 172441. [Google Scholar] [CrossRef] [PubMed]
 - Li, M.; Duan, L.; Wu, W.; Li, W.; Zhao, L.; Li, A.; Lu, X.; He, X.; Dong, Z.; Liu, K.; et al. Vortioxetine hydrobromide inhibits the growth of gastric cancer cells in vivo and in vitro by targeting JAK2 and SRC. Oncogenesis 2023, 12, 24. [Google Scholar] [CrossRef] [PubMed]
 - Ramachandran, S.; Kaushik, I.S.; Srivastava, S.K. Pimavanserin: A Novel Autophagy Modulator for Pancreatic Cancer Treatment. Cancers 2021, 13, 5661. [Google Scholar] [CrossRef] [PubMed]
 - Zhang, Y.; Huang, Q.; Xu, Q.; Jia, C.; Xia, Y. Pimavanserin tartrate induces apoptosis and cytoprotective autophagy and synergizes with chemotherapy on triple negative breast cancer. Biomed. Pharmacother. 2023, 168, 115665. [Google Scholar] [CrossRef]
 - Gao, J.; Aksoy, B.A.; Dogrusoz, U.; Dresdner, G.; Gross, B.; Sumer, S.O.; Sun, Y.; Jacobsen, A.; Sinha, R.; Larsson, E.; et al. Integrative analysis of complex cancer genomics and clinical profiles using the cBioPortal. Sci. Signal 2013, 6, pl1. [Google Scholar] [CrossRef] [PubMed]
 - Yuan, H.; Yan, M.; Zhang, G.; Liu, W.; Deng, C.; Liao, G.; Xu, L.; Luo, T.; Yan, H.; Long, Z.; et al. CancerSEA: A cancer single-cell state atlas. Nucleic Acids Res. 2019, 47, D900–D908. [Google Scholar] [CrossRef] [PubMed]
 - Iasonos, A.; Schrag, D.; Raj, G.V.; Panageas, K.S. How to build and interpret a nomogram for cancer prognosis. J. Clin. Oncol. Off. J. Am. Soc. Clin. Oncol. 2008, 26, 1364–1370. [Google Scholar] [CrossRef]
 - Cook, N.R. Statistical evaluation of prognostic versus diagnostic models: Beyond the ROC curve. Clin. Chem. 2008, 54, 17–23. [Google Scholar] [CrossRef] [PubMed]
 - Shankavaram, U.T.; Varma, S.; Kane, D.; Sunshine, M.; Chary, K.K.; Reinhold, W.C.; Pommier, Y.; Weinstein, J.N. CellMiner: A relational database and query tool for the NCI-60 cancer cell lines. BMC Genom. 2009, 10, 277. [Google Scholar] [CrossRef]
 - Liu, Q.; Sun, H.; Liu, Y.; Li, X.; Xu, B.; Li, L.; Jin, W. HTR1A Inhibits the Progression of Triple-Negative Breast Cancer via TGF-β Canonical and Noncanonical Pathways. Adv. Sci. 2022, 9, e2105672. [Google Scholar] [CrossRef] [PubMed]
 - Thorsson, V.; Gibbs, D.L.; Brown, S.D.; Wolf, D.; Bortone, D.S.; Ou Yang, T.H.; Porta-Pardo, E.; Gao, G.F.; Plaisier, C.L.; Eddy, J.A.; et al. The Immune Landscape of Cancer. Immunity 2018, 48, 812–830.e814. [Google Scholar] [CrossRef]
 - Keenan, T.E.; Tolaney, S.M. Role of Immunotherapy in Triple-Negative Breast Cancer. J. Natl. Compr. Canc Netw. 2020, 18, 479–489. [Google Scholar] [CrossRef]
 - Bagchi, S.; Yuan, R.; Engleman, E.G. Immune Checkpoint Inhibitors for the Treatment of Cancer: Clinical Impact and Mechanisms of Response and Resistance. Annu. Rev. Pathol. 2021, 16, 223–249. [Google Scholar] [CrossRef]
 - Zhang, Z.; Yu, X.; Wang, Z.; Wu, P.; Huang, J. Anthracyclines potentiate anti-tumor immunity: A new opportunity for chemoimmunotherapy. Cancer Lett. 2015, 369, 331–335. [Google Scholar] [CrossRef]
 - Wu, W.; Li, Q.; Zhu, Z.; Li, C.; Lu, P.; Zhou, X.; Huang, Y.; Liu, Y.; Wang, M.; Gong, J. HTR1D functions as a key target of HOXA10-AS/miR-340-3p axis to promote the malignant outcome of pancreatic cancer via PI3K-AKT signaling pathway. Int. J. Biol. Sci. 2022, 18, 3777–3794. [Google Scholar] [CrossRef]
 - Cinar, V.; Hamurcu, Z.; Guler, A.; Nurdinov, N.; Ozpolat, B. Serotonin 5-HT7 receptor is a biomarker poor prognostic factor and induces proliferation of triple-negative breast cancer cells through FOXM1. Breast Cancer 2022, 29, 1106–1120. [Google Scholar] [CrossRef]
 - Chakravarty, D.; Solit, D.B. Clinical cancer genomic profiling. Nat. Rev. Genet. 2021, 22, 483–501. [Google Scholar] [CrossRef]
 - Aoi, T. Biology of lung cancer: Genetic mutation, epithelial-mesenchymal transition, and cancer stem cells. Gen. Thorac. Cardiovasc. Surg. 2016, 64, 517–523. [Google Scholar] [CrossRef]
 - Dizeyi, N.; Bjartell, A.; Nilsson, E.; Hansson, J.; Gadaleanu, V.; Cross, N.; Abrahamsson, P.A. Expression of serotonin receptors and role of serotonin in human prostate cancer tissue and cell lines. Prostate 2004, 59, 328–336. [Google Scholar] [CrossRef] [PubMed]
 - Sakita, J.Y.; Bader, M.; Santos, E.S.; Garcia, S.B.; Minto, S.B.; Alenina, N.; Brunaldi, M.O.; Carvalho, M.C.; Vidotto, T.; Gasparotto, B.; et al. Serotonin synthesis protects the mouse colonic crypt from DNA damage and colorectal tumorigenesis. J. Pathol. 2019, 249, 102–113. [Google Scholar] [CrossRef]
 - Prasetyanti, P.R.; Medema, J.P. Intra-tumor heterogeneity from a cancer stem cell perspective. Mol. Cancer 2017, 16, 41. [Google Scholar] [CrossRef] [PubMed]
 - Loh, J.J.; Ma, S. Hallmarks of cancer stemness. Cell Stem Cell 2024, 31, 617–639. [Google Scholar] [CrossRef]
 - Gwynne, W.D.; Shakeel, M.S.; Girgis-Gabardo, A.; Hassell, J.A. The Role of Serotonin in Breast Cancer Stem Cells. Molecules 2021, 26, 3171. [Google Scholar] [CrossRef] [PubMed]
 - Zhu, P.; Lu, T.; Chen, Z.; Liu, B.; Fan, D.; Li, C.; Wu, J.; He, L.; Zhu, X.; Du, Y.; et al. 5-hydroxytryptamine produced by enteric serotonergic neurons initiates colorectal cancer stem cell self-renewal and tumorigenesis. Neuron 2022, 110, 2268–2282.e2264. [Google Scholar] [CrossRef] [PubMed]
 - de Visser, K.E.; Joyce, J.A. The evolving tumor microenvironment: From cancer initiation to metastatic outgrowth. Cancer Cell 2023, 41, 374–403. [Google Scholar] [CrossRef]
 - Herr, N.; Bode, C.; Duerschmied, D. The Effects of Serotonin in Immune Cells. Front. Cardiovasc. Med. 2017, 4, 48. [Google Scholar] [CrossRef]
 - Faba, L.; de Groot, N.; Ramis, G.; Cabrera-Gomez, C.G.; Doelman, J. Serotonin receptors and their association with the immune system in the gastrointestinal tract of weaning piglets. Porc. Health Manag. 2022, 8, 8. [Google Scholar] [CrossRef]
 - Wan, M.; Ding, L.; Wang, D.; Han, J.; Gao, P. Serotonin: A Potent Immune Cell Modulator in Autoimmune Diseases. Front. Immunol. 2020, 11, 186. [Google Scholar] [CrossRef] [PubMed]
 - Lu, L.; Zhan, M.; Li, X.Y.; Zhang, H.; Dauphars, D.J.; Jiang, J.; Yin, H.; Li, S.Y.; Luo, S.; Li, Y.; et al. Clinically approved combination immunotherapy: Current status, limitations, and future perspective. Curr. Res. Immunol. 2022, 3, 118–127. [Google Scholar] [CrossRef] [PubMed]
 - Schneider, M.A.; Heeb, L.; Beffinger, M.M.; Pantelyushin, S.; Linecker, M.; Roth, L.; Lehmann, K.; Ungethum, U.; Kobold, S.; Graf, R.; et al. Attenuation of peripheral serotonin inhibits tumor growth and enhances immune checkpoint blockade therapy in murine tumor models. Sci. Transl. Med. 2021, 13, eabc8188. [Google Scholar] [CrossRef] [PubMed]
 - Li, X.; Wu, L.; Zheng, Z.; Liu, H.; Li, H.; Sun, G.; Sun, G.; Cheng, Y.; Wang, H.; Li, Z.; et al. Tegaserod Maleate Inhibits Breast Cancer Progression and Enhances the Sensitivity of Immunotherapy. J. Oncol. 2022, 2022, 5320421. [Google Scholar] [CrossRef]
 










| Gene | Role | Log-Rank Analysis | Cox Analysis | KM Plotter | 
|---|---|---|---|---|
| HTR1A | Protective | LGG/GBMLGG | LGG | - | 
| Detrimental | - | SARC | - | |
| HTR1B | Protective | ESCC/KIRC/READ | READ | - | 
| Detrimental | KIRP/MESO | MESO | KIRP | |
| HTR1D | Protective | - | - | - | 
| Detrimental | BLCA/GBMLGG/HNSC/LGG/ LIHC/LUAD/LUADLUSC/ PAAD/SARC  | ACC/HNSC/KIRC/KIRP/ LGG/LIHC/LUAD/MESO /OV/PAAD  | LIHC/HNSC/KIRC/LUAD/ SARC  | |
| HTR1E | Protective | GBMLGG | - | BLCA | 
| Detrimental | - | THCA | UCEC | |
| HTR1F | Protective | - | - | - | 
| Detrimental | LAML/LGG /GBMLGG/ MESO/STAD  | ACC/KICH/LAML/STAD | KIRP/STAD | |
| HTR2A | Protective | GBMLGG/LGG | LGG | - | 
| Detrimental | KICH/LUSC | KICH/STAD | STAD | |
| HTR2B | Protective | ESAD/ESCA/LUAD/PCPG/ UCEC  | LAML/ | ESAD | 
| Detrimental | COAD/GBMLGG/ LUADLUSC/LUSC/ STAD/UVM  | BLCA/KIRP/LGG/OV/ UVM  | LUSC/STAD | |
| HTR2C | Protective | GBM/GBMLGG | LGG | - | 
| Detrimental | HNSC/STAD | ACC//CHOL/COAD/HNSC/ KICH/KIRC/LAML/ THCA/UCEC  | HNSC/KIRC/LIHC/THCA | |
| HTR4 | Protective | BLCA/LUAD/SKCM | BLCA/SKCM | BLCA/LUAD/PAAD | 
| Detrimental | - | LGG/THCA | THYM | |
| HTR5A | Protective | GBMLGG | - | - | 
| Detrimental | - | LIHC/SARC/SKCM/UCEC | ESAD/LIHC | |
| HTR5BP | Protective | LUADLUSC | - | - | 
| Detrimental | LGG | ACC/LICH/LGG/UCEC | - | |
| HTR6 | Protective | GBMLGG/LGG | HNSC/LGG/ | - | 
| Detrimental | ACC/GBM/KIRP/MESO/UCEC | UCEC | UCEC | |
| HTR7 | Protective | KICH | - | KIRC | 
| Detrimental | GBMLGG/GBM/LAML/STAD | GBM/HNSC/KICH/LAML/ MESO/OV/STAD/UVM  | - | 
Disclaimer/Publisher’s Note: The statements, opinions and data contained in all publications are solely those of the individual author(s) and contributor(s) and not of MDPI and/or the editor(s). MDPI and/or the editor(s) disclaim responsibility for any injury to people or property resulting from any ideas, methods, instructions or products referred to in the content.  | 
© 2024 by the authors. Licensee MDPI, Basel, Switzerland. This article is an open access article distributed under the terms and conditions of the Creative Commons Attribution (CC BY) license (https://creativecommons.org/licenses/by/4.0/).
Share and Cite
Liu, S.; He, M.; Sun, H.; Wu, Y.; Jin, W. 5-Hydroxytryptamine G-Protein-Coupled Receptor Family Genes: Key Players in Cancer Prognosis, Immune Regulation, and Therapeutic Response. Genes 2024, 15, 1541. https://doi.org/10.3390/genes15121541
Liu S, He M, Sun H, Wu Y, Jin W. 5-Hydroxytryptamine G-Protein-Coupled Receptor Family Genes: Key Players in Cancer Prognosis, Immune Regulation, and Therapeutic Response. Genes. 2024; 15(12):1541. https://doi.org/10.3390/genes15121541
Chicago/Turabian StyleLiu, Simeng, Mingang He, Hefen Sun, Yi Wu, and Wei Jin. 2024. "5-Hydroxytryptamine G-Protein-Coupled Receptor Family Genes: Key Players in Cancer Prognosis, Immune Regulation, and Therapeutic Response" Genes 15, no. 12: 1541. https://doi.org/10.3390/genes15121541
APA StyleLiu, S., He, M., Sun, H., Wu, Y., & Jin, W. (2024). 5-Hydroxytryptamine G-Protein-Coupled Receptor Family Genes: Key Players in Cancer Prognosis, Immune Regulation, and Therapeutic Response. Genes, 15(12), 1541. https://doi.org/10.3390/genes15121541
        
