Whole-Genome Sequence and Characterization of Ralstonia solanacearum MLY102 Isolated from Infected Tobacco Stalks
Abstract
1. Introduction
2. Materials and Methods
2.1. Materials and Equipment
2.2. Isolation and Identification of R. solanacearum MLY102
2.2.1. Isolation of R. solanacearum MLY102
2.2.2. Biochemical Characterization Tests of R. solanacearum MLY102
2.3. R. solanacearum MLY102 Genome Sequencing and Assembly
2.4. Genome Component Prediction
2.5. Functional Annotation of the Genome
2.6. Comparative Genomic Analysis
2.6.1. Structural Variation (Synteny)
2.6.2. Genome-Wide Similarity Analysis
2.6.3. Core and Pan Genome Analysis
2.6.4. Gene Family Analysis
2.6.5. Species Evolution Analysis
3. Results and Discussion
3.1. Morphological and Biochemical Characteristics of R. solanacearum MLY102
3.2. Whole Genome of R. solanacearum MLY102
3.3. Gene Function Annotation of R. solanacearum MLY102
3.4. Comparison of R. solanacearum MLY102 and Reference Strains
3.4.1. Structural Variation and Average Nucleotide Identity (ANI) Analysis of MLY102 and Reference Strains
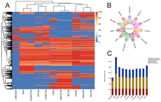
3.4.2. Analysis of Core and Pan Genomes of Eleven Strains
3.4.3. Evolutionary Relationship Between MLY102 and Reference Strains
4. Conclusions
Supplementary Materials
Author Contributions
Funding
Institutional Review Board Statement
Informed Consent Statement
Data Availability Statement
Acknowledgments
Conflicts of Interest
References
- Xiao, Z.; Li, G.; Yang, A.; Liu, Z.; Ren, M.; Cheng, L.; Liu, D.; Jiang, C.; Wen, L.; Wu, S.; et al. Comprehensive genome sequence analysis of Ralstonia solanacearum gd-2, a phylotype I sequevar 15 strain collected from a tobacco bacterial phytopathogen. Front. Microbiol. 2024, 15, 1335081. [Google Scholar] [CrossRef] [PubMed]
- Chen, K.; Wang, L.; Chen, H.; Zhang, C.; Wang, S.; Chu, P.; Li, S.; Fu, H.; Sun, T.; Liu, M.; et al. Complete genome sequence analysis of the peanut pathogen Ralstonia solanacearum strain Rs-P.362200. BMC Microbiol. 2021, 21, 118. [Google Scholar] [CrossRef] [PubMed]
- Li, J.; Yan, Y.; Yang, L.; Ding, S.; Zheng, Y.; Xiao, Z.; Yang, A.; Liang, W. Duality of H2O2 detoxification and immune activation of Ralstonia solanacearum alkyl hydroperoxide reductase C (AhpC) in tobacco. Int. J. Biol. Macromol. 2024, 279, 135138. [Google Scholar] [CrossRef]
- Shi, L.; Shi, W.; Qiu, Z.; Yan, S.; Liu, Z.; Cao, B. CaMAPK1 Plays a vital role in the regulation of resistance to Ralstonia solanacearum infection and tolerance to heat stress. Plants 2024, 13, 1775. [Google Scholar] [CrossRef]
- Li, X.; Huang, X.; Chen, G.; Zou, L.; Wei, L.; Hua, J. Complete genome sequence of the sesame pathogen Ralstonia solanacearum strain SEPPX 05. Genes Genom. 2018, 40, 657–668. [Google Scholar] [CrossRef]
- Huang, M.; Tan, X.; Song, B.; Wang, Y.; Cheng, D.; Wang, B.; Chen, H. Comparative genomic analysis of Ralstonia solanacearum reveals candidate avirulence effectors in HA4-1 triggering wild potato immunity. Front. Plant Sci. 2023, 14, 1075042. [Google Scholar] [CrossRef]
- Hayward, A.C. Biology and epidemiology of bacterial wilt caused by Pseudomonas solanacearum. Annu. Rev. Phytopathol. 1991, 29, 65–87. [Google Scholar] [CrossRef]
- Alariqi, M.; Wei, H.; Cheng, J.; Sun, Y.; Zhu, H.; Wen, T.; Li, Y.; Wu, C.; Jin, S.; Cao, J. Large-scale comparative transcriptome analysis of Nicotiana tabacum response to Ralstonia solanacearum infection. Plant Biotechnol. Rep. 2022, 16, 757–775. [Google Scholar] [CrossRef]
- Alvarez, B.; Lopez, M.M.; Biosca, E.G. Survival strategies and pathogenicity of Ralstonia solanacearum phylotype II subjected to prolonged starvation in environmental water microcosms. Microbiology 2008, 154, 3590–3598. [Google Scholar] [CrossRef]
- Castillo, J.A.; Greenberg, J.T. Evolutionary dynamics of Ralstonia solanacearum. Appl. Environ. Microbiol. 2007, 73, 1225–1238. [Google Scholar] [CrossRef]
- Gao, J.; Lin, G.; Deng, X.; Zou, J.; Liu, Y.; Chen, X.; Liu, S. Development of tetramycin-loaded core—Shell beads with hot-wet-responsive release properties for control of bacterial wilt disease. Agronomy 2024, 14, 1199. [Google Scholar] [CrossRef]
- Salanoubat, M.; Genin, S.; Artiguenave, F.; Gouzy, J.; Mangenot, S.; Arlat, M.; Billault, A.; Brottier, P.; Camus, J.C.; Cattolico, L.; et al. Genome sequence of the plant pathogen Ralstonia solanacearum. Nature 2002, 415, 497–502. [Google Scholar] [CrossRef] [PubMed]
- Xiao, Z.; Liu, Z.; Zhang, H.; Yang, A.; Cheng, L.; Liu, D.; Jiang, C.; Yu, S.; Yang, Z.; Ren, M.; et al. Transcriptomics and virus-induced gene silencing identify defence-related genes during Ralstonia solanacearum infection in resistant and susceptible tobacco. Genomics 2024, 116, 110784. [Google Scholar] [CrossRef] [PubMed]
- Tan, X.; Qiu, H.; Li, F.; Cheng, D.; Zheng, X.; Wang, B.; Huang, M.; Li, W.; Li, Y.; Sang, K.; et al. Complete genome sequence of sequevar 14 M Ralstonia solanacearum strain HA4-1 reveals novel type III effectors acquired through horizontal gene transfer. Front. Microbiol. 2019, 10, 1893. [Google Scholar] [CrossRef]
- Landry, D.; Gonzalez-Fuente, M.; Deslandes, L.; Peeters, N. The large, diverse, and robust arsenal of Ralstonia solanacearum type III effectors and their in planta functions. Mol. Plant Pathol. 2020, 21, 1377–1388. [Google Scholar] [CrossRef]
- Xian, L.; Yu, G.; Wei, Y.; Rufian, J.S.; Li, Y.; Zhuang, H.; Xue, H.; Morcillo, R.; Macho, A.P. A bacterial effector protein hijacks plant metabolism to support pathogen nutrition. Cell Host Microbe 2020, 28, 548–557. [Google Scholar] [CrossRef]
- Cheng, D.; Zhou, D.; Wang, Y.; Wang, B.; He, Q.; Song, B.; Chen, H. Ralstonia solanacearum type III effector RipV2 encoding a novel E3 ubiquitin ligase (NEL) is required for full virulence by suppressing plant PAMP-triggered immunity. Biochem. Biophys. Res. Commun. 2021, 550, 120–126. [Google Scholar] [CrossRef]
- Sabbagh, C.; Carrere, S.; Lonjon, F.; Vailleau, F.; Macho, A.P.; Genin, S.; Peeters, N. Pangenomic type III effector database of the plant pathogenic Ralstonia spp. PeerJ 2019, 7, e7346. [Google Scholar] [CrossRef]
- Koren, S.; Walenz, B.P.; Berlin, K.; Miller, J.R.; Bergman, N.H.; Phillippy, A.M. Canu: Scalable and accurate long-read assembly via adaptivek k-mer weighting and repeat separation. Genome Res. 2017, 27, 722–736. [Google Scholar] [CrossRef]
- Mckenna, A.; Hanna, M.; Banks, E.; Sivachenko, A.; Cibulskis, K.; Kernytsky, A.; Garimella, K.; Altshuler, D.; Gabriel, S.; Daly, M.; et al. The genome analysis toolkit: A map reduce framework for analyzing next-generation DNA sequencing data. Genome Res. 2010, 20, 1297–1303. [Google Scholar] [CrossRef]
- Delcher, A.L.; Bratke, K.A.; Powers, E.C.; Salzberg, S.L. Identifying bacterial genes and endosymbiont DNA with Glimmer. Bioinformatics 2007, 23, 673–679. [Google Scholar] [CrossRef] [PubMed]
- Lagesen, K.; Hallin, P.; Rødland, E.A.; Stærfeldt, H.; Rognes, T.; Ussery, D.W. RNAmmer: Consistent and rapid annotation of ribosomal RNA genes. Nucleic Acids Res. 2007, 35, 3100–3108. [Google Scholar] [CrossRef] [PubMed]
- Lowe, T.M.; Eddy, S.R. tRNAscan-SE: A program for improved detection of transfer RNA genes in genomic sequence. Nucleic Acids Res. 1997, 25, 955–964. [Google Scholar] [CrossRef]
- Gardner, P.P.; Daub, J.; Tate, J.G.; Nawrocki, E.P.; Kolbe, D.L.; Lindgreen, S.; Wilkinson, A.C.; Finn, R.D.; Griffiths-Jones, S.; Eddy, S.R.; et al. Rfam: Updates to the RNA families database. Nucleic Acids Res. 2009, 37, D136–D140. [Google Scholar] [CrossRef]
- Akhter, S.; Aziz, R.K.; Edwards, R.A. PhiSpy: A novel algorithm for finding prophages in bacterial genomes that combines similarity- and composition-based strategies. Nucleic Acids Res. 2012, 40, e126. [Google Scholar] [CrossRef]
- Buchfink, B.; Xie, C.; Huson, D.H. Fast and sensitive protein alignment using Diamond. Nat. Methods 2015, 12, 59–60. [Google Scholar] [CrossRef]
- Chen, L.; Zheng, D.; Liu, B.; Yang, J.; Jin, Q. VFDB 2016: Hierarchical and refined dataset for big data analysis-10 years on. Nucleic Acids Res. 2016, 44, D694–D697. [Google Scholar] [CrossRef]
- Liu, B.; Pop, M. ARDB--Antibiotic Resistance Genes Database. Nucleic Acids Res. 2009, 37, D443–D447. [Google Scholar] [CrossRef]
- Cantarel, B.L.; Coutinho, P.M.; Rancurel, C.; Bernard, T.; Lombard, V.; Henrissat, B. The Carbohydrate-Active EnZymes database (CAZy): An expert resource for Glycogenomics. Nucleic Acids Res. 2009, 37, D233–D238. [Google Scholar] [CrossRef]
- Huerta-Cepas, J.; Szklarczyk, D.; Forslund, K.; Cook, H.; Heller, D.; Walter, M.C.; Rattei, T.; Mende, D.R.; Sunagawa, S.; Kuhn, M.; et al. eggNOG 4.5: A hierarchical orthology framework with improved functional annotations for eukaryotic, prokaryotic and viral sequences. Nucleic Acids Res. 2016, 44, D286–D293. [Google Scholar] [CrossRef]
- Galperin, M.Y.; Wolf, Y.; Makarova, K.S.; Alvarez, R.V.; Landsman, D.; Koonin, E. COG database update: Focus on microbial diversity, model organisms, and widespread pathogens. Nucleic Acids Res. 2021, 49, D274–D281. [Google Scholar] [CrossRef] [PubMed]
- Alcock, B.P.; Raphenya, A.R.; Lau, T.T.Y.; Tsang, K.K.; Bouchard, M.; Edalatmand, A.; Huynh, W.; Nguyen, A.; Cheng, A.A.; Liu, S.; et al. CARD 2020: Antibiotic resistome surveillance with the comprehensive antibiotic resistance database. Nucleic Acids Res. 2020, 48, D517–D525. [Google Scholar] [CrossRef]
- Ashburner, M.; Ball, C.A.; Blake, J.A.; Botstein, D.; Butler, H.; Cherry, J.M.; Davis, A.P.; Dolinski, K.; Dwight, S.S.; Eppig, J.T.; et al. Gene Ontology: Tool for the unification of biology. Nat. Genet. 2000, 25, 25–29. [Google Scholar] [CrossRef]
- Kanehisa, M.; Sato, Y.; Kawashima, M.; Furumichi, M.; Tanabe, M. KEGG as a reference resource for gene and protein annotation. Nucleic Acids Res. 2016, 44, D457–D462. [Google Scholar] [CrossRef]
- Vargas, W.A.; Martin, J.M.; Rech, G.E.; Rivera, L.P.; Benito, E.P.; Diaz-Minguez, J.M.; Thon, M.R.; Sukno, S.A. Plant defense mechanisms are activated during biotrophic and necrotrophic development of colletotricum graminicola in maize. Plant Physiol. 2012, 158, 1342–1358. [Google Scholar] [CrossRef]
- Kurtz, S.; Phillippy, A.; Delcher, A.L.; Smoot, M.; Shumway, M.; Antonescu, C.; Salzberg, S.L. Versatile and open software for comparing large genomes. Genome Biol. 2004, 5, R12. [Google Scholar] [CrossRef]
- Jain, C.; Rodriguez-R, L.M.; Phillippy, A.M.; Konstantinidis, K.T.; Aluru, S. High throughput ANI analysis of 90K prokaryotic genomes reveals clear species boundaries. Nat. Commun. 2018, 9, 5114. [Google Scholar] [CrossRef]
- Fu, L.; Niu, B.; Zhu, Z.; Wu, S.; Li, W. CD-HIT: Accelerated for clustering the next-generation sequencing data. Bioinformatics 2012, 28, 3150–3152. [Google Scholar] [CrossRef]
- Edgar, R.C. MUSCLE: Multiple sequence alignment with high accuracy and high throughput. Nucleic Acids Res. 2004, 32, 1792–1797. [Google Scholar] [CrossRef]
- Edgar, R.C. MUSCLE: A multiple sequence alignment method with reduced time and space complexity. BMC Bioinform. 2004, 5, 113. [Google Scholar] [CrossRef]
- Nandi, T.; Ong, C.; Singh, A.P.; Boddey, J.; Atkins, T.; Sarkar-Tyson, M.; Essex-Lopresti, A.E.; Chua, H.H.; Pearson, T.; Kreisberg, J.F.; et al. A genomic survey of positive selection in Burkholderia pseudomallei provides insights into the evolution of accidental virulence. PLoS Pathog. 2010, 6, e1000845. [Google Scholar] [CrossRef] [PubMed]
- Zhao, Q.; Geng, M.; Xia, C.; Lei, T.; Wang, J.; Cao, C.; Wang, J. Identification, genetic diversit, and pathogenicity of Ralstonia pseudosolanacearum causing cigar tobacco bacterial wilt in China. FEMS Microbiol. Ecol. 2023, 99, fiad018. [Google Scholar] [CrossRef] [PubMed]
- Kai, K. The phc quorum-sensing system in Ralstonia solanacearum species complex. Annu. Rev. Microbiol. 2023, 77, 213–231. [Google Scholar] [CrossRef] [PubMed]
- Li, S.; Yang, L.; Ran, Y.; Ding, W. A epsB mutant of Ralstonia solanacearum as novel biocontrol agent of tobacco bacterial wilt via activating salicylic acid signalling. Physiol. Mol. Plant Pathol. 2022, 119, 101834. [Google Scholar] [CrossRef]
- Hamilton, C.D.; Steidl, O.R.; Macintyre, A.M.; Hendrich, C.G.; Allen, C. Ralstonia solanacearum depends on catabolism of myo-inositol, sucrose, and trehalose for virulence in an infection stage-dependent manner. Mol. Plant Microbe Interact. 2021, 34, 669–679. [Google Scholar] [CrossRef]
- Lowe-Power, T.M.; Khokhani, D.; Allen, C. How Ralstonia solanacearum exploits and thrives in the flowing plant xylem environment. Trends Microbiol. 2018, 26, 929–942. [Google Scholar] [CrossRef]
- Wang, Z.; Zhang, Y.; Bo, G.; Zhang, Y.; Chen, Y.; Shen, M.; Zhang, P.; Li, G.; Zhou, J.; Li, Z.; et al. Ralstonia solanacearum infection disturbed the microbiome structure throughout the whole tobacco crop niche as well as the Nitrogen metabolism in soil. Front. Bioeng. Biotechnol. 2022, 10, 903555. [Google Scholar] [CrossRef]
- Tan, X.; Dai, X.; Chen, T.; Wu, Y.; Yang, D.; Zheng, Y.; Chen, H.; Wan, X.; Yang, Y. Complete genome sequence analysis of Ralstonia solanacearum strain PeaFJ1 provides insights into its strong virulence in peanut plants. Front. Microbiol. 2022, 13, 830900. [Google Scholar] [CrossRef]
- Chen, K.; Zhuang, Y.; Wang, L.; Li, H.; Lei, T.; Li, M.; Gao, M.; Wei, J.; Dang, H.; Raza, A.; et al. Comprehensive genome sequence analysis of the devastating tobacco bacterial phytopathogen Ralstonia solanacearum strain FJ1003. Front. Genet. 2022, 13, 966092. [Google Scholar] [CrossRef]
- Sharma, P.; Johnson, M.A.; Mazloom, R.; Allen, C.; Heath, L.S.; Lowe-Power, T.M.; Vinatzer, B.A. Meta-analysis of the Ralstonia solanacearum species complex (RSSC) based on comparative evolutionary genomics and reverse ecology. Microb. Genom. 2022, 8, 000791. [Google Scholar] [CrossRef]
- Geng, R.; Cheng, L.; Cao, C.; Liu, Z.; Liu, D.; Xiao, Z.; Wu, X.; Huang, Z.; Feng, Q.; Luo, C.; et al. Comprehensive analysis reveals the genetic and pathogenic diversity of Ralstonia solanacearum species complex and benefits its taxonomic classification. Front. Microbiol. 2022, 13, 854792. [Google Scholar] [CrossRef]
- Fraser-Liggett, C.M. Insights on biology and evolution from microbial genome sequencing. Genome Res. 2005, 15, 1603–1610. [Google Scholar] [CrossRef]







| Well No. | Tests | Results | Well No. | Tests | Results | Well No. | Tests | Results |
|---|---|---|---|---|---|---|---|---|
| 2 | APPA | - | 21 | BXYL | - | 41 | AGLU | - |
| 3 | AOD | - | 22 | BAIap | - | 42 | SUCT | + |
| 4 | PyrA | - | 23 | ProA | + | 43 | NAGA | - |
| 5 | IARL | - | 26 | LIP | - | 44 | AGAL | - |
| 7 | dCEL | - | 27 | PLE | - | 45 | PHOS | - |
| 9 | BGAL | - | 29 | TyrA | + | 46 | GlyA | - |
| 10 | H2S | - | 31 | URE | + | 47 | ODC | - |
| 11 | BNAG | - | 32 | dSOR | + | 48 | LDC | - |
| 12 | AGLTp | - | 32 | dMNE | - | 53 | IHISa | - |
| 13 | dGLU | + | 33 | SAC | + | 56 | CMT | - |
| 14 | GGT | - | 34 | dTAG | - | 57 | BGUR | - |
| 15 | OFF | - | 35 | dTRE | + | 58 | O129R | - |
| 17 | BGLU | - | 36 | CIT | + | 59 | GGAA | - |
| 18 | dMAL | - | 37 | MNT | - | 61 | IMLTa | - |
| 19 | dMAN | - | 39 | 5KG | - | 62 | ELLM | - |
| 20 | dMNE | - | 40 | ILATk | - | 64 | ILATa | - |
| GN Card | Incubation time: 7.25 h | |||||||
| Type | Number | Average Length (bp) | Size (bp) |
|---|---|---|---|
| tRNA | 61 | 79.88 | 4873 |
| 5 s_rRNA | 4 | 112 | 448 |
| 16 s_rRNA | 4 | 1524 | 6096 |
| 23 s_rRNA | 4 | 2877 | 11,508 |
| sRNA | 22 | 75.27 | 1656 |
Disclaimer/Publisher’s Note: The statements, opinions and data contained in all publications are solely those of the individual author(s) and contributor(s) and not of MDPI and/or the editor(s). MDPI and/or the editor(s) disclaim responsibility for any injury to people or property resulting from any ideas, methods, instructions or products referred to in the content. |
© 2024 by the authors. Licensee MDPI, Basel, Switzerland. This article is an open access article distributed under the terms and conditions of the Creative Commons Attribution (CC BY) license (https://creativecommons.org/licenses/by/4.0/).
Share and Cite
Lin, G.; Gao, J.; Zou, J.; Li, D.; Cui, Y.; Liu, Y.; Kong, L.; Liu, S. Whole-Genome Sequence and Characterization of Ralstonia solanacearum MLY102 Isolated from Infected Tobacco Stalks. Genes 2024, 15, 1473. https://doi.org/10.3390/genes15111473
Lin G, Gao J, Zou J, Li D, Cui Y, Liu Y, Kong L, Liu S. Whole-Genome Sequence and Characterization of Ralstonia solanacearum MLY102 Isolated from Infected Tobacco Stalks. Genes. 2024; 15(11):1473. https://doi.org/10.3390/genes15111473
Chicago/Turabian StyleLin, Guan, Juntao Gao, Junxian Zou, Denghui Li, Yu Cui, Yong Liu, Lingxue Kong, and Shiwang Liu. 2024. "Whole-Genome Sequence and Characterization of Ralstonia solanacearum MLY102 Isolated from Infected Tobacco Stalks" Genes 15, no. 11: 1473. https://doi.org/10.3390/genes15111473
APA StyleLin, G., Gao, J., Zou, J., Li, D., Cui, Y., Liu, Y., Kong, L., & Liu, S. (2024). Whole-Genome Sequence and Characterization of Ralstonia solanacearum MLY102 Isolated from Infected Tobacco Stalks. Genes, 15(11), 1473. https://doi.org/10.3390/genes15111473

