Exposure to High Concentrations of Tetrabromobisphenol A Slows the Process of Tissue Regeneration and Induces an Imbalance of Metabolic Homeostasis in the Regenerated Intestines of Apostichopus japonicus
Abstract
1. Introduction
2. Materials and Methods
2.1. Ethics Statement
2.2. Experimental Animals
2.3. TBBPA Exposure Experiment
2.4. Enzyme Activity Analysis
2.5. Genomic DNA Extraction and 16S rDNA Gene Sequencing
2.6. The Diversity Analysis of Intestinal Microbiota
2.7. RNA Extraction, Library Preparation, and Digital Gene Expression (DGE) Sequencing
2.8. Gene Ontology (GO) and Kyoto Encyclopedia of Genes and Genomes (KEGG) Pathway Enrichment Analyses
2.9. Statistical Analysis
3. Results
3.1. High Levels of Exposure to TBBPA Can Slow the Process of Intestine Egeneration
3.2. Enzyme Activities in Antioxidant and Immune Systems
3.3. High Levels of TBBPA Exposure Affects the Microbial Community of the Regenerated Intestines in A. japonicus
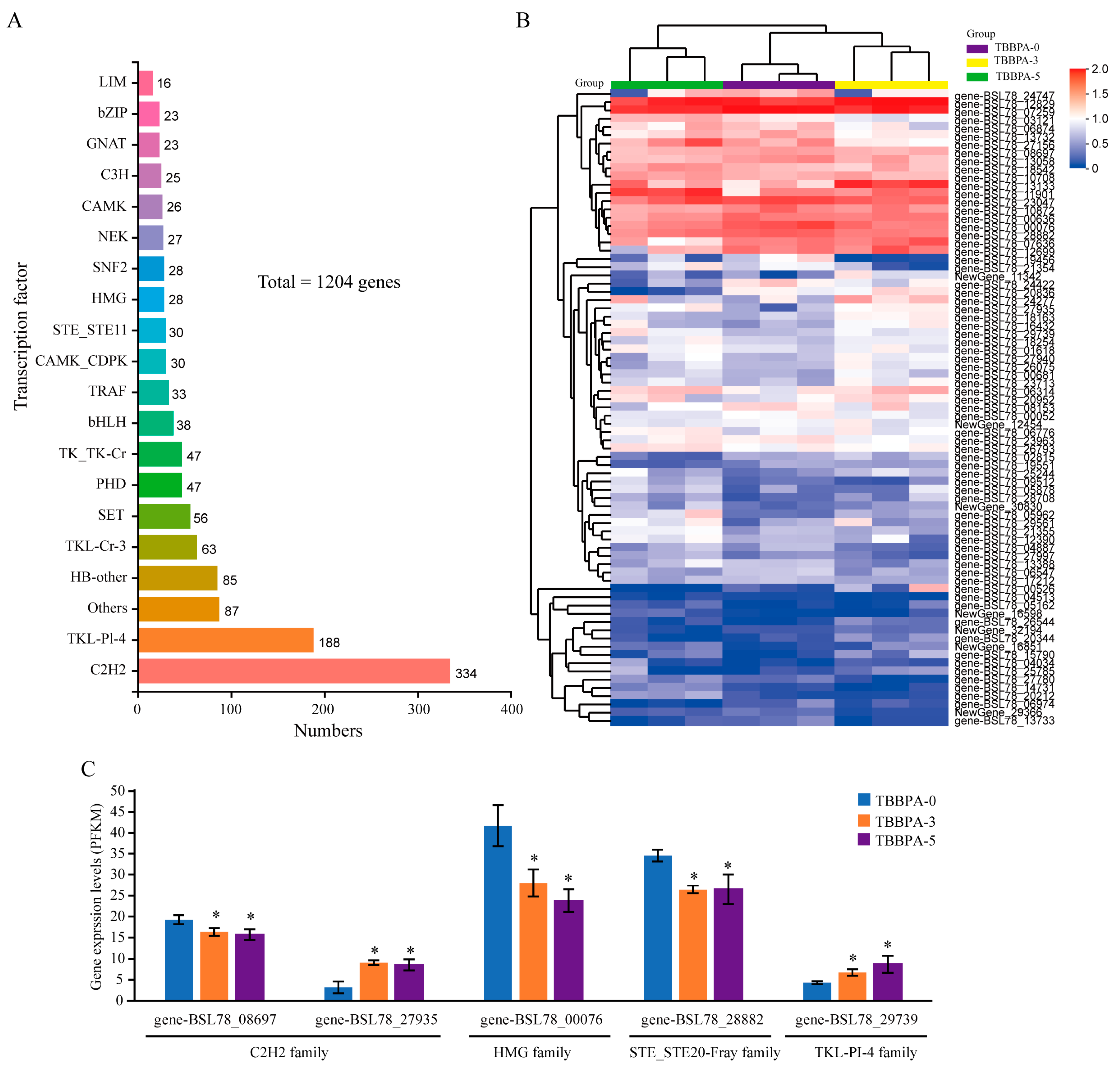
3.4. High Levels of Exposure to TBBPA Induces an Imbalance of Metabolic Homeostasis in the Regenerated Intestine
4. Discussion
5. Conclusions
Author Contributions
Funding
Institutional Review Board Statement
Informed Consent Statement
Data Availability Statement
Acknowledgments
Conflicts of Interest
References
- Quispe-Parra, D.; Valentin, G.; Garcia-Arraras, J.E. A roadmap for intestinal regeneration. Int. J. Dev. Biol. 2021, 65, 427–437. [Google Scholar] [CrossRef] [PubMed]
- Maden, M. The evolution of regeneration—Where does that leave mammals? Int. J. Dev. Biol. 2018, 62, 369–372. [Google Scholar] [CrossRef] [PubMed]
- Bely, A.E.; Nyberg, K.G. Evolution of animal regeneration: Re-emergence of a field. Trends Ecol. Evol. 2010, 25, 161–170. [Google Scholar] [CrossRef]
- Clark, M.S.; Dupont, S.; Rossetti, H.; Burns, G.; Peck, L.S.J.A.B. Delayed arm regeneration in the Antarctic brittle star Ophionotus victoriae. Comp. Biochem. Phys. A 2007, 1, 45–53. [Google Scholar] [CrossRef]
- Moraitis, I.; Guiu, J.; Rubert, J. Gut microbiota controlling radiation-induced enteritis and intestinal regeneration. Trends Endocrinol. Metab. 2023, 34, 489–501. [Google Scholar] [CrossRef] [PubMed]
- Song, X.; Lin, Y.; Zhang, Y.; Wang, Z.; Li, X.; Liu, J.; Jiang, W.; Chen, J.; Wu, L.; Rong, J.; et al. Long-Term Tetrabromobisphenol A Exposure Induces Gut Microbiota Imbalance and Metabolic Disorders via the Peroxisome Proliferator-Activated Receptor Signaling Pathway in the Regenerated Gut of Apostichopus japonicus. Biology 2023, 12, 1365. [Google Scholar] [CrossRef]
- Wu, H.; Xie, S.; Miao, J.; Li, Y.; Wang, Z.; Wang, M.; Yu, Q. Lactobacillus reuteri maintains intestinal epithelial regeneration and repairs damaged intestinal mucosa. Gut Microbes 2020, 11, 997–1014. [Google Scholar] [CrossRef]
- Shavandi, A.; Saeedi, P.; Gerard, P.; Jalalvandi, E.; Cannella, D.; Bekhit, A.E. The role of microbiota in tissue repair and regeneration. J. Tissue Eng. Regen. Med. 2020, 14, 539–555. [Google Scholar] [CrossRef]
- Steltzer, S.S.; Abraham, A.C.; Killian, M.L. Interfacial Tissue Regeneration with Bone. Curr. Osteoporos. Rep. 2024, 22, 290–298. [Google Scholar] [CrossRef]
- Kiseleva, Y.V.; Zharikova, T.S.; Maslennikov, R.V.; Temirbekov, S.M.; Olsufieva, A.V.; Polyakova, O.L.; Pontes-Silva, A.; Zharikov, Y.O. Gut Microbiota and Liver Regeneration: A Synthesis of Evidence on Structural Changes and Physiological Mechanisms. J. Clin. Exp. Hepatol. 2024, 14, 101455. [Google Scholar] [CrossRef]
- Leigh, S.J.; Clarke, G.; Cryan, J.F. Rewiring bugs: Diet, the gut microbiome, and nerve regeneration. Dev. Cell 2022, 57, 1917–1919. [Google Scholar] [CrossRef] [PubMed]
- Hou, Q.; Ye, L.; Liu, H.; Huang, L.; Yang, Q.; Turner, J.R.; Yu, Q. Lactobacillus accelerates ISCs regeneration to protect the integrity of intestinal mucosa through activation of STAT3 signaling pathway induced by LPLs secretion of IL-22. Cell Death Differ. 2018, 25, 1657–1670. [Google Scholar] [CrossRef] [PubMed]
- Lee, Y.S.; Kim, T.Y.; Kim, Y.; Lee, S.H.; Kim, S.; Kang, S.W.; Yang, J.Y.; Baek, I.J.; Sung, Y.H.; Park, Y.Y.; et al. Microbiota-Derived Lactate Accelerates Intestinal Stem-Cell-Mediated Epithelial Development. Cell Host Microbe 2018, 24, 833–846. [Google Scholar] [CrossRef] [PubMed]
- Serger, E.; Luengo-Gutierrez, L.; Chadwick, J.S.; Kong, G.; Zhou, L.; Crawford, G.; Danzi, M.C.; Myridakis, A.; Brandis, A.; Bello, A.T.; et al. The gut metabolite indole-3 propionate promotes nerve regeneration and repair. Nature 2022, 607, 585–592. [Google Scholar] [CrossRef] [PubMed]
- Hong, A.W.; Meng, Z.; Guan, K.L. The Hippo pathway in intestinal regeneration and disease. Nat. Rev. Gastroenterol. Hepatol. 2016, 13, 324–337. [Google Scholar] [CrossRef]
- Gregorieff, A.; Wrana, J.L. Hippo signalling in intestinal regeneration and cancer. Curr. Opin. Cell Biol. 2017, 48, 17–25. [Google Scholar] [CrossRef]
- Hayat, R.; Manzoor, M.; Hussain, A. Wnt signaling pathway: A comprehensive review. Cell Biol. Int. 2022, 46, 863–877. [Google Scholar] [CrossRef]
- Magadum, A.; Engel, F.B. PPARbeta/delta: Linking Metabolism to Regeneration. Int. J. Mol. Sci. 2018, 19, 2013. [Google Scholar] [CrossRef]
- Fang, L.; Cheng, Y.; Fang, D.; Feng, Z.; Wang, Y.; Yu, Y.; Zhao, J.; Huang, D.; Zhai, X.; Liu, C.; et al. CL429 enhances the renewal of intestinal stem cells by upregulating TLR2-YAP1. Int. Immunopharmacol. 2024, 138, 112614. [Google Scholar] [CrossRef]
- Guenin-Mace, L.; Konieczny, P.; Naik, S. Immune-Epithelial Cross Talk in Regeneration and Repair. Annu. Rev. Immunol. 2023, 41, 207–228. [Google Scholar] [CrossRef]
- Eming, S.A.; Wynn, T.A.; Martin, P. Inflammation and metabolism in tissue repair and regeneration. Science 2017, 356, 1026–1030. [Google Scholar] [CrossRef] [PubMed]
- Su, Z.; Zong, Z.; Deng, J.; Huang, J.; Liu, G.; Wei, B.; Cui, L.; Li, G.; Zhong, H.; Lin, S. Lipid Metabolism in Cartilage Development, Degeneration, and Regeneration. Nutrients 2022, 14, 3984. [Google Scholar] [CrossRef] [PubMed]
- Purcell, S.W.; Mercier, A.; Conand, C.; Hamel, J.; Uthicke, S.J.F. Fisheries, Sea cucumber fisheries: Global analysis of stocks, management measures and drivers of overfishing. Fish Fish. 2013, 14, 34–59. [Google Scholar] [CrossRef]
- Garcia-Arraras, J.E.; Greenberg, M.J. Visceral regeneration in holothurians. Microsc. Res. Tech. 2001, 55, 438–451. [Google Scholar] [CrossRef]
- Lai, D.Y.; Kacew, S.; Dekant, W. Tetrabromobisphenol A (TBBPA): Possible modes of action of toxicity and carcinogenicity in rodents. Food Chem. Toxicol. 2015, 80, 206–214. [Google Scholar] [CrossRef]
- Zhou, H.; Yin, N.; Faiola, F. Tetrabromobisphenol A (TBBPA): A controversial environmental pollutant. J. Environ. Sci. 2020, 97, 54–66. [Google Scholar] [CrossRef]
- Wu, S.; Ji, G.; Liu, J.; Zhang, S.; Gong, Y.; Shi, L. TBBPA induces developmental toxicity, oxidative stress, and apoptosis in embryos and zebrafish larvae (Danio rerio). Environ. Toxicol. 2016, 31, 1241–1249. [Google Scholar] [CrossRef]
- Zieminska, E.; Lenart, J.; Diamandakis, D.; Lazarewicz, J.W. The Role of Ca(2+) Imbalance in the Induction of Acute Oxidative Stress and Cytotoxicity in Cultured Rat Cerebellar Granule Cells Challenged with Tetrabromobisphenol A. Neurochem. Res. 2017, 42, 777–787. [Google Scholar] [CrossRef]
- Steves, A.N.; Bradner, J.M.; Fowler, K.L.; Clarkson-Townsend, D.; Gill, B.J.; Turry, A.C.; Caudle, W.M.; Miller, G.W.; Chan, A.W.S.; Easley, C.A.t. Ubiquitous Flame-Retardant Toxicants Impair Spermatogenesis in a Human Stem Cell Model. iScience 2018, 3, 161–176. [Google Scholar] [CrossRef]
- Zhu, B.; Zhao, G.; Yang, L.; Zhou, B. Tetrabromobisphenol A caused neurodevelopmental toxicity via disrupting thyroid hormones in zebrafish larvae. Chemosphere 2018, 197, 353–361. [Google Scholar] [CrossRef]
- Parsons, A.; Lange, A.; Hutchinson, T.H.; Miyagawa, S.; Iguchi, T.; Kudoh, T.; Tyler, C.R. Molecular mechanisms and tissue targets of brominated flame retardants, BDE-47 and TBBPA, in embryo-larval life stages of zebrafish (Danio rerio). Aquat. Toxicol. 2019, 209, 99–112. [Google Scholar] [CrossRef] [PubMed]
- Mashanov, V.S.; Garcia-Arraras, J.E. Gut regeneration in holothurians: A snapshot of recent developments. Biol. Bull. 2011, 221, 93–109. [Google Scholar] [CrossRef] [PubMed]
- Mescher, A.L.; Neff, A.W.; King, M.W. Inflammation and immunity in organ regeneration. Dev. Comp. Immunol. 2017, 66, 98–110. [Google Scholar] [CrossRef] [PubMed]
- Wynn, T.A.; Vannella, K.M. Macrophages in Tissue Repair, Regeneration, and Fibrosis. Immunity 2016, 44, 450–462. [Google Scholar] [CrossRef]
- Spor, A.; Koren, O.; Ley, R. Unravelling the effects of the environment and host genotype on the gut microbiome. Nat. Rev. Microbiol. 2011, 9, 279–290. [Google Scholar] [CrossRef]
- Clemente, J.; Ursell, L.; Parfrey, L.W.; Knight, R. The Impact of the Gut Microbiota on Human Health: An Integrative View. Cell 2012, 148, 1258–1270. [Google Scholar] [CrossRef]
- Weigel, B.L. Sea Cucumber Intestinal Regeneration Reveals Deterministic Assembly of the Gut Microbiome. Appl. Environ. Microbiol. 2020, 86, e00489-20. [Google Scholar] [CrossRef]
- Yu, Z.; Xue, Z.; Liu, C.; Zhang, A.; Fu, Q.; Yang, K.; Zhang, F.; Ran, L. Distinct microbiota assembly mechanisms revealed in different reconstruction stages during gut regeneration in the sea cucumber Apostichopus japonicus. Microbiologyopen 2021, 10, e1250. [Google Scholar] [CrossRef]
- Liu, J.; Chen, Y.; Song, Y.; Xu, D.; Gu, Y.; Wang, J.; Song, W.; Sun, B.; Jiang, Z.; Xia, B. Evidence of size-dependent toxicity of polystyrene nano- and microplastics in sea cucumber Apostichopus japonicus (Selenka, 1867) during the intestinal regeneration. Environ. Pollut. 2024, 357, 124394. [Google Scholar] [CrossRef]
- Beamish, J.A.; Watts, J.A.; Dressler, G.R. Gene regulation in regeneration after acute kidney injury. J. Biol. Chem. 2024, 300, 107520. [Google Scholar] [CrossRef]
- Xu, S.; Jia, P.; Fang, Y.; Jin, J.; Sun, Z.; Zhou, W.; Li, J.; Zhang, Y.; Wang, X.; Ren, T.; et al. Nuclear farnesoid X receptor attenuates acute kidney injury through fatty acid oxidation. Kidney Int. 2022, 101, 987–1002. [Google Scholar] [CrossRef] [PubMed]
- Dhillon, P.; Park, J.; Hurtado Del Pozo, C.; Li, L.; Doke, T.; Huang, S.; Zhao, J.; Kang, H.M.; Shrestra, R.; Balzer, M.S.; et al. The Nuclear Receptor ESRRA Protects from Kidney Disease by Coupling Metabolism and Differentiation. Cell Metab. 2021, 33, 379–394 e8. [Google Scholar] [CrossRef] [PubMed]
- Piret, S.E.; Attallah, A.A.; Gu, X.; Guo, Y.; Gujarati, N.A.; Henein, J.; Zollman, A.; Hato, T.; Ma’ayan, A.; Revelo, M.P.; et al. Loss of proximal tubular transcription factor Kruppel-like factor 15 exacerbates kidney injury through loss of fatty acid oxidation. Kidney Int. 2021, 100, 1250–1267. [Google Scholar] [CrossRef] [PubMed]
- Tran, M.; Tam, D.; Bardia, A.; Bhasin, M.; Rowe, G.C.; Kher, A.; Zsengeller, Z.K.; Akhavan-Sharif, M.R.; Khankin, E.V.; Saintgeniez, M.; et al. PGC-1alpha promotes recovery after acute kidney injury during systemic inflammation in mice. J. Clin. Investig. 2011, 121, 4003–4014. [Google Scholar] [CrossRef]
- Piret, S.E.; Guo, Y.; Attallah, A.A.; Horne, S.J.; Zollman, A.; Owusu, D.; Henein, J.; Sidorenko, V.S.; Revelo, M.P.; Hato, T.; et al. Kruppel-like factor 6-mediated loss of BCAA catabolism contributes to kidney injury in mice and humans. Proc. Natl. Acad. Sci. USA 2021, 118, e202441411. [Google Scholar] [CrossRef]
- Clark, A.J.; Saade, M.C.; Vemireddy, V.; Vu, K.Q.; Flores, B.M.; Etzrodt, V.; Ciampa, E.J.; Huang, H.; Takakura, A.; Zandi-Nejad, K.; et al. Hepatocyte nuclear factor 4alpha mediated quinolinate phosphoribosylltransferase (QPRT) expression in the kidney facilitates resilience against acute kidney injury. Kidney Int. 2023, 104, 1150–1163. [Google Scholar] [CrossRef]
- Shulman, A.I.; Larson, C.; Mangelsdorf, D.J.; Ranganathan, R. Structural determinants of allosteric ligand activation in RXR heterodimers. Cell 2004, 116, 417–429. [Google Scholar] [CrossRef]










| Intact | Partial | None | All | Percentage (%) | |
|---|---|---|---|---|---|
| 0 nmol/L | 15 | 0 | 0 | 15 | 100 |
| 3 nmol/L | 15 | 0 | 0 | 15 | 100 |
| 5 nmol/L | 8 | 15 | 2 | 25 | 32 |
| 7 nmol/L | 0 | 2 | 13 | 15 | 0 |
| Samples ID. | Reads Number | Base Number | GC Content | Q30 | Mapped Ratio |
|---|---|---|---|---|---|
| 0 nmol/L-1 | 21,671,050 | 6,481,001,758 | 40.78% | 94.83% | 67.74% |
| 0 nmol/L-2 | 19,270,474 | 5,764,867,558 | 40.66% | 95.70% | 68.25% |
| 0 nmol/L-3 | 29,160,071 | 8,701,491,994 | 40.38% | 97.59% | 68.79% |
| 3 nmol/L-1 | 22,879,225 | 6,829,701,852 | 40.63% | 97.34% | 68.68% |
| 3 nmol/L-2 | 19,969,640 | 5,973,016,844 | 40.78% | 95.84% | 67.39% |
| 3 nmol/L-3 | 21,896,070 | 6,548,816,556 | 40.88% | 94.72% | 68.05% |
| 5 nmol/L-1 | 27,376,728 | 8,167,870,648 | 40.77% | 97.84% | 68.20% |
| 5 nmol/L-2 | 26,586,205 | 7,932,849,934 | 40.21% | 97.58% | 68.63% |
| 5 nmol/L-3 | 19,169,104 | 5,734,435,578 | 40.64% | 95.32% | 67.40% |
Disclaimer/Publisher’s Note: The statements, opinions and data contained in all publications are solely those of the individual author(s) and contributor(s) and not of MDPI and/or the editor(s). MDPI and/or the editor(s) disclaim responsibility for any injury to people or property resulting from any ideas, methods, instructions or products referred to in the content. |
© 2024 by the authors. Licensee MDPI, Basel, Switzerland. This article is an open access article distributed under the terms and conditions of the Creative Commons Attribution (CC BY) license (https://creativecommons.org/licenses/by/4.0/).
Share and Cite
Wang, Z.; Song, X.; Yin, W.; Shi, K.; Lin, Y.; Liu, J.; Li, X.; Tan, J.; Rong, J.; Xu, K.; et al. Exposure to High Concentrations of Tetrabromobisphenol A Slows the Process of Tissue Regeneration and Induces an Imbalance of Metabolic Homeostasis in the Regenerated Intestines of Apostichopus japonicus. Genes 2024, 15, 1448. https://doi.org/10.3390/genes15111448
Wang Z, Song X, Yin W, Shi K, Lin Y, Liu J, Li X, Tan J, Rong J, Xu K, et al. Exposure to High Concentrations of Tetrabromobisphenol A Slows the Process of Tissue Regeneration and Induces an Imbalance of Metabolic Homeostasis in the Regenerated Intestines of Apostichopus japonicus. Genes. 2024; 15(11):1448. https://doi.org/10.3390/genes15111448
Chicago/Turabian StyleWang, Zi, Xiaojun Song, Wenhui Yin, Kuntao Shi, Ying Lin, Jixiang Liu, Xiaohan Li, Jiabo Tan, Junjie Rong, Kefeng Xu, and et al. 2024. "Exposure to High Concentrations of Tetrabromobisphenol A Slows the Process of Tissue Regeneration and Induces an Imbalance of Metabolic Homeostasis in the Regenerated Intestines of Apostichopus japonicus" Genes 15, no. 11: 1448. https://doi.org/10.3390/genes15111448
APA StyleWang, Z., Song, X., Yin, W., Shi, K., Lin, Y., Liu, J., Li, X., Tan, J., Rong, J., Xu, K., & Wang, G. (2024). Exposure to High Concentrations of Tetrabromobisphenol A Slows the Process of Tissue Regeneration and Induces an Imbalance of Metabolic Homeostasis in the Regenerated Intestines of Apostichopus japonicus. Genes, 15(11), 1448. https://doi.org/10.3390/genes15111448

