Transcription Factor SATB2 Regulates Skeletal Muscle Cell Proliferation and Migration via HDAC4 in Pigs
Abstract
1. Introduction
2. Materials and Methods
2.1. Cell Culture and Transfection
2.2. Lentivirus Packaging
2.3. Primers and Oligonucleotides
2.4. 5-Ethynyl-2′-Deoxyuridine Assay
2.5. Real-Time Quantitative PCR (RT-qPCR)
2.6. Western Blot
2.7. Cell Cycle Assay
2.8. Wound Healing Assay
2.9. Transwell Assay
2.10. Plasmid Construction
2.11. Dual-Luciferase Reporter Assay
2.12. SATB2-Related Gene Set Enrichment Analysis (GSEA)
2.13. Chromatin Immunoprecipitation (ChIP)-qPCR Assay
2.14. Statistical Analysis
3. Results
3.1. Expression Pattern of SATB2 in Skeletal Muscle from Obese-Type and Lean-Type Pigs
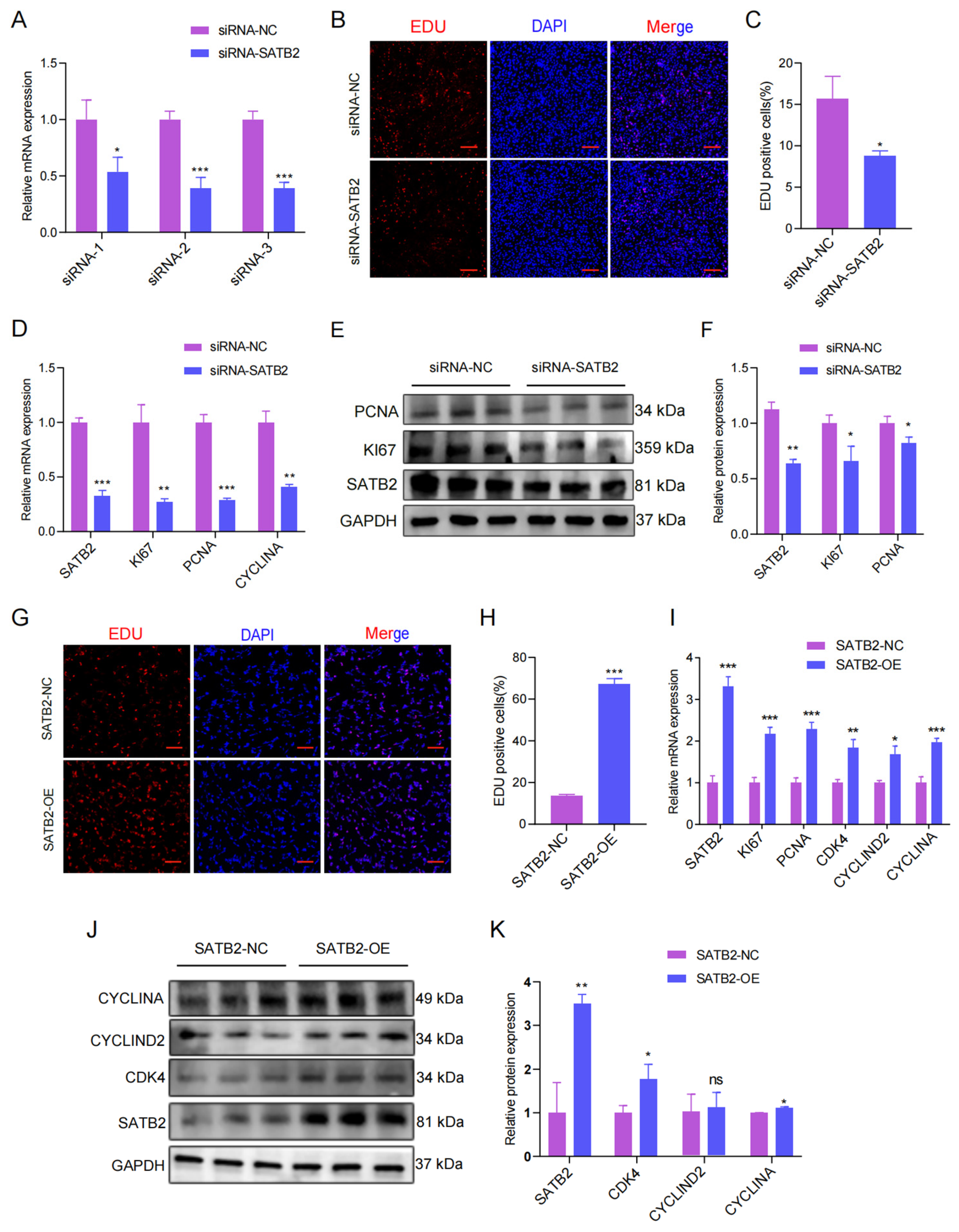
3.2. SATB2 Affects the Proliferation of Porcine Skeletal Muscle Cells
3.3. SATB2 Modulates the Migration of Porcine Skeletal Muscle Cells
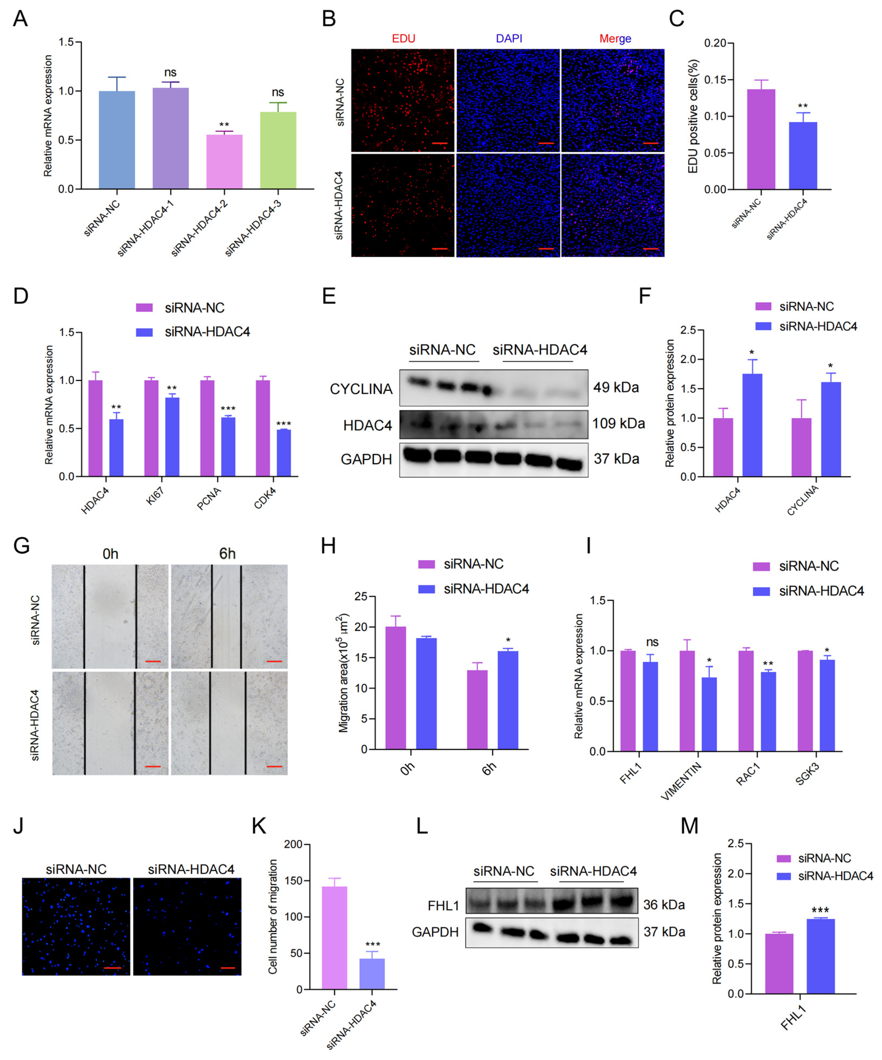
3.4. HDAC4 Is a Downstream Target of SATB2 Co-Activator
3.5. HDAC4 Regulates the Proliferation and Migration of Porcine Skeletal Muscle Cells
4. Discussion
5. Conclusions
Supplementary Materials
Author Contributions
Funding
Institutional Review Board Statement
Informed Consent Statement
Data Availability Statement
Conflicts of Interest
References
- Zhao, Y.; Hou, Y.; Xu, Y.; Luan, Y.; Zhou, H.; Qi, X.; Hu, M.; Wang, D.; Wang, Z.; Fu, Y.; et al. A compendium and comparative epigenomics analysis of cis-regulatory elements in the pig genome. Nat. Commun. 2021, 12, 2217. [Google Scholar] [CrossRef] [PubMed]
- Liu, Y.; Fu, Y.; Yang, Y.; Yi, G.; Lian, J.; Xie, B.; Yao, Y.; Chen, M.; Niu, Y.; Liu, L.; et al. Integration of multi-omics data reveals cis-regulatory variants that are associated with phenotypic differentiation of eastern from western pigs. Genet. Sel. Evol. 2022, 54, 62. [Google Scholar] [CrossRef] [PubMed]
- Liu, Y.; Yao, Y.; Zhang, Y.; Yan, C.; Yang, M.; Wang, Z.; Li, W.; Li, F.; Wang, W.; Yang, Y.; et al. MicroRNA-200c-5p regulates migration and differentiation of myoblasts via targeting in skeletal muscle regeneration and myogenesis. Int. J. Mol. Sci. 2023, 24, 4995. [Google Scholar] [CrossRef]
- Jin, L.; Tang, Q.; Hu, S.; Chen, Z.; Zhou, X.; Zeng, B.; Wang, Y.; He, M.; Li, Y.; Gui, L.; et al. A pig BodyMap transcriptome reveals diverse tissue physiologies and evolutionary dynamics of transcription. Nat. Commun. 2021, 12, 3715. [Google Scholar] [CrossRef] [PubMed]
- Wang, R.; Chen, F.; Chen, Q.; Wan, X.; Shi, M.; Chen, A.K.; Ma, Z.; Li, G.; Wang, M.; Ying, Y.; et al. MyoD is a 3D genome structure organizer for muscle cell identity. Nat. Commun. 2022, 13, 205. [Google Scholar] [CrossRef] [PubMed]
- Rugowska, A.; Starosta, A.; Konieczny, P. Epigenetic modifications in muscle regeneration and progression of Duchenne muscular dystrophy. Clin. Epigenetics 2021, 13, 13. [Google Scholar] [CrossRef] [PubMed]
- Robinson, D.C.L.; Dilworth, F.J. Epigenetic Regulation of Adult Myogenesis. Curr. Top. Dev. Biol. 2018, 126, 235–284. [Google Scholar] [CrossRef]
- Yan, J.; Yang, Y.; Fan, X.; Liang, G.; Wang, Z.; Li, J.; Wang, L.; Chen, Y.; Adetula, A.A.; Tang, Y.; et al. circRNAome profiling reveals circFgfr2 regulates myogenesis and muscle regeneration via a feedback loop. J. Cachexia Sarcopenia Muscle 2021, 13, 696–712. [Google Scholar] [CrossRef]
- Segalés, J.; Perdiguero, E.; Muñoz-Cánoves, P. Epigenetic control of adult skeletal muscle stem cell functions. FEBS J. 2014, 282, 1571–1588. [Google Scholar] [CrossRef]
- Albini, S.; Puri, P.L. SWI/SNF complexes, chromatin remodeling and skeletal myogenesis: It’s time to exchange! Exp. Cell Res. 2010, 316, 3073–3080. [Google Scholar] [CrossRef][Green Version]
- Harada, A.; Ohkawa, Y.; Imbalzano, A.N. Temporal regulation of chromatin during myoblast differentiation. Semin. Cell Dev. Biol. 2017, 72, 77–86. [Google Scholar] [CrossRef] [PubMed]
- Petty, E.; Pillus, L. Balancing chromatin remodeling and histone modifications in transcription. Trends Genet. 2013, 29, 621–629. [Google Scholar] [CrossRef] [PubMed]
- Tyagi, M.; Imam, N.; Verma, K.; Patel, A.K. Chromatin remodelers: We are the drivers!! Nucleus 2016, 7, 388–404. [Google Scholar] [CrossRef] [PubMed]
- Magaña-Acosta, M.; Valadez-Graham, V. Chromatin Remodelers in the 3D Nuclear Compartment. Front. Genet. 2020, 11, 600615. [Google Scholar] [CrossRef] [PubMed]
- Huang, X.; Chen, Q.; Luo, W.; Pakvasa, M.; Zhang, Y.; Zheng, L.; Li, S.; Yang, Z.; Zeng, H.; Liang, F.; et al. SATB2: A versatile transcriptional regulator of craniofacial and skeleton development, neurogenesis and tumorigenesis, and its applications in regenerative medicine. Genes Dis. 2022, 9, 95–107. [Google Scholar] [CrossRef] [PubMed]
- Gu, W.; Wang, H.; Huang, X.F.; Kraiczy, J.; Singh, P.N.P.; Ng, C.; Dagdeviren, S.; Houghton, S.; Pellon-Cardenas, O.; Lan, Y.; et al. SATB2 preserves colon stem cell identity and mediates ileum-colon conversion via enhancer remodeling. Cell Stem Cell 2022, 29, 101–115.e10. [Google Scholar] [CrossRef] [PubMed]
- Gyorgy, A.B.; Szemes, M.; de Juan Romero, C.; Tarabykin, V.; Agoston, D.V. SATB2 interacts with chromatin-remodeling molecules in differentiating cortical neurons. Eur. J. Neurosci. 2008, 27, 865–873. [Google Scholar] [CrossRef]
- Britanova, O.; de Juan Romero, C.; Cheung, A.; Kwan, K.Y.; Schwark, M.; Gyorgy, A.; Vogel, T.; Akopov, S.; Mitkovski, M.; Agoston, D.; et al. Satb2 is a postmitotic determinant for upper-layer neuron specification in the neocortex. Neuron 2008, 57, 378–392. [Google Scholar] [CrossRef]
- Groenen, M.A.M.; Archibald, A.L.; Uenishi, H.; Tuggle, C.K.; Takeuchi, Y.; Rothschild, M.F.; Rogel-Gaillard, C.; Park, C.; Milan, D.; Megens, H.-J.; et al. Analyses of pig genomes provide insight into porcine demography and evolution. Nature 2012, 491, 393–398. [Google Scholar] [CrossRef]
- Bell, R.A.V.; Al-Khalaf, M.H.; Brunette, S.; Alsowaida, D.; Chu, A.; Bandukwala, H.; Dechant, G.; Apostolova, G.; Dilworth, F.J.; Megeney, L.A. Chromatin Reorganization during Myoblast Differentiation Involves the Caspase-Dependent Removal of SATB2. Cells 2022, 11, 966. [Google Scholar] [CrossRef]
- Lv, W.; Jiang, W.; Luo, H.; Tong, Q.; Niu, X.; Liu, X.; Miao, Y.; Wang, J.; Guo, Y.; Li, J.; et al. Long noncoding RNA lncMREF promotes myogenic differentiation and muscle regeneration by interacting with the Smarca5/p300 complex. Nucleic Acids Res. 2022, 50, 10733–10755. [Google Scholar] [CrossRef] [PubMed]
- Yang, Y.; Fan, X.; Yan, J.; Chen, M.; Zhu, M.; Tang, Y.; Liu, S.; Tang, Z. A comprehensive epigenome atlas reveals DNA methylation regulating skeletal muscle development. Nucleic Acids Res. 2021, 49, 1313–1329. [Google Scholar] [CrossRef] [PubMed]
- Fan, G.-C.; Bai, L.; Liang, R.; Yang, Y.; Hou, X.; Wang, Z.; Zhu, S.; Wang, C.; Tang, Z.; Li, K. MicroRNA-21 Regulates PI3K/Akt/mTOR Signaling by Targeting TGFβI during Skeletal Muscle Development in Pigs. PLoS ONE 2015, 10, e0119396. [Google Scholar] [CrossRef]
- Hung, A.T.; Leury, B.J.; Sabin, M.A.; Fahri, F.; DiGiacomo, K.; Lien, T.-F.; Dunshea, F.R. Nano Chromium Picolinate Improves Gene Expression Associated with Insulin Signaling in Porcine Skeletal Muscle and Adipose Tissue. Animals 2020, 10, 1685. [Google Scholar] [CrossRef]
- Yang, Y.; Zhu, M.; Fan, X.; Yao, Y.; Yan, J.; Tang, Y.; Liu, S.; Li, K.; Tang, Z. Developmental atlas of the RNA editome in Sus scrofa skeletal muscle. DNA Res. 2019, 26, 261–272. [Google Scholar] [CrossRef]
- Riascos-Bernal, D.F.; Ressa, G.; Korrapati, A.; Sibinga, N.E.S. The FAT1 Cadherin Drives Vascular Smooth Muscle Cell Migration. Cells 2023, 12, 1621. [Google Scholar] [CrossRef]
- Lin, L.-P.; Yu, T.-Y.; Chang, H.-N.; Tsai, W.-C.; Pang, J.-H.S. Simvastatin Downregulates Cofilin and Stathmin to Inhibit Skeletal Muscle Cells Migration. Int. J. Mol. Sci. 2022, 23, 2848. [Google Scholar] [CrossRef]
- Pradhan, S.J.; Reddy, P.C.; Smutny, M.; Sharma, A.; Sako, K.; Oak, M.S.; Shah, R.; Pal, M.; Deshpande, O.; Dsilva, G.; et al. Satb2 acts as a gatekeeper for major developmental transitions during early vertebrate embryogenesis. Nat. Commun. 2021, 12, 6094. [Google Scholar] [CrossRef]
- Cui, X.; Zhang, X.; Liu, M.; Zhao, C.; Zhang, N.; Ren, Y.; Su, C.; Zhang, W.; Sun, X.; He, J.; et al. A pan-cancer analysis of the oncogenic role of staphylococcal nuclease domain-containing protein 1 (SND1) in human tumors. Genomics 2020, 112, 3958–3967. [Google Scholar] [CrossRef]
- Yang, Y.; Yan, J.; Fan, X.; Chen, J.; Wang, Z.; Liu, X.; Yi, G.; Liu, Y.; Niu, Y.; Zhang, L.; et al. The genome variation and developmental transcriptome maps reveal genetic differentiation of skeletal muscle in pigs. PLoS Genet. 2021, 17, e1009910. [Google Scholar] [CrossRef]
- McKenna, W.L.; Ortiz-Londono, C.F.; Mathew, T.K.; Hoang, K.; Katzman, S.; Chen, B. Mutual regulation between and promotes subcerebral projection neuron identity in the developing cerebral cortex. Proc. Natl. Acad. Sci. USA 2015, 112, 11702–11707. [Google Scholar] [CrossRef] [PubMed]
- Yao, Y.; Wang, Z.; Chen, Y.; Liu, L.; Wang, L.; Yi, G.; Yang, Y.; Wang, D.; Li, K.; Tang, Z. Single-cell analysis reveals the lncRNA-MEG3/miRNA-133a-3p/PRRT2 axis regulates skeletal muscle regeneration and myogenesis. Genes Dis. 2023, 10, 359–362. [Google Scholar] [CrossRef] [PubMed]
- Marroncelli, N.; Bianchi, M.; Bertin, M.; Consalvi, S.; Saccone, V.; De Bardi, M.; Puri, P.L.; Palacios, D.; Adamo, S.; Moresi, V. HDAC4 regulates satellite cell proliferation and differentiation by targeting P21 and Sharp1 genes. Sci. Rep. 2018, 8, 3448. [Google Scholar] [CrossRef]
- Bruneteau, G.; Simonet, T.; Bauché, S.; Mandjee, N.; Malfatti, E.; Girard, E.; Tanguy, M.-L.; Behin, A.; Khiami, F.; Sariali, E.; et al. Muscle histone deacetylase 4 upregulation in amyotrophic lateral sclerosis: Potential role in reinnervation ability and disease progression. Brain 2013, 136, 2359–2368. [Google Scholar] [CrossRef] [PubMed]
- Jiang, D.F.; Li, T.T.; Guo, C.X.; Tang, T.S.; Liu, H.M. Small molecule modulators of chromatin remodeling: From neurodevelopment to neurodegeneration. Cell Biosci. 2023, 13, 10. [Google Scholar] [CrossRef]
- Yasui, D.; Miyano, M.; Cai, S.; Varga-Weisz, P.; Kohwi-Shigematsu, T. SATB1 targets chromatin remodelling to regulate genes over long distances. Nature 2002, 419, 641–645. [Google Scholar] [CrossRef]
- Sahu, R.K.; Singh, S.; Tomar, R.S. The mechanisms of action of chromatin remodelers and implications in development and disease. Biochem. Pharmacol. 2020, 180, 114200. [Google Scholar] [CrossRef]
- Reyes, A.A.; Marcum, R.D.; He, Y. Structure and Function of Chromatin Remodelers. J. Mol. Biol. 2021, 433, 166929. [Google Scholar] [CrossRef]
- Yuan, R.; Zhang, J.; Wang, Y.; Zhu, X.; Hu, S.; Zeng, J.; Liang, F.; Tang, Q.; Chen, Y.; Chen, L.; et al. Reorganization of chromatin architecture during prenatal development of porcine skeletal muscle. DNA Res. 2021, 28, 1–11. [Google Scholar] [CrossRef]






| Gene Name | Primer Sequence (5′-3′) | Tm (°C) | Product Size (bp) |
|---|---|---|---|
| β-actin | F: GCGGCATCCACGAAACTAC | 60 | 138 |
| R: TGATCTCCTTCTCATCCTGTC | |||
| SATB2 | F: ATGTCTATCACGTTGTGACGT | 58 | 222 |
| R: ACTTGGTTGCTGATACGTGGC | |||
| KI67 | F: AGCCCGTATCTGGTGCAAAA | 60 | 267 |
| R: CCTGCATCTGTGTAAGGGCA | |||
| PCNA | F: AAGTCAAATCTGGTCTGTTAGCC | 60 | 141 |
| R: CACTGTCCTGGGATGCTTGAA | |||
| CDK4 | F: TGGTTACAAGTGGTGGGACA | 59 | 111 |
| R: CTGGAGCACGGTACCAGAGT | |||
| CYCLINA | F: GCAGCAGCCTTTCATTTAGC | 58 | 118 |
| R: GGTGAAGGTCCAGGAGACAA | |||
| CYCLIND2 | F: GTGCTGGGCAAGTTGAAGTG | 60 | 158 |
| R: GCGAACTTGAAGTCAGTGGC | |||
| FHL1 | F: CCCCATCAACACCTTCCCTC | 60 | 194 |
| R: ACACTCTCCCAATCGCCTTG | |||
| VIMENTIN | F: TGTGAAGTGGATGCGCTCAA | 58 | 268 |
| R: TTGGAAGAGGCAGAGAAATC | |||
| RAC1 | F: TCTTTTGAAAATGTTCGCGCA | 58 | 205 |
| R: ACTCCAGGTATTTCACAGCAC | |||
| SGK3 | F: ACATCAACCTGGGACCATCT | 55 | 113 |
| R: TAGTTTCCGTTTTGCAAGAA | |||
| HDAC4 | F: CCGTCTTTGCCCAACATCAC | 60 | 248 |
| R: CCTGTGACCAGGGGTGTCT |
| Name | Sequence | Tm (°C) |
|---|---|---|
| pLV3-HDAC4-WT | F: CGAGCTCTTACGCGTGCTAGCTTTGTTAACCGCCGAGCGATGT | 60 |
| R: ACTTAGATCGCAGATCTCGAGACCTAGTGAGGGAAGCACTG | ||
| pLV3-HDAC4-MUT | F: TATAAAGTTTCATGGAAGCAGGCCGGTTCTAGAACCCTTT | 60 |
| R: TGCTTCCATGAAACTTTATACCTCGC |
Disclaimer/Publisher’s Note: The statements, opinions and data contained in all publications are solely those of the individual author(s) and contributor(s) and not of MDPI and/or the editor(s). MDPI and/or the editor(s) disclaim responsibility for any injury to people or property resulting from any ideas, methods, instructions or products referred to in the content. |
© 2024 by the authors. Licensee MDPI, Basel, Switzerland. This article is an open access article distributed under the terms and conditions of the Creative Commons Attribution (CC BY) license (https://creativecommons.org/licenses/by/4.0/).
Share and Cite
Li, F.; Yan, C.; Yao, Y.; Yang, Y.; Liu, Y.; Fan, D.; Zhao, J.; Tang, Z. Transcription Factor SATB2 Regulates Skeletal Muscle Cell Proliferation and Migration via HDAC4 in Pigs. Genes 2024, 15, 65. https://doi.org/10.3390/genes15010065
Li F, Yan C, Yao Y, Yang Y, Liu Y, Fan D, Zhao J, Tang Z. Transcription Factor SATB2 Regulates Skeletal Muscle Cell Proliferation and Migration via HDAC4 in Pigs. Genes. 2024; 15(1):65. https://doi.org/10.3390/genes15010065
Chicago/Turabian StyleLi, Fanqinyu, Chao Yan, Yilong Yao, Yalan Yang, Yanwen Liu, Danyang Fan, Junxing Zhao, and Zhonglin Tang. 2024. "Transcription Factor SATB2 Regulates Skeletal Muscle Cell Proliferation and Migration via HDAC4 in Pigs" Genes 15, no. 1: 65. https://doi.org/10.3390/genes15010065
APA StyleLi, F., Yan, C., Yao, Y., Yang, Y., Liu, Y., Fan, D., Zhao, J., & Tang, Z. (2024). Transcription Factor SATB2 Regulates Skeletal Muscle Cell Proliferation and Migration via HDAC4 in Pigs. Genes, 15(1), 65. https://doi.org/10.3390/genes15010065

