Genomic and Functional Evaluation of Two Lacticaseibacillus paracasei and Two Lactiplantibacillus plantarum Strains, Isolated from a Rearing Tank of Rotifers (Brachionus plicatilis), as Probiotics for Aquaculture
Abstract
1. Introduction
2. Materials and Methods
2.1. Growth Conditions and Genomic DNA Isolation
2.2. Whole-Genome Sequencing, Assembly, and Mapping
2.3. Bioinformatic (In Silico) Analysis
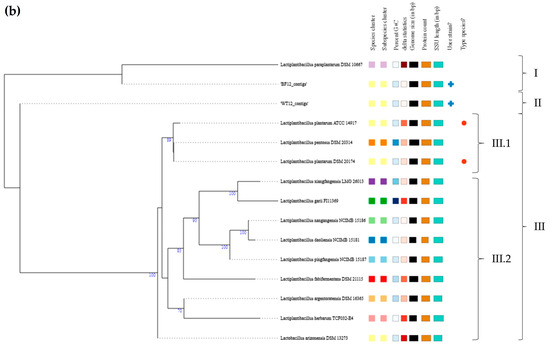
2.3.1. Species Identification
2.3.2. Transferable Antibiotic Resistances
2.3.3. Virulence Factors and Pathogenicity
2.3.4. Mobile Genetic Elements (MGEs)
2.3.5. Probiotic Traits
2.3.6. CRISPR/CRISPR-Cas
2.3.7. Bacteriocin Production
2.4. In Vitro Cell-Free Protein Synthesis (IV-CFPS) of Bacteriocins
2.5. Antimicrobial Activity of In Vitro Synthesized Bacteriocins
2.6. Colony Matrix-Assisted Laser Desorption/Ionization Time-of-Flight Mass Spectrometry (MALDI-TOF MS) of Lp. plantarum BF12 and Lp. plantarum WT12
3. Results and Discussion
3.1. Whole-Genome Sequencing, Assembly, and Mapping
3.2. Bioinformatic (In Silico) Analysis
3.2.1. Species Identification
3.2.2. Transferable Antibiotic Resistances
3.2.3. Virulence Factors and Pathogenicity
3.2.4. Mobile Genetic Elements (MGE)
3.2.5. Probiotic Traits
3.2.6. CRISPR/CRISPR-Cas
3.2.7. Bacteriocin Production
3.3. In Vitro Cell-Free Protein Synthesis (IV-CFPS) and Antimicrobial Activity of Plantaricins A, E/F, J/K, and N
3.4. Colony Matrix-Assisted Laser Desorption/Ionization Time-of-Flight Mass Spectrometry (MALDI-TOF MS) of Lp. plantarum BF12 and Lp. plantarum WT12
4. Conclusions
Supplementary Materials
Author Contributions
Funding
Institutional Review Board Statement
Informed Consent Statement
Data Availability Statement
Conflicts of Interest
References
- United Nations. World Population Prospects: The 2017 Revision, Key Findings and Advance Tables; Population Division, Working Paper No. ESA/P/WP/248; Department of Economic and Social Affairs: New York, NY, USA, 2017. [Google Scholar]
- Infante-Villamil, S.; Huerlimann, R.; Jerry, D.R. Microbiome diversity and dysbiosis in aquaculture. Rev. Aquac. 2021, 13, 1077–1096. [Google Scholar] [CrossRef]
- Cabello, F.C.; Godfrey, H.P.; Buschmann, A.H.; Dölz, H.J. Aquaculture as yet another environmental gateway to the development and globalization of antimicrobial resistance. Lancet Infect. Dis. 2016, 16, e127–e133. [Google Scholar] [CrossRef] [PubMed]
- Cascarano, M.C.; Stavrakidis-Zachou, O.; Mladineo, I.; Thompson, K.D.; Papandroulakis, N.; Katharios, P. Mediterranean aquaculture in a changing climate: Temperature effects on pathogens and diseases of three farmed fish species. Pathogens 2021, 10, 1205. [Google Scholar] [CrossRef] [PubMed]
- Engelhard, G.H.; Howes, E.L.; Pinnegar, J.K.; le Quesne, W.J.F. Assessing the risk of climate change to aquaculture: A national-scale case study for the Sultanate of Oman. Clim. Risk Manag. 2022, 35, 100416. [Google Scholar] [CrossRef]
- Yuan, X.; Lv, Z.; Zhang, Z.; Han, Y.; Liu, Z.; Zhang, H. A review of antibiotics, antibiotic resistant bacteria, and resistance genes in aquaculture: Occurrence, contamination, and transmission. Toxics 2023, 11, 420. [Google Scholar] [CrossRef] [PubMed]
- Zhao, Y.; Yang, Q.E.; Zhou, X.; Wang, F.; Muurinen, J.; Virta, M.P.; Brandt, K.K.; Zhu, Y. Antibiotic resistome in the livestock and aquaculture industries: Status and solutions. Crit. Rev. Environ. Sci. 2021, 51, 2159–2196. [Google Scholar] [CrossRef]
- Ang, C.Y.; Sano, M.; Dan, S.; Leelakriangsak, M.; Lal, T.M. Postbiotics applications as infectious disease control agent in aquaculture. Biocontrol Sci. 2020, 25, 1–7. [Google Scholar] [CrossRef]
- Dittmann, K.K.; Rasmussen, B.B.; Melchiorsen, J.; Sonnenschein, E.C.; Gram, L.; Bentzon-Tilia, B. Changes in the microbiome of mariculture feed organisms after treatment with a potentially probiotic strain of Phaeobacter inhibens. Appl. Environ. Microbiol. 2020, 86, e00499-20. [Google Scholar] [CrossRef]
- Ringø, E.; van Doan, H.; Lee, S.H.; Soltani, M.; Hoseinifar, S.H.; Harikrishnan, R.; Song, S.K. Probiotics, lactic acid bacteria and bacilli: Interesting supplementation for aquaculture. J. Appl. Microbiol. 2020, 129, 116–136. [Google Scholar] [CrossRef]
- Feito, J.; Contente, D.; Ponce-Alonso, M.; Díaz-Formoso, L.; Araújo, C.; Peña, N.; Borrero, J.; Gómez-Sala, B.; del Campo, R.; Muñoz-Atienza, E.; et al. Draft genome sequence of Lactococcus lactis subsp. cremoris WA2-67: A promising nisin-producing probiotic strain isolated from the rearing environment of a Spanish rainbow trout (Oncorhynchus mykiss, Walbaum) farm. Microorganisms 2022, 10, 521. [Google Scholar] [CrossRef]
- Contente, D.; Díaz-Rosales, P.; Feito, J.; Díaz-Formoso, L.; Docando, F.; Simón, R.; Borrero, J.; Hernández, P.E.; Poeta, P.; Muñoz-Atienza, E.; et al. Immunomodulatory effects of bacteriocinogenic and non-bacteriocinogenic Lactococcus cremoris of aquatic origin on rainbow trout (Oncorhynchus mykiss, Walbaum). Front. Immunol. 2023, 14, 1178462. [Google Scholar] [CrossRef] [PubMed]
- Talpur, A.D.; Memon, A.J.; Khan, M.I.; Ikhwanuddin, M.; Abdullah, M.D.D.; Bolong, A.-M.A. Gut Lactobacillus sp. bacteria as probiotics for Portunus pelagicus (Linnaeus, 1758) larviculture: Effects on survival, digestive enzyme activities and water quality. Invertebr. Reprod. Dev. 2013, 57, 173–184. [Google Scholar] [CrossRef]
- Pérez-Sánchez, T.; Ruiz-Zarzuela, I.; de Blas, I.; Balcázar, J.L. Probiotics in aquaculture: A current assessment. Rev. Aquac. 2014, 6, 133–146. [Google Scholar] [CrossRef]
- Gómez-Sala, B.; Feito, J.; Hernández, P.E.; Cintas, L.M. Lactic Acid Bacteria in aquatic environments and their applications. In Lactic Acid Bacteria: Microbiological and Functional Aspects, 5th ed.; Vinderola, G., Ouwehand, A.C., Salminen, S., von Wright, A., Eds.; CRC Press: Boca Raton, FL, USA, 2019; pp. 555–570. [Google Scholar]
- Contente, D.; Díaz-Formoso, L.; Feito, J.; Gómez-Sala, B.; Costas, D.; Muñoz-Atienza, E.; Hernández, P.E.; Borrero, J.; Poeta, P.; Cintas, L.M. Grupo de Seguridad y Calidad de los Alimentos por Bacterias Lácticas, Bacteriocinas y Probióticos (SEGABALBP), Sección Departamental de Nutrición y Ciencia de los Alimentos, Facultad de Veterinaria, Universidad Complutense de Madrid, Madrid, Spain. 2023; Manuscript to be submitted in Animals (MDPI).
- Wick, R.R.; Judd, L.M.; Gorrie, C.L.; Holt, K.E. Unicycler: Resolving bacterial genome assemblies from short and long sequencing reads. PLoS Comput. Biol. 2017, 13, e1005595. [Google Scholar] [CrossRef] [PubMed]
- Larsen, M.V.; Cosentino, S.; Lukjancenko, O.; Saputra, D.; Rasmussen, S.; Hasman, H.; Sicheritz-Pontén, T.; Aarestrup, F.M.; Ussery, D.W.; Lund, O. Benchmarking of methods for genomic taxonomy. J. Clin. Microbiol. 2014, 52, 1529–1539. [Google Scholar] [CrossRef] [PubMed]
- Hasman, H.; Saputra, D.; Sicheritz-Pontén, T.; Lund, O.; Svendsen, C.A.; Frimodt-Møller, N.; Aarestrup, F.M. Rapid whole-genome sequencing for detection and characterization of microorganisms directly from clinical samples. J. Clin. Microbiol. 2014, 52, 139–146. [Google Scholar] [CrossRef]
- Bortolaia, V.; Kaas, R.F.; Ruppe, E.; Roberts, M.C.; Scharwz, S.; Cattoir, V.; Philippon, A.; Allesoe, R.L.; Rebelo, A.R.; Florensa, A.R.; et al. ResFinder 4.0 for predictions of phenotypes from genotypes. J. Antimicrob. Chemother. 2020, 75, 3491–3500. [Google Scholar] [CrossRef]
- Joensen, K.G.; Scheutz, F.; Lund, O.; Hasman, H.; Kaas, R.S.; Nielsen, E.M.; Aarestrup, F.M. Real-time whole-genome sequencing for routine typing, surveillance, and outbreak detection of verotoxigenic Escherichia coli. J. Clin. Microbiol. 2014, 52, 1501–1510. [Google Scholar] [CrossRef]
- Cosentino, S.; Larsen, M.V.; Aarestrup, F.M.; Lund, O. PathogenFinder—Distinguishing friend from foe using bacterial Whole Genome Sequence data. PLoS ONE 2013, 8, e77302. [Google Scholar] [CrossRef]
- Johansson, M.H.K.; Bortolaia, V.; Tansirichaiya, S.; Aarestrup, F.M.; Roberts, A.P.; Petersen, T.N. Detection of mobile genetic elements associated with antibiotic resistance in Salmonella enterica using a newly developed web tool: MobileElementFinder. J. Antimicrob. Chemother. 2021, 76, 101–109. [Google Scholar] [CrossRef]
- Overbeek, R.; Olson, R.; Pusch, G.D.; Olsen, G.J.; Davis, J.J.; Disz, T.; Edwards, R.A.; Gerdes, S.; Parrello, B.; Shukla, M.; et al. The SEED and the Rapid Annotation of microbial genomes using Subsystems Technology (RAST). Nucleic Acids Res. 2014, 42, 206–214. [Google Scholar] [CrossRef] [PubMed]
- Couvin, D.; Bernheim, A.; Toffano-Nioche, C.; Touchon, M.; Michalik, J.; Néron, B.; Rocha, E.; Vergnaud, G.; Gautheret, D.; Pourcel, C. CRISPRCasFinder, an update of CRISRFinder, includes a portable version, enhanced performance and integrates search for Cas proteins. Nucleic Acids Res. 2018, 46, W246–W251. [Google Scholar] [CrossRef] [PubMed]
- van Heel, A.J.; de Jong, A.; Song, C.; Viel, J.H.; Kok, J.; Kuipers, O.P. BAGEL4: A user-friendly web server to thoroughly mine RiPPs and bacteriocins. Nucleic Acids Res. 2018, 46, W278–W281. [Google Scholar] [CrossRef] [PubMed]
- Diep, D.B.; Håvarstein, L.S.; Nes, I.F. Characterizations of the locus responsible for the bacteriocin production in Lactobacillus plantarum C11. J. Bacteriol. 1996, 178, 4472–4483. [Google Scholar] [CrossRef] [PubMed]
- Montalbán-López, M.; Scott, T.A.; Ramesh, S.; Rahman, I.R.; van Heel, A.J.; Viel, J.H.; Bandarian, V.; Dittmann, E.; Genilloud, O.; Goto, Y.; et al. New developments in RiPP discovery, enzymology and engineering. Nat. Prod. Rep. 2021, 38, 130–239. [Google Scholar] [CrossRef] [PubMed]
- Cintas, L.M.; Casaus, P.; Holo, H.; Hernández, P.E.; Nes, I.F.; Håvarstein, L.S. Enterocins L50A and L50B, two novel bacteriocins from Enterococcus faecium L50, are related to staphylococcal hemolysins. J. Bacteriol. 1998, 180, 1988–1994. [Google Scholar] [CrossRef] [PubMed]
- Lawrence, G.W.; Garcia-Gutierrez, E.; Walsh, C.J.; O’Connor, P.M.; Begley, M.; Cotter, P.D.; Guinane, C.M. Nisin G is a novel nisin variant produced by a gut-derived Streptococcus salivarius. bioRxiv 2022. [Google Scholar] [CrossRef]
- Grant, J.R.; Enns, E.; Marinier, E.; Mandal, A.; Herman, E.K.; Chen, C.; Graham, M.; van Domselaar, G.; Slothard, P. Proksee: In-depth characterization and visualization of bacterial genomes. Nucleic Acids Res. 2023, 55, W484–W492. [Google Scholar] [CrossRef]
- Huang, C.-H.; Li, S.-W.; Huang, L.; Watanabe, K. Identification and classification for the Lactobacillus casei group. Front. Microbiol. 2018, 9, 01974. [Google Scholar] [CrossRef]
- Ghosh, S.; Sarangi, A.N.; Mukherjee, M.; Bhowmick, S.; Tripathy, S. Reanalysis of Lactobacillus paracasei Lbs2 strain and large-scale comparative genomics places many strains into their correct taxonomic position. Microorganisms 2019, 7, 487. [Google Scholar] [CrossRef]
- Torriani, S.; Felis, G.E.; Dellaglio, F. Differentiation of Lactobacillus plantarum, L. pentosus, and L. paraplantarum by recA gene sequence analysis and multiplex PCR assay with recA gene-derived primers. Appl. Environ. Microbiol. 2001, 67, 3450–3454. [Google Scholar] [CrossRef] [PubMed]
- Meier-Kolthoff, J.P.; Göker, M. TYGS is an automated high-throughput platform for state-of-the-art genome-based taxonomy. Nat. Commun. 2019, 10, 2182. [Google Scholar] [CrossRef] [PubMed]
- Gueimonde, M.; Sánchez, B.; de los Reyes-Gavilán, C.G.; Margolles, A. Antibiotic resistance in probiotic bacteria. Front. Microbiol. 2013, 4, 202. [Google Scholar] [CrossRef] [PubMed]
- Larsson, D.G.J.; Flach, C.-F. Antibiotic resistance in the environment. Nat. Rev. Microbiol. 2022, 20, 257–269. [Google Scholar] [CrossRef] [PubMed]
- EFSA Panel on Biological Hazards (BIOHAZ). Update of the list of qualified presumption of safety (QPS) recommended microbio-logical agents intentionally added to food or feed as notified to EFSA 18: Suitability of taxonomic units notified to EFSA until March 2023. EFSA J. 2023, 21, e08092. [Google Scholar]
- Muñoz-Atienza, E.; Gómez-Sala, B.; Araújo, C.; Campanero, C.; del Campo, R.; Hernández, P.E.; Herranz, C.; Cintas, L.M. Antimicrobial activity, antibiotic susceptibility and virulence factors of Lactic Acid Bacteria of aquatic origin intended for use as probiotics in aquaculture. BMC Microbiol. 2013, 13, 15. [Google Scholar] [CrossRef] [PubMed]
- Anokyewaa, M.A.; Amoah, K.; Li, Y.; Lu, Y.; Kuebutornye, F.K.A.; Asiedu, B.; Seidu, I. Prevalence of virulence genes and antibiotic susceptibility of Bacillus used in commercial aquaculture probiotics in China. Aquac. Rep. 2021, 21, 100784. [Google Scholar] [CrossRef]
- Li, Q.; Chang, W.; Zhang, H.; Hu, D.; Wang, X. The role of plasmids in the multiple antibiotic resistance transfer in ESBLs-producing Escherichia coli isolated from wastewater treatment plants. Front. Microbiol. 2019, 10, 00633. [Google Scholar] [CrossRef]
- Argov, T.; Azulay, G.; Pasechnek, A.; Stadnyuk, O.; Ran-Sapir, S.; Borokov, I.; Sigal, N.; Herskovits, A.A. Temperate bacteriophages as regulators of host behavior. Curr. Opin. Microbiol. 2017, 38, 81–87. [Google Scholar] [CrossRef]
- Hooper, S.D.; Mavromatis, K.; Kyrpides, N.C. Microbial co-habitation and lateral gene transfer: What transposases can tell us. Genome Biol. 2009, 10, R45. [Google Scholar] [CrossRef]
- Shi, A.; Fan, F.; Broach, J.R. Microbial adaptive evolution. J. Ind. Microbiol. Biotechnol. 2022, 49, kuab076. [Google Scholar] [CrossRef] [PubMed]
- Nishiyama, K.; Sugiyama, M.; Yamata, H.; Makino, K.; Ishihara, S.; Takaki, T.; Mukai, T.; Okada, N. A new approach for analyzing an adhesive bacterial protein in the mouse gastrointestinal tract using optical tissue clearing. Sci. Rep. 2019, 9, 4731. [Google Scholar] [CrossRef] [PubMed]
- Du, Y.; Li, H.; Shao, J.; Wu, T.; Xu, W.; Hu, X.; Chen, J. Adhesion and colonization of the probiotic Lactobacillus plantarum HC-2 in the intestine of Litopenaeus vannamei are associated with bacterial surface proteins. Front. Microbiol. 2022, 13, 878874. [Google Scholar] [CrossRef] [PubMed]
- Call, E.K.; Goh, Y.J.; Selle, K.; Klaenhammer, T.R.; O’Flaherty, S. Sortase-deficient lactobacilli: Effect on immunomodulation and gut retention. Microbiology 2015, 161, 311–321. [Google Scholar] [CrossRef] [PubMed]
- Du, Y.; Fang, H.; Shao, X.; Liu, M.; Jiang, K.; Wang, M.; Wang, B.; Wang, L. Exploration of the influence of surface proteins on the probiotic activity of Lactobacillus pentosus HC-2 in the Litopenaeus vannamei midgut via label-free quantitative proteomic analysis. Fish Shellfish Immunol. 2019, 95, 368–382. [Google Scholar] [CrossRef] [PubMed]
- Chai, L.-J.; Shen, M.-N.; Sun, J.; Deng, Y.-J.; Lu, Z.-M.; Zhang, X.-J.; Shi, J.-S.; Xu, Z.-H. Deciphering the d-/l-lactate-producing microbiota and manipulating their accumulation during solid-state fermentation of cereal vinegar. Food Microbiol. 2020, 92, 103559. [Google Scholar] [CrossRef] [PubMed]
- Tachedjian, G.; Aldunate, M.; Bradshaw, C.S.; Cone, R.A. The role of lactic acid production by probiotic Lactobacillus species in vaginal health. Res. Microbiol. 2017, 168, 782–792. [Google Scholar] [CrossRef]
- Zhang, H.; HuangFu, H.; Wang, X.; Zhao, S.; Liu, Y.; Lv, H.; Qin, G.; Tan, Z. Antibacterial activity of lactic acid producing Leuconostoc mesenteroides QZ1178 against pathogenic Gallibacterium anatis. Front. Vet. Sci. 2021, 8, 630294. [Google Scholar] [CrossRef]
- Prasad, J.; McJarrow, P.; Gopal, P. Heat and osmotic stress responses of probiotic Lactobacillus rhamnosus HN001 (DR20) in relation to viability after drying. Appl. Environ. Microbiol. 2003, 69, 917–925. [Google Scholar] [CrossRef]
- Zhai, Z.; An, H.; Wang, G.; Luo, Y.; Hao, Y. Functional role of pyruvate kinase from Lactobacillus bulgaricus in acid tolerance and identification of its transcription factor by bacterial one-hybrid. Sci. Rep. 2015, 5, 17024. [Google Scholar] [CrossRef]
- Gadaleta, R.M.; Cariello, M.; Crudele, L.; Moschetta, A. Bile salt hydrolase-competent probiotics in the management of IBD: Unlocking the “bile acid code”. Nutrients 2022, 14, 3212. [Google Scholar] [CrossRef] [PubMed]
- Xie, G.; Zhu, Y.; Zhong, Z.; Du, Q.; Wu, Y.; Xing, K.; Zhang, M.; Shu, H. Functional genomic characterization unveils probiotic features of Bacillus cereus G1-11 isolated from the gut of the hybrid grouper (Epinephelus fuscoguttatus♀ × E. lanceolatus♂). LWT Food Sci. Technol. 2023, 184, 115088. [Google Scholar] [CrossRef]
- Hoffmann, T.; Wensing, A.; Brosius, M.; Steil, L.; Völker, U.; Bremer, E. Osmotic control of opuA expression in Bacillus subtilis and its modulation in response to intracellular glycine betaine and proline pools. J. Bacteriol. 2013, 195, 510–522. [Google Scholar] [CrossRef] [PubMed]
- Sperfeld, E.; Martin-Creuzburg, D.; Wacker, A. Multiple resource limitation theory applied to herbivorous consumers: Liebig’s minimum rule vs. interactive co-limitation. Ecol. Lett. 2012, 15, 142–150. [Google Scholar] [CrossRef] [PubMed]
- Wacker, A.; Martin-Creuzburg, D. Biochemical nutrient requirements of the rotifer Brachionus calyciflorus: Co-limitation by sterols and amino acids. Funct. Ecol. 2012, 26, 1135–1143. [Google Scholar] [CrossRef]
- Farzanfar, A. The use of probiotics in shrimp aquaculture. FEMS Immunol. Med. Microbiol. 2006, 48, 149–158. [Google Scholar] [CrossRef] [PubMed]
- Zorriehzahra, M.J.; Delshad, S.T.; Adel, M.; Tiwari, R.; Karthik, K.; Dhama, K.; Lazado, C.C. Probiotics as beneficial microbes in aquaculture: An update on their multiple modes of action: A review. Vet. Q. 2016, 36, 228–241. [Google Scholar] [CrossRef]
- Carneiro, G.R.A.; Opazo, C.; do Santos, G.R.C.; Pereira, H.M.G.; Monnerat, G.; Opazo, R. Influence of lactic-acid bacteria feed supplementation on free amino acid levels in serum and feces of rainbow trout (Oncorhynchus mykiss, Walbaum 1792). Front. Mar. Sci. 2023, 10, 1216488. [Google Scholar] [CrossRef]
- Wang, Y.-C.; Lin, H.-Y.; Chang, P.-S. Evaluation of probiotic potentiality of GM-Lac (Lactobacillus and Bifidobacterium) in juvenile Asian seabass Lates calcarifer. Aquac. Rep. 2023, 30, 101615. [Google Scholar] [CrossRef]
- Makarova, K.S.; Wolf, Y.I.; Iranzo, J.; Shmakov, S.A.; Alkhnbashi, O.S.; Brouns, S.J.J.; Charpentier, E.; Cheng, D.; Haft, D.H.; Horvath, P.; et al. Evolutionary classification of CRISPR-Cas systems: A burst of class 2 and derived variants. Nat. Rev. Microbiol. 2020, 18, 67–83. [Google Scholar] [CrossRef]
- Daeschel, M.A. McKenney, M.C., McDonald, L.C. Bacteriocidal activity of Lactobacillus plantarum C-11. Food Microbiol. 1990, 7, 91–98. [Google Scholar] [CrossRef]
- Anderssen, E.L.; Diep, D.B.; Nes, I.F.; Eijsink, V.G.H.; Nissen-Meyer, J. Antagonistic activity of Lactobacillus plantarum C11: Two new two-peptide bacteriocins, plantaricins EF and JK, and the induction factor plantaricin A. Appl. Environ. Microbiol. 1998, 64, 2269–2272. [Google Scholar] [CrossRef] [PubMed]
- Maldonado, A.; Jiménez-Díaz, R.; Ruiz-Barba, J.L. Induction of plantaricin production in Lactobacillus plantarum NC8 after coculture with specific Gram-positive bacteria is mediated by an autoinduction mechanism. J. Bacteriol. 2004, 186, 1556–1564. [Google Scholar] [CrossRef] [PubMed]
- Heeney, D.D.; Yarov-Yarovoy, V.; Marco, M.L. Sensitivity to the two peptide bacteriocin plantaricin EF is dependent on CorC, a membrane-bound, magnesium/cobalt efflux protein. MicrobiologyOpen 2019, 8, e827. [Google Scholar] [CrossRef] [PubMed]
- Chaalel, A.; Riazi, A.; Dubois-Dauphin, R.; Thonart, P. Screening of plantaricin EF and JK in an Algerian Lactobacillus plantarum isolate. Asian Pac. J. Trop. Dis. 2015, 5, 474–482. [Google Scholar] [CrossRef]
- Meng, F.; Zhu, X.; Lu, F.; Bie, X.; Lu, Z. Functional analysis of Plantaricin E and its mutant by heterologous expression in Escherichia coli. Appl. Biochem. Biotechnol. 2016, 182, 311–323. [Google Scholar] [CrossRef]
- Butorac, K.; Banić, M.; Novak, J.; Pavunc, A.L.; Uroić, K.; Durgo, K.; Oršolić, N.; Kukolj, M.; Radović, S.; Scalabrin, S.; et al. The functional capacity of plantaricin-producing Lactobacillus plantarum SF9C and S-layer-carrying Lactobacillus brevis SF9B to withstand gastrointestinal transit. Microb. Cell Fact. 2020, 19, 106. [Google Scholar] [CrossRef]
- Ekblad, B.; Kyriakou, P.K.; Oppegård, C.; Nissen-Meyer, J.; Kaznessis, Y.N.; Kristiansen, P.E. Structure-function analysis of the two-peptide bacteriocin plantaricin EF. Biochemistry 2016, 55, 5106–5116. [Google Scholar] [CrossRef]
- Hu, C.-H.; Ren, L.-Q.; Zhou, Y.; Ye, B.-C. Characterization of antimicrobial activity of three Lactobacillus plantarum strains isolated from Chinese traditional dairy food. Food Sci. Nutr. 2019, 7, 1997–2005. [Google Scholar] [CrossRef]
- Bangar, S.P.; Suri, S.; Trif, M.; Ozogul, F. Organic acids production from lactic acid bacteria: A preservation approach. Food Biosci. 2022, 46, 101615. [Google Scholar]
- Song, D.-F.; Zhu, M.-Y.; Gu, Q. Purification and characterization of plantaricin ZJ5, a new bacteriocin produced by Lactobacillus plantarum ZJ5. PLoS ONE 2014, 9, e105549. [Google Scholar] [CrossRef] [PubMed]
- Pal, G.; Srivastava, S. Cloning and heterologous expression of plnE, -F, -J and -K genes derived from soil metagenome and purification of active plantaricin peptides. Appl. Microbiol. Biotechnol. 2014, 98, 1441–1447. [Google Scholar] [CrossRef] [PubMed]
- Bédard, F.; Biron, E. Recent progress in the chemical synthesis of class II and S-glycosylated bacteriocins. Front. Microbiol. 2018, 9, 01048. [Google Scholar] [CrossRef] [PubMed]
- Wilson-Stanford, S.; Kalli, A.; Håkansson, K.; Kastrantas, J.; Orugunty, R.S.; Smith, L. Oxidation of lanthionines renders the lantibiotic nisin inactive. Appl. Environ. Microbiol. 2009, 75, 1381–1387. [Google Scholar] [CrossRef] [PubMed]
- Fimland, N.; Rogne, P.; Fimland, G.; Nissen-Meyer, J.; Kristiansen, P.E. Three-dimensional structure of the two peptides that constitute the two-peptide bacteriocin plantaricin EF. Biochim. Biophys. Acta 2008, 1784, 1711–1719. [Google Scholar] [CrossRef] [PubMed]
- Hindré, T.; Didelot, S.; Le Pennec, J.-P.; Haras, D.; Dufour, A.; Vallée-Réhel, K. Bacteriocin detection from whole bacteria by Matrix-Assisted Laser Desorption Ionization-Time of Flight Mass Spectrometry. Appl. Environ. Microbiol. 2003, 69, 1051–1058. [Google Scholar] [CrossRef][Green Version]
- Chen, L.; Gao, W.; Tan, X.; Han, Y.; Jiao, F.; Feng, B.; Xie, J.; Li, B.; Zhao, H.; Tu, H.; et al. MALDI-TOF MS is an effective technique to classify specific microbiota. Microbiol. Spectr. 2023, 11, e00307-23. [Google Scholar] [CrossRef]
- Stasiak, M.; Maćkiw, E.; Kowalska, J.; Kucharek, K.; Postupolski, J. Silent genes: Antimicrobial resistance and antibiotic production. Pol. J. Microbiol. 2021, 70, 421–429. [Google Scholar] [CrossRef]






| Primers and PCR Products | Nucleotide Sequence (5′–3′) a | Amplification Fragment |
|---|---|---|
| PlnA-F | GCGAATTAATACGACTCACTATAGGGCTTAAGTATAAGGAGGAAAAAATATGATGAAGAGTAGTGCGTATTCTTTGCAGATG | PlnA |
| PlnA-R | AAACCCCTCCGTTTAGAGAGGGGTTATGCTAGTTACCCATCCCCATTTTTTAAACAGTTTC | PlnA |
| PlnE-F | GCGAATTAATACGACTCACTATAGGGCTTAAGTATAAGGAGGAAAAAATATGATGTTTAATCGGGGCGGTTATAACTTTGGTAAAAG | PlnE |
| PlnE-R | AAACCCCTCCGTTTAGAGAGGGGTTATGCTAGTTAAAATACCACGAATGCCTGCAACTG | PlnE |
| PlnF-F | GCGAATTAATACGACTCACTATAGGGCTTAAGTATAAGGAGGAAAAAATATGATGGTTTTCCATGCCTATAGCGCGCGTGGC | PlnF |
| PlnF-R | AAACCCCTCCGTTTAGAGAGGGGTTATGCTAGTTATTCCGTGGATGAATCCTCGGACAG | PlnF |
| PlnJ-F | GCGAATTAATACGACTCACTATAGGGCTTAAGTATAAGGAGGAAAAAATATGATGGGCGCTTGGAAAAATTTCTGGTCTAGTTTAAG | PlnJ |
| PlnJ-R | AAACCCCTCCGTTTAGAGAGGGGTTATGCTAGTTATACGACGGATTGCTCTGCCAGCTTC | PlnJ |
| PlnK-F | GCGAATTAATACGACTCACTATAGGGCTTAAGTATAAGGAGGAAAAAATATGATGCGTCGGAGTCGTAAAAATGGAATTGGATAC | PlnK |
| PlnK-R | AAACCCCTCCGTTTAGAGAGGGGTTATGCTAGTTATCTTATTATAATCCCTTGAACCAC | PlnK |
| PlnN-F | GCGAATTAATACGACTCACTATAGGGCTTAAGTATAAGGAGGAAAAAATATGATGAAAAACTATTCTAAGACATGGTGGTAC | PlnN |
| PlnN-R | AAACCCCTCCGTTTAGAGAGGGGTTATGCTAGTTATACCTAAACCATGCCATGCACTCG | PlnN |
| PCR Products | ||
| PlnA | T7 promoter and transcription terminator containing the mature sequence of the bacteriocin PlnA | |
| PlnE | T7 promoter and transcription terminator containing the mature sequence of the bacteriocin PlnE | |
| PlnF | T7 promoter and transcription terminator containing the mature sequence of the bacteriocin PlnF | |
| PlnJ | T7 promoter and transcription terminator containing the mature sequence of the bacteriocin PlnJ | |
| PlnK | T7 promoter and transcription terminator containing the mature sequence of the bacteriocin PlnK | |
| PlnN | T7 promoter and transcription terminator containing the mature sequence of the bacteriocin PlnN | |
| Strains | Size (in bp) | Number of Contigs | G + C Content (in %) | L50 Value | N50 Value | Number of RNAs | tRNA | tmRNA | rRNA | ncRNA | Number of CDS |
|---|---|---|---|---|---|---|---|---|---|---|---|
| Lc. paracasei BF3 | 3,031,310 | 152 | 46.20 | 16 | 59,098 | 60 | 46 | 1 | 2 | 11 | 2907 |
| Lc. paracasei RT4 | 3,031,310 | 152 | 46.20 | 146 | 59,098 | 64 | 49 | 1 | 2 | 12 | 2883 |
| Lc. paracasei JCM8130 | 2,995,875 | 1 | 46.60 | - | 1 | 84 | 61 | 1 | 15 | 7 | 2924 |
| Lp. plantarum BF12 | 3,319,453 | 37 | 44.30 | 3 | 343,226 | 75 | 65 | 1 | 2 | 7 | 3138 |
| Lp. plantarum WT12 | 3,340,608 | 41 | 44.30 | 3 | 343,226 | 75 | 65 | 1 | 2 | 7 | 3161 |
| Lp. plantarum DSM20174 | 3,242,936 | 1 | 44.50 | - | 1 | 93 | 72 | 1 | 16 | 4 | 3016 |
| Strain | Probability of Being a Human Pathogen | Matched Pathogenic Families |
|---|---|---|
| Lc. paracasei BF3 | 0.101 | 0 |
| Lc. paracasei RT4 | 0.094 | 0 |
| Lp. plantarum BF12 | 0.070 | 0 |
| Lp. plantarum WT12 | 0.070 | 0 |
| Strains | IS Similar | IS Family | Origin | Length (bp) |
|---|---|---|---|---|
| Lc. paracasei BF3 | ISLpl1 | IS30 | Lp. plantarum | 1043 |
| ISPp1 | IS30 | Pediococcus pentosaceus | 1039 | |
| ISL1 | IS3 | Lc. casei | 1257 | |
| ISLrh3 | IS5 | Lc. rhamnosus | 1564 | |
| Lc. paracasei RT4 | ISLrh3 | IS5 | Lc. rhamnosus | 1564 |
| ISLca2 | IS5 | Lc. casei | 1563 | |
| ISL1 | IS3 | Lc. casei | 1257 | |
| Lp. plantarum BF12 | ISLpl1 | IS30 | Lp. plantarum | 1043 |
| ISPp1 | IS30 | P. pentosaceus | 1039 | |
| Lp. plantarum WT12 | ISLpl1 | IS30 | Lp. plantarum | 1043 |
| ISPp1 | IS30 | P. pentosaceus | 1039 |
Disclaimer/Publisher’s Note: The statements, opinions and data contained in all publications are solely those of the individual author(s) and contributor(s) and not of MDPI and/or the editor(s). MDPI and/or the editor(s) disclaim responsibility for any injury to people or property resulting from any ideas, methods, instructions or products referred to in the content. |
© 2024 by the authors. Licensee MDPI, Basel, Switzerland. This article is an open access article distributed under the terms and conditions of the Creative Commons Attribution (CC BY) license (https://creativecommons.org/licenses/by/4.0/).
Share and Cite
Contente, D.; Díaz-Formoso, L.; Feito, J.; Hernández, P.E.; Muñoz-Atienza, E.; Borrero, J.; Poeta, P.; Cintas, L.M. Genomic and Functional Evaluation of Two Lacticaseibacillus paracasei and Two Lactiplantibacillus plantarum Strains, Isolated from a Rearing Tank of Rotifers (Brachionus plicatilis), as Probiotics for Aquaculture. Genes 2024, 15, 64. https://doi.org/10.3390/genes15010064
Contente D, Díaz-Formoso L, Feito J, Hernández PE, Muñoz-Atienza E, Borrero J, Poeta P, Cintas LM. Genomic and Functional Evaluation of Two Lacticaseibacillus paracasei and Two Lactiplantibacillus plantarum Strains, Isolated from a Rearing Tank of Rotifers (Brachionus plicatilis), as Probiotics for Aquaculture. Genes. 2024; 15(1):64. https://doi.org/10.3390/genes15010064
Chicago/Turabian StyleContente, Diogo, Lara Díaz-Formoso, Javier Feito, Pablo E. Hernández, Estefanía Muñoz-Atienza, Juan Borrero, Patrícia Poeta, and Luis M. Cintas. 2024. "Genomic and Functional Evaluation of Two Lacticaseibacillus paracasei and Two Lactiplantibacillus plantarum Strains, Isolated from a Rearing Tank of Rotifers (Brachionus plicatilis), as Probiotics for Aquaculture" Genes 15, no. 1: 64. https://doi.org/10.3390/genes15010064
APA StyleContente, D., Díaz-Formoso, L., Feito, J., Hernández, P. E., Muñoz-Atienza, E., Borrero, J., Poeta, P., & Cintas, L. M. (2024). Genomic and Functional Evaluation of Two Lacticaseibacillus paracasei and Two Lactiplantibacillus plantarum Strains, Isolated from a Rearing Tank of Rotifers (Brachionus plicatilis), as Probiotics for Aquaculture. Genes, 15(1), 64. https://doi.org/10.3390/genes15010064

