The Diversity in Grapes of Vitis labrusca Grown in Bolu (Türkiye) Assessed by Multivariate Approaches
Abstract
1. Introduction
2. Materials and Methods
2.1. Plant Material and Research Site
2.2. Measurement of Morphometric Characteristics and Physicochemicals
2.3. Determination of Total Phenolic and DPPH Scavenging Activity
2.4. Total Monomeric Anthocyanin Measurement
- A: absorbance,
- MW: molecular weight of pigments, (cyanidin 3 glucoside; 484,83 g/mol),
- DF: dilution factor,
- E: molar absorbance (26,900),
- L: the optical path (1 cm) of the cuvette.
2.5. Color Properties
2.6. Statistical Evaluations
3. Results
3.1. Morphological Diversity
3.2. Berry Physicochemical Characteristics
3.3. Antioxidant Properties
3.4. Colorimetric Traits
3.5. Correlations among Studied Characteristics
3.6. Principal Component Analysis
3.7. Clustering and Heatmap Analysis
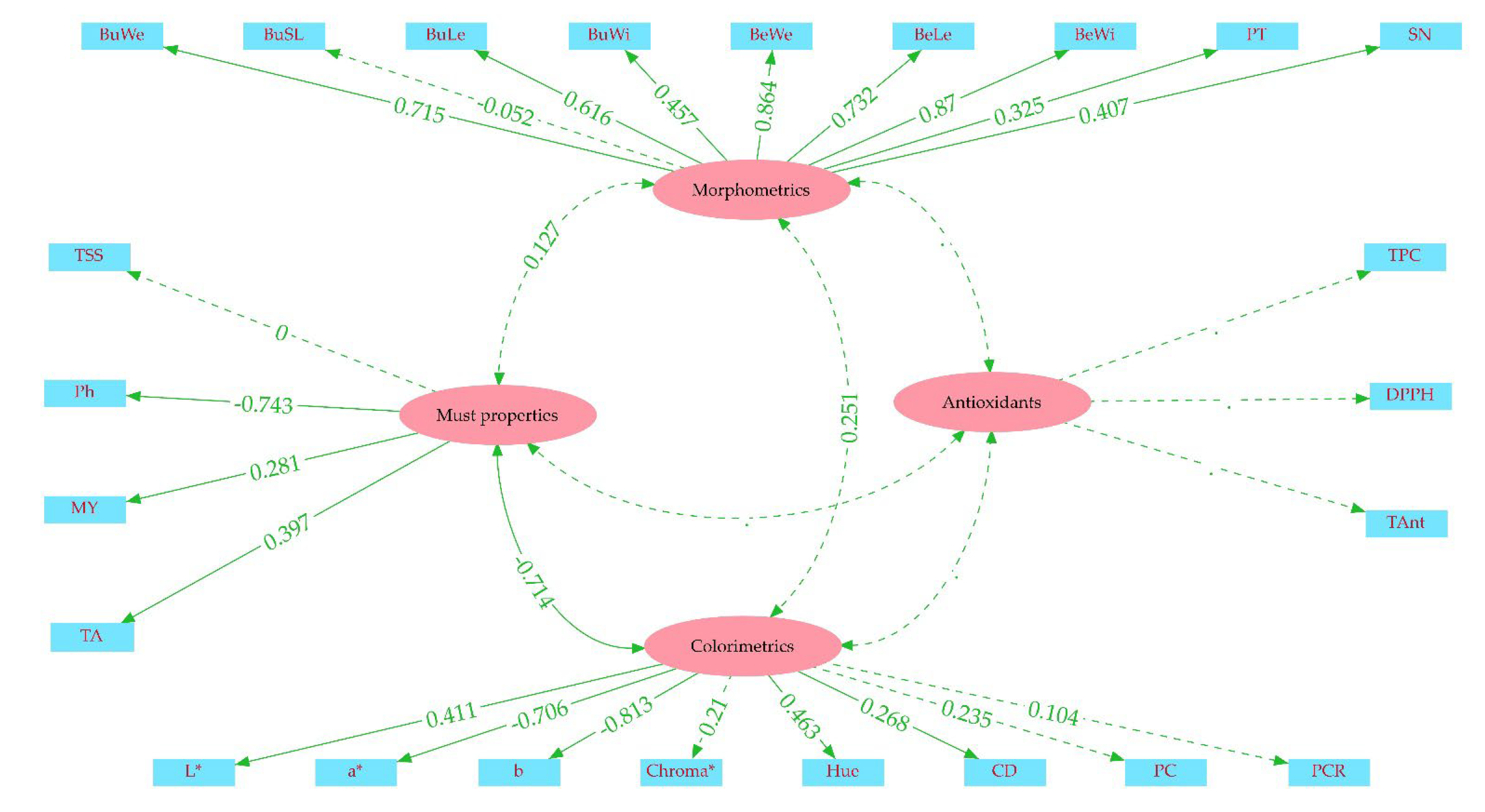
3.8. Confirmatory Factor Analysis
4. Discussion
5. Conclusions
Supplementary Materials
Author Contributions
Funding
Institutional Review Board Statement
Informed Consent Statement
Data Availability Statement
Conflicts of Interest
References
- Aykas, L.; Kafa, G.; Uzun, M.; Doğan, A.; Özdemir, M.; Uğur, R.; Küçük, E.; Seymen, T.; Vurgun, H.; Balık, H.İ.; et al. Turkey field gene banks. J. AARI 2018, 28, 76–87. [Google Scholar]
- Candar, S.; Alço, T.; Ekiz, M.; Korkutal, İ.; Bahar, E. The effect of pruning type and abiotic factors on physiological activities in some local wine grapes selected from national collection vineyard. Ege Univ. J. Agric. Fac. 2020, 52, 173–183. [Google Scholar] [CrossRef]
- Anonymous. Grape Field Gene Bank. Republic of Türkiye Ministry of Agriculture and Forestry. 2021. Available online: https://www.tarimorman.gov.tr/TAGEM/Belgeler/E_BULTEN/nisan%202021%20e-bu%CC%88lten.pdf (accessed on 27 December 2022).
- FAOSTAT Food Agriculture Organization of the United Nations, Rome. 2021. Available online: http://www.fao.org/faostat (accessed on 3 March 2021).
- Cangi, R.; Çelik, H.; Odabas, F.; Islam, A. Determination of ampelographic characters of some natural foxy grape (Vitis labrusca L.) types grown in Northern Turkey (in Trabzon province). Asian J. Plant Sci. 2006, 5, 373–377. [Google Scholar] [CrossRef]
- Karabulut, B.; Çelik, H. Determination of grafting success and carbohydrate distributions of foxy grape (Vitis labrusca L.) varieties grafted on different American grape rootstocks. Horticulturae 2022, 8, 949. [Google Scholar] [CrossRef]
- Candar, S.; Uysal, T.; Ayaz, A.; Akdemir, U.; Korkutal, I.; Bahar, E. Viticulture tradition in Turkey. Vitic. Stud. 2021, 1, 39–54. [Google Scholar] [CrossRef]
- Kurt, A.; Torun, H.; Çolak, N.; Seiler, G.; Hayirlioglu-Ayaz, S.; Ayaz, F.A. Nutrient profiles of the hybrid grape cultivar ‘Isabel’ during berry maturation and ripening. J. Sci. Food Agric. 2017, 97, 2468–2479. [Google Scholar] [CrossRef]
- Çelik, H.; Köse, B. Studies on sapling quality of some American grape varieties that can be grown in Rize. In Proceedings of the I. Rize Symposium, Rize, Turkey, 16–18 November 2006; pp. 502–506. (In Turkish). [Google Scholar]
- Çelik, H.; Odabaş, F.; Köse, B. Importance of Foxy Black Grape and Processing into Grape Juice; SS Hopa Region Tea Coop; Union Pub: New York, NY, USA, 2005; p. 20. (In Turkish) [Google Scholar]
- Çelik, H.; Odabaş, F.; Köse, B.; Cangi, R. Determination of ampelographic characteristics of İzabella (Vitis labrusca L.) grape types grown in Samsun. In Proceedings of the 7th Turkey Viticulture and Technologies Symposium, Manisa, Turkey, 5–9 October 2009; Volume 2, pp. 51–56. (In Turkish). [Google Scholar]
- Köse, B. Phenology and ripening of Vitis vinifera L. and Vitis labrusca L. varieties in the maritime climate of Samsun in Turkey’s Black Sea Region. S. Afr. J. Enol. Vitic. 2014, 35, 90–102. [Google Scholar] [CrossRef]
- Kurt-Celebi, A.; Çolak, N.; Hayirlioglu-Ayaz, S.; Kostadinović Veličkovska, S.; Ilieva, F.; Esatbeyoglu, T.; Ayaz, F.A. Accumulation of phenolic compounds and antioxidant capacity during Berry development in black ‘Isabel’grape (Vitis vinifera L. x Vitis labrusca L.). Molecules 2020, 25, 3845. [Google Scholar] [CrossRef]
- Brown, M.V.; Moore, J.N.; McNew, R.W.; Fenn, P. Inheritance of downy mildew resistance in table grapes. J. Am. Soc. Hortic. Sci. 1999, 124, 262–267. [Google Scholar] [CrossRef]
- Wan, Y.; Schwaninger, H.; He, P.; Wang, Y. Comparison of resistance to powdery mildew and downy mildew in Chinese wild grapes. Vitis 2007, 46, 132–136. [Google Scholar]
- Çelik, H.; Köse, B.; Cangi, R. Determination of Fox grapegenotypes (Vitis labrusca L.) grown in Northeastern Anatolia. Hortic. Sci. 2008, 35, 162–170. [Google Scholar] [CrossRef]
- Gundogdu, M.; Güler, E.; Ağlar, E.; Arslan, T.; Kan, T.; Çelik, K. Use of spermidine to preserve organic acids, polyphenols, and quality of cold stored plum fruits. J. Food Compos. Anal. 2023, 121, 105411. [Google Scholar] [CrossRef]
- Gonçalves, E.; Martins, A. Genetic variability evaluation and selection in ancient grapevine varieties. Plant Breed 2012, 15, 333–352. [Google Scholar]
- Güler, E.; Karadeniz, T.; Özer, G.; Uysal, T. Diversity and association mapping assessment of an untouched native grapevine genetic resource by iPBS retrotransposon markers. Genet. Resour. Crop. Evol. 2023. [Google Scholar] [CrossRef]
- Banerjee, S.; Banerjee, A.; Palit, D. Morphological and biochemical study of plant species-a quick tool for assessing the impact of air pollution. J. Clean. Prod. 2022, 339, 130647. [Google Scholar] [CrossRef]
- Bakare, M.A.; Kayondo, S.I.; Aghogho, C.I.; Wolfe, M.D.; Parkes, E.Y.; Kulakow, P.; Egesi, C.; Rabbi, I.Y.; Jannink, J.L. Exploring genotype by environment interaction on cassava yield and yield related traits using classical statistical methods. PLoS ONE 2022, 17, e0268189. [Google Scholar] [CrossRef]
- Köse, B.; Uray, Y.; Karabulut, B.; Türk, F.; Bayram, K.; Çelik, H. Determination of Rooting and Vine Sapling Rates of Single-Bud Cuttings Prepared from Vitis labrusca L. Grape Cultivars. Erwerbs-Obstbau 2023, 1–12. [Google Scholar] [CrossRef]
- Güler, E. Polyphenols, organic acids, and their relationships in red grapes of Vitis vinifera and Isabella (Vitis labrusca) under arid conditions. Eur. Food Res. Technol. 2023, 249, 913–921. [Google Scholar] [CrossRef]
- Sönmez, F.; Gülser, F.; Karaca, S.; Gökkaya, T.H. Bolu Abant İzzet Baysal Üniversitesi araştırma alanları topraklarının bazı fiziksel ve kimyasal özelliklerinin belirlenmesi. Uluslararası Tarım Yaban Hayatı Bilim. Derg. 2018, 4, 68–78. [Google Scholar] [CrossRef]
- Karagiannis, E.; Tanou, G.; Samiotaki, M.; Michailidis, M.; Diamantidis, G.; Minas, I.S.; Molassiotis, A. Comparative physiological and proteomic analysis reveal distinct regulation of peach skin quality traits by altitude. Front. Plant Sci. 2016, 7, 1689. [Google Scholar] [CrossRef]
- Waterhouse, A.L. Determination of total phenolics. Curr. Protoc. Food Anal. Chem. 2002, 6, I1.1.1–I1.1.8. [Google Scholar]
- Fuleki, T.; Francis, F.J. Quantitative methods for anthocyanins. 1. Extraction and determination of total anthocyanin in cranberries. J. Food Sci. 1968, 33, 72–77. [Google Scholar] [CrossRef]
- Wrolstad, R.E.; Durst, R.W.; Lee, J. Tracking color and pigment changes in anthocyanin products. Trends Food Sci. Technol. 2005, 16, 423–428. [Google Scholar] [CrossRef]
- Wickham, H. ggplot2. WIREs Comput. Stat. 2011, 3, 180–185. [Google Scholar] [CrossRef]
- Package ‘lavaan’, version 0.6-16; R Foundation: Vienna, Austria, 2017.
- Doğan, A.; Uyak, C.; İlhan, E. Adıyaman merkez ilçede yetiştirilen yerel üzüm çeşitlerinin ampelografik tanımlanması. Yüzüncü Yıl Üniversitesi Tarım Bilim. Derg. 2017, 27, 118–131. [Google Scholar] [CrossRef]
- Bouby, L.; Figueiral, I.; Bouchette, A.; Rovira, N.; Ivorra, S.; Lacombe, T.; Pastor, T.; Picq, S.; Marinval, P.; Terral, J.F. Bioarchaeological insights into the process of domestication of grapevine (Vitis vinifera L.) during Roman times in Southern France. PLoS ONE 2013, 8, e63195. [Google Scholar] [CrossRef] [PubMed]
- Cawthon, D.L.; Morris, J.R. Relationship of Seed Number and Maturity to Berry Development, Fruit Maturation, Hormonal Changes, and Uneven Ripening of ‘Concord’ (Vitis Labrusca L.) Grapes1. J. Am. Soc. Hortic. Sci. 1982, 107, 1097–1104. [Google Scholar] [CrossRef]
- Koyama, R.; de Assis, A.M.; Yamamoto, L.Y.; Borges, W.F.; de Sá Borges, R.; Prudêncio, S.H.; Roberto, S.R. Exogenous abscisic acid increases the anthocyanin concentration of berry and juice from ‘Isabel’grapes (Vitis labrusca L.). HortScience 2014, 49, 460–464. [Google Scholar] [CrossRef]
- Fischer, G.; Almanza-Merchán, P.J.; Ramírez, F. Source-sink relationships in fruit species: A review. Rev. Colomb. Cienc. Hortícolas 2012, 6, 238–253. [Google Scholar] [CrossRef]
- Balaguera-López, H.E.; Fischer, G.; Magnitskiy, S. Seed-fruit relationships in fleshy fruit: Role of hormones. A review. Rev. Colomb. Cienc. Hortícolas 2020, 14, 90–103. [Google Scholar] [CrossRef]
- Benito, A.; Muñoz-Organero, G.; De Andrés, M.T.; Ocete, R.; García-Muñoz, S.; López, M.A.; Arroyo-García, R.; Cabello, F. Ex situ ampelographical characterisation of wild Vitis vinifera from fifty-one Spanish populations. Aust. J. Grape Wine Res. 2017, 23, 143–152. [Google Scholar] [CrossRef]
- Güler, E.; Karadeniz, T. Discrimination of an Untouched Autochthonous Grapevine (Vitis vinifera L.) Population by Morphological Markers and Multivariate Analyses. Erwerbs-Obstbau, 2023; in press. [Google Scholar]
- Dolkar, T.; Sharma, M.K.; Kumar, A.; Mir, M.S.; Hussain, S. Genetic variability and correlation studies in grapes (Vitis vinifera L.) in Leh District of Jammu and Kashmir. Adv. Hortic. Sci. 2017, 31, 241–248. [Google Scholar]
- Daniels, A.J.; Poblete-Echeverría, C.; Nieuwoudt, H.H.; Botha, N.; Opara, U.L. Classification of browning on intact table grape bunches using near-infrared spectroscopy coupled with partial least squares-discriminant analysis and artificial neural networks. Front. Plant Sci. 2021, 12, 768046. [Google Scholar] [CrossRef] [PubMed]
- Segade, S.R.; Giacosa, S.; de Palma, L.; Novello, V.; Torchio, F.; Gerbi, V.; Rolle, L. Effect of the cluster heterogeneity on mechanical properties, chromatic indices and chemical composition of Italia table grape berries (Vitis vinifera L.) sorted by flotation. Int. J. Food Sci. Technol. 2013, 48, 103–113. [Google Scholar] [CrossRef]
- Robertson, J.A.; Horvat, R.J.; Lyon, B.G.; Meredith, F.I.; Senter, S.D.; Okie, W.R. Comparison of quality characteristics of selected yellow-and white-fleshed peach cultivars. J. Food Sci. 1990, 55, 1308–1311. [Google Scholar] [CrossRef]
- Crisosto, C.H.; Crisosto, G.M.; Metheney, P. Consumer acceptance of ‘Brooks’ and ‘Bing’cherries is mainly dependent on fruit SSC and visual skin color. Postharvest Biol. Technol. 2003, 28, 159–167. [Google Scholar] [CrossRef]
- Jackson, D.I.; Lombard, P.B. Environmental and management practices affecting grape composition and wine quality—A review. Am. J. Enol. Vitic. 1993, 44, 409–430. [Google Scholar] [CrossRef]
- Cyr, D.; Kusy, M.; Shaw, A.B. Climate change and the potential use of weather derivatives to hedge vineyard harvest rainfall risk in the Niagara region. J. Wine Res. 2010, 21, 207–227. [Google Scholar] [CrossRef]
- Rockenbach, I.I.; Gonzaga, L.V.; Rizelio, V.M.; Gonçalves, A.E.D.S.S.; Genovese, M.I.; Fett, R. Phenolic compounds and antioxidant activity of seed and skin extracts of red grape (Vitis vinifera and Vitis labrusca) pomace from Brazilian winemaking. Food Res. Int. 2011, 44, 897–901. [Google Scholar] [CrossRef]
- Abe, L.T.; Mota, R.V.D.; Lajolo, F.M.; Genovese, M.I. Phenolic compounds and antioxidant activity of Vitis labrusca and Vitis vinifera cultivars. Food Sci. Technol. 2007, 27, 394–400. [Google Scholar] [CrossRef]




| Characteristics | Mean | Std Dev | Min | Max | CV (%) |
|---|---|---|---|---|---|
| Bunch weight (g) | 64.74 | 25.23 | 21.05 | 162.46 | 38.97 |
| Bunch stalk length (mm) | 29.98 | 10.73 | 3.00 | 65.00 | 35.80 |
| Bench length (mm) | 140.80 | 24.30 | 41.00 | 235.00 | 17.26 |
| Bunch width (mm) | 46.74 | 11.10 | 30.00 | 94.00 | 23.75 |
| Berry weight (mm) | 1.89 | 0.41 | 1.01 | 3.03 | 21.95 |
| Berry length (mm) | 15.41 | 1.48 | 10.00 | 18.27 | 9.61 |
| Berry width (mm) | 13.73 | 1.01 | 10.71 | 16.27 | 7.38 |
| Peel thickness (mm) | 0.23 | 0.08 | 0.10 | 0.69 | 36.40 |
| Seed number (pieces) | 1.73 | 0.54 | 1.00 | 3.00 | 31.25 |
| TSS (%) | 14.95 | 2.48 | 10.00 | 21.20 | 16.61 |
| Ph | 3.33 | 0.24 | 2.94 | 4.65 | 7.11 |
| TA (mg/L) | 0.76 | 0.21 | 0.32 | 1.94 | 28.10 |
| Must yield (%) | 48.74 | 9.46 | 28.83 | 81.05 | 19.41 |
| Total phenolic content (mg/g) | 31.75 | 1.47 | 24.92 | 34.64 | 4.63 |
| DPPH scavenging activity (%) | 55.47 | 14.32 | 25.20 | 80.30 | 25.82 |
| Total anthocyanin content (mg/L) | 37.78 | 13.72 | 16.37 | 83.50 | 36.31 |
| L* | 20.53 | 1.87 | 9.56 | 25.95 | 9.09 |
| a* | 0.45 | 0.78 | −1.17 | 3.28 | 171.02 |
| b | −0.93 | 0.81 | −2.76 | 1.42 | 87.19 |
| Chroma* | 2.52 | 16.23 | −0.64 | 243.00 | 644.91 |
| Hue | 250.73 | 85.75 | 0.13 | 358.42 | 34.20 |
| Color density | 0.59 | 0.26 | 0.02 | 1.05 | 44.43 |
| Polymeric color | 0.86 | 0.28 | 0.27 | 1.51 | 32.44 |
| Polymeric color ratio (%) | 75.08 | 41.77 | 1.54 | 222.67 | 55.64 |
Disclaimer/Publisher’s Note: The statements, opinions and data contained in all publications are solely those of the individual author(s) and contributor(s) and not of MDPI and/or the editor(s). MDPI and/or the editor(s) disclaim responsibility for any injury to people or property resulting from any ideas, methods, instructions or products referred to in the content. |
© 2023 by the authors. Licensee MDPI, Basel, Switzerland. This article is an open access article distributed under the terms and conditions of the Creative Commons Attribution (CC BY) license (https://creativecommons.org/licenses/by/4.0/).
Share and Cite
Güler, E.; Kan, E.; Ünal, M.S. The Diversity in Grapes of Vitis labrusca Grown in Bolu (Türkiye) Assessed by Multivariate Approaches. Genes 2023, 14, 1491. https://doi.org/10.3390/genes14071491
Güler E, Kan E, Ünal MS. The Diversity in Grapes of Vitis labrusca Grown in Bolu (Türkiye) Assessed by Multivariate Approaches. Genes. 2023; 14(7):1491. https://doi.org/10.3390/genes14071491
Chicago/Turabian StyleGüler, Emrah, Emre Kan, and Mehmet Settar Ünal. 2023. "The Diversity in Grapes of Vitis labrusca Grown in Bolu (Türkiye) Assessed by Multivariate Approaches" Genes 14, no. 7: 1491. https://doi.org/10.3390/genes14071491
APA StyleGüler, E., Kan, E., & Ünal, M. S. (2023). The Diversity in Grapes of Vitis labrusca Grown in Bolu (Türkiye) Assessed by Multivariate Approaches. Genes, 14(7), 1491. https://doi.org/10.3390/genes14071491

