Next Article in Journal
An ABCC9 Missense Variant Is Associated with Sudden Cardiac Death and Dilated Cardiomyopathy in Juvenile Dogs
Next Article in Special Issue
Complement System Activation Is a Plasma Biomarker Signature during Malaria in Pregnancy
Previous Article in Journal
Transcriptome Signatures of Atlantic Salmon—Resistant Phenotypes against Sea Lice Infestation Are Associated with Tissue Repair
Previous Article in Special Issue
Pharmacomicrobiomics in Anticancer Therapies: Why the Gut Microbiota Should Be Pointed Out
 
 
Font Type:
Arial Georgia Verdana
Font Size:
Aa Aa Aa
Line Spacing:
Column Width:
Background:
Article

The YBR056W-A and Its Ortholog YDR034W-B of S. cerevisiae Belonging to CYSTM Family Participate in Manganese Stress Overcoming

1
Federal Research Center “Pushchino Scientific Center for Biological Research of the Russian Academy of Sciences”, Skryabin Institute of Biochemistry and Physiology of Microorganisms, 142290 Pushchino, Russia
2
Federal Research Center “Pushchino Scientific Center for Biological Research of the Russian Academy of Sciences”, Institute for Biological Instrumentation of the Russian Academy of Sciences, 142290 Pushchino, Russia
*
Author to whom correspondence should be addressed.
Genes 2023, 14(5), 987; https://doi.org/10.3390/genes14050987
Submission received: 23 March 2023 / Revised: 24 April 2023 / Accepted: 25 April 2023 / Published: 27 April 2023
(This article belongs to the Special Issue Feature Papers in Microbial Genetics in 2023)

Abstract

The CYSTM (cysteine-rich transmembrane module) protein family comprises small molecular cysteine-rich tail-anchored membrane proteins found in many eukaryotes. The Saccharomyces cerevisiae strains carrying the CYSTM genes YDRO34W-B and YBR056W-A (MNC1) fused with GFP were used to test the expression of these genes under different stresses. The YBR056W-A (MNC1) and YDR034W-B genes are expressed under stress conditions caused by the toxic concentrations of heavy metal ions, such as manganese, cobalt, nickel, zinc, cuprum, and 2.4-dinitrophenol uncoupler. The expression level of YDR034W-B was higher than that of YBR056W-A under alkali and cadmium stresses. The Ydr034w-b-GFP and Ybr056w-a-GFP proteins differ in the cellular localization: Ydr034w-b-GFP was mainly observed in the plasma membrane and vacuolar membrane, while Ybr056w-a-GFP was observed in the cytoplasm, probably in intracellular membranes. The null-mutants in both genes demonstrated decreased cell concentration and lytic phenotype when cultivated in the presence of excess manganese. This allows for speculations about the involvement of Mnc1 and Ydr034w-b proteins in manganese stress overcoming.

1. Introduction

Yeast cells acquire a variety of stress-tolerant mechanisms, including the induction of stress proteins via stress-triggered signal-transduction pathways [1,2,3,4,5]. The proteins of the CYSTM superfamily were proposed to be a part of cellular protective mechanisms against stresses in yeast [6]. Multiple sequence alignment revealed a cysteine-rich transmembrane module, CYSTM, in a wide range of small molecular tail-anchored membrane proteins in eukaryotes, including humans [6]. To date, the proteins of the family have not been fully annotated. The CYSTM1 gene has been identified in mammals; however, its function is still unclear (https://www.ebi.ac.uk/interpro/entry/InterPro/IPR043240/, accessed on 24 April 2023). The protein encoded by the CYSTM1 gene has been shown to be a biomarker of Huntington’s disease [7].
The functions of proteins belonging to the CYSTM superfamily are best studied in plants. The significance of many CYSTM proteins in stress overcoming in plant cells has been demonstrated [8,9,10,11,12,13]. Some of the plant CYSTM proteins confer tolerance to cadmium and copper in Digitaria ciliaris and Oryza sativa [8]. Heterologous expression in yeast of plant CDT1 belonging to this group conferred metal resistance by preventing the uptake of metal ions into the yeast cell [8]. The Arabidopsis representative of the superfamily, PCC1, was induced via the salicylic acid–dependent pathway upon pathogen exposure, and its overexpression leads to increased resistance to oomycetes [9]. In Arabidopsis thaliana, 13 CYSTM genes have been identified; they show different expression levels in various tissues, at different stages of development and under various stresses [10,11]. It suggests the diversity of their functions [10,11]. For example, the transcription of CYSTM4, CYSTM5, and CYSTM6 was suppressed in shoots, but induced in roots under heat stress. Their expression was also induced by cold, polyethylene glycol, or salt in the root and shoot. CYSTM2, CYSTM3, and CYSTM7 were upregulated by salt, cold, or drought treatment [10]. The involvement of CYSTM3 in Na+ homeostasis was proposed [10]. The transcript of one gene (At1g05340) of A. thaliana encoding a CYSTM protein is induced mainly by heat and to a lesser extent by UV, but less by NaCl or sorbitol [12]. Functional analysis of At1g05340 and its paralog At2g32210 using T-DNA insertional mutants revealed a decrease in seedlings root length, an increase in sensitivity to heat stress, and to a lesser extent to UV stress, compared with the effect on wild-type plants [12]. The sensitivity of these mutants to salt or osmotic stresses did not differ from wild-type response, indicating a specific function for these genes in heat and UV stresses [12]. Heat and UV increased reactive oxygen species levels in the wild type; however, their levels were higher in the mutant line than in the wild type subjected to heat treatment but were similar in the mutant lines and wild type subjected to UV stress [12]. The results suggest that these CYSTM proteins are necessary for thermotolerance and protection from UV exposure; the proteins, most likely, act in heat stress by reducing reactive oxygen species level by yet unknown mechanism [12]. The overexpression of pathogen-induced cysteine-rich transmembrane proteins in A. thaliana enhances resistance against pathogens and stimulates hypocotyl growth, suggesting their potential role in both processes [13]. The CYSTM peptides in A. thaliana displayed various subcellular localization, and most of them were detected in the plasma membrane [10,13] and in the cytoplasm [10].
Due to the highly conservative structure of the CYSTM module, it was assumed that a role in stress response and, more specifically, in providing resistance to damaging substances might be a general function of the superfamily [6]. The conserved acidic residue could allow tight association with certain types of lipids and alter the permeability of the plasma membrane to damaging substances [6]. The changes in the plasma membrane could explain the role of CYSTM proteins in plant pathogen resistance, probably by blocking the invasion of intracellular pathogens. The peculiar arrangement of sulfhydryl groups within the membrane could also alter the redox potential of the membrane or potentially directly chelate metal ions [6]. Data on the functions of CYSTM proteins in plants indicate that their various representatives may be involved in adaptation to different types of stress.
In S. cerevisiae several CYSTM proteins were revealed (Table 1). In the SGD database (https://www.yeastgenome.org/, accessed on 10 March 2023) the CYSTM proteins are mentioned mainly as unannotated ones. These proteins demonstrate similarity to the CYSTM proteins of other eukaryotes (Figure 1). The features found in the structure of CYSTM yeast proteins are widely conserved throughout the family and found in no other membrane protein families. These features include an N-terminal cytoplasmic element that is predicted to adopt a β-strand connected by a highly variable linker to a C-terminal TM helix with 5–6 cysteine residue followed by an acidic residue [6]. The 3–4 cysteine residues occur consecutively and constitute a conserved cysteine site that is characteristic of this superfamily [6]. The article analyzing the structural features of the CYSTM superfamily describes four representatives revealed in yeast: YDL012C, YDR210W, YBR016W, and YDR034W-B [6]. The suggestion that they are tail-anchored membrane proteins has been experimentally confirmed [14,15].
The yeast co-expression network analysis suggests that the proteins YDL012C, YDR210W, and YBR016W are together involved in resistance against the DNA-damaging agents mitomycin C, the replication inhibitor methotrexate, the oxidizing agent hydrogen peroxide, and the membrane destabilizing agent 1,8-nonadiene [6].
YDL012C and YDR210W were shown to overlap in the chemicals against which they provide resistance, suggesting that these proteins might function together as a complex [6]. YDL012C and YBR016W target GFP in the plasma membrane [15]. Both YDL012C and YBR016W encoded proteins are localized mostly in regions of new membrane synthesis, toward the emergent buds of dividing cells [15].
YDR034W-B has a paralog, YBR056W-A. DNA microarray analysis made it possible to reveal a global set of yeast genes induced and repressed in response to various stresses, including variations in temperature, oxidation, nutrients, pH, and osmolarity, which indicates that nearly half of the genome is involved in the responses to environmental changes [5]. Among these genes, the so-called common environmental response (CER) genes were identified; their expression changed under a variety of stresses, including temperature shift, peroxide, osmotic and pH stresses [5]. One of the CER genes with its expression increasing under the above stress conditions was YBR056W-A [5]. The enhanced expression of YBR056W-A (MNC1) in S. cerevisiae cells adapted to growth in the presence of 2 mM Mn2+ and the lytic phenotype of the ∆ybr056w-a strain in the presence of excess manganese have been shown, suggesting the possible role of this protein in manganese stress overcoming [16]. As for YDR034W-B encoded protein, there is no information about its role in stress conditions. Under normal growth conditions, the expression of this protein is negligible similar to YBR056W-A encoded protein [16].
This study aimed to compare the stress conditions in which the expression of YDR034W-B and YBR056W-A is manifested and to assess the localization of GFP-fused proteins in the cells of S. cerevisiae. The effect of knockout mutations in YDR034W-B and YBR056W-A on resistance to stress caused by heavy metal ions was also assessed.

2. Materials and Methods

2.1. Yeast Strains and Cultivation Conditions

The S. cerevisiae wild-type (WT) strain BY4742 (MATα his3Δ1 leu2Δ0 lys2Δ0 ura3Δ0) and BY4742-derived mutant strains (∆ydro34w-b and ∆ybro56w-a) were obtained from the Euroscarf collection.
The S. cerevisiae GFP fusion strains YDRO34W-B-GFP and YBR056W-A-GFP derived from the BY4741 (MATa his3Δ1 leu2Δ0 lys2Δ0 ura3Δ0) strain were obtained from the Dharmacon collection. The strains were maintained on solid YPD medium containing 2% glucose, 2% peptone (Pronadisa, Madrid, Spain), and 1% yeast extract (Pronadisa, Madrid, Spain) supplemented with 2% agar (Sigma-Aldrich, Sigma-Aldrich, St. Louis, MO, USA). The start cultures were cultivated in 100 mL of the same YPD medium in Erlenmeyer flasks at 28 °C and 145 rpm for 24 h.

2.2. Fluorescence Microscopy

To test the effect stress factors on the expression of GFP fusion proteins, the cells of GFP fusion strains were cultivated in the control YPD medium and YPD media supplemented with one of the following components: 40 mM KOH, 0.2 mM Cd(CH3COO)2·2 H2O, 2 mM MnSO4·4H2O, 2 mM CoSO4·7H2O, 2 mM NiSO4·7H2O, 2 mM ZnSO4·7H2O, 2 mM CuSO4·5H2O, or 2 mM H2O2. The cultivation was performed in Erlenmeyer flasks in 100 mL of YPD at 28 °C and 145 rpm for 24 h.
To test the effect of 2,4-dinitrophenol, manganese, and peroxide on GFP fusion proteins expression during a short incubation time, the cells of the YDRO34W-B-GFP and YBR056W-A-GFP strains were cultivated in 2 mL of YPD with stirring for 24 h to a culture absorption of 20 (measured in a 1-cm cuvette at 600 nm). After cultivation, the medium was supplemented with one of the following components: 0.2 mM 2,4-dinitrophenol (Sigma, St. Louis, MO, USA), or 5 mM MnSO4·4H2O, or 2 mM H2O2, and the cultivation was continued for 0.5, 1 and 1.5 h. The control cultivation was performed for both strains under the same conditions in YPD.
After cultivation, the cells were examined in an AXIO Imager A1 fluorescent microscope (Zeiss, Jena, Germany) with a 56HE filter set (Zeiss) at a wavelength of 480 nm (maximum excitation) and 512–630 (emission). Images were obtained with Axiocam 506 (Zeiss).

2.3. Staining with Nile Red

The cells of YDRO34W-B-GFP and YBR056W-A-GFP strains were cultivated in YPD supplemented with 4 mM Mn2+ for 24 h. For visualization of lipids, the living cells were stained with Nile red (N1142, Thermo Scientific, Waltham, MA, USA) [17]. The cells were washed once in 0.025 M Hepes-KOH, pH 7.0, then incubated for 10 min at room temperature in the same buffer supplemented with the Nile red (the stock solution containing 1 mg/mL of Nile red in ethanol was diluted l:100 with Hepes-KOH, pH 7.0).
The cells were examined by phase-contrast and fluorescent microscopy in an AXIO Imager A1 (Zeiss, Jena, Germany) with a filter set of 56HE (Zeiss, Jena, Germany) at a wavelength of 450–500 nm for excitation and 512 + 630 nm for emission. An Axiocam 506 camera (Zeiss, Jena, Germany) was used to obtain images.

2.4. Determination of Effects of Different Concentrations of Heavy Metal Ions

The GFP strains YDRO34W-B-GFP and YBR056W-A-GFP were used to assess the effects of different concentrations of cadmium and manganese ions on GFP protein fluorescence intensity and fluorescence cell count.
The S. cerevisiae wild-type (WT) strain BY4742 and BY4742-derived mutant strains (∆ydro34w-b and ∆ybro56w-a) were used to assess the effects of different concentrations of cadmium and manganese ions on cell growth.
The yeast strains were cultivated in a liquid YPD medium in sterile multi-well plates at 28 °C and 400 rpm for 24 h in a thermoshaker. Yeast samples were added to the normalized initial cell concentration (0.1 × 108 cell/ mL) to the wells containing 0.2 mL of YPD medium supplemented with different concentrations of Cd(CH3COO)2·2H2O or MnSO4·4H2O. After cultivation, the cell concentration in culture samples was measured with a NovoCyte Flow cytometer. The samples were also examined with an AXIO Imager A1 ZEISS microscope (Oberkochen, Germany).

2.5. Flow Cytometry

The cell concentration in the cultivation medium was determined by flow cytometry. After a series of dilutions of the cell suspension with water, the number of cells in 25 μL in each sample was counted on a NovoCyte Flow cytometer (Agilent, Santa Clara, CA, USA). Expression of GFP-tagged proteins was determined on a NovoCyte flow cytometer using 488 nm for excitation and 585 nm for emission. A total of 100,000 cells were counted at each experimental point. All assays were repeated 4–5 times, and the mean results are presented.

2.6. Statistics

The experiments were performed in triplicate, and the results are presented as the mean with standard deviation (Excel). Statistical analysis was performed by Excel using Student’s t-test. The typical and most representative micrographs selected from 10–20 images obtained in independent experiments are presented.

3. Results

The S. cerevisiae strains YDRO34W-B-GFP and YBR056W-A-GFP carrying the YDRO34W-B and YBR056W-A (MNC1) genes fused with GFP were used to test the expression of the above genes in the presence of heavy metal ions, alkali, and H2O2 by fluorescence microscopy. The cells were cultivated for 24 h. Stress factor concentrations were chosen based on our previous work with related strain BY4741 [18]. The cells grown in the control YPD medium demonstrated negligible expression of both proteins (Figure 2). No expression of these proteins was observed upon the addition of 2 mM H2O2 to the YPD medium, the picture was the same as control (Figure 2). Green fluorescence of the cells indicating the enhanced expression of both MNC1 and YDRO34W-B was observed in the cells grown in YPD supplemented with Mn2+ or Co2+ or Ni2+ or Zn2+ or Cu2+ (Figure 2). In the medium with KOH or Cd2+, the fluorescence of YDRO34W-B-GFP cells was much more pronounced compared with the fluorescence of YBR056W-A-GFP cells (Figure 2).
For quantification, fluorescence levels at a wavelength of 585 nm were compared using flow cytometry of cells grown in the presence of manganese and cadmium ions as an example. The data obtained (Supplementary Figure S1) confirmed that the fluorescence of the cells of both strains grown in the presence of 4 mM Mn2+ was at a similar level. When the cells were grown in the presence of 0.2 mM Cd2+, the fluorescence level of cells of the YDRO34W-B-GFP strain was significantly higher than that of the YBR056W-A-GFP strain (Supplementary Figure S1).
We also assessed the dependence of the proportion of fluorescing cells on concentrations of cadmium and manganese by flow cytometry. In the case of Cd2+, the proportion of fluorescing cells was higher for the YDRO34W-B-GFP strain, and in the case of Mn2+, this proportion was higher for the cells of the YBR056W-A-GFP strain (Figure 3). This was observed over the entire range of used concentrations of metal ions.
Thus, we have observed differences in the expression of Ydro34w-b and Mnc1 proteins depending on the type of stress.
The localization of CYSTM proteins in membranes, including the cytoplasmic membrane, was predicted due to the analysis of their structure [6] and was experimentally confirmed for some yeast proteins belonging to this family [14,15]. Our microscopic data do not contradict this view (Figure 2).
To improve the visualization of membrane structures, we used Nile red to stain the cells grown in the presence of 4 mM Mn2+ (Figure 4).
Because excitation of the Nile red starts at a wavelength of 410 nm, we can contemporaneously observe both lipids and GFP proteins in yeast cells using a Zeiss 56HE filter kit (a wavelength of 450–500 nm for excitation and 512 + 630 nm for emission). The fluorochrome stained vacuoles, but the plasma membrane was not visualized because of a high level of GFP fluorescence. Nevertheless, the obtained microphotographs show that in the cells of the YDRO34W-B-GFP strain, the GFP-fused protein is localized in the periphery of the cell and the vacuolar membrane, while in the cells of the YBR056W-A-GFP strain, the GFP-fused protein is localized in the cytoplasm, without concentrating in the cell periphery or vacuole. This method did not allow for precise determination of the Mnc1protein localization. Taking into account the presence of a membrane domain, we speculate that Mnc1 can be localized in the membranes of the endoplasmic reticulum. The data obtained confirm the idea of membrane localization of these members of the CYSTM family and indicate differences in their localization.
Many types of stress lead to a decrease in the electrochemical gradient on the yeast plasma membrane, and this disturbance may be the primary step of the stress response [19,20]. In this regard, we have checked how the known uncoupler 2,4-dinitrophenol [21] affects the expression of MNC1 and YDRO34W-B. The short-term incubation of the YDRO34W-B-GFP and YBR056W-A-GFP strains with 2,4-dinitrophenol, Mn2+, and H2O2 was used for this purpose. No green fluorescence of the cells of both strains was observed in the control cells (Figure 5).
The fluorescence was not detected by fluorescence microscopy after 30 and 60 min of incubation with 2,4-dinitrophenol or Mn2+. Green fluorescence of the cells of both strains appeared in the case of cultivation for 1.5 h in the presence of 2,4-dinitrophenol and Mn2+ (Figure 5), but not H2O2. The cell demonstrated no fluorescence in the case of H2O2 (the picture was the same as control, Figure 5). Hence, 2,4-dinitrophenol stimulated the expression of both genes similarly to Mn2+, and we suggest that the disturbance of the electrochemical gradient on the plasma membrane may serve as a signal of this stimulation.
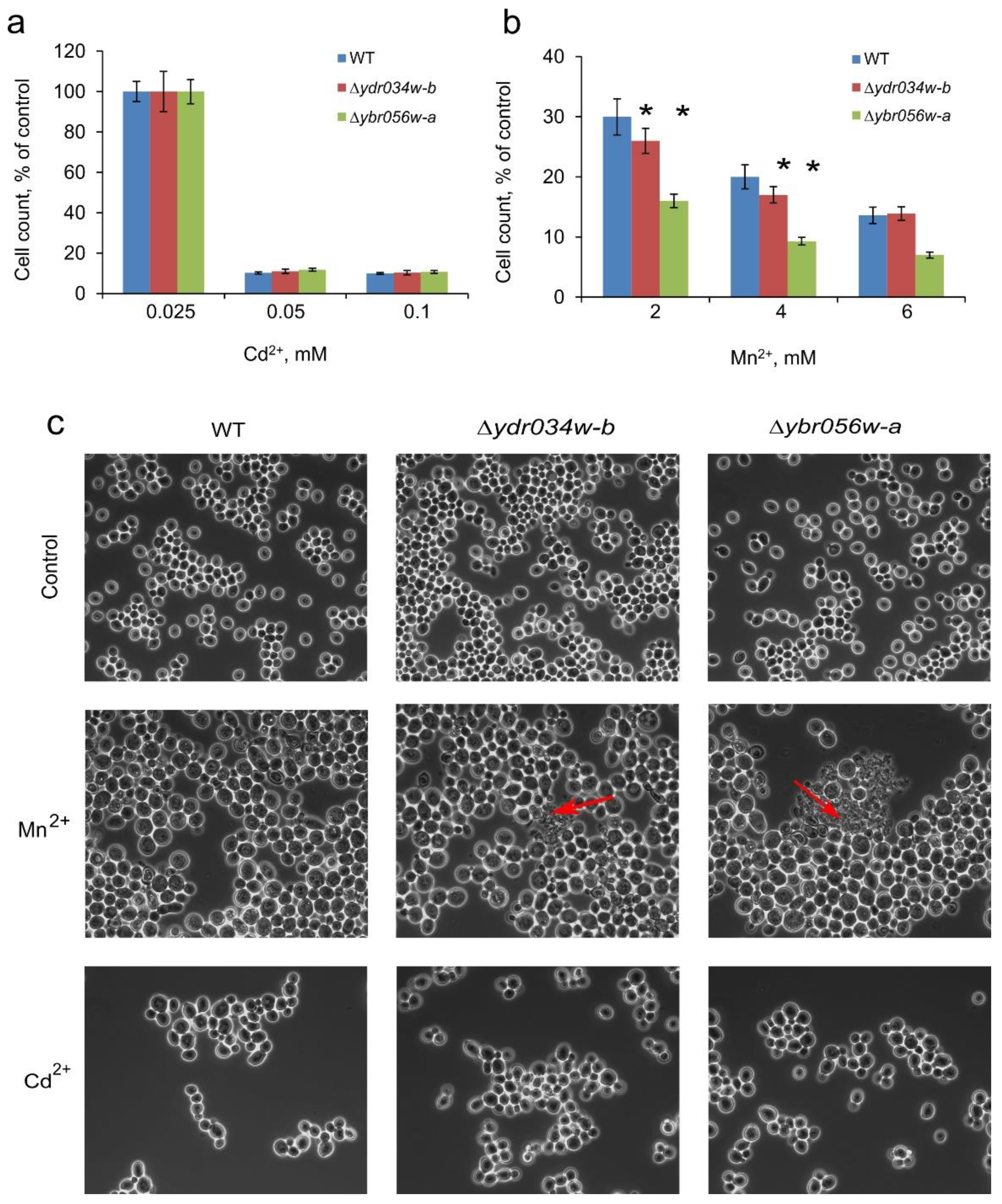
We have also checked the effects of the knockout mutations in MNC1 and YDRO34W-B on the growth and cell morphology under Cd2+- and Mn2+-induced stresses. The changes in cell concentrations (Figure 6a) and cellular morphology (Figure 6c) in the WT-type strain and ∆mnc1 and ∆ydro34w-b strains under Cd2+ stress were similar. In the presence of Mn2+ (2–4 mM), cell concentration decreased for the ∆mnc1 and ∆ydro34w-b strains (Figure 6b). Cell lysis was also observed by light microscopy (Figure 6c). The effect of knockout mutations was not significant but it suggested the possibility of the participation of the studied proteins in overcoming stress caused by a toxic Mn2+ concentration.

4. Discussion

The role of CYSTM proteins in metal homeostasis was proposed long ago: the arrangement of sulfhydryl groups of the protein within the membrane could alter the redox potential of the membrane or directly chelate metal ions [6]. The enhanced expression of MNC1 but not YDR034W-B was observed in S. cerevisiae cells adapted to the growth at toxic manganese concentrations [16]. In this article, the transcriptome of cells of the stationary growth stage has been analyzed (120-h cultivation in the presence of 2.5 mM manganese salt); in this study, we have analyzed the cells of the early active-growth stage (24-h cultivation in the presence of 2.5 mM manganese salt). Possibly, the observed difference in the YDR034W-B expression is associated with the growth stage. Previously we suggested the plasma membrane localization of Mnc1 [16] based on data on the structure and localization of other CYSTM proteins [6,15]. The data obtained for the strains containing the GFP-fusion gene in the present work indicate that Mnc1 is localized mainly in the cytoplasm, probably in intracellular membranes.
The expression of YDR034W-B and MNC1 in the cells grown in the control YPD medium was very low [16]. In this work, we have first identified the stress conditions in which YDR034W-B gene expression increased. This expression increased in yeast cells cultivated in the presence of toxic concentrations of Mn2+, Co2+, Ni2+, Cu2+, Zn2+, Cd2+, or KOH. The MNC1 gene is expressed in the presence of toxic concentrations of Mn2+, Co2+, Ni2+, Cu2+, or Zn2+, while its expression shows a lower level in the presence of Cd2+ or KOH.
To our surprise, we did not observe the expression of these proteins under peroxide stress, although an increase in the expression of YBR056W-A under this type of stress has been previously reported [6]. Perhaps, this is due to differences in cultivation conditions and stress exposure. We did not observe any effect on resistance to cadmium ions of knockout mutations in both genes studied. At the same time, we noted a decrease in the resistance of knockout mutant cells to manganese ions. Ions of cadmium [22,23] and manganese [24,25,26] significantly differ in the mechanism of toxic action, the range of toxic concentrations, and the biological role. Cadmium does not participate in metabolic processes in yeast, while manganese is an essential trace element for yeast, being a cofactor for numerous metalloenzymes [25] and a necessary component of the antioxidant system [26]. In this regard, the system of manganese homeostasis in yeast includes a number of membrane proteins that differ in the mechanism of action and cellular localization. We speculate that Mnc1 and Ydro34w-b proteins may be components of the manganese homeostasis system in yeast cells. We propose MNC2 (manganese-chelating protein 2) as a possible gene name for YDRO34W-B.
The significance of studying the yeast manganese homeostasis system is summarized in the review, where the authors indicate the functional conservation of proteins involved in manganese homeostasis from yeast to humans [25]. This fact makes yeast a relevant model to find out new aspects of human neurodegenerative diseases and to propose new therapeutic approaches to their treatment [25]. It is noteworthy that one of the markers of Hadington’s disease is a protein of the CYSTM family [7]. Thus, the study of CYSTM proteins is of interest for further research on stress adaptation in eukaryotes.

Supplementary Materials

The following supporting information can be downloaded at: https://www.mdpi.com/article/10.3390/genes14050987/s1, Figure S1: The cell count and mean X (characterizing the fluorescence intensity) for the cells of YDRO34W-B-GFP and YBR056W-A-GFP strains of S. cerevisiae cultivated for 24 h in control YPD (C), and in YPD supplemented with 0.2 mM Cd2+ (Cd) or 4 mM Mn2+ (Mn).

Author Contributions

Conceptualization, T.K.; methodology, A.Z.; software, V.F.; validation, A.Z.; formal analysis, L.L., L.R. and A.V.; investigation, A.Z., L.L., L.R., A.V. and V.F.; data curation, A.Z.; writing—original draft preparation, A.Z. and T.K.; writing—review and editing, T.K.; visualization, A.Z. All authors have read and agreed to the published version of the manuscript.

Funding

This research received no external funding.

Institutional Review Board Statement

Not applicable.

Informed Consent Statement

Not applicable.

Data Availability Statement

Not applicable.

Acknowledgments

We thank Victoria Bidiuk and Alexander Alexandrov (Bach Institute of Biochemistry, Research Center of Biotechnology RAS, Moscow, Russian Federation) for help in the experiments with GFP-fusion strains. Fluorescent microscopy and flow cytometry was performed in the Electron Microscopy Core Facilities of the Pushchino Center of Biological Research (http://www.ckp-rf.ru/ckp/670266/).

Conflicts of Interest

The authors declare no conflict of interest.

References

  1. Ho, Y.-H.; Gasch, A.P. Exploiting the yeast stress-activated signaling network to inform on stress biology and disease signaling. Curr. Genet. 2015, 61, 503–511. [Google Scholar] [CrossRef] [PubMed]
  2. Święciło, A. Cross-stress resistance in Saccharomyces cerevisiae yeast—New insight into an old phenomenon. Cell Stress Chaperones 2016, 21, 187–200. [Google Scholar] [CrossRef] [PubMed]
  3. Dawes, I.W.; Perrone, G.G. Stress and ageing in yeast. FEMS Yeast Res. 2020, 20, foz085. [Google Scholar] [CrossRef]
  4. Takagi, H. Molecular mechanisms and highly functional development for stress tolerance of the yeast Saccharomyces cerevisiae. Biosci. Biotechnol. Biochem. 2021, 85, 1017–1037. [Google Scholar] [CrossRef]
  5. Causton, H.C.; Ren, B.; Koh, S.S.; Harbison, C.T.; Kanin, E.; Jennings, E.G.; Lee, T.I.; True, H.L.; Lander, E.S.; Young, R.A. Remodeling of Yeast Genome Expression in Response to Environmental Changes. Mol. Biol. Cell 2001, 12, 323–337. [Google Scholar] [CrossRef] [PubMed]
  6. Venancio, T.M.; Aravind, L. CYSTM, a novel cysteine-rich transmembrane module with a role in stress tolerance across eukaryotes. Bioinformatics 2010, 26, 149–152. [Google Scholar] [CrossRef]
  7. Mastrokolias, A.; Ariyurek, Y.; Goeman, J.; Van Duijn, E.; Roos, R.A.; Van Der Mast, R.C.; van Ommen, G.B.; Dunnen, J.T.D.; t Hoen, P.A.; Mc Van Roon-Mom, W. Huntington’s disease biomarker progression profile identified by transcriptome sequencing in peripheral blood. Eur. J. Hum. Genet. 2015, 23, 1349–1356. [Google Scholar] [CrossRef]
  8. Kuramata, M.; Masuya, S.; Takahashi, Y.; Kitagawa, E.; Inoue, C.; Ishikawa, S.; Youssefian, S.; Kusano, T. Novel Cysteine-Rich Peptides from Digitaria ciliaris and Oryza sativa Enhance Tolerance to Cadmium by Limiting its Cellular Accumulation. Plant Cell Physiol. 2008, 50, 106–117. [Google Scholar] [CrossRef]
  9. Sauerbrunn, N.; Schlaich, N.L. PCC1: A merging point for pathogen defence and circadian signalling in Arabidopsis. Planta 2004, 218, 552–561. [Google Scholar] [CrossRef]
  10. Xu, Y.; Yu, Z.; Zhang, D.; Huang, J.; Wu, C.; Yang, G.; Yan, K.; Zhang, S.; Zheng, C. CYSTM, a Novel Non-Secreted Cysteine-Rich Peptide Family, Involved in Environmental Stresses in Arabidopsis thaliana. Plant Cell Physiol. 2018, 59, 423–438. [Google Scholar] [CrossRef]
  11. Xu, Y.; Yu, Z.; Zhang, S.; Wu, C.; Yang, G.; Yan, K.; Zheng, C.; Huang, J. CYSTM3 negatively regulates salt stress tolerance in Arabidopsis. Plant Mol. Biol. 2019, 99, 395–406. [Google Scholar] [CrossRef] [PubMed]
  12. Joshi, J.; Singh, V.; Friedman, H. Arabidopsis cysteine-rich trans-membrane module (CYSTM) small proteins play a protective role mainly against heat and UV stresses. Funct. Plant Biol. 2020, 47, 195. [Google Scholar] [CrossRef]
  13. Mendes, M.P.; Hickman, R.; Van Verk, M.C.; Nieuwendijk, N.M.; Reinstädler, A.; Panstruga, R.; Pieterse, C.M.J.; Van Wees, S.C.M. A family of pathogen-induced cysteine-rich transmembrane proteins is involved in plant disease resistance. Planta 2021, 253, 102. [Google Scholar] [CrossRef]
  14. Huh, W.-K.; Falvo, J.V.; Gerke, L.C.; Carroll, A.S.; Howson, R.W.; Weissman, J.S.; O’Shea, E.K. Global analysis of protein localization in budding yeast. Nature 2003, 425, 686–691. [Google Scholar] [CrossRef] [PubMed]
  15. Beilharz, T.; Egan, B.; Silver, P.A.; Hofmann, K.; Lithgow, T. Bipartite Signals Mediate Subcellular Targeting of Tail-anchored Membrane Proteins in Saccharomyces cerevisiae. J. Biol. Chem. 2003, 278, 8219–8223. [Google Scholar] [CrossRef]
  16. Andreeva, N.; Kulakovskaya, E.; Zvonarev, A.; Penin, A.; Eliseeva, I.; Teterina, A.; Lando, A.; Kulakovskiy, I.V. Transcriptome profile of yeast reveals the essential role of PMA2 and uncharacterized gene YBR056W-A (MNC1) in adaptation to toxic manganese concentration. Metallomics 2017, 9, 175–182. [Google Scholar] [CrossRef]
  17. Rostron, K.A.; Lawrence, C.L. Nile Red Staining of Neutral Lipids in Yeast. Methods Mol. Biol. 2017, 1560, 219–229. [Google Scholar] [CrossRef] [PubMed]
  18. Tomashevsky, A.; Kulakovskaya, E.; Trilisenko, L.; Kulakovskiy, I.V.; Kulakovskaya, T.; Fedorov, A.; Eldarov, M. VTC4 Polyphosphate Polymerase Knockout Increases Stress Resistance of Saccharomyces cerevisiae Cells. Biology 2021, 10, 487. [Google Scholar] [CrossRef]
  19. Palková, Z.; Váchová, L.; Gášková, D.; Kučerová, H. Synchronous plasma membrane electrochemical potential oscillations during yeast colony development and aging. Mol. Membr. Biol. 2009, 26, 228–235. [Google Scholar] [CrossRef]
  20. Serra-Cardona, A.; Canadell, D.; Arino, J. Coordinate responses to alkaline pH stress in budding yeast. Microb. Cell 2015, 2, 182–196. [Google Scholar] [CrossRef]
  21. Thevelein, J.M.; Beullens, M.; Honshoven, F.; Hoebeeck, G.; Detremerie, K.; Hollander, J.A.D.; Jans, A.W.H. Regulation of the cAMP Level in the Yeast Saccharomyces cerevisiae: Intracellular pH and the Effect of Membrane Depolarizing Compounds. Microbiology 1987, 133, 2191–2196. [Google Scholar] [CrossRef] [PubMed]
  22. Ozturk, M.; Metin, M.; Altay, V.; De Filippis, L.; Ünal, B.T.; Khursheed, A.; Gul, A.; Hasanuzzaman, M.; Nahar, K.; Kawano, T.; et al. Molecular Biology of Cadmium Toxicity in Saccharomyces cerevisiae. Biol. Trace Element Res. 2021, 199, 4832–4846. [Google Scholar] [CrossRef] [PubMed]
  23. Robinson, J.R.; Isikhuemhen, O.S.; Anike, F.N. Fungal–Metal Interactions: A Review of Toxicity and Homeostasis. J. Fungi 2021, 7, 225. [Google Scholar] [CrossRef] [PubMed]
  24. Reddi, A.R.; Jensen, L.T.; Culotta, V.C. Manganese Homeostasis in Saccharomyces cerevisiae. Chem. Rev. 2009, 109, 4722–4732. [Google Scholar] [CrossRef] [PubMed]
  25. Thines, L.; Deschamps, A.; Stribny, J.; Morsomme, P. Yeast as a Tool for Deeper Understanding of Human Manganese-Related Diseases. Genes 2019, 10, 545. [Google Scholar] [CrossRef] [PubMed]
  26. Culotta, V.C.; Daly, M.J. Manganese Complexes: Diverse Metabolic Routes to Oxidative Stress Resistance in Prokaryotes and Yeast. Antioxid. Redox Signal. 2013, 19, 933–944. [Google Scholar] [CrossRef]
Figure 1. The sequence alignment of some proteins of CYSTM domain superfamily. The alignment of protein sequences was performed by UGENE (http://ugene.net/ru/, accessed on 10 March 2023) using the ClustalW algorithm. The columns are colored according to the similarities, and the CYSTM domain is indicated in red. The sequences are labeled using the gene names and species abbreviations, the database sequence codes are indicated in parentheses. Sequences 1–3 and 9–11 are from UniProt (https://www.uniprot.org/, accessed on 10 March 2023), and sequences 4–8 are from SGD (https://www.yeastgenome.org/, accessed on 10 March 2023). The species abbreviations are—HUMAN: Homo sapiens; PANTR: Pan troglodytes; MOUSE: Mus musculus; S288C: S. cerevisiae (S288C strain); ARALL: Arabidopsis lyrata; ARATH: A. thaliana; ARASU: Arabidopsis suecica.
Figure 1. The sequence alignment of some proteins of CYSTM domain superfamily. The alignment of protein sequences was performed by UGENE (http://ugene.net/ru/, accessed on 10 March 2023) using the ClustalW algorithm. The columns are colored according to the similarities, and the CYSTM domain is indicated in red. The sequences are labeled using the gene names and species abbreviations, the database sequence codes are indicated in parentheses. Sequences 1–3 and 9–11 are from UniProt (https://www.uniprot.org/, accessed on 10 March 2023), and sequences 4–8 are from SGD (https://www.yeastgenome.org/, accessed on 10 March 2023). The species abbreviations are—HUMAN: Homo sapiens; PANTR: Pan troglodytes; MOUSE: Mus musculus; S288C: S. cerevisiae (S288C strain); ARALL: Arabidopsis lyrata; ARATH: A. thaliana; ARASU: Arabidopsis suecica.
Genes 14 00987 g001
Figure 2. Micrographs of cells of strains YBR056W-A-GFP and YDR034W-B-GFP. The cells were cultivated in YPD medium for 24 h. C, Ph—phase contrast microscopy, control cultivation; C, F—fluorescence microscopy, control cultivation; KOH—fluorescence microscopy, cultivation in the presence of 40 mM KOH, Cd—fluorescence microscopy, cultivation in the presence of 0.2 mM Cd2+; Mn, Co, Ni, Zn, Cu—fluorescence microscopy, cultivation in the presence of 2 mM of Mn2+, Co2+, Ni2+, Zn2+, Cu2+, respectively. The bar line is 5 μm.
Figure 2. Micrographs of cells of strains YBR056W-A-GFP and YDR034W-B-GFP. The cells were cultivated in YPD medium for 24 h. C, Ph—phase contrast microscopy, control cultivation; C, F—fluorescence microscopy, control cultivation; KOH—fluorescence microscopy, cultivation in the presence of 40 mM KOH, Cd—fluorescence microscopy, cultivation in the presence of 0.2 mM Cd2+; Mn, Co, Ni, Zn, Cu—fluorescence microscopy, cultivation in the presence of 2 mM of Mn2+, Co2+, Ni2+, Zn2+, Cu2+, respectively. The bar line is 5 μm.
Genes 14 00987 g002
Figure 3. The effects of different concentrations of Cd2+ (a) and Mn2+ (b) on the proportion of green fluorescence cells in cell populations of S. cerevisiae strains YBR056W-A-GFP and YDR034W-B-GFP. The yeast was cultivated for 24 h as described in the Materials and Methods Section and counted by flow cytometer. The experiments were performed in triplicate; the values denote mean, the whiskers denote s.d. * p < 0.01, and significance was assessed with the two-tailed Student’s t-test (YDR034W-B-GFP vs. YBR056W-A-GFP).
Figure 3. The effects of different concentrations of Cd2+ (a) and Mn2+ (b) on the proportion of green fluorescence cells in cell populations of S. cerevisiae strains YBR056W-A-GFP and YDR034W-B-GFP. The yeast was cultivated for 24 h as described in the Materials and Methods Section and counted by flow cytometer. The experiments were performed in triplicate; the values denote mean, the whiskers denote s.d. * p < 0.01, and significance was assessed with the two-tailed Student’s t-test (YDR034W-B-GFP vs. YBR056W-A-GFP).
Genes 14 00987 g003
Figure 4. Micrographs of cells of strains YBR056W-A-GFP and YDR034W-B-GFP grown in YPD in the presence of 4 mM of Mn2+ for 24 h. Staining with Nile red. PM—plasma membrane, VM—vacuolar membrane, L—lipid inclusions, V—vacuole, C—cytoplasm. The bar line is 5 μm.
Figure 4. Micrographs of cells of strains YBR056W-A-GFP and YDR034W-B-GFP grown in YPD in the presence of 4 mM of Mn2+ for 24 h. Staining with Nile red. PM—plasma membrane, VM—vacuolar membrane, L—lipid inclusions, V—vacuole, C—cytoplasm. The bar line is 5 μm.
Genes 14 00987 g004
Figure 5. Micrographs of cells of strains YBR056W-A-GFP and YDR034W-B-GFP obtained by fluorescence microscopy. The cells were incubated in control YPD and in the presence of 0.2 mM dinitrophenol or 5 mM MnSO4 for 1.5 h. The bar line is 5 μm.
Figure 5. Micrographs of cells of strains YBR056W-A-GFP and YDR034W-B-GFP obtained by fluorescence microscopy. The cells were incubated in control YPD and in the presence of 0.2 mM dinitrophenol or 5 mM MnSO4 for 1.5 h. The bar line is 5 μm.
Genes 14 00987 g005
Figure 6. (a)—The cell concentration of S. cerevisiae wild-type (WT) strain BY4742 and BY4742-derived mutant strains (∆ydr034w-b and ∆ybro56w-a); cultivation in control YPD and in YPD supplemented with various concentrations of Cd2+(a) or Mn2+ (b). The cell concentration of ~2.3 × 108 cell/mL in control cultivation corresponds to 100%. The cells were cultivated for 24 h in multi-well plates. The experiments were performed in triplicate. The values denote mean, the whiskers denote s.d., * p < 0.05; in other cases the difference was insignificant, and the significance was assessed with the two-tailed Student’s t-test against WT. (c)—Phase-contrast micrographs of cells of wild-type (WT) strain BY4742 and BY4742-derived mutant strains (∆ydr034w-b and ∆ybro56w-a) grown in YPD control medium and the presence of 2 mM Mn2+, or 0.075 mM Cd2+; red arrows indicate the agglomerates of lysed cells.
Figure 6. (a)—The cell concentration of S. cerevisiae wild-type (WT) strain BY4742 and BY4742-derived mutant strains (∆ydr034w-b and ∆ybro56w-a); cultivation in control YPD and in YPD supplemented with various concentrations of Cd2+(a) or Mn2+ (b). The cell concentration of ~2.3 × 108 cell/mL in control cultivation corresponds to 100%. The cells were cultivated for 24 h in multi-well plates. The experiments were performed in triplicate. The values denote mean, the whiskers denote s.d., * p < 0.05; in other cases the difference was insignificant, and the significance was assessed with the two-tailed Student’s t-test against WT. (c)—Phase-contrast micrographs of cells of wild-type (WT) strain BY4742 and BY4742-derived mutant strains (∆ydr034w-b and ∆ybro56w-a) grown in YPD control medium and the presence of 2 mM Mn2+, or 0.075 mM Cd2+; red arrows indicate the agglomerates of lysed cells.
Genes 14 00987 g006
Table 1. The CYSTM proteins of S. cerevisiae (https://www.yeastgenome.org/, accessed on 10 March 2023).
Table 1. The CYSTM proteins of S. cerevisiae (https://www.yeastgenome.org/, accessed on 10 March 2023).
Systematic Gene NameMolecular Mass of Protein, DaDescription
YDR034W−B5968.2 Predicted tail-anchored plasma membrane protein; N- and C-terminal fusion proteins localize to the cell periphery and have a paralog, YBR056W-A, that arose from the whole genome duplication
YBR056W-A
(MNC1)
7326.8Putative membrane protein upregulated in toxic manganese levels
YDL012C12,173.4 Tail-anchored plasma membrane protein, possibly involved in response to stress; has a paralog, YBR016W, that arose from the whole genome duplication
YBR016W14,617.0 Tail-anchored plasma membrane protein; has similarity to hydrophilins, which are involved in the adaptive response to hyperosmotic conditions
YDR210W8567.7Predicted tail-anchored plasma membrane protein
Disclaimer/Publisher’s Note: The statements, opinions and data contained in all publications are solely those of the individual author(s) and contributor(s) and not of MDPI and/or the editor(s). MDPI and/or the editor(s) disclaim responsibility for any injury to people or property resulting from any ideas, methods, instructions or products referred to in the content.

Share and Cite

MDPI and ACS Style

Zvonarev, A.; Ledova, L.; Ryazanova, L.; Valiakhmetov, A.; Farofonova, V.; Kulakovskaya, T. The YBR056W-A and Its Ortholog YDR034W-B of S. cerevisiae Belonging to CYSTM Family Participate in Manganese Stress Overcoming. Genes 2023, 14, 987. https://doi.org/10.3390/genes14050987

AMA Style

Zvonarev A, Ledova L, Ryazanova L, Valiakhmetov A, Farofonova V, Kulakovskaya T. The YBR056W-A and Its Ortholog YDR034W-B of S. cerevisiae Belonging to CYSTM Family Participate in Manganese Stress Overcoming. Genes. 2023; 14(5):987. https://doi.org/10.3390/genes14050987

Chicago/Turabian Style

Zvonarev, Anton, Larisa Ledova, Lubov Ryazanova, Airat Valiakhmetov, Vasilina Farofonova, and Tatiana Kulakovskaya. 2023. "The YBR056W-A and Its Ortholog YDR034W-B of S. cerevisiae Belonging to CYSTM Family Participate in Manganese Stress Overcoming" Genes 14, no. 5: 987. https://doi.org/10.3390/genes14050987

APA Style

Zvonarev, A., Ledova, L., Ryazanova, L., Valiakhmetov, A., Farofonova, V., & Kulakovskaya, T. (2023). The YBR056W-A and Its Ortholog YDR034W-B of S. cerevisiae Belonging to CYSTM Family Participate in Manganese Stress Overcoming. Genes, 14(5), 987. https://doi.org/10.3390/genes14050987

Note that from the first issue of 2016, this journal uses article numbers instead of page numbers. See further details here.

Article Metrics

Back to TopTop