vwa1 Knockout in Zebrafish Causes Abnormal Craniofacial Chondrogenesis by Regulating FGF Pathway
Abstract
1. Introduction
2. Materials and Methods
2.1. Zebrafish and Embryos
2.2. Zebrafish vwa1 Mutant Generation
2.3. Reverse-Transcription Quantitative Polymerase Chain Reaction (RT-qPCR)
2.4. Whole-Mount In Situ Hybridization (WISH)
2.5. Cartilage Staining
2.6. Terminal Deoxynucleotidyl Transferase dUTP Nick End Labeling (TUNEL)
2.7. Whole-Mount Immunofluorescence Staining
2.8. Statistical Analyses
3. Results
3.1. Generation of a vwa1-Knockout Zebrafish Line Using CRISPR/Cas9
3.2. vwa1 Deletion in Zebrafish Causes Variable Craniofacial Defects
3.3. vwa1 Mutation Leads to Disarrangement of Chondrocytes
3.4. Chondrogenesis Is Impaired in Association with Abnormal CNCC Condensation and Differentiation in vwa1−/− Zebrafish
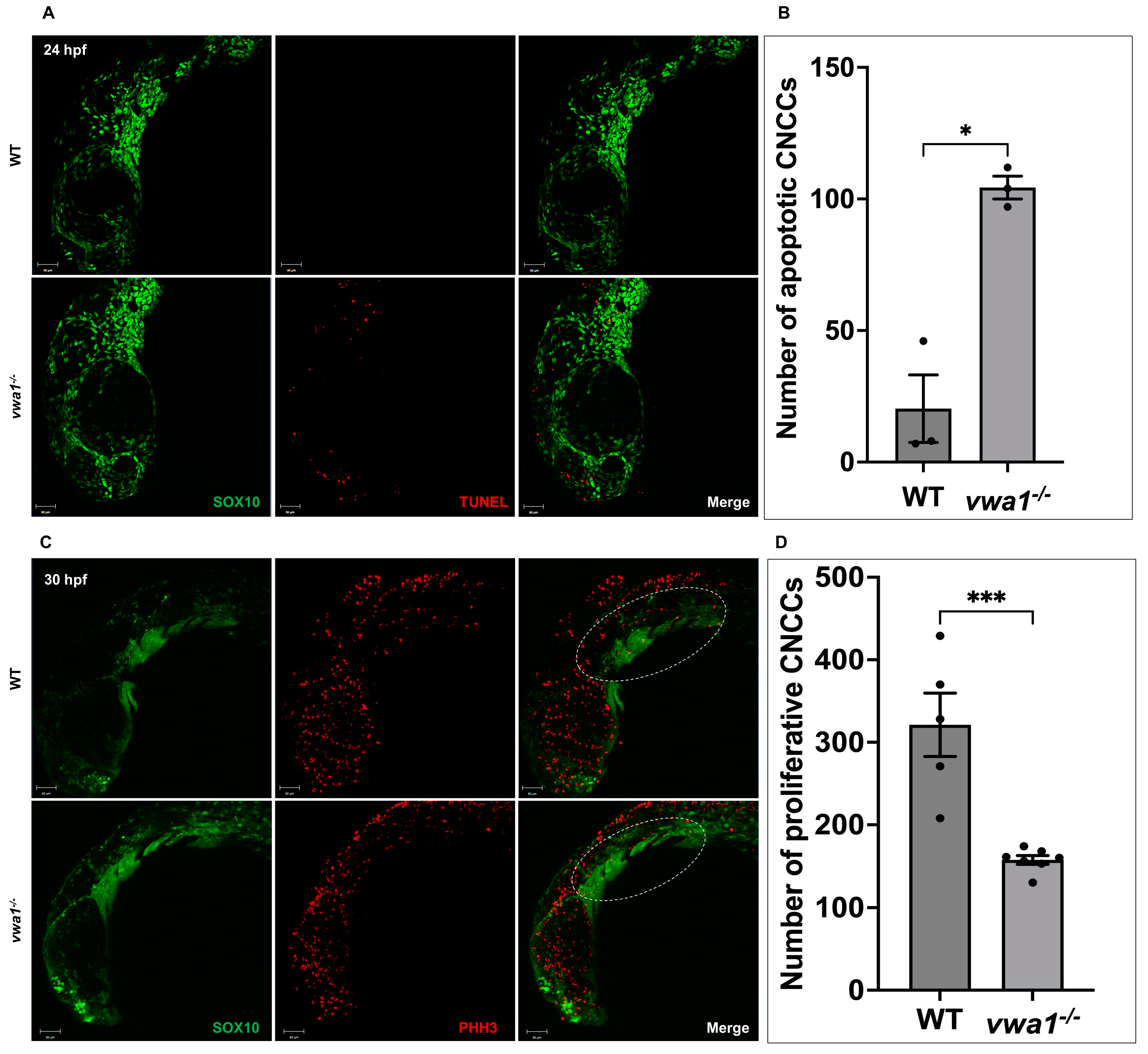
3.5. The Proliferation of CNCCs Required vwa1
3.6. vwa1 Regulates FGF Signaling to Modulate the Development of Mandibular Cartilage
4. Discussion
5. Conclusions
Supplementary Materials
Author Contributions
Funding
Institutional Review Board Statement
Informed Consent Statement
Data Availability Statement
Acknowledgments
Conflicts of Interest
References
- Grabb, W.C. The first and second branchial arch syndrome. Plast. Reconstr. Surg. 1965, 36, 485–508. [Google Scholar] [CrossRef]
- Zhang, Q.G.; Zhang, J.; Yu, P.; Shen, H. Environmental and genetic factors associated with congenital microtia: A case-control study in Jiangsu, China, 2004 to 2007. Plast. Reconstr. Surg. 2009, 124, 1157–1164. [Google Scholar] [CrossRef]
- Wang, X.; Chai, Y.; Zhang, Y.; Chai, G.; Xu, H. Exploration of Novel Genetic Evidence and Clinical Significance Into Hemifacial Microsomia Pathogenesis. J. Craniofac. Surg. 2023, 34, 834–838. [Google Scholar] [CrossRef]
- Xiong, J.; Wang, X.; Fan, C.; Yan, J.; Zhu, J.; Cai, T. Hemifacial microsomia is linked to a rare homozygous variant V162I in FRK and validated in zebrafish. Oral Dis. 2022, 1–9. [Google Scholar] [CrossRef]
- Zielinski, D.; Markus, B.; Sheikh, M.; Gymrek, M.; Chu, C.; Zaks, M.; Srinivasan, B.; Hoffman, J.D.; Aizenbud, D.; Erlich, Y. OTX2 duplication is implicated in hemifacial microsomia. PLoS ONE 2014, 9, e96788. [Google Scholar] [CrossRef]
- Anthwal, N.; Thompson, H. The development of the mammalian outer and middle ear. J. Anat. 2016, 228, 217–232. [Google Scholar] [CrossRef]
- Ritter, K.E.; Martin, D.M. Neural crest contributions to the ear: Implications for congenital hearing disorders. Hear. Res. 2019, 376, 22–32. [Google Scholar] [CrossRef]
- Luo, S.; Sun, H.; Bian, Q.; Liu, Z.; Wang, X. The etiology, clinical features and treatment options of hemifacial microsomia. Oral Dis. 2023, 1–14. [Google Scholar] [CrossRef]
- Chen, Q.; Zhao, Y.; Shen, G.; Dai, J. Etiology and Pathogenesis of Hemifacial Microsomia. J. Dent. Res. 2018, 97, 1297–1305. [Google Scholar] [CrossRef]
- Cleary, M.A.; van Osch, G.J.; Brama, P.A.; Hellingman, C.A.; Narcisi, R. FGF, TGFβ and Wnt crosstalk: Embryonic to in vitro cartilage development from mesenchymal stem cells. J. Tissue Eng. Regen. Med. 2015, 9, 332–342. [Google Scholar] [CrossRef]
- Wright, T.J.; Mansour, S.L. FGF signaling in ear development and innervation. Curr. Top. Dev. Biol. 2003, 57, 225–259. [Google Scholar] [CrossRef]
- Wang, Y.; Ping, L.; Luan, X.; Chen, Y.; Fan, X.; Li, L.; Liu, Y.; Wang, P.; Zhang, S.; Zhang, B.; et al. A Mutation in VWA1, Encoding von Willebrand Factor A Domain-Containing Protein 1, Is Associated With Hemifacial Microsomia. Front. Cell Dev. Biol. 2020, 8, 571004. [Google Scholar] [CrossRef]
- Mork, L.; Crump, G. Zebrafish Craniofacial Development: A Window into Early Patterning. Curr. Top. Dev. Biol. 2015, 115, 235–269. [Google Scholar] [CrossRef]
- Tingaud-Sequeira, A.; Trimouille, A.; Sagardoy, T.; Lacombe, D.; Rooryck, C. Oculo-auriculo-vertebral spectrum: New genes and literature review on a complex disease. J. Med. Genet. 2022, 59, 417–427. [Google Scholar] [CrossRef]
- Tse, W.K. Treacher Collins syndrome: New insights from animal models. Int. J. Biochem. Cell. Biol. 2016, 81, 44–47. [Google Scholar] [CrossRef]
- Clouthier, D.E.; Passos-Bueno, M.R.; Tavares, A.L.; Lyonnet, S.; Amiel, J.; Gordon, C.T. Understanding the basis of auriculocondylar syndrome: Insights from human, mouse and zebrafish genetic studies. Am. J. Med. Genet. C Semin. Med. Genet. 2013, 163C, 306–317. [Google Scholar] [CrossRef]
- Fitzgerald, J.; Tay Ting, S.; Bateman, J.F. WARP is a new member of the von Willebrand factor A-domain superfamily of extracellular matrix proteins. FEBS Lett. 2002, 517, 61–66. [Google Scholar] [CrossRef]
- Allen, J.M.; Zamurs, L.; Brachvogel, B.; Schlotzer-Schrehardt, U.; Hansen, U.; Lamande, S.R.; Rowley, L.; Fitzgerald, J.; Bateman, J.F. Mice lacking the extracellular matrix protein WARP develop normally but have compromised peripheral nerve structure and function. J. Biol. Chem. 2009, 284, 12020–12030. [Google Scholar] [CrossRef]
- Fitzgerald, J. WARP: A Unique Extracellular Matrix Component of Cartilage, Muscle, and Endothelial Cell Basement Membranes. Anat. Rec. 2020, 303, 1619–1623. [Google Scholar] [CrossRef]
- El-Brolosy, M.A.; Kontarakis, Z.; Rossi, A.; Kuenne, C.; Gunther, S.; Fukuda, N.; Kikhi, K.; Boezio, G.L.M.; Takacs, C.M.; Lai, S.L.; et al. Genetic compensation triggered by mutant mRNA degradation. Nature 2019, 568, 193–197. [Google Scholar] [CrossRef]
- Ma, Z.; Zhu, P.; Shi, H.; Guo, L.; Zhang, Q.; Chen, Y.; Chen, S.; Zhang, Z.; Peng, J.; Chen, J. PTC-bearing mRNA elicits a genetic compensation response via Upf3a and COMPASS components. Nature 2019, 568, 259–263. [Google Scholar] [CrossRef]
- Akimenko, M.A.; Ekker, M.; Wegner, J.; Lin, W.; Westerfield, M. Combinatorial expression of three zebrafish genes related to distal-less: Part of a homeobox gene code for the head. J. Neurosci. J. Soc. Neurosci. 1994, 14, 3475–3486. [Google Scholar] [CrossRef]
- Garg, V.; Yamagishi, C.; Hu, T.; Kathiriya, I.S.; Yamagishi, H.; Srivastava, D. Tbx1, a DiGeorge syndrome candidate gene, is regulated by sonic hedgehog during pharyngeal arch development. Dev. Biol. 2001, 235, 62–73. [Google Scholar] [CrossRef]
- Lee, K.H.; Xu, Q.; Breitbart, R.E. A new tinman-related gene, nkx2.7, anticipates the expression of nkx2.5 and nkx2.3 in zebrafish heart and pharyngeal endoderm. Dev. Biol. 1996, 180, 722–731. [Google Scholar] [CrossRef]
- Pagnamenta, A.T.; Kaiyrzhanov, R.; Zou, Y.; Da’as, S.I.; Maroofian, R.; Donkervoort, S.; Dominik, N.; Lauffer, M.; Ferla, M.P.; Orioli, A.; et al. An ancestral 10-bp repeat expansion in VWA1 causes recessive hereditary motor neuropathy. Brain 2021, 144, 584–600. [Google Scholar] [CrossRef]
- Robu, M.E.; Larson, J.D.; Nasevicius, A.; Beiraghi, S.; Brenner, C.; Farber, S.A.; Ekker, S.C. p53 activation by knockdown technologies. PLoS Genet. 2007, 3, e78. [Google Scholar] [CrossRef]
- Wang, H.; La Russa, M.; Qi, L.S. CRISPR/Cas9 in Genome Editing and Beyond. Annu. Rev. Biochem. 2016, 85, 227–264. [Google Scholar] [CrossRef]
- Baggiolini, A.; Varum, S.; Mateos, J.M.; Bettosini, D.; John, N.; Bonalli, M.; Ziegler, U.; Dimou, L.; Clevers, H.; Furrer, R.; et al. Premigratory and migratory neural crest cells are multipotent in vivo. Cell Stem. Cell 2015, 16, 314–322. [Google Scholar] [CrossRef]
- Simoes-Costa, M.; Bronner, M.E. Establishing neural crest identity: A gene regulatory recipe. Development 2015, 142, 242–257. [Google Scholar] [CrossRef]
- Soldatov, R.; Kaucka, M.; Kastriti, M.E.; Petersen, J.; Chontorotzea, T.; Englmaier, L.; Akkuratova, N.; Yang, Y.; Haring, M.; Dyachuk, V.; et al. Spatiotemporal structure of cell fate decisions in murine neural crest. Science 2019, 364, eaas9536. [Google Scholar] [CrossRef]
- Simoes-Costa, M.; Bronner, M.E. Reprogramming of avian neural crest axial identity and cell fate. Science 2016, 352, 1570–1573. [Google Scholar] [CrossRef]
- Giffin, J.L.; Gaitor, D.; Franz-Odendaal, T.A. The Forgotten Skeletogenic Condensations: A Comparison of Early Skeletal Development Amongst Vertebrates. J. Dev. Biol. 2019, 7, 4. [Google Scholar] [CrossRef]
- Williams, A.L.; Bohnsack, B.L. Zebrafish Model of Stickler Syndrome Suggests a Role for Col2a1a in the Neural Crest during Early Eye Development. J. Dev. Biol. 2022, 10, 42. [Google Scholar] [CrossRef]
- Zhang, T.; Sun, X.; Li, M.; Huang, H. De novo mutation in COL2A1 leads to lethal foetal skeletal dysplasia. Bone 2021, 153, 116169. [Google Scholar] [CrossRef]
- Cheng, X.; Li, H.; Yan, Y.; Wang, G.; Berman, Z.; Chuai, M.; Yang, X. From the Cover: Usage of Dexamethasone Increases the Risk of Cranial Neural Crest Dysplasia in the Chick Embryo. Toxicol. Sci. 2017, 158, 36–47. [Google Scholar] [CrossRef]
- Chen, H.; Cui, Y.; Zhang, D.; Xie, J.; Zhou, X. The role of fibroblast growth factor 8 in cartilage development and disease. J. Cell Mol. Med. 2022, 26, 990–999. [Google Scholar] [CrossRef]
- Sperber, S.M.; Dawid, I.B. barx1 is necessary for ectomesenchyme proliferation and osteochondroprogenitor condensation in the zebrafish pharyngeal arches. Dev. Biol. 2008, 321, 101–110. [Google Scholar] [CrossRef]
- Paudel, S.; Gjorcheska, S.; Bump, P.; Barske, L. Patterning of cartilaginous condensations in the developing facial skeleton. Dev. Biol. 2022, 486, 44–55. [Google Scholar] [CrossRef]
- Barlow, A.J.; Bogardi, J.-P.; Ladher, R.; Francis-West, P.H. Expression of chick Barx-1 and its differential regulation by FGF-8 and BMP signaling in the maxillary primordia. Dev. Dyn. 1999, 214, 291–302. [Google Scholar] [CrossRef]
- Gebuijs, I.G.E.; Raterman, S.T.; Metz, J.R.; Swanenberg, L.; Zethof, J.; Van den Bos, R.; Carels, C.E.L.; Wagener, F.; Von den Hoff, J.W. Fgf8a mutation affects craniofacial development and skeletal gene expression in zebrafish larvae. Biol. Open 2019, 8, bio039834. [Google Scholar] [CrossRef]
- Chen, H.; Tan, X.N.; Hu, S.; Liu, R.Q.; Peng, L.H.; Li, Y.M.; Wu, P. Molecular Mechanisms of Chondrocyte Proliferation and Differentiation. Front. Cell Dev. Biol. 2021, 9, 664168. [Google Scholar] [CrossRef]
- Ornitz, D.M.; Itoh, N. The Fibroblast Growth Factor signaling pathway. Wiley Interdiscip. Rev. Dev. Biol. 2015, 4, 215–266. [Google Scholar] [CrossRef]
- Allen, J.M.; Bateman, J.F.; Hansen, U.; Wilson, R.; Bruckner, P.; Owens, R.T.; Sasaki, T.; Timpl, R.; Fitzgerald, J. WARP is a novel multimeric component of the chondrocyte pericellular matrix that interacts with perlecan. J. Biol. Chem. 2006, 281, 7341–7349. [Google Scholar] [CrossRef]
- Hansen, U.; Allen, J.M.; White, R.; Moscibrocki, C.; Bruckner, P.; Bateman, J.F.; Fitzgerald, J. WARP interacts with collagen VI-containing microfibrils in the pericellular matrix of human chondrocytes. PLoS ONE 2012, 7, e52793. [Google Scholar] [CrossRef]
- Gilbert, S.J.; Bonnet, C.S.; Blain, E.J. Mechanical Cues: Bidirectional Reciprocity in the Extracellular Matrix Drives Mechano-Signalling in Articular Cartilage. Int. J. Mol. Sci. 2021, 22, 13595. [Google Scholar] [CrossRef]
- Hayes, A.J.; Farrugia, B.L.; Biose, I.J.; Bix, G.J.; Melrose, J. Perlecan, A Multi-Functional, Cell-Instructive, Matrix-Stabilizing Proteoglycan With Roles in Tissue Development Has Relevance to Connective Tissue Repair and Regeneration. Front. Cell Dev. Biol. 2022, 10, 856261. [Google Scholar] [CrossRef]
- Goetz, R.; Mohammadi, M. Exploring mechanisms of FGF signalling through the lens of structural biology. Nat. Rev. Mol. Cell Biol. 2013, 14, 166–180. [Google Scholar] [CrossRef]
- Trumpp, A.; Depew, M.J.; Rubenstein, J.L.; Bishop, J.M.; Martin, G.R. Cre-mediated gene inactivation demonstrates that FGF8 is required for cell survival and patterning of the first branchial arch. Genes Dev. 1999, 13, 3136–3148. [Google Scholar] [CrossRef]






Disclaimer/Publisher’s Note: The statements, opinions and data contained in all publications are solely those of the individual author(s) and contributor(s) and not of MDPI and/or the editor(s). MDPI and/or the editor(s) disclaim responsibility for any injury to people or property resulting from any ideas, methods, instructions or products referred to in the content. |
© 2023 by the authors. Licensee MDPI, Basel, Switzerland. This article is an open access article distributed under the terms and conditions of the Creative Commons Attribution (CC BY) license (https://creativecommons.org/licenses/by/4.0/).
Share and Cite
Niu, X.; Zhang, F.; Ping, L.; Wang, Y.; Zhang, B.; Wang, J.; Chen, X. vwa1 Knockout in Zebrafish Causes Abnormal Craniofacial Chondrogenesis by Regulating FGF Pathway. Genes 2023, 14, 838. https://doi.org/10.3390/genes14040838
Niu X, Zhang F, Ping L, Wang Y, Zhang B, Wang J, Chen X. vwa1 Knockout in Zebrafish Causes Abnormal Craniofacial Chondrogenesis by Regulating FGF Pathway. Genes. 2023; 14(4):838. https://doi.org/10.3390/genes14040838
Chicago/Turabian StyleNiu, Xiaomin, Fuyu Zhang, Lu Ping, Yibei Wang, Bo Zhang, Jian Wang, and Xiaowei Chen. 2023. "vwa1 Knockout in Zebrafish Causes Abnormal Craniofacial Chondrogenesis by Regulating FGF Pathway" Genes 14, no. 4: 838. https://doi.org/10.3390/genes14040838
APA StyleNiu, X., Zhang, F., Ping, L., Wang, Y., Zhang, B., Wang, J., & Chen, X. (2023). vwa1 Knockout in Zebrafish Causes Abnormal Craniofacial Chondrogenesis by Regulating FGF Pathway. Genes, 14(4), 838. https://doi.org/10.3390/genes14040838

