IAG Regulates the Expression of Cytoskeletal Protein-Encoding Genes in Shrimp Testis
Abstract
1. Introduction
2. Materials and Methods
2.1. Animals
2.2. dsRNA Preparation
2.3. RNA Interference and Tissue Collection
2.4. Extraction of Total RNA and Synthesis of cDNA
2.5. Quantitative Real-Time PCR (qRT-PCR)
2.6. Illumina Sequencing and De Novo Assembly
2.7. Identification, Annotation, and Validation of Differentially Expressed Genes (DEGs)
2.8. Gene Cloning and Construction of the Recombinant Bacmid
2.9. Expression and Purification of Recombinant Protein
2.10. Recombinant Protein Injection and Sampling
2.11. Statistical Analysis
3. Results
3.1. The Basic Information of the Transcriptome
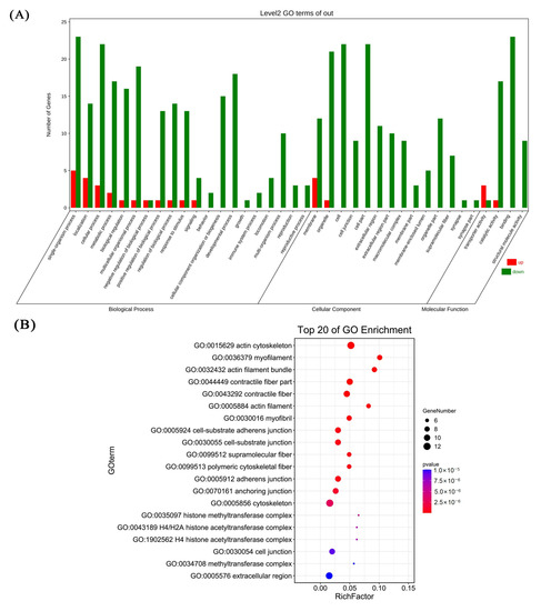
3.2. Differentially Expressed Genes (DEGs) between Two Treatments
3.3. Cytoskeleton Related Genes Were Downregulated in Shrimp Testis after LvIAG Knockdown
3.4. Cytoskeleton-Related Genes Were Upregulated in Shrimp Testis after Injection with Recombinant LvIAG Protein
4. Discussion
5. Conclusions
Supplementary Materials
Author Contributions
Funding
Institutional Review Board Statement
Informed Consent Statement
Data Availability Statement
Acknowledgments
Conflicts of Interest
References
- Khalaila, I.; Manor, R.; Weil, S.; Granot, Y.; Keller, R.; Sagi, A. The eyestalk-androgenic gland-testis endocrine axis in the crayfish Cherax quadricarinatus, General and Comparative. Endocrinology 2002, 127, 147–156. [Google Scholar]
- Okuno, A.; Hasegawa, Y.; Ohira, T.; Katakura, Y.; Nagasawa, H. Characterization and cDNA cloning of androgenic gland hormone of the terrestrial isopod Armadillidium vulgare. Biochem. Bioph. Res. 1999, 264, 419–423. [Google Scholar] [CrossRef] [PubMed]
- Martin, G.; Sorokine, O.; Moniatte, M.; Bulet, P.; Hetru, C.; Van Dorsselaer, A. The structure of a glycosylated protein hormone responsible for sex determination in the isopod, Armadillidium vulgare. Eur. J. Biochem. 1999, 262, 727–736. [Google Scholar] [CrossRef] [PubMed]
- Negishi, S.; Hasegawa, Y.; Nakajima, Y. Novel structures in secreting the androgenic gland hormone. Zoolog. Sci. 2001, 18, 1237–1243. [Google Scholar] [CrossRef]
- Levy, T.; Sagi, A. The “IAG-Switch”-A Key Controlling Element in Decapod Crustacean Sex Differentiation. Front. Endocrinol. 2020, 11, 651. [Google Scholar] [CrossRef]
- Zhang, D.; Sun, M.; Liu, X. Phase-specific expression of an insulin-like androgenic gland factor in a marine shrimp Lysmata wurdemanni: Implication for maintaining protandric simultaneous hermaphroditism. PLoS ONE 2017, 12, e0172782. [Google Scholar] [CrossRef]
- Tan, K.; Zhou, M.; Jiang, H.; Jiang, D.; Li, Y.; Wang, W. siRNA-Mediated MrIAG Silencing Induces Sex Reversal in Macrobrachium rosenbergii. Mar. Biotechnol. 2020, 22, 456–466. [Google Scholar] [CrossRef]
- Ventura, T.; Manor, R.; Aflalo, E.D.; Weil, S.; Raviv, S.; Glazer, L.; Sagi, A. Temporal silencing of an androgenic gland-specific insulin-like gene affecting phenotypical gender differences and spermatogenesis. Endocrinology 2009, 150, 1278–1286. [Google Scholar] [CrossRef]
- Ventura, T.; Manor, R.; Aflalo, E.D.; Weil, S.; Rosen, O.; Sagi, A. Timing sexual differentiation: Full functional sex reversal achieved through silencing of a single insulin-like gene in the prawn, Macrobrachium rosenbergii. Biol. Reprod. 2012, 86, 90. [Google Scholar] [CrossRef]
- Kato, M.; Hiruta, C.; Tochinai, S. Androgenic Gland Implantation Induces Partial Masculinization in Marmorkrebs Procambarus fallax f. virginalis. Zoolog. Sci. 2015, 32, 459–464. [Google Scholar] [CrossRef]
- Spencer, R.; Malecha, P.A.N.; Phyllis, H.; Barck, L.E.; Lamadrid-Rose, Y.; Masuno, S.; Hedgecock, D. Sex-ratios and sex-determination in progeny from crosses of surgically sex-reversed freshwater prawns, Macrobrachium rosenbergii. Aquaculture 1992, 105, 201–218. [Google Scholar]
- Rosen, O.; Weil, S.; Manor, R.; Roth, Z.; Khalaila, I.; Sagi, A. A crayfish insulin-like-binding protein: Another piece in the androgenic gland insulin-like hormone puzzle is revealed. J. Biol. Chem. 2013, 288, 22289–22298. [Google Scholar] [CrossRef]
- Yang, G.; Lu, Z.; Qin, Z.; Zhao, L.; Pan, G.; Shen, H.; Zhang, M.; Liang, R.; Lin, L.; Zhang, K. Insight into the Regulatory Relationships between the Insulin-Like Androgenic Gland Hormone Gene and the Insulin-Like Androgenic Gland Hormone-binding Protein Gene in Giant Freshwater Prawns (Macrobrachium rosenbergii). Int. J. Mol. Sci. 2020, 21, 4207. [Google Scholar] [CrossRef]
- Li, F.; Bai, H.; Xiong, Y.; Fu, H.; Jiang, S.; Jiang, F.; Jin, S.; Sun, S.; Qiao, H.; Zhang, W. Molecular characterization of insulin-like androgenic gland hormone-binding protein gene from the oriental river prawn Macrobrachium nipponense and investigation of its transcriptional relationship with the insulin-like androgenic gland hormone gene. Gen. Comp. Endocrinol. 2015, 216, 152–160. [Google Scholar] [CrossRef]
- Guo, Q.; Li, S.; Lv, X.; Xiang, J.; Manor, R.; Sagi, A.; Li, F. Sex-Biased CHHs and Their Putative Receptor Regulate the Expression of IAG Gene in the Shrimp Litopenaeus vannamei. Front. Physiol. 2019, 10, 1525. [Google Scholar] [CrossRef]
- Tan, K.A.; Li, Y.H.; Zhou, M.; Wang, W.M. siRNA knockdown of MrIR induces sex reversal in Macrobrachium rosenbergii. Aquaculture 2020, 523, 735172. [Google Scholar] [CrossRef]
- Aizen, J.; Chandler, J.C.; Fitzgibbon, Q.P.; Sagi, A.; Battaglene, S.C.; Elizur, A.; Ventura, T. Production of recombinant insulin-like androgenic gland hormones from three decapod species: In vitro testicular phosphorylation and activation of a newly identified tyrosine kinase receptor from the Eastern spiny lobster, Sagmariasus verreauxi. Gen. Comp. Endocrinol. 2016, 229, 8–18. [Google Scholar] [CrossRef]
- Zolnierowicz, S.; Bollen, M. Protein phosphorylation and protein phosphatases De Panne, Belgium, September 19–24, 1999. EMBO J. 2000, 19, 483–488. [Google Scholar] [CrossRef]
- Shenolikar, S. Protein-Phosphorylation-Hormones, Drugs, and Bioregulation. Faseb J. 1988, 2, 2753–2764. [Google Scholar] [CrossRef]
- Livak, K.J.; Schmittgen, T.D. Analysis of relative gene expression data using real-time quantitative PCR and the 2(-Delta Delta C(T)) Method. Methods 2001, 25, 402–408. [Google Scholar] [CrossRef]
- Mortazavi, A.; Williams, B.A.; McCue, K.; Schaeffer, L.; Wold, B. Mapping and quantifying mammalian transcriptomes by RNA-Seq. Nat. Methods 2008, 5, 621–628. [Google Scholar] [CrossRef] [PubMed]
- Benjamini, Y.; Hochberg, Y. Controlling the False Discovery Rate: A Practical and Powerful Approach to Multiple Testing. J. R. Stat. Soc. Ser. B 1995, 57, 289–300. [Google Scholar] [CrossRef]
- Hermo, L.; Pelletier, R.M.; Cyr, D.G.; Smith, C.E. Surfing the wave, cycle, life history, and genes/proteins expressed by testicular germ cells. Part 1: Background to spermatogenesis, spermatogonia, and spermatocytes. Microsc. Res. Tech. 2010, 73, 241–278. [Google Scholar] [CrossRef] [PubMed]
- Lie, P.P.; Mruk, D.D.; Lee, W.M.; Cheng, C.Y. Cytoskeletal dynamics and spermatogenesis. Philos. Trans. R. Soc. Lond B Biol. Sci. 2010, 365, 1581–1592. [Google Scholar] [CrossRef]
- Tang, E.I.; Mruk, D.D.; Cheng, C.Y. Regulation of microtubule (MT)-based cytoskeleton in the seminiferous epithelium during spermatogenesis. Semin. Cell Dev. Biol. 2016, 59, 35–45. [Google Scholar] [CrossRef]
- Kierszenbaum, A.L.; Tres, L.L.; Rivkin, E.; Kang-Decker, N.; van Deursen, J.M. The acroplaxome is the docking site of Golgi-derived myosin Va/Rab27a/b- containing proacrosomal vesicles in wild-type and Hrb mutant mouse spermatids. Biol. Reprod. 2004, 70, 1400–1410. [Google Scholar] [CrossRef]
- Sun, X.; Kovacs, T.; Hu, Y.; Yang, W. The role of actin and myosin during spermatogenesis. Mol. Biol. Rep. 2011, 38, 3993–4001. [Google Scholar] [CrossRef]
- Cheng, Y.M.; Shi, X.Q.; Yu, H.M.; Wu, Y.W.; Jia, M.C. Specific expression of beta-actin during spermatogenesis in rats. Zhonghua Nan Ke Xue 2005, 11, 755–760. [Google Scholar]
- Sardet, C.; Prodon, F.; Dumollard, R.; Chang, P.; Chênevert, J. Structure and function of the egg cortex from oogenesis through fertilization. Dev. Biol. 2002, 241, 1–23. [Google Scholar] [CrossRef]
- Kierszenbaum, A.L.; Rivkin, E.; Tres, L.L. The actin-based motor myosin Va is a component of the acroplaxome, an acrosome-nuclear envelope junctional plate, and of manchette-associated vesicles. Cytogenet Genome Res. 2003, 103, 337–344. [Google Scholar] [CrossRef]
- Tudge, C.C.; Justine, J.-L. The Cytoskeletal Proteins Actin and Tubulin in the Spermatozoa of Four Decapod Crabs (Crustacea, Decapoda). Acta Zool. 1994, 75, 277–285. [Google Scholar] [CrossRef]
- Hou, C.; Yang, W. Acroframosome-dependent KIFC1 facilitates acrosome formation during spermatogenesis in the caridean shrimp Exopalaemon modestus. PLoS ONE 2013, 8, e76065. [Google Scholar] [CrossRef]
- Govin, J.; Caron, C.; Escoffier, E.; Ferro, M.; Kuhn, L.; Rousseaux, S.; Eddy, E.M.; Garin, J.; Khochbin, S. Post-meiotic shifts in HSPA2/HSP70.2 chaperone activity during mouse spermatogenesis. J. Biol. Chem. 2006, 281, 37888–37892. [Google Scholar] [CrossRef]
- Adly, M.A.; Assaf, H.A.; Hussein, M.R. Heat shock protein 27 expression in the human testis showing normal and abnormal spermatogenesis. Cell Biol. Int. 2008, 32, 1247–1255. [Google Scholar] [CrossRef]
- Dix, D.J.; Allen, J.W.; Collins, B.W.; Poorman-Allen, P.; Mori, C.; Blizard, D.R.; Brown, P.R.; Goulding, E.H.; Strong, B.D.; Eddy, E.M. HSP70-2 is required for desynapsis of synaptonemal complexes during meiotic prophase in juvenile and adult mouse spermatocytes. Development 1997, 124, 4595–4603. [Google Scholar] [CrossRef]
- Jiang, H.; Yin, Y.; Zhang, X.; Hu, S.; Wang, Q. Chasing relationships between nutrition and reproduction: A comparative transcriptome analysis of hepatopancreas and testis from Eriocheir sinensis. Comp. Biochem. Physiol. Part D Genom. Proteom. 2009, 4, 227–234. [Google Scholar] [CrossRef]
- Leelatanawit, R.; Sittikankeaw, K.; Yocawibun, P.; Klinbunga, S.; Roytrakul, S.; Aoki, T.; Hirono, I.; Menasveta, P. Identification, characterization and expression of sex-related genes in testes of the giant tiger shrimp Penaeus monodon. Comp. Biochem. Physiol. A Mol. Integr. Physiol. 2009, 152, 66–76. [Google Scholar] [CrossRef]
- Wettstein, G.; Bellaye, P.S.; Micheau, O.; Bonniaud, P. Small heat shock proteins and the cytoskeleton: An essential interplay for cell integrity? Int. J. Biochem. Cell Biol. 2012, 44, 1680–1686. [Google Scholar] [CrossRef]






| Gene ID | ICT Mean | IAT Mean | log2(fc) | p-Value | FDR | Annotation |
|---|---|---|---|---|---|---|
| ROT62016.1 | 0.98 | 0.03 | −5.13 | 2.19 × 10−5 | 1.10 × 10−2 | heat shock protein 70 kDa, partial (Cyanagraea praedator) |
| ROT66108.1 | 58.26 | 19.76 | −1.56 | 3.03 × 10−6 | 3.10 × 10−3 | actin 2 (Penaeus monodon) |
| ROT66110.1 | 10.59 | 0.73 | −3.86 | 1.01 × 10−5 | 6.80 × 10−3 | actin 2 (Penaeus monodon) |
| ROT68161.1 | 29.37 | 8.92 | −1.72 | 1.34 × 10−4 | 3.38 × 10−2 | myosin heavy chain type 2 (Litopenaeus vannamei) |
| ROT68163.1 | 22.98 | 7.08 | −1.70 | 2.29 × 10−4 | 4.67 × 10−2 | myosin heavy chain type 2 (Litopenaeus vannamei) |
| ROT69229.1 | 95.13 | 26.77 | −1.83 | 7.19 × 10−6 | 5.15 × 10−3 | actin 2 (Penaeus monodon) |
| ROT74963.1 | 37.15 | 8.45 | −2.14 | 3.87 × 10−8 | 1.00 × 10−4 | actin 2 (Penaeus monodon) |
| ROT75659.1 | 7.09 | 1.32 | −2.42 | 9.74 × 10−7 | 1.29 × 10−3 | actin 2 (Penaeus monodon) |
| ROT76584.1 | 289.77 | 88.38 | −1.71 | 4.24 × 10−5 | 1.67 × 10−2 | myosin light chain 2 (Procambarus clarkii) |
| ROT78241.1 | 190.02 | 44.36 | −2.10 | 2.93 × 10−6 | 3.10 × 10−3 | actin 1 (Fenneropenaeus chinensis) |
| ROT78243.1 | 20.32 | 3.05 | −2.74 | 3.90 × 10−7 | 6.77 × 10−4 | actin 1 (Fenneropenaeus chinensis) |
| ROT78244.1 | 9.00 | 0.92 | −3.30 | 2.71 × 10−7 | 5.10 × 10−4 | actin 1 (Fenneropenaeus chinensis) |
| ROT81749.1 | 2.20 | 0.33 | −2.72 | 6.61 × 10−5 | 2.13 × 10−2 | heat shock protein (Cherax destructor) |
Disclaimer/Publisher’s Note: The statements, opinions and data contained in all publications are solely those of the individual author(s) and contributor(s) and not of MDPI and/or the editor(s). MDPI and/or the editor(s) disclaim responsibility for any injury to people or property resulting from any ideas, methods, instructions or products referred to in the content. |
© 2023 by the authors. Licensee MDPI, Basel, Switzerland. This article is an open access article distributed under the terms and conditions of the Creative Commons Attribution (CC BY) license (https://creativecommons.org/licenses/by/4.0/).
Share and Cite
Lv, Q.; Li, S.; Miao, M.; Jin, S.; Li, F. IAG Regulates the Expression of Cytoskeletal Protein-Encoding Genes in Shrimp Testis. Genes 2023, 14, 564. https://doi.org/10.3390/genes14030564
Lv Q, Li S, Miao M, Jin S, Li F. IAG Regulates the Expression of Cytoskeletal Protein-Encoding Genes in Shrimp Testis. Genes. 2023; 14(3):564. https://doi.org/10.3390/genes14030564
Chicago/Turabian StyleLv, Qian, Shihao Li, Miao Miao, Songjun Jin, and Fuhua Li. 2023. "IAG Regulates the Expression of Cytoskeletal Protein-Encoding Genes in Shrimp Testis" Genes 14, no. 3: 564. https://doi.org/10.3390/genes14030564
APA StyleLv, Q., Li, S., Miao, M., Jin, S., & Li, F. (2023). IAG Regulates the Expression of Cytoskeletal Protein-Encoding Genes in Shrimp Testis. Genes, 14(3), 564. https://doi.org/10.3390/genes14030564

