Transcriptome and Metabolome Analyses Reveal the Mechanism of Corpus Luteum Cyst Formation in Pigs
Abstract
1. Introduction
2. Materials and Methods
2.1. Sample Collection
2.2. RNA Extraction
2.3. Library Preparation and Sequencing
2.4. Identification of Single Nucleotide Polymorphisms (SNPs)
2.5. Analysis of Differentially Expressed Genes
2.6. Screening and Quantitative Fluorescence Analysis of Luteal Cyst Genes
2.7. Metabolite Identification and Differential Metabolite Analysis
2.8. Analysis of Differentially Abundant Metabolite Pathways
2.9. Combined Metabolomic and Transcriptomic Analyses
3. Results
3.1. Transcriptome Sequencing, Statistical Assessment of Sequence Quality, and Expression Analysis
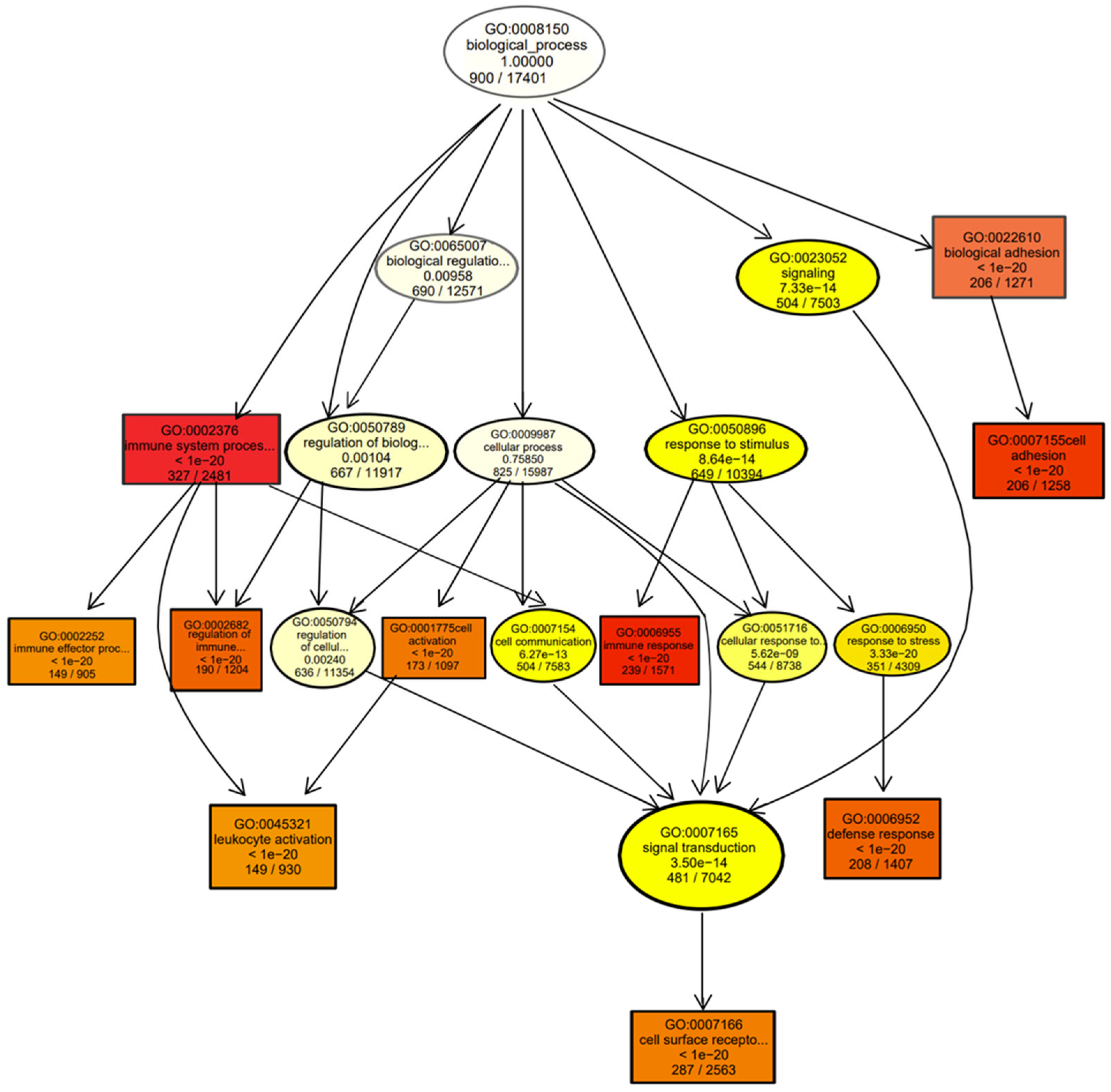
3.2. Identification and Functional Annotation of Differentially Expressed Genes
3.3. Genes Related to Luteal Cysts Identified by Transcriptome Data Analysis
3.4. Metabolome Analysis and Principal Component Analysis
3.5. KEGG Annotation of Differentially Abundant Metabolites in the Metabolome
3.6. Genes Related to Luteal Cyst Occurrence Based on the Metabolome
3.7. Combined Metabolomic and Transcriptomic Analysis
3.8. Verification of the Expression of Selected Genes
3.9. SNPs in DEGs and Their Effects on Gene Expression
4. Discussion
5. Conclusions
Supplementary Materials
Author Contributions
Funding
Institutional Review Board Statement
Informed Consent Statement
Data Availability Statement
Acknowledgments
Conflicts of Interest
References
- Tummaruk, P.; Kesdangsakonwut, S.; Kunavongkrit, A. Relationships among specific reasons for culling, reproductive data, and gross morphology of the genital tracts in gilts culled due to reproductive failure in Thailand. Theriogenology 2009, 71, 369–375. [Google Scholar] [CrossRef]
- Szulańczyk-Mencel, K.; Rzasa, A.; Bielas, W. Relationships between ovarian cysts and morphological and hormonal state of ovarian cortex in sows. Anim. Reprod. Sci. 2010, 121, 273–278. [Google Scholar] [CrossRef]
- Yücel-Tenekeci, G.; Sepici-Dinçel, A.; Özkul, İ.A. Pathomorphological Lesions in the Ovaries of Water Buffaloes. Acta Sci. Vet. 2022, 50. [Google Scholar]
- Tummaruk, P.; Kesdangsakonwut, S. Factors affecting the incidence of cystic ovaries in replacement gilts. Comp. Clin. Pathol. 2012, 21, 1–7. [Google Scholar] [CrossRef]
- Amweg, A.N.; Salvetti, N.R.; Stangaferro, M.L.; Paredes, A.H.; Lara, H.H.; Rodríguez, F.M.; Ortega, H.H. Ovarian localization of 11β-hydroxysteroid dehydrogenase (11βHSD): Effects of ACTH stimulation and its relationship with bovine cystic ovarian disease. Domest. Anim. Endocrinol. 2013, 45, 126–140. [Google Scholar] [PubMed]
- Vanholder, T.; Opsomer, G.; de Kruif, A. Aetiology and pathogenesis of cystic ovarian follicles in dairy cattle: A review. Reprod. Nutr. Dev. 2006, 46, 105–119. [Google Scholar] [CrossRef]
- Marelli, B.E.; Diaz, P.U.; Salvetti, N.R.; Rey, F.; Ortega, H.H. mRNA expression pattern of gonadotropin receptors in bovine follicular cysts. Reprod. Biol. 2014, 14, 276–281. [Google Scholar] [CrossRef]
- Salvetti, N.R.; Alfaro, N.S.; Velázquez, M.M.; Amweg, A.N.; Matiller, V.; Díaz, P.U.; Ortega, H.H. Alteration in localization of steroid hormone receptors and coregulatory proteins in follicles from cows with induced ovarian follicular cysts. Reproduction 2012, 144, 723–735. [Google Scholar] [CrossRef] [PubMed]
- Zulu, V.C.; Sawamukai, Y.; Nakada, K.; Moriyoshi, M. Relationship among insulin-like growth factor-I, blood metabolites and postpartum ovarian function in dairy cows. J. Vet. Med. Sci. 2002, 64, 879–885. [Google Scholar] [CrossRef]
- Fortin, C.S.; Leader, A.; Mahutte, N.; Hamilton, S.; Léveillé, M.C.; Villeneuve, M.; Sirard, M.A. Gene expression analysis of follicular cells revealed inflammation as a potential IVF failure cause. J. Assist. Reprod. Gen. 2019, 36, 1195–1210. [Google Scholar] [CrossRef] [PubMed]
- Yao, Z.; You, F.M.; N’Diaye, A.; Knox, R.E.; McCartney, C.; Hiebert, C.W.; Pozniak, C.; Xu, W. Evaluation of variant calling tools for large plant genome re-sequencing. BMC Bioinform. 2020, 21, 360. [Google Scholar] [CrossRef]
- Hu, G.; Yue, X.; Song, J.; Xing, G.; Chen, J.; Wang, H.; Su, N.; Cui, J. Calcium Positively Mediates Blue Light-Induced Anthocyanin Accumulation in Hypocotyl of Soybean Sprouts. Front. Plant Sci. 2021, 12, 983. [Google Scholar] [CrossRef]
- Want, E.J.; Masson, P.; Michopoulos, F.; Wilson, I.D.; Theodoridis, G.; Plumb, R.S.; Shockcor, J.; Loftus, N.; Holmes, E.; Nicholson, J. Global metabolic profiling of animal and human tissues via UPLC-MS. Nat. Protoc. 2013, 8, 17–32. [Google Scholar] [CrossRef]
- Fu, Y.P.; Li, C.Y.; Peng, X.; Wangensteen, H.; Inngjerdingen, K.T.; Zou, Y.F. Pectic polysaccharides from Aconitum carmichaelii leaves protects against DSS-induced ulcerative colitis in mice through modulations of metabolism and microbiota composition. Biomed. Pharmacother 2022, 155, 113767. [Google Scholar] [CrossRef] [PubMed]
- Agarwal, D.; Kuhns, R.; Dimitriou, C.N.; Barlow, E.; Wahlin, K.J.; Enke, R.A. Bulk RNA sequencing analysis of developing human induced pluripotent cell-derived retinal organoids. Sci. Data 2022, 9, 759. [Google Scholar] [CrossRef]
- Ding, N.; Yuan, Z.; Zhang, X.; Chen, J.; Zhou, S.; Deng, Y. Programmable cross-ribosome-binding sites to fine-tune the dynamic range of transcription factor-based biosensor. Nucleic Acids Res. 2020, 48, 10602–10613. [Google Scholar] [CrossRef] [PubMed]
- Toriumi, H.; Tsumagari, S.; Kuwahara, Y.; Ichikawa, Y.; Takeishi, M.; Sakai, T. Development of a method of diagnosing ovarian disorders in sows and gilts using uterine ultrasonography. J. Vet. Med. Sci. 2003, 65, 243–247. [Google Scholar] [CrossRef][Green Version]
- Briem, O.; Källberg, E.; Kimbung, S.; Veerla, S.; Stenström, J.; Hatschek, T.; Hagerling, C.; Hedenfalk, I.; Leandersson, K. CD169+ Macrophages in Primary Breast Tumors Associate with Tertiary Lymphoid Structures, Tregs and a Worse Prognosis for Patients with Advanced Breast Cancer. Cancers 2023, 15, 1262. [Google Scholar] [CrossRef]
- Cassetta, L.; Fragkogianni, S.; Sims, A.H.; Swierczak, A.; Forrester, L.M.; Zhang, H.; Soong, D.Y.H.; Cotechini, T.; Anur, P.; Lin, E.Y.; et al. Human tumor-associated macrophage and monocyte transcriptional landscapes reveal cancer-specific reprogramming, biomarkers, and therapeutic targets. Cancer Cell 2019, 35, 588–602.e10. [Google Scholar] [CrossRef]
- Yu, Y.; Peng, W. Recent progress in targeting the sialylated glycan-SIGLEC axis in cancer immunotherapy. Cancer Biol. Med. 2023, 20, 369. [Google Scholar] [CrossRef] [PubMed]
- Faget, J.; Sisirak, V.; Blay, J.Y.; Caux, C.; Bendriss-Vermare, N.; Ménétrier-Caux, C. ICOS is associated with poor prognosis in breast cancer as it promotes the amplification of immunosuppressive CD4+ T cells by plasmacytoid dendritic cells. Onocimmunocogy 2013, 2, e23185. [Google Scholar] [CrossRef]
- Amatore, F.; Gorvel, L.; Olive, D. Role of Inducible Co-Stimulator (ICOS) in cancer immunotherapy. Expert. Opin. Biol. Ther. 2020, 20, 141–150. [Google Scholar] [CrossRef] [PubMed]
- Zhao, X.; Wang, Y.; Jiang, X.; Mo, B.; Wang, C.; Tang, M.; Rong, Y.; Zhang, G.; Hu, M.; Cai, H. Comprehensive analysis of the role of ICOS (CD278) in pan-cancer prognosis and immunotherapy. BMC Cancer 2023, 23, 194. [Google Scholar] [CrossRef] [PubMed]
- Accolla, R.S.; Ramia, E.; Tedeschi, A.; Forlani, G. CIITA-driven MHC class II expressing tumor cells as antigen presenting cell performers: Toward the construction of an optimal anti-tumor vaccine. Front. Immunol. 2019, 10, 1806. [Google Scholar] [CrossRef] [PubMed]
- Chatterjee, F.; Spranger, S. MHC-dressing on dendritic cells: Boosting anti-tumor immunity via unconventional tumor antigen presentation. In Seminars in Immunology; Elsevier: Amsterdam, The Netherlands, 2023; Volume 66, p. 101710. [Google Scholar]
- Thomas, P.; Srivastava, S. MHC-II molecules present RhoC-derived peptides on the surface of tumour cells. bioRxiv 2022, 15, 492002. [Google Scholar]
- Jiang, X.; Ying, Q.; Xia, W.; Li, J.; Shi, N.; Feng, Q.; Tang, A.; Yi, X. An immune-lncRNA risk model to predict prognosis for patients with head and neck squamous cell carcinoma. bioRxiv 2022, 483771. [Google Scholar]
- Samuels, Y.; Diaz, L.A.; Schmidt-Kittler, O.; Cummins, J.M.; Delong, L.; Cheong, I.; Rago, C.; Huso, D.L.; Lengauer, C.; Kinzler, K.W. Mutant PIK3CA promotes cell growth and invasion of human cancer cells. Cancer Cell 2005, 7, 561–573. [Google Scholar] [CrossRef]
- Hoxhaj, G.; Manning, B.D. The PI3K–AKT network at the interface of oncogenic signalling and cancer metabolism. Nat. Rev. Cancer 2020, 20, 74–88. [Google Scholar] [CrossRef]
- Ren, A.A.; Snellings, D.A.; Su, Y.S.; Hong, C.C.; Castro, M.; Tang, A.T.; Detter, M.R.; Hobson, N.; Girard, R.; Romanos, S.; et al. PIK3CA and CCM mutations fuel cavernomas through a cancer-like mechanism. Nature 2021, 594, 271–276. [Google Scholar] [CrossRef]
- Paula, L.M.; Moraes, L.H.F.; Canto, A.L.; Dos Santos, L.; Martin, A.A.; Rogatto, S.R.; De Azevedo Canevari, R. Analysis of molecular markers as predictive factors of lymph node involvement in breast carcinoma. Oncol. Lett. 2017, 13, 488–496. [Google Scholar] [CrossRef]
- Li, L.Y.; Kim, H.J.; Park, S.A.; Lee, S.H.; Kim, L.K.; Lee, J.Y.; Kim, S.; Kim, Y.T.; Kim, S.W.; Nam, E.J. Genetic Profiles Associated with Chemoresistance in Patient-Derived Xenograft Models of Ovarian Cancer. Cancer Res. Treat. 2019, 51, 1117–1127. [Google Scholar] [CrossRef] [PubMed]
- Shin, W.S.; Lee, H.W.; Lee, S.T. Catalytically inactive receptor tyrosine kinase PTK7 activates FGFR1 independent of FGF. Faseb J. 2019, 33, 12960. [Google Scholar] [CrossRef]
- Gammelgaard, K.R.; Vad-Nielsen, J.; Clement, M.S.; Weiss, S.; Daugaard, T.F.; Dagnæs-Hansen, F.; Meldgaard, P.; Sorensen, B.S.; Nielsen, A.L. Up-regulated FGFR1 expression as a mediator of intrinsic TKI resistance in EGFR-mutated NSCLC. Transl. Oncol. 2019, 12, 432–440. [Google Scholar] [CrossRef]
- Chen, T.; Liu, H.; Liu, Z.; Li, K.; Qin, R.; Wang, Y.; Liu, J.; Li, Z.; Gao, Q.; Pan, C.; et al. FGF19 and FGFR4 promotes the progression of gallbladder carcinoma in an autocrine pathway dependent on GPBAR1-cAMP-EGR1 axis. Oncogene 2021, 40, 4941–4953. [Google Scholar] [CrossRef]
- Wang, L.; Ren, Z.; Yu, B.; Tang, J. Development of nomogram based on immune-related gene FGFR4 for advanced non-small cell lung cancer patients with sensitivity to immune checkpoint inhibitors. J. Transl. Med. 2021, 19, 22. [Google Scholar] [CrossRef]
- Shiu, B.; Hsieh, M.H.; Ting, W.; Chou, M.; Chang, L.; Huang, C.; Su, S.; Yang, S. Impact of FGFR4 gene polymorphism on the progression of colorectal cancer. Diagnostics 2021, 11, 978. [Google Scholar] [CrossRef] [PubMed]
- Briukhovetska, D.; Dörr, J.; Endres, S.; Libby, P.; Dinarello, C.A.; Kobold, S. Interleukins in cancer: From biology to therapy. Nta Rev. Cancer 2021, 21, 481–499. [Google Scholar] [CrossRef]
- She, Y.X.; Yu, Q.Y.; Tang, X.X. Role of interleukins in the pathogenesis of pulmonary fibrosis. Cell Death Discov. 2021, 7, 52. [Google Scholar] [CrossRef] [PubMed]
- Tawara, K.; Scott, H.; Emathinger, J.M.; Wolf, C.L.; La Joie, D.; Hedeen, D.S.; Bond, L.; Montgomery, P.G.; Jorcyk, C.L. HIGH expression of OSM and IL-6 are associated with decreased breast cancer survival: Synergistic induction of IL-6 secretion by OSM and IL-1β. Oncotarget 2019, 10, 2068. [Google Scholar] [CrossRef]
- Wu, J.; Gao, F.; Wang, C.; Qin, M.; Han, F.; Xu, T.; Hu, Z.; Long, Y.; He, X.; Deng, X.; et al. IL-6 and IL-8 secreted by tumour cells impair the function of NK cells via the STAT3 pathway in oesophageal squamous cell carcinoma. JECCR 2019, 38, 1–15. [Google Scholar] [CrossRef]
- Chonov, D.C.; Ignatova, M.M.K.; Ananiev, J.R.; Gulubova, M.V. IL-6 activities in the tumour microenvironment. Part 1. Open Access Maced. J. Med. Sci. 2019, 7, 2391–2398. [Google Scholar] [CrossRef]
- Goulet, C.R.; Champagne, A.; Bernard, G.; Vandal, D.; Chabaud, S.; Pouliot, F.; Bolduc, S. Cancer-associated fibroblasts induce epithelial–mesenchymal transition of bladder cancer cells through paracrine IL-6 signalling. BMC Cancer 2019, 19, 1–13. [Google Scholar] [CrossRef] [PubMed]
- Gunassekaran, G.R.; Hong, C.M.; Vadevoo, S.M.; Chi, L.; Guruprasath, P.; Ahn, B.C.; Kim, H.; Kang, T.H.; Lee, B. Non-genetic engineering of cytotoxic T cells to target IL-4 receptor enhances tumor homing and therapeutic efficacy against melanoma. Biomaterials 2018, 159, 161–173. [Google Scholar] [CrossRef]
- Chi, L.; Na, M.H.; Jung, H.K.; Vadevoo, S.M.; Kim, C.; Padmanaban, G.; Park, T.I.; Park, J.; Hwang, I.; Park, K.U.; et al. Enhanced delivery of liposomes to lung tumor through targeting interleukin-4 receptor on both tumor cells and tumor endothelial cells. J. Control Release 2015, 209, 327–336. [Google Scholar] [CrossRef] [PubMed]
- Murugan, P.V.S.; Rangaswamy, G.G.; Lee, B. Interleukin-4 receptor-targeted Abraxane inhibits tumor growth by enhancing drug delivery and reprogramming of M2-type macrophages into M1 phenotype. Cancer Res. 2022, 82, 245. [Google Scholar] [CrossRef]
- Wei, C.Y.; Zhu, M.X.; Zhang, P.F.; Huang, X.Y.; Wan, J.K.; Yao, X.Z.; Hu, Z.T.; Chai, X.Q.; Peng, R.; Yang, X.; et al. PKCα/ZFP64/CSF1 axis resets the tumor microenvironment and fuels anti-PD1 resistance in hepatocellular carcinoma. J. Hepatol. 2022, 77, 163–176. [Google Scholar] [CrossRef]
- Hu, Z.Q.; Zhou, S.L.; Li, J.; Zhou, Z.J.; Wang, P.C.; Xin, H.Y.; Mao, L.; Luo, C.B.; Yu, S.Y.; Huang, X.W.; et al. Circular RNA sequencing identifies CircASAP1 as a key regulator in hepatocellular carcinoma metastasis. Hepatology 2020, 72, 906–922. [Google Scholar] [CrossRef]
- Guo, X.Y.; Zhang, J.Y.; Shi, X.Z.; Wang, Q.; Shen, W.; Zhu, W.W.; Liu, L.K. Upregulation of CSF-1 is correlated with elevated TAM infiltration and poor prognosis in oral squamous cell carcinoma. Am. J. Transl. Res. 2020, 12, 6235. [Google Scholar] [PubMed]
- Sebban, S.; Farago, M.; Rabinovich, S.; Lazer, G.; Idelchuck, Y.; Ilan, L.; Pikarsky, E.; Katzav, S. Vav1 promotes lung cancer growth by instigating tumor-microenvironment cross-talk via growth factor secretion. Oncotarget 2014, 5, 9214. [Google Scholar] [CrossRef] [PubMed]
- Li, H.; Tang, S. Colony stimulating factor-1 and its receptor in gastrointestinal malignant tumors. J. Cancer 2021, 12, 7111. [Google Scholar] [CrossRef]
- Peña-Romero, A.C.; Orenes-Piñero, E. Dual effect of immune cells within tumour microenvironment: Pro-and anti-tumour effects and their triggers. Cancers 2022, 14, 1681. [Google Scholar] [CrossRef]
- Kumar, S.; Sandell, L.L.; Trainor, P.A.; Koentgen, F.; Duester, G. Alcohol and aldehyde dehydrogenases: Retinoid metabolic effects in mouse knockout models. Biochim. Biophys. Acta 2012, 1821, 198–205. [Google Scholar] [CrossRef]
- Chen, M.C.; Hsu, S.L.; Lin, H.; Yang, T. Retinoic acid and cancer treatment. Biomedicine 2014, 4, 22. [Google Scholar] [CrossRef]
- Petkovich, M.; Chambon, P. Retinoic acid receptors at 35 years. J. Mol. Endocrinol. 2022, 69, T13–T24. [Google Scholar] [CrossRef] [PubMed]
- Epplein, M.; Signorello, L.B.; Zheng, W.; Cai, Q.; Hargreaves, M.K.; Michel, A.; Pawlita, M.; Fowke, J.H.; Correa, P.; Blot, W.J. Helicobacter pylori prevalence and circulating micronutrient levels in a low-income United States population. Cancer Prev. Res. 2011, 4, 871–878. [Google Scholar] [CrossRef] [PubMed]
- Bhattacharya, N.; Yuan, R.; Prestwood, T.R.; Penny, H.L.; Dimaio, M.A.; Reticker-Flynn, N.E.; Krois, C.R.; Kenkel, J.A.; Pham, T.D.; Carmi, Y.; et al. Normalizing microbiota-induced retinoic acid deficiency stimulates protective CD8+ T cell-mediated immunity in colorectal cancer. Immunity 2016, 45, 641–655. [Google Scholar] [CrossRef]
- Cai, S.; Chen, M.; Xue, B.; Zhu, Z.; Wang, X.; Li, J.; Wang, H.; Zeng, X.; Qiao, S.; Zeng, X. Retinoic acid enhances ovarian steroidogenesis by regulating granulosa cell proliferation and MESP2/STAR/CYP11A1 pathway. J. Adv. Res. 2023, 13. [Google Scholar] [CrossRef]
- Fonseca, B.M.; Cruz, R.; Pinto, B.; Costa, L.; Felgueira, E.; Oliveira, P.; Casal, S.; Rebelo, I. Retinoic acid (all-trans) presents antioxidant properties within human ovary and reduces progesterone production by human granulosa cells. Syst. Biol. Reprod. Med. 2022, 69, 129–141. [Google Scholar] [CrossRef]
- Cui, M.Y.; Yi, X.; Zhu, D.X.; Wu, J. Aberrant lipid metabolism reprogramming and immune microenvironment for gastric cancer: A literature review. Transl. Cancer Res. 2021, 10, 3829. [Google Scholar] [CrossRef] [PubMed]
- Zhang, J.; Song, Y.; Shi, Q.; Fu, L. Research progress on FASN and MGLL in the regulation of abnormal lipid metabolism and the relationship between tumor invasion and metastasis. Front. Med. 2021, 15, 649–656. [Google Scholar] [CrossRef]
- Cheng, H.; Wang, M.; Su, J.; Li, Y.; Long, J.; Chu, J.; Wan, X.; Cao, Y.; Li, Q. Lipid Metabolism and Cancer. Life 2022, 12, 784. [Google Scholar] [CrossRef]
- Guan, S.; Liu, Y.; Guo, Y.; Shen, X.X.; Liu, Y.; Jin, H. Potential biomarkers for clinical outcomes of IVF cycles in women with/without PCOS: Searching with metabolomics. Front. Endocrinol. 2022, 13, 982200. [Google Scholar] [CrossRef]
- Bai, Y.; Zhang, F.; Zhang, H.; Xu, C.; Wu, L.; Xia, C. Follicular Fluid Metabolite Changes in Dairy Cows with Inactive Ovary Identified Using Untargeted Metabolomics. Biomed. Res. Int. 2020, 2020, 9837543. [Google Scholar] [CrossRef] [PubMed]
- Xu, C.; Xia, C.; Sun, Y.; Xiao, X.; Wang, G.; Fan, Z.; Shu, S.; Zhang, H.; Xu, C.; Yang, W. Metabolic profiles using 1H-nuclear magnetic resonance spectroscopy in postpartum dairy cows with ovarian inactivity. Theriogenology 2016, 86, 1475–1481. [Google Scholar] [CrossRef] [PubMed]
- Ridgway, N.D. The role of phosphatidylcholine and choline metabolites to cell proliferation and survival. Crit. Rev. Biochem. Mol. Biol. 2013, 48, 20–38. [Google Scholar] [CrossRef] [PubMed]
- Podo, F.; Paris, L.; Cecchetti, S.; Spadaro, F.; Abalsamo, L.; Ramoni, C.; Ricci, A.; Pisanu, M.E.; Sardanelli, F.; Canese, R.; et al. Activation of phosphatidylcholine-specific phospholipase C in breast and ovarian cancer: Impact on MRS-detected choline metabolic profile and perspectives for targeted therapy. Front. Oncol. 2016, 6, 171. [Google Scholar] [CrossRef]
- Santos, P.H.; Fontes, P.K.; Franchi, F.F.; Nogueira, M.F.; Belaz, K.R.; Tata, A.; Eberlin, M.; Sudano, M.J.; Barros, C.M.; Castilho, A.C. Lipid profiles of follicular fluid from cows submitted to ovarian superstimulation. Theriogenology 2017, 94, 64–70. [Google Scholar] [CrossRef]
- Korbecki, J.; Bosiacki, M.; Gutowska, I.; Chlubek, D.; Baranowska-Bosiacka, I. Biosynthesis and Significance of Fatty Acids, Glycerophospholipids, and Triacylglycerol in the Processes of Glioblastoma Tumorigenesis. Cancers 2023, 15, 2183. [Google Scholar] [CrossRef]








| Type | All | Keep | Known | Unknown |
|---|---|---|---|---|
| POS 1 | 10,079 | 10,079 | 626 | 9453 |
| NEG 2 | 12,543 | 12,543 | 480 | 12,063 |
| Total | 22,622 | 22,622 | 1106 | 21,516 |
| Gene | Number |
|---|---|
| FLNC | 4 |
| PDCD1 | 4 |
| COL9A2 | 3 |
| CD22 | 4 |
| CD8B | 3 |
| PIK3R5 | 4 |
| CD80 | 1 |
| SIGLEC1 | 15 |
Disclaimer/Publisher’s Note: The statements, opinions and data contained in all publications are solely those of the individual author(s) and contributor(s) and not of MDPI and/or the editor(s). MDPI and/or the editor(s) disclaim responsibility for any injury to people or property resulting from any ideas, methods, instructions or products referred to in the content. |
© 2023 by the authors. Licensee MDPI, Basel, Switzerland. This article is an open access article distributed under the terms and conditions of the Creative Commons Attribution (CC BY) license (https://creativecommons.org/licenses/by/4.0/).
Share and Cite
Dai, J.; Cai, J.; Zhang, T.; Pang, M.; Xu, X.; Bai, J.; Liu, Y.; Qin, Y. Transcriptome and Metabolome Analyses Reveal the Mechanism of Corpus Luteum Cyst Formation in Pigs. Genes 2023, 14, 1848. https://doi.org/10.3390/genes14101848
Dai J, Cai J, Zhang T, Pang M, Xu X, Bai J, Liu Y, Qin Y. Transcriptome and Metabolome Analyses Reveal the Mechanism of Corpus Luteum Cyst Formation in Pigs. Genes. 2023; 14(10):1848. https://doi.org/10.3390/genes14101848
Chicago/Turabian StyleDai, Jiage, Jiabao Cai, Taipeng Zhang, Mingyue Pang, Xiaoling Xu, Jiahua Bai, Yan Liu, and Yusheng Qin. 2023. "Transcriptome and Metabolome Analyses Reveal the Mechanism of Corpus Luteum Cyst Formation in Pigs" Genes 14, no. 10: 1848. https://doi.org/10.3390/genes14101848
APA StyleDai, J., Cai, J., Zhang, T., Pang, M., Xu, X., Bai, J., Liu, Y., & Qin, Y. (2023). Transcriptome and Metabolome Analyses Reveal the Mechanism of Corpus Luteum Cyst Formation in Pigs. Genes, 14(10), 1848. https://doi.org/10.3390/genes14101848

