Genomic Assessment of Cancer Susceptibility in the Threatened Catalina Island Fox (Urocyon littoralis catalinae)
Abstract
1. Introduction
2. Materials and Methods
2.1. Library Construction and Sequencing
2.2. Computational Methods
2.3. Variant Filtration
2.4. Demographic Estimates
2.5. Identification of Implicated Polymorphisms
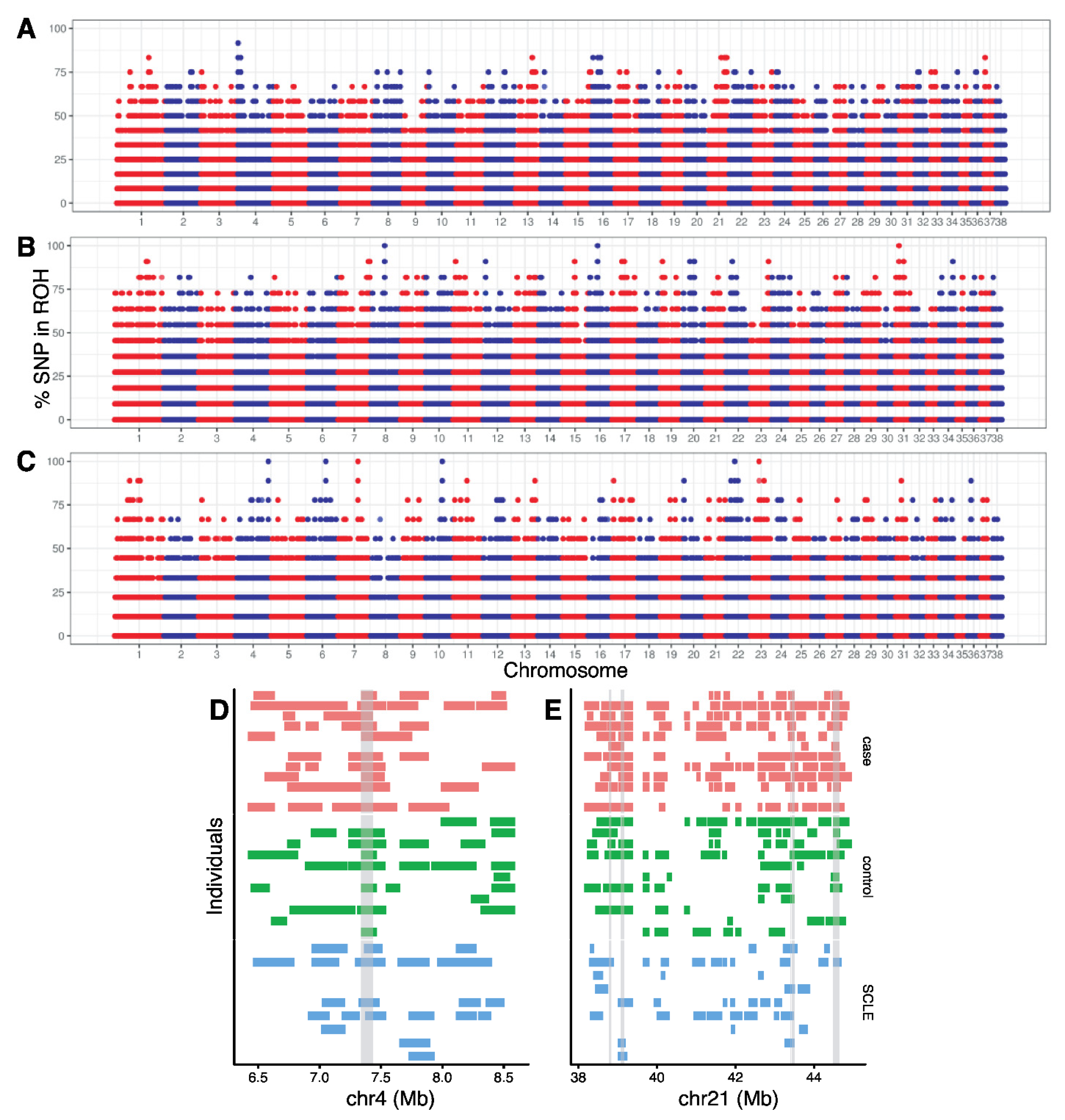
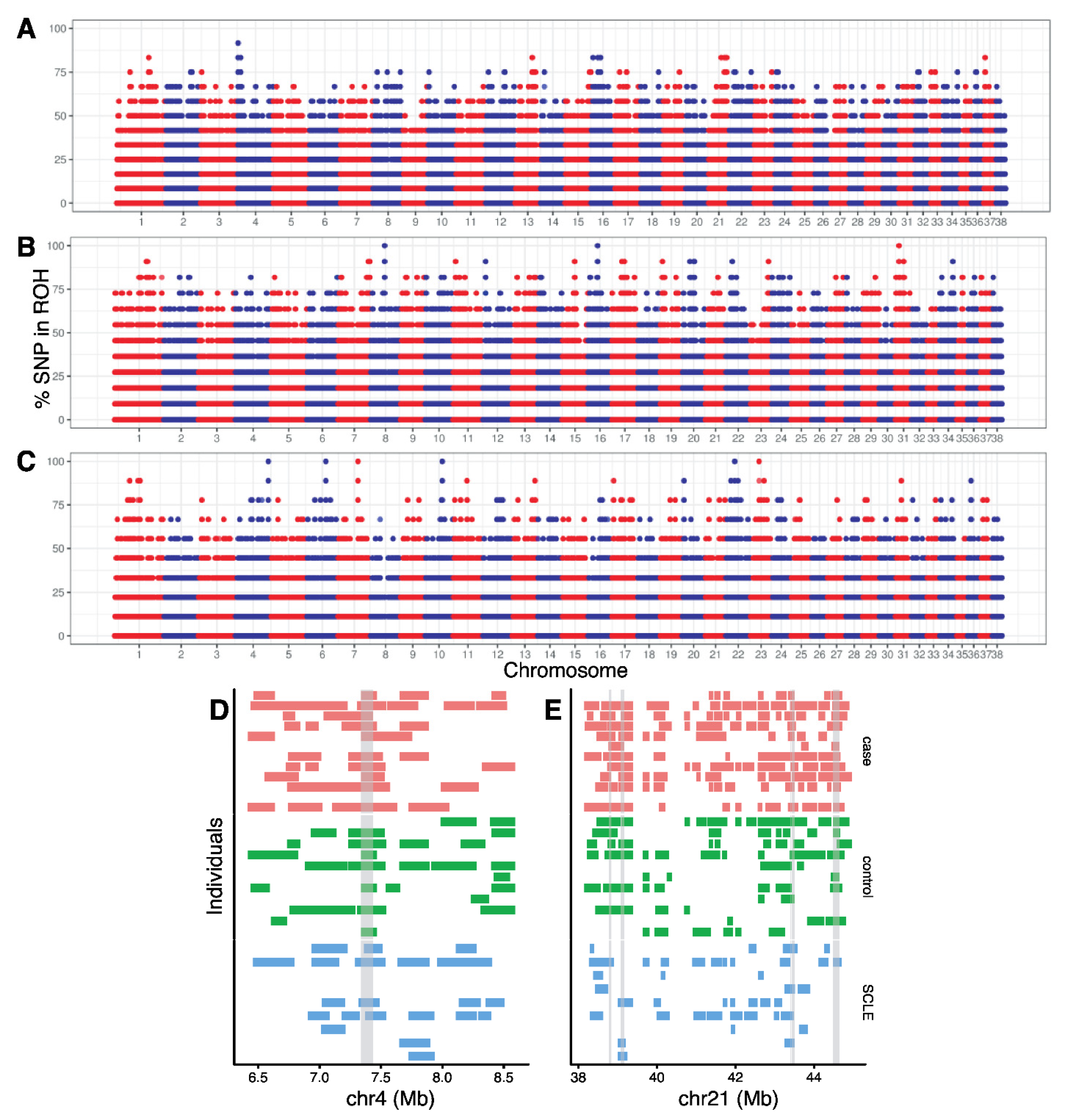
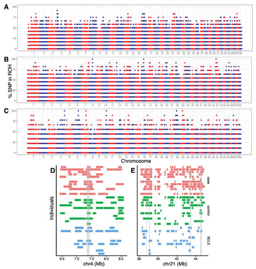
2.6. ROH Outliers
2.7. MHC Genes
3. Results
3.1. Sequencing and Genotyping
3.2. Population Structure and Demographic Estimates
3.3. Identification of Implicated Variants
3.4. Intersection of FST, π, and Tajima’s D
3.5. ROH Outliers
3.6. MHC Genes
4. Discussion
4.1. Demographic Estimates
4.2. Multiple Candidate Genes for Cancer Susceptibility
4.3. Alternative/Complementary Causes of Disease
4.4. Conservation Implications
Supplementary Materials
Author Contributions
Funding
Institutional Review Board Statement
Data Availability Statement
Acknowledgments
Conflicts of Interest
References
- Robinson, J.A.; Brown, C.; Kim, B.Y.; Lohmueller, K.E.; Wayne, R.K. Purging of Strongly Deleterious Mutations Explains Long-Term Persistence and Absence of Inbreeding Depression in Island Foxes. Curr. Biol. 2018, 28, 3487–3494.e4. [Google Scholar] [CrossRef] [PubMed]
- Robinson, J.A.; Ortega-Del Vecchyo, D.; Fan, Z.; Kim, B.Y.; Vonholdt, B.M.; Marsden, C.D.; Lohmueller, K.E.; Wayne, R.K. Genomic Flatlining in the Endangered Island Fox. Curr. Biol. 2016, 26, 1183–1189. [Google Scholar] [CrossRef] [PubMed]
- O’Grady, J.J.; Brook, B.W.; Reed, D.H.; Ballou, J.D.; Tonkyn, D.W.; Frankham, R. Realistic Levels of Inbreeding Depression Strongly Affect Extinction Risk in Wild Populations. Biol. Conserv. 2006, 133, 42–51. [Google Scholar] [CrossRef]
- Frankham, R. Stress and Adaptation in Conservation Genetics. J. Evol. Biol. 2005, 18, 750–755. [Google Scholar] [CrossRef]
- Frankham, R. Genetics and Extinction. Biol. Conserv. 2005, 126, 131–140. [Google Scholar] [CrossRef]
- Gomulkiewicz, R.; Holt, R.D. When Does Evolution by Natural Selection Prevent Extinction? Evolution 1995, 49, 201–207. [Google Scholar] [CrossRef]
- Agrawal, A.F.; Whitlock, M.C. Mutation Load: The Fitness of Individuals in Populations Where Deleterious Alleles Are Abundant. Annu. Rev. Ecol. Evol. Syst. 2012, 43, 115–135. [Google Scholar] [CrossRef]
- Henn, B.M.; Botigué, L.R.; Bustamante, C.D.; Clark, A.G.; Gravel, S. Estimating the Mutation Load in Human Genomes. Nat. Rev. Genet. 2015, 16, 333–343. [Google Scholar] [CrossRef]
- Spielman, D.; Brook, B.W.; Briscoe, D.A.; Frankham, R. Does Inbreeding and Loss of Genetic Diversity Decrease Disease Resistance? Conserv. Genet. 2004, 5, 439–448. [Google Scholar] [CrossRef]
- Ujvari, B.; Klaassen, M.; Raven, N.; Russell, T.; Vittecoq, M.; Hamede, R.; Thomas, F.; Madsen, T. Genetic Diversity, Inbreeding and Cancer. Proc. R. Soc. B Biol. Sci. 2018, 285, 20172589. [Google Scholar] [CrossRef]
- Pesavento, P.A.; Agnew, D.; Keel, M.K.; Woolard, K.D. Cancer in Wildlife: Patterns of Emergence. Nat. Rev. Cancer 2018, 18, 646–661. [Google Scholar] [CrossRef] [PubMed]
- Madsen, T.; Arnal, A.; Vittecoq, M.; Bernex, F.; Abadie, J.; Labrut, S.; Garcia, D.; Faugère, D.; Lemberger, K.; Beckmann, C.; et al. Cancer Prevalence and Etiology in Wild and Captive Animals. In Ecology and Evolution of Cancer; Elsevier Inc.: Amsterdam, The Netherlands, 2017; pp. 11–46. ISBN 9780128043806. [Google Scholar]
- McAloose, D.; Newton, A.L. Wildlife Cancer: A Conservation Perspective. Nat. Rev. Cancer 2009, 9, 517–526. [Google Scholar] [CrossRef] [PubMed]
- Hendricks, S.A.; Storfer, A.; Hohenlohe, P.A. Population Genomics of Wildlife Cancer; Springer: Cham, Switzerland, 2020; pp. 385–416. [Google Scholar]
- Brinkworth, J.F.; Barreiro, L.B. The Contribution of Natural Selection to Present-Day Susceptibility to Chronic Inflammatory and Autoimmune Disease. Curr. Opin. Immunol. 2014, 31, 66–78. [Google Scholar] [CrossRef] [PubMed]
- Browning, H.M.; Acevedo-Whitehouse, K.; Gulland, F.M.D.; Hall, A.J.; Finlayson, J.; Dagleish, M.P.; Billington, K.J.; Colegrove, K.; Hammond, J.A. Evidence for a Genetic Basis of Urogenital Carcinoma in the Wild California Sea Lion. Proc. R. Soc. B Biol. Sci. 2014, 281, 20140240. [Google Scholar] [CrossRef]
- Margres, M.J.; Jones, M.E.; Epstein, B.; Kerlin, D.H.; Comte, S.; Fox, S.; Fraik, A.K.; Hendricks, S.A.; Huxtable, S.; Lachish, S.; et al. Large-Effect Loci Affect Survival in Tasmanian Devils (Sarcophilus Harrisii) Infected with a Transmissible Cancer. Mol. Ecol. 2018, 27, 4189–4199. [Google Scholar] [CrossRef]
- Margres, M.J.; Ruiz-Aravena, M.; Hamede, R.; Chawla, K.; Patton, A.H.; Lawrance, M.F.; Fraik, A.K.; Stahlke, A.R.; Davis, B.W.; Ostrander, E.A.; et al. Spontaneous Tumor Regression in Tasmanian Devils Associated with RASL11A Activation. Genetics 2020, 215, 1143–1152. [Google Scholar] [CrossRef]
- Margres, M.J.; Ruiz-Aravena, M.; Hamede, R.; Jones, M.E.; Lawrance, M.F.; Hendricks, S.A.; Patton, A.; Davis, B.W.; Ostrander, E.A.; McCallum, H.; et al. The Genomic Basis of Tumor Regression in Tasmanian Devils (Sarcophilus Harrisii). Genome Biol. Evol. 2018, 10, 3012–3025. [Google Scholar] [CrossRef]
- Vicens, A.; Posada, D. Selective Pressures on Human Cancer Genes along the Evolution of Mammals. Genes 2018, 9, 582. [Google Scholar] [CrossRef]
- Tollis, M.; Schneider-Utaka, A.K.; Maley, C.C. The Evolution of Human Cancer Gene Duplications across Mammals. Mol. Biol. Evol. 2020, 37, 2875–2886. [Google Scholar] [CrossRef]
- Crespi, B.J.; Summers, K. Positive Selection in the Evolution of Cancer. Biol. Rev. Camb. Philos. Soc. 2006, 81, 407–424. [Google Scholar] [CrossRef]
- Vincze, O.; Colchero, F.; Lemaître, J.F.; Conde, D.A.; Pavard, S.; Bieuville, M.; Urrutia, A.O.; Ujvari, B.; Boddy, A.M.; Maley, C.C.; et al. Cancer Risk across Mammals. Nature 2022, 601, 263–267. [Google Scholar] [CrossRef] [PubMed]
- Gilbert, D.A.; Lehman, N.; O’Brien, S.J.; Wayne, R.K. Genetic Fingerprinting Reflects Population Differentiation in the California Channel Island Fox. Nature 1990, 344, 764–767. [Google Scholar] [CrossRef] [PubMed]
- Wayne, R.K.; George, S.B.; Gilbert, D.; Collins, P.W.; Kovach, S.D.; Girman, D.; Lehman, N. A Morphologic and Genetic Study of the Island Fox, Urocyon Littoralis. Evolution 1991, 45, 1849. [Google Scholar] [CrossRef] [PubMed]
- Hofman, C.A.; Rick, T.C.; Hawkins, M.T.R.; Funk, W.C.; Ralls, K.; Boser, C.L.; Collins, P.W.; Coonan, T.; King, J.L.; Morrison, S.A.; et al. Mitochondrial Genomes Suggest Rapid Evolution of Dwarf California Channel Islands Foxes (Urocyon Littoralis). PLoS ONE 2015, 10, e0118240. [Google Scholar] [CrossRef]
- Sanchez, J.N.; Hudgens, B.R. Impacts of Heterogeneous Host Densities and Contact Rates on Pathogen Transmission in the Channel Island Fox (Urocyon Littoralis). Biol. Conserv. 2019, 236, 593–603. [Google Scholar] [CrossRef]
- Sanchez, J.N.; Hudgens, B.R. Interactions between Density, Home Range Behaviors, and Contact Rates in the Channel Island Fox (Urocyon Littoralis). Ecol. Evol. 2015, 5, 2466–2477. [Google Scholar] [CrossRef]
- Timm, S.F.; Munson, L.; Summers, B.A.; Teno, K.A.; Dubovi, E.J.; Rupprecht, C.E.; Kapil, S.; Garcelon, D.K. A Suspected Canine Distemper Epidemic as the Cause of a Catastrophic Decline in Santa Catalina Island Foxes (Urocyon Littoraus Cataunae). J. Wildl. Dis. 2009, 45, 333–343. [Google Scholar] [CrossRef]
- Coonan, T.J.; Schwemm, C.A.; Garcelon, D.K. Decline and Recovery of the Island Fox: A Case Study for Population Recovery; Cambridge University Press: Cambridge, UK, 2010; ISBN 9780511781612. [Google Scholar]
- U.S. Fish & Wildlife Service. Final Rule: Removing the San Miguel Island Fox, Santa Rosa Island Fox, and Santa Cruz Island Fox from the Federal List of Endangered and Threatened Wildlife, and Reclassifying the Santa Catalina Island Fox from Endangered to Threatened; U.S. Fish & Wildlife Service: Washington, DC, USA, 2016. [Google Scholar]
- Aguilar, A.; Roemer, G.; Debenham, S.; Binns, M.; Garcelon, D.; Wayne, R.K. High MHC Diversity Maintained by Balancing Selection in an Otherwise Genetically Monomorphic Mammal. Proc. Natl. Acad. Sci. USA 2004, 101, 3490–3494. [Google Scholar] [CrossRef]
- Hedrick, P. Foxy MHC Selection Story. Heredity 2004, 93, 237–238. [Google Scholar] [CrossRef]
- Funk, W.C.; Lovich, R.E.; Hohenlohe, P.A.; Hofman, C.A.; Morrison, S.A.; Sillett, T.S.; Ghalambor, C.K.; Maldonado, J.E.; Rick, T.C.; Day, M.D.; et al. Adaptive Divergence despite Strong Genetic Drift: Genomic Analysis of the Evolutionary Mechanisms Causing Genetic Differentiation in the Island Fox (Urocyon Littoralis). Mol. Ecol. 2016, 25, 2176–2194. [Google Scholar] [CrossRef] [PubMed]
- Vickers, T.W.; Clifford, D.L.; Garcelon, D.K.; King, J.L.; Duncan, C.L.; Gaffney, P.M.; Boyce, W.M. Pathology and Epidemiology of Ceruminous Gland Tumors among Endangered Santa Catalina Island Foxes (Urocyon Littoralis Catalinae) in the Channel Islands, USA. PLoS ONE 2015, 10, e0143211. [Google Scholar] [CrossRef] [PubMed]
- Moriarty, M.E.; Vickers, T.W.; Clifford, D.L.; Garcelon, D.K.; Gaffney, P.M.; Lee, K.W.; King, J.L.; Duncan, C.L.; Boyce, W.M. Ear Mite Removal in the Santa Catalina Island Fox (Urocyon Littoralis Catalinae): Controlling Risk Factors for Cancer Development. PLoS ONE 2015, 10, e0144271. [Google Scholar] [CrossRef] [PubMed]
- Laughrin, L.L. The Island Fox: A Field Study of Its Behavior and Ecology; University of California: Santa Barbara, CA, USA, 1977. [Google Scholar]
- Bolger, A.M.; Lohse, M.; Usadel, B. Trimmomatic: A Flexible Trimmer for Illumina Sequence Data. Bioinformatics 2014, 30, 2114–2120. [Google Scholar] [CrossRef] [PubMed]
- Chiang, C.; Layer, R.M.; Faust, G.G.; Lindberg, M.R.; Rose, D.B.; Garrison, E.P.; Marth, G.T.; Quinlan, A.R.; Hall, I.M. SpeedSeq: Ultra-Fast Personal Genome Analysis and Interpretation. Nat. Methods 2015, 12, 966–968. [Google Scholar] [CrossRef] [PubMed]
- Van der Auwera, G.A.; O’Connor, B.D. Genomics in the Cloud; O’Reilly Media: Sebastopol, CA, USA, 2020. [Google Scholar]
- Okonechnikov, K.; Conesa, A.; García-Alcalde, F. Qualimap 2: Advanced Multi-Sample Quality Control for High-Throughput Sequencing Data. Bioinformatics 2015, 32, 292–294. [Google Scholar] [CrossRef]
- Danecek, P.; Auton, A.; Abecasis, G.; Albers, C.A.; Banks, E.; DePristo, M.A.; Handsaker, R.E.; Lunter, G.; Marth, G.T.; Sherry, S.T.; et al. The Variant Call Format and VCFtools. Bioinformatics 2011, 27, 2156–2158. [Google Scholar] [CrossRef]
- Manichaikul, A.; Mychaleckyj, J.C.; Rich, S.S.; Daly, K.; Sale, M.; Chen, W.-M. Robust Relationship Inference in Genome-Wide Association Studies. Bioinformatics 2010, 26, 2867–2873. [Google Scholar] [CrossRef]
- Staples, J.; Nickerson, D.A.; Below, J.E. Utilizing Graph Theory to Select the Largest Set of Unrelated Individuals for Genetic Analysis. Genet. Epidemiol. 2013, 37, 136–141. [Google Scholar] [CrossRef]
- Staples, J.; Qiao, D.; Cho, M.H.; Silverman, E.K.; Nickerson, D.A.; Below, J.E. PRIMUS: Rapid Reconstruction of Pedigrees from Genome-Wide Estimates of Identity by Descent. Am. J. Hum. Genet. 2014, 95, 553–564. [Google Scholar] [CrossRef]
- Cingolani, P. Variant Annotation and Functional Prediction: SnpEff; Humana: New York, NY, USA, 2022; pp. 289–314. [Google Scholar]
- Chang, C.C.; Chow, C.C.; Tellier, L.C.; Vattikuti, S.; Purcell, S.M.; Lee, J.J. Second-Generation PLINK: Rising to the Challenge of Larger and Richer Datasets. Gigascience 2015, 4, 7. [Google Scholar] [CrossRef] [PubMed]
- Freedman, A.H.; Gronau, I.; Schweizer, R.M.; Ortega-Del Vecchyo, D.; Han, E.; Silva, P.M.; Galaverni, M.; Fan, Z.; Marx, P.; Lorente-Galdos, B.; et al. Genome Sequencing Highlights the Dynamic Early History of Dogs. PLoS Genet. 2014, 10, e1004016. [Google Scholar] [CrossRef] [PubMed]
- Huson, D.H.; Bryant, D. Application of Phylogenetic Networks in Evolutionary Studies. Mol. Biol. Evol. 2006, 23, 254–267. [Google Scholar] [CrossRef] [PubMed]
- Terhorst, J.; Kamm, J.A.; Song, Y.S. Robust and Scalable Inference of Population History from Hundreds of Unphased Whole Genomes. Nat. Genet. 2017, 49, 303–309. [Google Scholar] [CrossRef] [PubMed]
- Koch, E.M.; Schweizer, R.M.; Schweizer, T.M.; Stahler, D.R.; Smith, D.W.; Wayne, R.K.; Novembre, J. De Novo Mutation Rate Estimation in Wolves of Known Pedigree. Mol. Biol. Evol. 2019, 36, 2536–2547. [Google Scholar] [CrossRef]
- Haller, G.; Torgerson, D.G.; Ober, C.; Thompson, E.E. Sequencing the IL4 Locus in African Americans Implicates Rare Noncoding Variants in Asthma Susceptibility. J. Allergy Clin. Immunol. 2009, 124, 1204–1209.e9. [Google Scholar] [CrossRef]
- Spataro, N.; Calafell, F.; Cervera-Carles, L.; Casals, F.; Pagonabarraga, J.; Pascual-Sedano, B.; Campolongo, A.; Kulisevsky, J.; Lleó, A.; Navarro, A.; et al. Mendelian Genes for Parkinson’s Disease Contribute to the Sporadic Forms of the Disease. Hum. Mol. Genet. 2014, 24, 2023–2034. [Google Scholar] [CrossRef]
- Winantea, J.; Hoang, M.N.; Ohlraun, S.; Rietschel, M.; Cichon, S.; Propping, P.; Nöthen, M.M.; Freudenberg, J.; Freudenberg-Hua, Y. A Summary Statistic Approach to Sequence Variation in Noncoding Regions of Six Schizophrenia-Associated Gene Loci. Eur. J. Hum. Genet. 2006, 14, 1037–1043. [Google Scholar] [CrossRef][Green Version]
- Chen, H.; Patterson, N.; Reich, D. Population Differentiation as a Test for Selective Sweeps. Genome Res. 2010, 20, 393–402. [Google Scholar] [CrossRef]
- Pickrell, J.K.; Coop, G.; Novembre, J.; Kudaravalli, S.; Li, J.Z.; Absher, D.; Srinivasan, B.S.; Barsh, G.S.; Myers, R.M.; Feldman, M.W.; et al. Signals of Recent Positive Selection in a Worldwide Sample of Human Populations. Genome Res. 2009, 19, 826–837. [Google Scholar] [CrossRef]
- R Core Team. R: A Language and Environment for Statistical Computing; R Foundation for Statistical Computing: Vienna, Austria, 2016; Available online: http://www.R-project.org/ (accessed on 1 November 2021).
- Raudvere, U.; Kolberg, L.; Kuzmin, I.; Arak, T.; Adler, P.; Peterson, H.; Vilo, J. G:Profiler: A Web Server for Functional Enrichment Analysis and Conversions of Gene Lists (2019 Update). Nucleic Acids Res. 2019, 47, W191–W198. [Google Scholar] [CrossRef] [PubMed]
- Zhang, W.; Fan, Z.; Han, E.; Hou, R.; Zhang, L.; Galaverni, M.; Huang, J.; Liu, H.; Silva, P.; Li, P.; et al. Hypoxia Adaptations in the Grey Wolf (Canis Lupus Chanco) from Qinghai-Tibet Plateau. PLoS Genet. 2014, 10, e1004466. [Google Scholar] [CrossRef] [PubMed]
- Schweizer, R.M.; Robinson, J.; Harrigan, R.; Silva, P.; Galverni, M.; Musiani, M.; Green, R.E.; Novembre, J.; Wayne, R.K. Targeted Capture and Resequencing of 1040 Genes Reveal Environmentally Driven Functional Variation in Grey Wolves. Mol. Ecol. 2016, 25, 357–379. [Google Scholar] [CrossRef] [PubMed]
- Epstein, B.; Jones, M.; Hamede, R.; Hendricks, S.; McCallum, H.; Murchison, E.P.; Schönfeld, B.; Wiench, C.; Hohenlohe, P.; Storfer, A. Rapid Evolutionary Response to a Transmissible Cancer in Tasmanian Devils. Nat. Commun. 2016, 7, 12684. [Google Scholar] [CrossRef] [PubMed]
- Abascal, F.; Corvelo, A.; Cruz, F.; Villanueva-Cañas, J.L.; Vlasova, A.; Marcet-Houben, M.; Martínez-Cruz, B.; Cheng, J.Y.; Prieto, P.; Quesada, V.; et al. Extreme Genomic Erosion after Recurrent Demographic Bottlenecks in the Highly Endangered Iberian Lynx. Genome Biol. 2016, 17, 251. [Google Scholar] [CrossRef]
- VonHoldt, B.M.; Pollinger, J.P.; Earl, D.A.; Knowles, J.C.; Boyko, A.R.; Parker, H.; Geffen, E.; Pilot, M.; Jedrzejewski, W.; Jedrzejewska, B.; et al. A Genome-Wide Perspective on the Evolutionary History of Enigmatic Wolf-Like Canids. Genome Res. 2011, 21, 1294–1305. [Google Scholar] [CrossRef]
- England, P.R.; Cornuet, J.M.; Berthier, P.; Tallmon, D.A.; Luikart, G. Estimating Effective Population Size from Linkage Disequilibrium: Severe Bias in Small Samples. Conserv. Genet. 2006, 7, 303–308. [Google Scholar] [CrossRef]
- Xu, X. Analysis of the Target Genes of Transcription Factor ZNF536 in Lung Adenocarcinoma. In Proceedings of the 2019 11th International Conference on Bioinformatics and Biomedical Technology, Stockholm, Sweden, 29–31 May 2019; Association for Computing Machinery: New York, NY, USA; pp. 81–85. [Google Scholar]
- Park, H.S.; Yeo, H.Y.; Chang, H.J.; Kim, K.H.; Park, J.W.; Kim, B.C.; Baek, J.Y.; Kim, S.Y.; Kim, D.Y. Dipeptidyl Peptidase 10, a Novel Prognostic Marker in Colorectal Cancer. Yonsei Med. J. 2013, 54, 1362–1369. [Google Scholar] [CrossRef]
- Liu, G.; Zhao, H.; Song, Q.; Li, G.; Lin, S.; Xiong, S. Long Non-Coding RNA DPP10-AS1 Exerts Anti-Tumor Effects on Colon Cancer via the Upregulation of ADCY1 by Regulating MicroRNA-127-3p. Aging 2021, 13, 9748–9765. [Google Scholar] [CrossRef]
- Sun, P.-H.; Ye, L.; Mason, M.D.; Jiang, W.G. Protein Tyrosine Phosphatase µ (PTP µ or PTPRM), a Negative Regulator of Proliferation and Invasion of Breast Cancer Cells, Is Associated with Disease Prognosis. PLoS ONE 2012, 7, e50183. [Google Scholar] [CrossRef]
- Sahni, S.; Krisp, C.; Molloy, M.P.; Nahm, C.; Maloney, S.; Gillson, J.; Gill, A.J.; Samra, J.; Mittal, A. PSMD11, PTPRM and PTPRB as Novel Biomarkers of Pancreatic Cancer Progression. Biochim. Biophys. Acta-Gen. Subj. 2020, 1864, 129682. [Google Scholar] [CrossRef] [PubMed]
- Liu, P.; Zhang, C.; Liao, Y.; Liu, J.; Huang, J.; Xia, M.; Chen, M.; Tan, H.; He, W.; Xu, M.; et al. High Expression of PTPRM Predicts Poor Prognosis and Promotes Tumor Growth and Lymph Node Metastasis in Cervical Cancer. Cell Death Dis. 2020, 11, 687. [Google Scholar] [CrossRef] [PubMed]
- Im, J.Y.; Kim, B.K.; Lee, K.W.; Chun, S.Y.; Kang, M.J.; Won, M. DDIAS Promotes STAT3 Activation by Preventing STAT3 Recruitment to PTPRM in Lung Cancer Cells. Oncogenesis 2020, 9, 72. [Google Scholar] [CrossRef] [PubMed]
- Sudhir, P.-R.; Lin, S.-T.; Chia-Wen, C.; Yang, S.-H.; Li, A.F.-Y.; Lai, R.-H.; Wang, M.-J.; Chen, Y.-T.; Chen, C.-F.; Jou, Y.-S.; et al. Loss of PTPRM Associates with the Pathogenic Development of Colorectal Adenoma-Carcinoma Sequence. Sci. Rep. 2015, 5, 9633. [Google Scholar] [CrossRef] [PubMed]
- Zamani-Ahmadmahmudi, M.; Nassiri, S.M.; Asadabadi, A. Prognostic Efficacy of the RTN1 Gene in Patients with Diffuse Large B-Cell Lymphoma. Sci. Rep. 2021, 11, 21098. [Google Scholar] [CrossRef]
- Fang, J.; Wang, H.; Liu, Y.; Ding, F.; Ni, Y.; Shao, S. High KRT8 Expression Promotes Tumor Progression and Metastasis of Gastric Cancer. Cancer Sci. 2017, 108, 178–186. [Google Scholar] [CrossRef] [PubMed]
- Xie, L.; Dang, Y.; Guo, J.; Sun, X.; Xie, T.; Zhang, L.; Yan, Z.; Amin, H.; Guo, X. High KRT8 Expression Independently Predicts Poor Prognosis for Lung Adenocarcinoma Patients. Genes 2019, 10, 36. [Google Scholar] [CrossRef]
- Tan, H.-S.; Jiang, W.-H.; He, Y.; Wang, D.-S.; Wu, Z.-J.; Wu, D.-S.; Gao, L.; Bao, Y.; Shi, J.-Z.; Liu, B.; et al. KRT8 Upregulation Promotes Tumor Metastasis and Is Predictive of a Poor Prognosis in Clear Cell Renal Cell Carcinoma. Oncotarget 2017, 8, 76189–76203. [Google Scholar] [CrossRef]
- Walker, L.C.; Harris, G.C.; Holloway, A.J.; McKenzie, G.W.; Wells, J.E.; Robinson, B.A.; Morris, C.M. Cytokeratin KRT8/18 Expression Differentiates Distinct Subtypes of Grade 3 Invasive Ductal Carcinoma of the Breast. Cancer Genet. Cytogenet. 2007, 178, 94–103. [Google Scholar] [CrossRef]
- Scott, M.K.D.; Limaye, M.; Schaffert, S.; West, R.; Ozawa, M.G.; Chu, P.; Nair, V.S.; Koong, A.C.; Khatri, P. A Multi-Scale Integrated Analysis Identifies KRT8 as a Pan-Cancer Early Biomarker. Pac. Symp. Biocomput. 2021, 26, 297–308. [Google Scholar] [CrossRef]
- Chaib, M.; Holt, J.; Sipe, L.; Pingili, A.; Hollingsworth, T.J.; Daria, D.; Hayes, N.; Makowski, L. Myeloid PKCd Activation Inhibits Innate Immune Suppression and Promotes Antigen Cross-Presentation in Triple Negative Breast Cancer. Cancer Res. 2021, 81, 118. [Google Scholar] [CrossRef]
- Liu, Z.; Li, X.; He, X.; Jiang, Q.; Xie, S.; Yu, X.; Zhen, Y.; Xiao, G.; Yao, K.; Fang, W. Decreased Expression of Updated NESG1 in Nasopharyngeal Carcinoma: Its Potential Role and Preliminarily Functional Mechanism. Int. J. Cancer 2011, 128, 2562–2571. [Google Scholar] [CrossRef] [PubMed]
- Wang, Y.; Liu, Z.; Luo, R.; Xie, Y. Decreased CCDC19 Is Correlated with Unfavorable Outcome in Lung Squamous Cell Carcinoma. Int. J. Clin. Exp. Pathol. 2018, 11, 802–807. [Google Scholar]
- Davis, R.S. Roles for the FCRL6 Immunoreceptor in Tumor Immunology. Front. Immunol. 2020, 11, 2414. [Google Scholar] [CrossRef] [PubMed]
- Johnson, D.B.; Nixon, M.J.; Wang, Y.; Wang, D.Y.; Castellanos, E.; Estrada, M.V.; Ericsson-Gonzalez, P.I.; Cote, C.H.; Salgado, R.; Sanchez, V.; et al. Tumor-Specific MHC-II Expression Drives a Unique Pattern of Resistance to Immunotherapy via LAG-3/FCRL6 Engagement. JCI Insight 2018, 3, e120360. [Google Scholar] [CrossRef]
- Gao, P.-P.; Qi, X.-W.; Sun, N.; Sun, Y.-Y.; Zhang, Y.; Tan, X.-N.; Ding, J.; Han, F.; Zhang, Y. The Emerging Roles of Dual-Specificity Phosphatases and Their Specific Characteristics in Human Cancer. Biochim. Biophys. Acta-Rev. Cancer 2021, 1876, 188562. [Google Scholar] [CrossRef]
- Ruan, T.; Zhang, Y.; Liu, W.; Li, Y.; Wang, D.; Du, Z.; Tao, K.; Wu, C. Expression of DCP1a in Gastric Cancer and Its Biological Function and Mechanism in Chemotherapy Resistance in Gastric Cancer Cells. Dig. Liver Dis. 2020, 52, 1351–1358. [Google Scholar] [CrossRef]
- Wang, Y.; Wang, H.; Zhang, J.; Chu, Z.; Liu, P.; Zhang, X.; Li, C.; Gu, X. Circ_0007031 Serves as a Sponge of MiR-760 to Regulate the Growth and Chemoradiotherapy Resistance of Colorectal Cancer via Regulating Dcp1a. Cancer Manag. Res. 2020, 12, 8465–8479. [Google Scholar] [CrossRef]
- Wu, H.; Zhang, J.; Bai, Y.; Zhang, S.; Zhang, Z.; Tong, W.; Han, P.; Fu, B.; Zhang, Y.; Shen, Z. DCP1A Is an Unfavorable Prognostic-Related Enhancer RNA in Hepatocellular Carcinoma. Aging 2021, 13, 22020–22035. [Google Scholar] [CrossRef]
- Riedl, J.M.; Barth, D.A.; Brueckl, W.M.; Zeitler, G.; Foris, V.; Mollnar, S.; Stotz, M.; Rossmann, C.H.; Terbuch, A.; Balic, M.; et al. C-Reactive Protein (CRP) Levels in Immune Checkpoint Inhibitor Response and Progression in Advanced Non-Small Cell Lung Cancer: A Bi-Center Study. Cancers 2020, 12, 2319. [Google Scholar] [CrossRef]
- Guo, J.; Chen, S.; Chen, Y.; Li, S.; Xu, D. Combination of CRP and NLR: A Better Predictor of Postoperative Survival in Patients with Gastric Cancer. Cancer Manag. Res. 2018, 10, 315–321. [Google Scholar] [CrossRef]
- Hart, P.C.; Rajab, I.M.; Alebraheem, M.; Potempa, L.A. C-Reactive Protein and Cancer—Diagnostic and Therapeutic Insights. Front. Immunol. 2020, 11, 2799. [Google Scholar] [CrossRef] [PubMed]
- Maccari, G.; Robinson, J.; Ballingall, K.; Guethlein, L.A.; Grimholt, U.; Kaufman, J.; Ho, C.S.; de Groot, N.G.; Flicek, P.; Bontrop, R.E.; et al. IPD-MHC 2.0: An Improved Inter-Species Database for the Study of the Major Histocompatibility Complex. Nucleic Acids Res. 2017, 45, D860–D864. [Google Scholar] [CrossRef] [PubMed]
- Goddard, N.S.; Statham, M.J.; Sacks, B.N. Mitochondrial Analysis of the Most Basal Canid Reveals Deep Divergence between Eastern and Western North American Gray Foxes (Urocyon Spp.) and Ancient Roots in Pleistocene California. PLoS ONE 2015, 10, e0136329. [Google Scholar] [CrossRef]
- Meighan, C.W. The Little Harbor Site, Catalina Island: An Example of Ecological Interpretation in Archaeology. Am. Antiq. 1959, 24, 383–405. [Google Scholar] [CrossRef]
- Collins, P.W.; Collins, P.W. Interaction between Island Foxes (Urocyon Littoralis) and Native Americans on Islands off the Coast of Southern California. J. Ethnobiol. 1991, 11, 51–81. [Google Scholar]
- Uricchio, L.H. Evolutionary Perspectives on Polygenic Selection, Missing Heritability, and GWAS. Hum. Genet. 2020, 139, 5–21. [Google Scholar] [CrossRef] [PubMed]
- Pavlidis, P.; Jensen, J.D.; Stephan, W.; Stamatakis, A. A Critical Assessment of Storytelling: Gene Ontology Categories and the Importance of Validating Genomic Scans. Mol. Biol. Evol. 2012, 29, 3237–3248. [Google Scholar] [CrossRef]
- Hindorff, L.A.; Gillanders, E.M.; Manolio, T.A. Genetic Architecture of Cancer and Other Complex Diseases: Lessons Learned and Future Directions. Carcinogenesis 2011, 32, 945–954. [Google Scholar] [CrossRef]
- Grunau, C. The Epigenetic Component in Cancer Evolution. In Ecology and Evolution of Cancer; Elsevier Inc.: Amsterdam, The Netherlands, 2017; pp. 87–98. ISBN 9780128043806. [Google Scholar]
- Hinshaw, D.C.; Shevde, L.A. The Tumor Microenvironment Innately Modulates Cancer Progression. Cancer Res. 2019, 79, 4557–4567. [Google Scholar] [CrossRef]
- Wang, J.; Li, D.; Cang, H.; Guo, B. Crosstalk between Cancer and Immune Cells: Role of Tumor-Associated Macrophages in the Tumor Microenvironment. Cancer Med. 2019, 8, 4709–4721. [Google Scholar] [CrossRef] [PubMed]
- Lei, X.; Lei, Y.; Li, J.-K.; Du, W.-X.; Li, R.-G.; Yang, J.; Li, J.; Li, F.; Tan, H.-B. Immune Cells within the Tumor Microenvironment: Biological Functions and Roles in Cancer Immunotherapy. Cancer Lett. 2020, 470, 126–133. [Google Scholar] [CrossRef] [PubMed]
- DeCandia, A.L.; Brenner, L.J.; King, J.L.; vonHoldt, B.M. Ear Mite Infection Is Associated with Altered Microbial Communities in Genetically Depauperate Santa Catalina Island Foxes (Urocyon Littoralis Catalinae). Mol. Ecol. 2020, 29, 1463–1475. [Google Scholar] [CrossRef] [PubMed]
- Liu, C.; Liu, E.-D.; Meng, Y.-X.; Dong, X.-M.; Bi, Y.-L.; Wu, H.-W.; Jin, Y.-C.; Zhao, K.; Li, J.-J.; Yu, M.; et al. Keratin 8 Reduces Colonic Permeability and Maintains Gut Microbiota Homeostasis, Protecting against Colitis and Colitis-Associated Tumorigenesis. Oncotarget 2017, 8, 96774–96790. [Google Scholar] [CrossRef][Green Version]
- Cypher, B.L.; Madrid, A.Y.; van Horn Job, C.L.; Kelly, E.C.; Harrison, S.W.R.; Westall, T.L. Multi-Population Comparison of Resource Exploitation by Island Foxes: Implications for Conservation. Glob. Ecol. Conserv. 2014, 2, 255–266. [Google Scholar] [CrossRef]
- Ostrander, E.A.; Wayne, R.K.; Freedman, A.H.; Davis, B.W. Demographic History, Selection and Functional Diversity of the Canine Genome. Nat. Rev. Genet. 2017, 18, 705–720. [Google Scholar] [CrossRef]
- Giraudeau, M.; Sepp, T.; Ujvari, B.; Ewald, P.W.; Thomas, F. Human Activities Might Influence Oncogenic Processes in Wild Animal Populations. Nat. Ecol. Evol. 2018, 2, 1065–1070. [Google Scholar] [CrossRef]
- Badré, A.; Zhang, L.; Muchero, W.; Reynolds, J.C.; Pan, C. Deep Neural Network Improves the Estimation of Polygenic Risk Scores for Breast Cancer. J. Hum. Genet. 2021, 66, 359–369. [Google Scholar] [CrossRef]
- Whiteley, A.R.; Fitzpatrick, S.W.; Funk, W.C.; Tallmon, D.A. Genetic Rescue to the Rescue. Trends Ecol. Evol. 2015, 30, 42–49. [Google Scholar] [CrossRef]
- Hoelzel, A.R.; Bruford, M.W.; Fleischer, R.C. Conservation of Adaptive Potential and Functional Diversity. Conserv. Genet. 2019, 20, 1–5. [Google Scholar] [CrossRef]
- DeWoody, J.A.; Harder, A.M.; Mathur, S.; Willoughby, J.R. The Long-standing Significance of Genetic Diversity in Conservation. Mol. Ecol. 2021, 30, 4147–4154. [Google Scholar] [CrossRef] [PubMed]




Publisher’s Note: MDPI stays neutral with regard to jurisdictional claims in published maps and institutional affiliations. |
© 2022 by the authors. Licensee MDPI, Basel, Switzerland. This article is an open access article distributed under the terms and conditions of the Creative Commons Attribution (CC BY) license (https://creativecommons.org/licenses/by/4.0/).
Share and Cite
Hendricks, S.A.; King, J.L.; Duncan, C.L.; Vickers, W.; Hohenlohe, P.A.; Davis, B.W. Genomic Assessment of Cancer Susceptibility in the Threatened Catalina Island Fox (Urocyon littoralis catalinae). Genes 2022, 13, 1496. https://doi.org/10.3390/genes13081496
Hendricks SA, King JL, Duncan CL, Vickers W, Hohenlohe PA, Davis BW. Genomic Assessment of Cancer Susceptibility in the Threatened Catalina Island Fox (Urocyon littoralis catalinae). Genes. 2022; 13(8):1496. https://doi.org/10.3390/genes13081496
Chicago/Turabian StyleHendricks, Sarah A., Julie L. King, Calvin L. Duncan, Winston Vickers, Paul A. Hohenlohe, and Brian W. Davis. 2022. "Genomic Assessment of Cancer Susceptibility in the Threatened Catalina Island Fox (Urocyon littoralis catalinae)" Genes 13, no. 8: 1496. https://doi.org/10.3390/genes13081496
APA StyleHendricks, S. A., King, J. L., Duncan, C. L., Vickers, W., Hohenlohe, P. A., & Davis, B. W. (2022). Genomic Assessment of Cancer Susceptibility in the Threatened Catalina Island Fox (Urocyon littoralis catalinae). Genes, 13(8), 1496. https://doi.org/10.3390/genes13081496

