New Insight into the Role of the Leucine Aminopeptidase 3 (LAP3) in Cell Proliferation and Myogenic Differentiation in Sheep Embryonic Myoblasts
Abstract
:1. Introduction
2. Materials and Methods
2.1. Ethical Statement
2.2. Sample Collection
2.3. Isolation, Purification, and Identification of Embryonic Myoblasts
2.4. Plasmid Construction and RNA Oligonucleotides
2.5. Cell Transfection and Induction of Differentiation
2.6. Total RNA Extraction and Real-Time PCR (RT-PCR), and Reverse Transcription PCR
2.7. Cell Counting Kit-8 (CCK-8) Assay
2.8. 5-Ethynyl-2′-deoxyuridine (EdU) Proliferation Assay
2.9. Flow Cytometry for Cell Cycle Analysis
2.10. Cell Immunofluorescence Assay
2.11. Statistical Analysis
3. Results
3.1. Isolation, Culture, Induced Differentiation and Quantitative Identification of Sheep Embryonic Primary Myoblasts
3.2. Expression Pattern Analysis of LAP3 at Different Stages of Sheep Muscle Development and Different Differentiation Stages of Embryonic Myoblasts
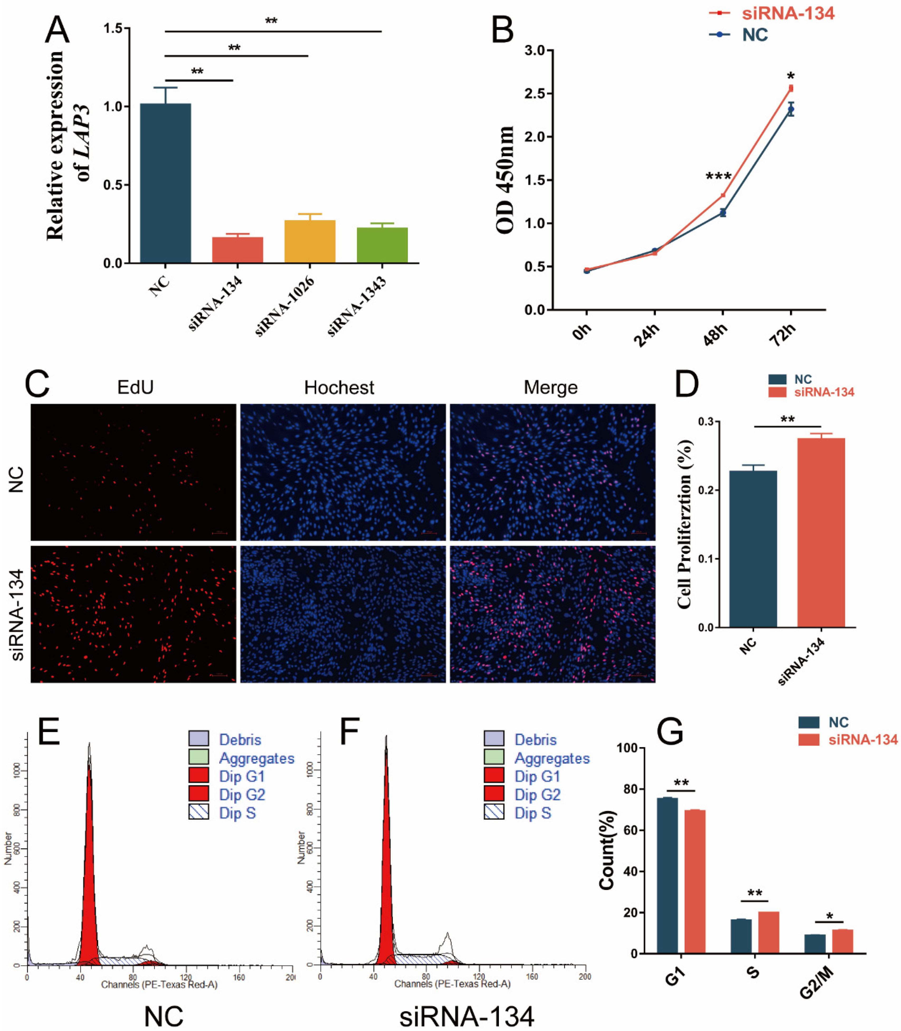
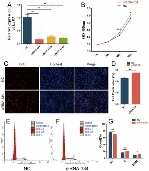
3.3. Interfering with LAP3 Expression Promoted the Proliferation of Embryonic Myoblasts
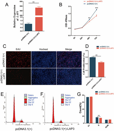
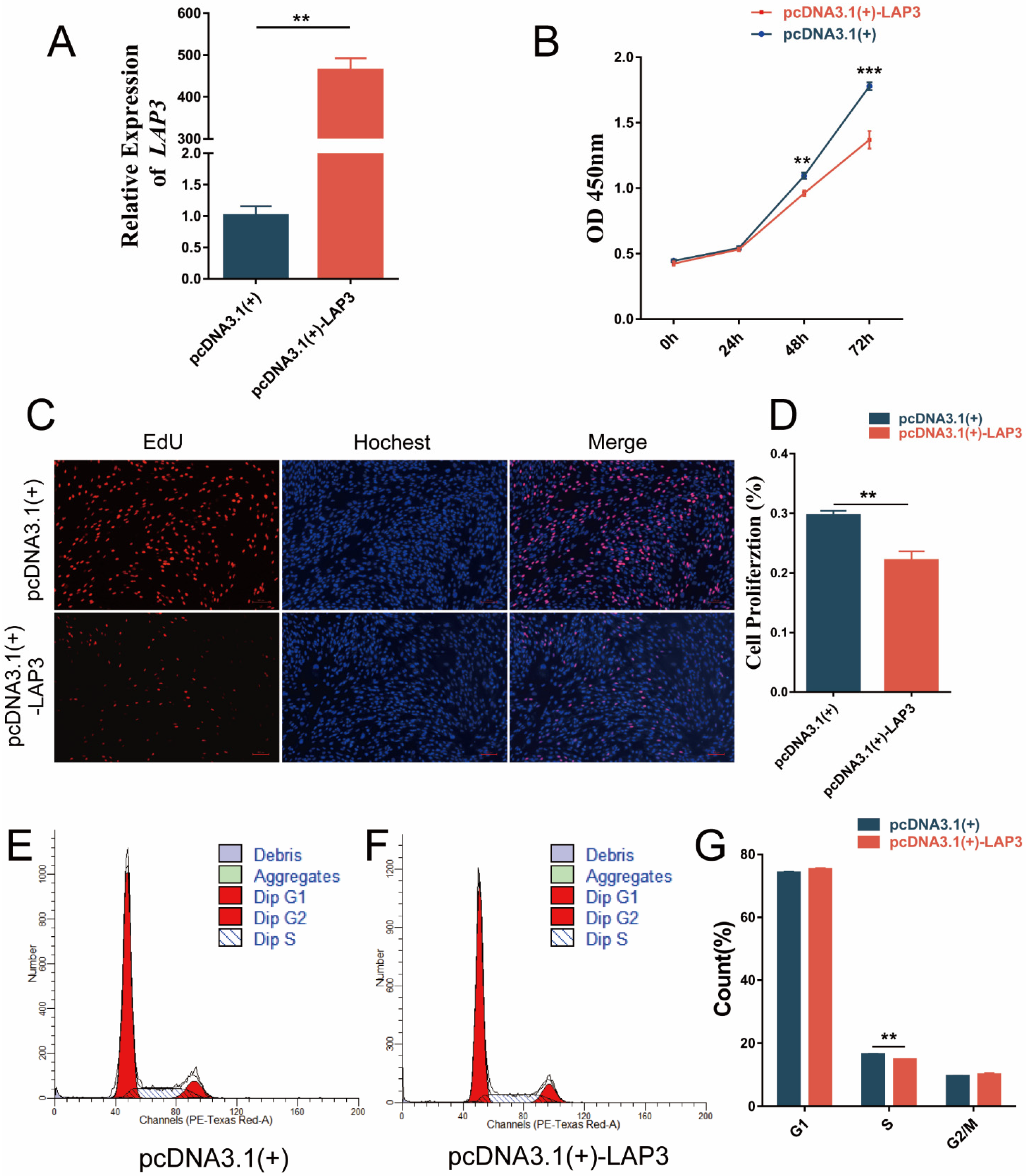
3.4. Overexpression of LAP3 Inhibited the Proliferation of Embryonic Myoblasts
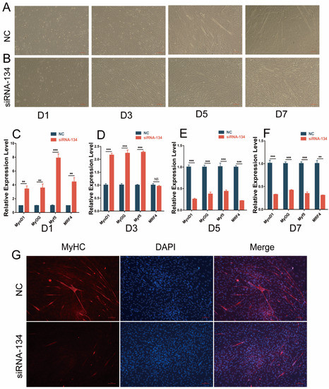
3.5. Interfering with LAP3 Expression Inhibits the Differentiation Process of Embryonic Myoblasts
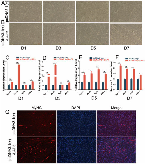
3.6. Overexpression of LAP3 Promoted the Differentiation Process of Embryonic Myoblasts
4. Discussion
5. Conclusions
Author Contributions
Funding
Institutional Review Board Statement
Informed Consent Statement
Data Availability Statement
Acknowledgments
Conflicts of Interest
References
- Simões, J.; Abecia, J.A.; Cannas, A.; Delgadillo, J.A.; Lacasta, D.; Voigt, K.; Chemineau, P. Review: Managing sheep and goats for sustainable high yield production. Animal 2021, 15 (Suppl. 1), 100293. [Google Scholar] [CrossRef]
- Mohammadabadi, M.; Bordbar, F.; Jensen, J.; Du, M.; Guo, W. Key Genes Regulating Skeletal Muscle Development and Growth in Farm Animals. Animals 2021, 11, 835. [Google Scholar] [CrossRef]
- Zhao, B.; Luo, H.; Huang, X.; Wei, C.; Di, J.; Tian, Y.; Fu, X.; Li, B.; Liu, G.E.; Fang, L.; et al. Integration of a single-step genome-wide association study with a multi-tissue transcriptome analysis provides novel insights into the genetic basis of wool and weight traits in sheep. Genet. Sel. Evol. 2021, 53, 56. [Google Scholar] [CrossRef] [PubMed]
- Tao, L.; Liu, Y.F.; Zhang, H.; Li, H.Z.; Zhao, F.P.; Wang, F.Y.; Zhang, R.S.; Di, R.; Chu, M.X. Genome-wide association study and inbreeding depression on body size traits in Qira black sheep (Ovis aries). Anim. Genet. 2021, 52, 560–564. [Google Scholar] [CrossRef] [PubMed]
- Almasi, M.; Zamani, P.; Mirhoseini, S.Z.; Moradi, M.H. Genome-wide association study for postweaning weight traits in Lori-Bakhtiari sheep. Trop. Anim. Health Prod. 2021, 53, 163. [Google Scholar] [CrossRef] [PubMed]
- Tao, L.; He, X.Y.; Pan, L.X.; Wang, J.W.; Gan, S.Q.; Chu, M.X. Genome-wide association study of body weight and conformation traits in neonatal sheep. Anim. Genet. 2020, 51, 336–340. [Google Scholar] [CrossRef]
- Pasandideh, M.; Gholizadeh, M.; Rahimi-Mianji, G. A genome-wide association study revealed five SNPs affecting 8-month weight in sheep. Anim. Genet. 2020, 51, 973–976. [Google Scholar] [CrossRef] [PubMed]
- Bolormaa, S.; Hayes, B.J.; van der Werf, J.H.; Pethick, D.; Goddard, M.E.; Daetwyler, H.D. Detailed phenotyping identifies genes with pleiotropic effects on body composition. BMC Genom. 2016, 17, 224. [Google Scholar] [CrossRef]
- La, Y.; Zhang, X.; Li, F.; Zhang, D.; Li, C.; Mo, F.; Wang, W. Molecular Characterization and Expression of SPP1, LAP3 and LCORL and Their Association with Growth Traits in Sheep. Genes 2019, 10, 616. [Google Scholar] [CrossRef]
- Yuan, Z.; Sunduimijid, B.; Xiang, R.; Behrendt, R.; Knight, M.I.; Mason, B.A.; Reich, C.M.; Prowse-Wilkins, C.; Vander Jagt, C.J.; Chamberlain, A.J.; et al. Expression quantitative trait loci in sheep liver and muscle contribute to variations in meat traits. Genet. Sel. Evol. 2021, 53, 8. [Google Scholar] [CrossRef] [PubMed]
- Ashmore, C.R.; Robinson, D.W.; Rattray, P.; Doerr, L. Biphasic development of muscle fibers in the fetal lamb. Exp. Neurol. 1972, 37, 241–255. [Google Scholar] [CrossRef]
- Stickland, N.C. A quantitative study of muscle development in the bovine foetus (Bos indicus). Anat. Histol. Embryol. 1978, 7, 193–205. [Google Scholar] [CrossRef]
- Du, M.; Yan, X.; Tong, J.F.; Zhao, J.; Zhu, M.J. Maternal obesity, inflammation, and fetal skeletal muscle development. Biol. Reprod. 2010, 82, 4–12. [Google Scholar] [CrossRef] [PubMed]
- Rehfeldt, C.; Kuhn, G. Consequences of birth weight for postnatal growth performance and carcass quality in pigs as related to myogenesis. J. Anim. Sci. 2006, 84 (Suppl. 13), E113–E123. [Google Scholar] [CrossRef]
- Du, M.; Tong, J.; Zhao, J.; Underwood, K.R.; Zhu, M.; Ford, S.P.; Nathanielsz, P.W. Fetal programming of skeletal muscle development in ruminant animals. J. Anim. Sci. 2010, 88, E51–E60. [Google Scholar] [CrossRef] [PubMed]
- Du, M.; Zhao, J.X.; Yan, X.; Huang, Y.; Nicodemus, L.V.; Yue, W.; McCormick, R.J.; Zhu, M.J. Fetal muscle development, mesenchymal multipotent cell differentiation, and associated signaling pathways. J. Anim. Sci. 2011, 89, 583–590. [Google Scholar] [CrossRef]
- Buckingham, M.; Bajard, L.; Chang, T.; Daubas, P.; Hadchouel, J.; Meilhac, S.; Montarras, D.; Rocancourt, D.; Relaix, F. The formation of skeletal muscle: From somite to limb. J. Anat. 2003, 202, 59–68. [Google Scholar] [CrossRef]
- Du, M.; Wang, B.; Fu, X.; Yang, Q.; Zhu, M.J. Fetal programming in meat production. Meat Sci. 2015, 109, 40–47. [Google Scholar] [CrossRef] [PubMed]
- Wu, H.; Ren, Y.; Li, S.; Wang, W.; Yuan, J.; Guo, X.; Liu, D.; Cang, M. In vitro culture and induced differentiation of sheep skeletal muscle satellite cells. Cell Biol. Int. 2012, 36, 579–587. [Google Scholar] [CrossRef]
- Han, Y.; Guo, W.; Su, R.; Zhang, Y.; Yang, L.; Borjigin, G.; Duan, Y. Effects of sheep slaughter age on myogenic characteristics in skeletal muscle satellite cells. Anim. Biosci. 2022, 35, 614–623. [Google Scholar] [CrossRef] [PubMed]
- Livak, K.J.; Schmittgen, T.D. Analysis of relative gene expression data using real-time quantitative PCR and the 2(-Delta Delta C(T)) Method. Methods 2001, 25, 402–408. [Google Scholar] [CrossRef]
- Zhan, S.; Qin, C.; Li, D.; Zhao, W.; Nie, L.; Cao, J.; Guo, J.; Zhong, T.; Wang, L.; Li, L.; et al. A Novel Long Noncoding RNA, lncR-125b, Promotes the Differentiation of Goat Skeletal Muscle Satellite Cells by Sponging miR-125b. Front. Genet. 2019, 10, 1171. [Google Scholar] [CrossRef]
- Cuypers, H.T.; van Loon-Klaassen, L.A.; Egberts, W.T.; de Jong, W.W.; Bloemendal, H. The primary structure of leucine aminopeptidase from bovine eye lens. J. Biol. Chem. 1982, 257, 7077–7085. [Google Scholar] [CrossRef]
- Matsui, M.; Fowler, J.H.; Walling, L.L. Leucine aminopeptidases: Diversity in structure and function. Biol. Chem. 2006, 387, 1535–1544. [Google Scholar] [CrossRef]
- Bongiorni, S.; Mancini, G.; Chillemi, G.; Pariset, L.; Valentini, A. Identification of a Short Region on Chromosome 6 Affecting Direct Calving Ease in Piedmontese Cattle Breed. PLoS ONE 2012, 7, e50137. [Google Scholar] [CrossRef] [PubMed]
- Xia, J.W.; Fan, H.Z.; Chang, T.P.; Xu, L.Y.; Zhang, W.G.; Song, Y.X.; Zhu, B.; Zhang, L.P.; Gao, X.; Chen, Y.; et al. Searching for new loci and candidate genes for economically important traits through genebased association analysis of Simmental cattle. Sci. Rep. 2017, 7, 42048. [Google Scholar] [CrossRef]
- Miao, J.; Wang, X.; Bao, J.; Jin, S.; Chang, T.; Xia, J.; Yang, L.; Zhu, B.; Xu, L.; Zhang, L.; et al. Multimarker and rare variants genomewide association studies for bone weight in Simmental cattle. J. Anim. Breed. Genet. 2018, 135, 159–169. [Google Scholar] [CrossRef]
- An, B.; Xia, J.; Chang, T.; Wang, X.; Xu, L.; Zhang, L.; Gao, X.; Chen, Y.; Li, J.; Gao, H. Genome-wide association study reveals candidate genes associated with body measurement traits in Chinese Wagyu beef cattle. Anim. Genet. 2019, 50, 386–390. [Google Scholar] [CrossRef]
- Ehrhardt, R.A.; Bell, A.W. Growth and metabolism of the ovine placenta during mid-gestation. Placenta 1995, 16, 727–741. [Google Scholar] [CrossRef]
- Fahey, A.J.; Brameld, J.M.; Parr, T.; Buttery, P.J. Ontogeny of factors associated with proliferation and differentiation of muscle in the ovine fetus. J. Anim. Sci. 2005, 83, 2330–2338. [Google Scholar] [CrossRef] [PubMed]
- Wang, X.; Shi, T.; Zhao, Z.; Hou, H.; Zhang, L. Proteomic analyses of sheep (ovis aries) embryonic skeletal muscle. Sci. Rep. 2020, 10, 1750. [Google Scholar] [CrossRef] [PubMed]
- Rawls, A.; Valdez, M.R.; Zhang, W.; Richardson, J.; Klein, W.H.; Olson, E.N. Overlapping functions of the myogenic bHLH genes MRF4 and MyoD revealed in double mutant mice. Development 1998, 125, 2349–2358. [Google Scholar] [CrossRef]
- Perry, R.L.; Rudnick, M.A. Molecular mechanisms regulating myogenic determination and differentiation. Front. Biosci. J. Virtual Libr. 2000, 5, D750–D767. [Google Scholar] [CrossRef] [PubMed]
- Buckingham, M.; Rigby, P.W. Gene regulatory networks and transcriptional mechanisms that control myogenesis. Dev. Cell 2014, 28, 225–238. [Google Scholar] [CrossRef] [PubMed]
- Zhang, S.; Yang, X.; Shi, H.; Li, M.; Xue, Q.; Ren, H.; Yao, L.; Chen, X.; Zhang, J.; Wang, H. Overexpression of leucine aminopeptidase 3 contributes to malignant development of human esophageal squamous cell carcinoma. J. Mol. Histol. 2014, 45, 283–292. [Google Scholar] [CrossRef]
- He, X.; Huang, Q.; Qiu, X.; Liu, X.; Sun, G.; Guo, J.; Ding, Z.; Yang, L.; Ban, N.; Tao, T.; et al. LAP3 promotes glioma progression by regulating proliferation, migration and invasion of glioma cells. Int. J. Biol. Macromol. 2015, 72, 1081–1089. [Google Scholar] [CrossRef]
- Stockdale, F.E.; Holtzer, H. DNA synthesis and myogenesis. Exp. Cell Res. 1961, 24, 508–520. [Google Scholar] [CrossRef]
- Allen, R.E.; Merkel, R.A.; Young, R.B. Cellular aspects of muscle growth: Myogenic cell proliferation. J. Anim. Sci. 1979, 49, 115–127. [Google Scholar] [CrossRef]







| Name | Primer Name | Sequence (5′-3′) | Product Length (bp) |
|---|---|---|---|
| LAP3 | LAP3-F | ATGTTCTTGCTGCCTCTTCCG | 1560 |
| LAP3-R | CTAAGCACTGTCTTGACTGAACCGA |
| Name | Sequence Name | Sequence (5′-3′) |
|---|---|---|
| LAP3 | siRNA-134 | sense: GCGAGUAGCCGUCCGACAUTT |
| antisense: AUGUCGGACGGCUACUCGCTT | ||
| siRNA-1026 | sense: GGAGCUGCCACUAUCUGUUTT | |
| antisense: AACAGAUAGUGGCAGCUCCTT | ||
| siRNA-1343 | sense: GCUGUGGAACAAACUAUUUTT | |
| antisense: AAAUAGUUUGUUCCACAGCTT |
| Name | Primer Name | Sequence (5′-3′) | GenBank Accession |
|---|---|---|---|
| LAP3 | LAP3-F | ACGTCTTCATCAGACCCAAGT | XM_012179698.4 |
| LAP3-R | AGCCTTGATGGAGATGCCAC | ||
| MyoD1 | MyoD1-F | AACTGTTCCGACGGCATGAT | NM_001009390.1 |
| MyoD1-R | TGTAGTAAGCGCGGTCGTAG | ||
| Myf5 | Myf5-F | CCTCAAGTTGCTCTGATGGC | XM_015094556.3 |
| Myf5-R | ATCCAGGTTGCTCTGAGTTGG | ||
| MyoG | MyoG-F | CTCAACCAGGAGGAGCGTGAT | NM_001174109.1 |
| MyoG-R | GTGGGCATCTGTAGGGTCCG | ||
| MRF4 | MRF4-F | GCTACAGACCCAAGCAGGAA | NM_001134782.1 |
| MRF4-R | CGAGGCCGATGAATCAATGC | ||
| GAPDH | GAPDH-F | TCTCAAGGGCATTCTAGGCTAC | NM_001190390.1 |
| GAPDH-R | GCCGAATTCATTGTCGTACCAG |
Publisher’s Note: MDPI stays neutral with regard to jurisdictional claims in published maps and institutional affiliations. |
© 2022 by the authors. Licensee MDPI, Basel, Switzerland. This article is an open access article distributed under the terms and conditions of the Creative Commons Attribution (CC BY) license (https://creativecommons.org/licenses/by/4.0/).
Share and Cite
Ge, L.; Su, P.; Wang, S.; Gu, Y.; Cao, X.; Lv, X.; Wang, S.; Getachew, T.; Mwacharo, J.M.; Haile, A.; et al. New Insight into the Role of the Leucine Aminopeptidase 3 (LAP3) in Cell Proliferation and Myogenic Differentiation in Sheep Embryonic Myoblasts. Genes 2022, 13, 1438. https://doi.org/10.3390/genes13081438
Ge L, Su P, Wang S, Gu Y, Cao X, Lv X, Wang S, Getachew T, Mwacharo JM, Haile A, et al. New Insight into the Role of the Leucine Aminopeptidase 3 (LAP3) in Cell Proliferation and Myogenic Differentiation in Sheep Embryonic Myoblasts. Genes. 2022; 13(8):1438. https://doi.org/10.3390/genes13081438
Chicago/Turabian StyleGe, Ling, Pengwei Su, Shan Wang, Yifei Gu, Xiukai Cao, Xiaoyang Lv, Shanhe Wang, Tesfaye Getachew, Joram M. Mwacharo, Aynalem Haile, and et al. 2022. "New Insight into the Role of the Leucine Aminopeptidase 3 (LAP3) in Cell Proliferation and Myogenic Differentiation in Sheep Embryonic Myoblasts" Genes 13, no. 8: 1438. https://doi.org/10.3390/genes13081438
APA StyleGe, L., Su, P., Wang, S., Gu, Y., Cao, X., Lv, X., Wang, S., Getachew, T., Mwacharo, J. M., Haile, A., Yuan, Z., & Sun, W. (2022). New Insight into the Role of the Leucine Aminopeptidase 3 (LAP3) in Cell Proliferation and Myogenic Differentiation in Sheep Embryonic Myoblasts. Genes, 13(8), 1438. https://doi.org/10.3390/genes13081438

