Tubulin TUBB4B Is Involved in Spermatogonia Proliferation and Cell Cycle Processes
Abstract
:1. Introduction
2. Materials and Methods
2.1. Cell Culture
2.2. Amplification of Target Sequence Fragments and Liposomes Transfection
2.3. The Lentivirus Packaging and Infection of pLVX- mU6-Tubb4b-SgRNA-EGFP
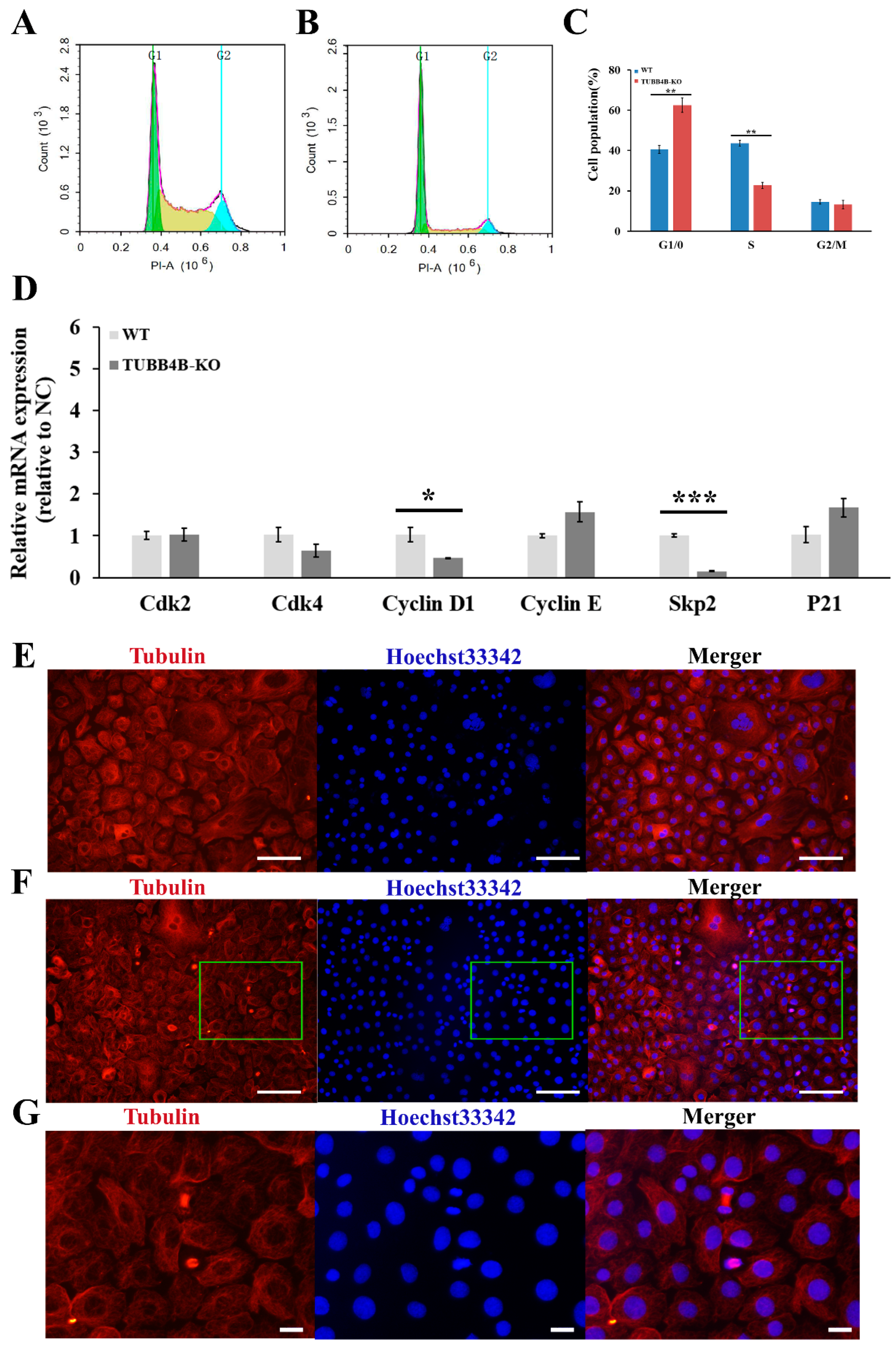
2.4. Flow Cytometry Analysis
2.5. PCR Amplification and pMD18-T Vector Connection
2.6. Western Blot Detection
2.7. The Cells Growth Curve
2.8. Real-Time Fluorescence Quantitative PCR Analysis
2.9. Immunofluorescence Detection
2.10. The Data Analysis of Transcriptome Sequencing
2.11. Analysis of the Differentially Expressed Genes
2.12. Statistical Analysis
3. Results
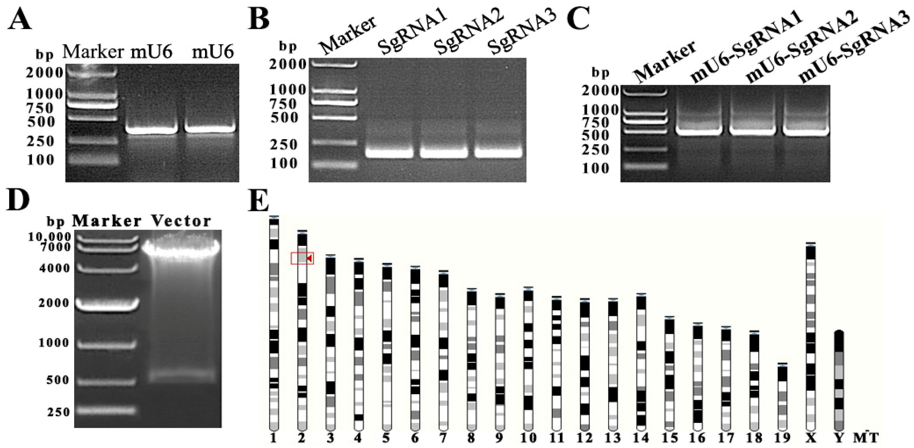
3.1. Tubb4b-SgRNA Target Gene Screening and Lentiviral Shuttle Vector Construction
3.2. Screening of Mouse Spermatogonial Cell Lines of Tubb4b-KO
3.3. Tubb4b Gene Knockout Test
3.4. Tubb4b-KO Affects the Cell Proliferation of Mouse Spermatogonia
3.5. Functional Analysis of Differential Gene Expression in Tubb4b-KO Spermatogonia
4. Discussion
5. Conclusions
Supplementary Materials
Author Contributions
Funding
Institutional Review Board Statement
Informed Consent Statement
Data Availability Statement
Conflicts of Interest
References
- Lehti, M.S.; Sironen, A. Formation and function of sperm tail structures in association with sperm motility defects. Biol. Reprod. 2017, 97, 522–536. [Google Scholar] [CrossRef] [PubMed] [Green Version]
- Gadadhar, S.; Alvarez, V.G.; Hansen, J.N.; Gong, A.; Kostarev, A.; Ialy-Radio, C.; Leboucher, S.; Whitfield, M.; Ziyyat, A.; Toure, A.; et al. Tubulin glycylation controls axonemal dynein activity, flagellar beat, and male fertility. Science 2021, 371, eabd4914. [Google Scholar] [CrossRef] [PubMed]
- Li, H.Y.; He, Y.X.; Zhang, H.; Liu, Y.Y.; Miao, G.Y.; Zhao, Q.Y. Carbon ion irradiation induces reduction of β-tubulin in sperm of pubertal mice. Biomed. Environ. Sci. 2014, 27, 130–133. [Google Scholar] [CrossRef]
- Li, H.Y.; Zhang, H. Proteome analysis for profiling infertility markers in male mouse sperm after carbon ion radiation. Toxicology 2013, 306, 85–92. [Google Scholar] [CrossRef] [PubMed]
- Peknicova, J.; Kubatova, A.; Sulimenko, V.; Draberova, E.; Viklicky, V.; Hozak, P.; Draber, P. Differential subcellular distribution of tubulin epitopes in boar spermatozoa: Recognition of class III β-tubulin epitope in sperm tail. Biol. Reprod. 2001, 65, 672–679. [Google Scholar] [CrossRef] [Green Version]
- Peknicova, J.; Pexidrova, M.; Kubatova, A.; Koubek, P.; Tepla, O.; Sulimenko, T.; Draber, P. Expression of β-tubulin epitope in human sperm with pathological spermiogram. Fertil. Steril. 2007, 88, 1120–1128. [Google Scholar] [CrossRef] [PubMed]
- Feng, M.; Dang, N.; Bai, Y.; Wei, H.; Meng, L.; Wang, K.; Zhao, Z.; Chen, Y.; Gao, F.; Chen, Z.; et al. Differential expression profiles of long non-coding RNAs during the mouse pronuclear stage under normal gravity and simulated microgravity. Mol. Med. Rep. 2019, 19, 155–164. [Google Scholar] [CrossRef] [Green Version]
- Renthal, R.; Schneider, B.G.; Miller, M.M.; Luduena, R.F. β IV is the major β-tubulin isotype in bovine cilia. Cell Motil. Cytoskelet. 1993, 25, 19–29. [Google Scholar] [CrossRef]
- Gadadhar, S.; Bodakuntla, S.; Natarajan, K.; Janke, C. The tubulin code at a glance. J. Cell Sci. 2017, 130, 1347–1353. [Google Scholar] [CrossRef] [Green Version]
- Sobierajska, K.; Ciszewski, W.M.; Wawro, M.E.; Wieczorek-Szukala, K.; Boncela, J.; Papiewska-Pajak, I.; Niewiarowska, J.; Kowalska, M.A. TUBB4B Downregulation Is Critical for Increasing Migration of Metastatic Colon Cancer Cells. Cells 2019, 8, 810. [Google Scholar] [CrossRef] [Green Version]
- Chen, C.; Zhang, L.G.; Liu, J.; Han, H.; Chen, N.; Yao, A.L.; Kang, S.S.; Gao, W.X.; Shen, H.; Zhang, L.J.; et al. Bioinformatics analysis of differentially expressed proteins in prostate cancer based on proteomics data. OncoTargets Ther. 2016, 9, 1545–1557. [Google Scholar] [CrossRef] [PubMed] [Green Version]
- Tsyganov, M.M.; Rodionov, E.O.; Pevzner, A.M.; Ibragimova, M.K.; Miller, S.V.; Cheremisina, O.V.; Frolova, I.G.; Tuzikov, S.A.; Litviakov, N.V. Prognostic significance of ERCC1, RRM1, TOP1, TOP2A, TYMS, TUBB3, GSTP1 AND BRCA1 mRNA expressions in patients with non-small-cell lung cancer receiving a platinum-based chemotherapy. J. BUON 2020, 25, 1728–1736. [Google Scholar]
- Coco, S.; Boccardo, S.; Mora, M.; Fontana, V.; Vanni, I.; Genova, C.; Alama, A.; Salvi, S.; Dal Bello, M.G.; Bonfiglio, S.; et al. Radiation-Related Deregulation of TUBB3 and BRCA1/2 and Risk of Secondary Lung Cancer in Women with Breast Cancer. Clin. Breast Cancer 2021, 21, 218–230. [Google Scholar] [CrossRef] [PubMed]
- Pilatz, A.; Lochnit, G.; Karnati, S.; Paradowska-Dogan, A.; Lang, T.; Schultheiss, D.; Schuppe, H.C.; Hossain, H.; Baumgart-Vogt, E.; Weidner, W.; et al. Acute epididymitis induces alterations in sperm protein composition. Fertil. Steril. 2014, 101, 1609–1617. [Google Scholar] [CrossRef] [PubMed]
- Sobierajska, K.; Wawro, M.E.; Ciszewski, W.M.; Niewiarowska, J. Transforming Growth Factor-β Receptor Internalization via Caveolae Is Regulated by Tubulin-beta2 and Tubulin-beta3 during Endothelial-Mesenchymal Transition. Am. J. Pathol. 2019, 189, 2531–2546. [Google Scholar] [CrossRef] [PubMed]
- Diao, L.; Liu, M.Y.; Song, Y.L.; Zhang, X.; Liang, X.; Bao, L. alpha1A and alpha1C form microtubules to display distinct properties mainly mediated by their C-terminal tails. J. Mol. Cell Biol. 2022, 13, 864–875. [Google Scholar] [CrossRef]
- Cong, L.; Ran, F.A.; Cox, D.; Lin, S.; Barretto, R.; Habib, N.; Hsu, P.D.; Wu, X.; Jiang, W.; Marraffini, L.A.; et al. Multiplex genome engineering using CRISPR/Cas systems. Science 2013, 339, 819–823. [Google Scholar] [CrossRef] [Green Version]
- Feng, M.; Bai, Y.; Chen, Y.; Wang, K. Knockout of the Transducin-Like Enhancer of Split 6 Gene Affects the Proliferation and Cell Cycle Process of Mouse Spermatogonia. Int. J. Mol. Sci. 2020, 21, 5827. [Google Scholar] [CrossRef]
- Zhou, Y.; Zhou, B.; Pache, L.; Chang, M.; Khodabakhshi, A.H.; Tanaseichuk, O.; Benner, C.; Chanda, S.K. Metascape provides a biologist-oriented resource for the analysis of systems-level datasets. Nat. Commun. 2019, 10, 1523. [Google Scholar] [CrossRef]
- Shannon, P.; Markiel, A.; Ozier, O.; Baliga, N.S.; Wang, J.T.; Ramage, D.; Amin, N.; Schwikowski, B.; Ideker, T. Cytoscape: A software environment for integrated models of biomolecular interaction networks. Genome Res. 2003, 13, 2498–2504. [Google Scholar] [CrossRef]
- Altonsy, M.O.; Ganguly, A.; Amrein, M.; Surmanowicz, P.; Li, S.S.; Lauzon, G.J.; Mydlarski, P.R. Beta3-Tubulin is Critical for Microtubule Dynamics, Cell Cycle Regulation, and Spontaneous Release of Microvesicles in Human Malignant Melanoma Cells (A375). Int. J. Mol. Sci. 2020, 21, 1656. [Google Scholar] [CrossRef] [PubMed] [Green Version]
- Lange, C.; Huttner, W.B.; Calegari, F. Cdk4/cyclinD1 overexpression in neural stem cells shortens G1, delays neurogenesis, and promotes the generation and expansion of basal progenitors. Cell Stem Cell 2009, 5, 320–331. [Google Scholar] [CrossRef] [PubMed] [Green Version]
- Malumbres, M.; Barbacid, M. Cell cycle, CDKs and cancer: A changing paradigm. Nat. Rev. Cancer 2009, 9, 153–166. [Google Scholar] [CrossRef] [PubMed]
- Calvisi, D.F.; Ladu, S.; Pinna, F.; Frau, M.; Tomasi, M.L.; Sini, M.; Simile, M.M.; Bonelli, P.; Muroni, M.R.; Seddaiu, M.A.; et al. SKP2 and CKS1 promote degradation of cell cycle regulators and are associated with hepatocellular carcinoma prognosis. Gastroenterology 2009, 137, 1816–1826. [Google Scholar] [CrossRef] [PubMed]
- Tanaka, T.; Iino, M. Knockdown of Sec8 promotes cell-cycle arrest at G1/S phase by inducing p21 via control of FOXO proteins. FEBS J. 2014, 281, 1068–1084. [Google Scholar] [CrossRef]
- Johnson, P.F. Molecular stop signs: Regulation of cell-cycle arrest by C/EBP transcription factors. J. Cell Sci. 2005, 118, 2545–2555. [Google Scholar] [CrossRef] [PubMed] [Green Version]






Publisher’s Note: MDPI stays neutral with regard to jurisdictional claims in published maps and institutional affiliations. |
© 2022 by the authors. Licensee MDPI, Basel, Switzerland. This article is an open access article distributed under the terms and conditions of the Creative Commons Attribution (CC BY) license (https://creativecommons.org/licenses/by/4.0/).
Share and Cite
Feng, M.; Wang, K.; Fu, S.; Wei, H.; Mu, X.; Li, L.; Zhang, S. Tubulin TUBB4B Is Involved in Spermatogonia Proliferation and Cell Cycle Processes. Genes 2022, 13, 1082. https://doi.org/10.3390/genes13061082
Feng M, Wang K, Fu S, Wei H, Mu X, Li L, Zhang S. Tubulin TUBB4B Is Involved in Spermatogonia Proliferation and Cell Cycle Processes. Genes. 2022; 13(6):1082. https://doi.org/10.3390/genes13061082
Chicago/Turabian StyleFeng, Meiying, Kai Wang, Shuying Fu, Hengxi Wei, Xiaokun Mu, Li Li, and Shouquan Zhang. 2022. "Tubulin TUBB4B Is Involved in Spermatogonia Proliferation and Cell Cycle Processes" Genes 13, no. 6: 1082. https://doi.org/10.3390/genes13061082
APA StyleFeng, M., Wang, K., Fu, S., Wei, H., Mu, X., Li, L., & Zhang, S. (2022). Tubulin TUBB4B Is Involved in Spermatogonia Proliferation and Cell Cycle Processes. Genes, 13(6), 1082. https://doi.org/10.3390/genes13061082
