Genome-Wide Identification and Expressional Profiling of the Metal Tolerance Protein Gene Family in Brassica napus
Abstract
:1. Introduction
2. Materials and Methods
2.1. Identification of MTP Genes in B. napus Genome
2.2. Phylogenetic Analysis and Characterization of BnMTPs
2.3. Gene Location and Duplication Analysis of BnMTPs
2.4. Cis-Acting Regulatory Element and MicroRNA Target Site Analysis of BnMTPs
2.5. Temporospatial Expression Analysis of BnMTPs Based on RNA-seq Data
2.6. Plant Materials, Growth Conditions and Treatments
2.7. RNA Isolation and qRT-PCR Analysis
2.8. Statistical Analysis
3. Results
3.1. Identification and Phylogenetic Analysis of BnMTP Proteins
3.2. Structural and Chromosomal Localization Analysis of BnMTP Genes
3.3. Conserved Domain and Motif of BnMTP Proteins
3.4. Synteny Analysis of MTP Genes
3.5. Cis-acting Elements in the Promoter Regions of BnMTPs
3.6. Potential miRNA Target Sites in BnMTP Genes
3.7. Expression Profiles of BnMTP Genes in Different Tissues
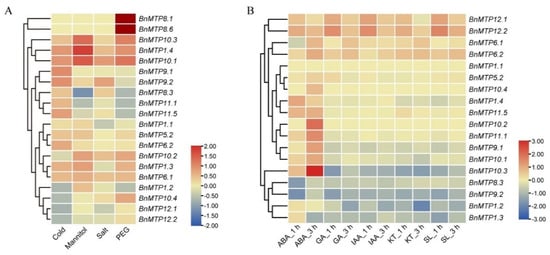
3.8. Expression Pattern of BnMTPs under Abiotic Stress and Hormone Treatment
3.9. Expression of BnMTPs under Heavy Metal and Selenium Treatment
4. Discussion
5. Conclusions
Supplementary Materials
Author Contributions
Funding
Institutional Review Board Statement
Informed Consent Statement
Data Availability Statement
Conflicts of Interest
References
- Gustin, J.L.; Zanis, M.J.; Salt, D.E. Structure and evolution of the plant cation diffusion facilitator family of ion transporters. BMC Evol. Biol. 2011, 11, 76. [Google Scholar] [CrossRef] [Green Version]
- Wang, Y.; Liu, Y.; Zhan, W.; Zheng, K.; Wang, J.; Zhang, C.; Chen, R. Stabilization of heavy metal-contaminated soils by biochar: Challenges and recommendations. Sci. Total Environ. 2020, 729, 139060. [Google Scholar] [CrossRef]
- Rai, K.K.; Pandey, N.; Meena, R.P.; Rai, S.P. Biotechnological strategies for enhancing heavy metal tolerance in neglected and underutilized legume crops: A comprehensive review. Ecotoxicol. Environ. Saf. 2021, 208, 111750. [Google Scholar] [CrossRef]
- Pittman, J.K. Managing the manganese: Molecular mechanisms of manganese transport and homeostasis. New Phytol. 2005, 167, 733–742. [Google Scholar] [CrossRef]
- Menguer, P.K.; Farthing, E.; Peaston, K.A.; Ricachenevsky, F.K.; Fett, J.P.; Williams, L.E. Functional analysis of the rice vacuolar zinc transporter OsMTP1. J. Exp. Bot. 2013, 64, 2871–2883. [Google Scholar] [CrossRef] [Green Version]
- Bartnicka, J.J.; Blower, P.J. Insights into trace metal metabolism in health and disease from PET: “PET metallomics”. J. Nucl. Med. 2018, 59, 1355–1359. [Google Scholar] [CrossRef]
- Kobae, Y.; Uemura, T.; Sato, M.H.; Ohnishi, M.; Mimura, T.; Nakagawa, T.; Maeshima, M. Zinc transporter of Arabidopsis thaliana AtMTP1 is localized to vacuolar membranes and implicated in zinc homeostasis. Plant Cell Physiol. 2004, 45, 1749–1758. [Google Scholar] [CrossRef] [Green Version]
- Arrivault, S.; Senger, T.; Kramer, U. The Arabidopsis metal tolerance protein AtMTP3 maintains metal homeostasis by mediating Zn exclusion from the shoot under Fe deficiency and Zn oversupply. Plant J. 2006, 46, 861–879. [Google Scholar] [CrossRef]
- DalCorso, G.; Manara, A.; Furini, A. An overview of heavy metal challenge in plants: From roots to shoots. Metallomics 2013, 5, 1117–1132. [Google Scholar] [CrossRef]
- Clemens, S. Toxic metal accumulation, responses to exposure and mechanisms of tolerance in plants. Biochimie 2006, 88, 1707–1719. [Google Scholar] [CrossRef]
- Clemens, S.; Ma, J.F. Toxic heavy metal and metalloid accumulation in crop plants and foods. Annu. Rev. Plant Biol. 2016, 67, 489–512. [Google Scholar] [CrossRef] [Green Version]
- Hall, J.L. Cellular mechanisms for heavy metal detoxification and tolerance. J. Exp. Bot. 2002, 53, 1–11. [Google Scholar] [CrossRef]
- Lahaye, T. Illuminating the molecular basis of gene-for-gene resistance; Arabidopsis thaliana RRS1-R and its interaction with Ralstonia solanacearum popP2. Trends Plant Sci. 2004, 9, 1–4. [Google Scholar] [CrossRef]
- Ur Rahman, S.; Xuebin, Q.; Kamran, M.; Yasin, G.; Cheng, H.; Rehim, A.; Riaz, L.; Rizwan, M.; Ali, S.; Alsahli, A.A.; et al. Silicon elevated cadmium tolerance in wheat (Triticum aestivum L.) by endorsing nutrients uptake and antioxidative defense mechanisms in the leaves. Plant Physiol. Biochem. 2021, 166, 148–159. [Google Scholar] [CrossRef]
- Shahid, M.; Pourrut, B.; Dumat, C.; Nadeem, M.; Aslam, M.; Pinelli, E. Heavy-metal-induced reactive oxygen species: Phytotoxicity and physicochemical changes in plants. Rev. Environ. Contam. Toxicol. 2014, 232, 1–44. [Google Scholar]
- Li, H.; Luo, N.; Li, Y.W.; Cai, Q.Y.; Li, H.Y.; Mo, C.H.; Wong, M.H. Cadmium in rice: Transport mechanisms, influencing factors, and minimizing measures. Environ. Pollut. 2017, 224, 622–630. [Google Scholar] [CrossRef]
- Jogawat, A.; Yadav, B.; Chhaya; Narayan, O.P. Metal transporters in organelles and their roles in heavy metal transportation and sequestration mechanisms in plants. Physiol. Plant. 2021, 173, 259–275. [Google Scholar] [CrossRef]
- Montanini, B.; Blaudez, D.; Jeandroz, S.; Sanders, D.; Chalot, M. Phylogenetic and functional analysis of the Cation Diffusion Facilitator (CDF) family: Improved signature and prediction of substrate specificity. BMC Genom. 2007, 8, 107. [Google Scholar] [CrossRef] [Green Version]
- Nies, D.H.; Silver, S. Ion efflux systems involved in bacterial metal resistances. J. Ind. Microbiol. Biot. 1995, 14, 186–199. [Google Scholar] [CrossRef]
- Hall, J.L.; Williams, L.E. Transition metal transporters in plants. J. Exp. Bot. 2003, 54, 2601–2613. [Google Scholar] [CrossRef]
- Paulsen, I.T.; Saier, M.H., Jr. A novel family of ubiquitous heavy metal ion transport proteins. J. Membr. Biol. 1997, 156, 99–103. [Google Scholar] [CrossRef]
- Kolaj-Robin, O.; Russell, D.; Hayes, K.A.; Pembroke, J.T.; Soulimane, T. Cation Diffusion Facilitator family: Structure and function. FEBS Lett. 2015, 589, 1283–1295. [Google Scholar] [CrossRef]
- Li, X.; Wu, Y.; Li, B.; He, W.; Yang, Y.; Yang, Y. Genome-wide identification and expression analysis of the Cation Diffusion Facilitator gene family in turnip under diverse metal ion stresses. Front. Genet. 2018, 9, 103. [Google Scholar] [CrossRef]
- Kramer, U. MTP1 mops up excess zinc in Arabidopsis cells. Trends Plant Sci. 2005, 10, 313–315. [Google Scholar] [CrossRef]
- Gu, D.; Zhou, X.; Ma, Y.; Xu, E.; Yu, Y.; Liu, Y.; Chen, X.; Zhang, W. Expression of a Brassica napus metal transport protein (BnMTP3) in Arabidopsis thaliana confers tolerance to Zn and Mn. Plant Sci. 2021, 304, 110754. [Google Scholar] [CrossRef]
- Fujiwara, T.; Kawachi, M.; Sato, Y.; Mori, H.; Kutsuna, N.; Hasezawa, S.; Maeshima, M. A high molecular mass zinc transporter MTP12 forms a functional heteromeric complex with MTP5 in the Golgi in Arabidopsis thaliana. FEBS J. 2015, 282, 1965–1979. [Google Scholar] [CrossRef]
- Migocka, M.; Malas, K.; Maciaszczyk-Dziubinska, E.; Posyniak, E.; Migdal, I.; Szczech, P. Cucumber Golgi protein CsMTP5 forms a Zn-transporting heterodimer with high molecular mass protein CsMTP12. Plant Sci. 2018, 277, 196–206. [Google Scholar] [CrossRef]
- Yuan, L.; Yang, S.; Liu, B.; Zhang, M.; Wu, K. Molecular characterization of a rice metal tolerance protein, OsMTP1. Plant Cell Rep. 2012, 31, 67–79. [Google Scholar] [CrossRef]
- Das, N.; Bhattacharya, S.; Maiti, M.K. Enhanced cadmium accumulation and tolerance in transgenic tobacco overexpressing rice metal tolerance protein gene OsMTP1 is promising for phytoremediation. Plant Physiol. Biochem. 2016, 105, 297–309. [Google Scholar] [CrossRef]
- Wang, F.H.; Qiao, K.; Liang, S.; Tian, S.Q.; Tian, Y.B.; Wang, H.; Chai, T.Y. Triticum urartu MTP1: Its ability to maintain Zn2+ and Co2+ homeostasis and metal selectivity determinants. Plant Cell Rep. 2018, 37, 1653–1666. [Google Scholar] [CrossRef]
- Delhaize, E.; Gruber, B.D.; Pittman, J.K.; White, R.G.; Leung, H.; Miao, Y.; Jiang, L.; Ryan, P.R.; Richardson, A.E. A role for the AtMTP11 gene of Arabidopsis in manganese transport and tolerance. Plant J. 2007, 51, 198–210. [Google Scholar] [CrossRef]
- Migocka, M.; Papierniak, A.; Kosieradzka, A.; Posyniak, E.; Maciaszczyk-Dziubinska, E.; Biskup, R.; Garbiec, A.; Marchewka, T. Cucumber metal tolerance protein CsMTP9 is a plasma membrane H+-coupled antiporter involved in the Mn2+ and Cd2+ efflux from root cells. Plant J. 2015, 84, 1045–1058. [Google Scholar] [CrossRef] [Green Version]
- Ueno, D.; Sasaki, A.; Yamaji, N.; Miyaji, T.; Fujii, Y.; Takemoto, Y.; Moriyama, S.; Che, J.; Moriyama, Y.; Iwasaki, K.; et al. A polarly localized transporter for efficient manganese uptake in rice. Nat. Plants 2015, 1, 15170. [Google Scholar] [CrossRef]
- Chen, X.; Li, J.; Wang, L.; Ma, G.; Zhang, W. A mutagenic study identifying critical residues for the structure and function of rice manganese transporter OsMTP8.1. Sci. Rep. 2016, 6, 32073. [Google Scholar] [CrossRef] [Green Version]
- Eroglu, S.; Meier, B.; von Wiren, N.; Peiter, E. The vacuolar manganese transporter MTP8 determines tolerance to iron deficiency-induced chlorosis in Arabidopsis. Plant Physiol. 2016, 170, 1030–1045. [Google Scholar] [CrossRef] [Green Version]
- Ma, G.; Li, J.; Li, J.; Li, Y.; Gu, D.; Chen, C.; Cui, J.; Chen, X.; Zhang, W. OsMTP11, a trans-Golgi network localized transporter, is involved in manganese tolerance in rice. Plant Sci. 2018, 274, 59–69. [Google Scholar] [CrossRef]
- Rampey, R.A.; Baldridge, M.T.; Farrow, D.C.; Bay, S.N.; Bartel, B. Compensatory mutations in predicted metal transporters modulate auxin conjugate responsiveness in Arabidopsis. G3 2013, 3, 131–141. [Google Scholar] [CrossRef] [Green Version]
- Tsunemitsu, Y.; Genga, M.; Okada, T.; Yamaji, N.; Ma, J.F.; Miyazaki, A.; Kato, S.I.; Iwasaki, K.; Ueno, D. A member of cation diffusion facilitator family, MTP11, is required for manganese tolerance and high fertility in rice. Planta 2018, 248, 231–241. [Google Scholar] [CrossRef]
- Szczyglowska, M.; Piekarska, A.; Konieczka, P.; Namiesnik, J. Use of Brassica plants in the phytoremediation and biofumigation processes. Int. J. Mol. Sci. 2011, 12, 7760–7771. [Google Scholar] [CrossRef] [Green Version]
- Marchiol, L.; Assolari, S.; Sacco, P.; Zerbi, G. Phytoextraction of heavy metals by canola (Brassica napus) and radish (Raphanus sativus) grown on multicontaminated soil. Environ. Pollut. 2004, 132, 21–27. [Google Scholar] [CrossRef]
- Rizwan, M.; Ali, S.; Zia Ur Rehman, M.; Rinklebe, J.; Tsang, D.C.W.; Bashir, A.; Maqbool, A.; Tack, F.M.G.; Ok, Y.S. Cadmium phytoremediation potential of Brassica crop species: A review. Sci. Total Environ. 2018, 631–632, 1175–1191. [Google Scholar] [CrossRef]
- Mourato, M.P.; Moreira, I.N.; Leitao, I.; Pinto, F.R.; Sales, J.R.; Martins, L.L. Effect of heavy metals in plants of the genus Brassica. Int. J. Mol. Sci. 2015, 16, 17975–17998. [Google Scholar] [CrossRef] [Green Version]
- Ricachenevsky, F.K.; Menguer, P.K.; Sperotto, R.A.; Williams, L.E.; Fett, J.P. Roles of plant metal tolerance proteins (MTP) in metal storage and potential use in biofortification strategies. Front. Plant Sci. 2013, 4, 144. [Google Scholar] [CrossRef] [Green Version]
- Liu, J.; Gao, Y.; Tang, Y.; Wang, D.; Chen, X.; Yao, Y.; Guo, Y. Genome-wide identification, comprehensive gene feature, evolution, and expression analysis of plant Metal Tolerance Proteins in tobacco under heavy metal toxicity. Front. Genet. 2019, 10, 345. [Google Scholar] [CrossRef]
- Ram, H.; Kaur, A.; Gandass, N.; Singh, S.; Deshmukh, R.; Sonah, H.; Sharma, T.R. Molecular characterization and expression dynamics of MTP genes under various spatio-temporal stages and metal stress conditions in rice. PLoS ONE 2019, 14, e0217360. [Google Scholar] [CrossRef]
- Shirazi, Z.; Abedi, A.; Kordrostami, M.; Burritt, D.J.; Hossain, M.A. Genome-wide identification and characterization of the metal tolerance protein (MTP) family in grape (Vitis vinifera L.). 3 Biotech 2019, 9, 199. [Google Scholar] [CrossRef]
- Gao, Y.; Yang, F.; Liu, J.; Xie, W.; Zhang, L.; Chen, Z.; Peng, Z.; Ou, Y.; Yao, Y. Genome-wide identification of metal tolerance protein genes in Populus trichocarpa and their roles in response to various heavy metal stresses. Int. J. Mol. Sci. 2020, 21, 1680. [Google Scholar] [CrossRef] [Green Version]
- Zhang, X.; Li, Q.; Xu, W.; Zhao, H.; Guo, F.; Wang, P.; Wang, Y.; Ni, D.; Wang, M.; Wei, C. Identification of MTP gene family in tea plant (Camellia sinensis L.) and characterization of CsMTP8.2 in manganese toxicity. Ecotoxicol. Environ. Saf. 2020, 202, 110904. [Google Scholar] [CrossRef]
- Mistry, J.; Chuguransky, S.; Williams, L.; Qureshi, M.; Salazar, G.A.; Sonnhammer, E.L.L.; Tosatto, S.C.E.; Paladin, L.; Raj, S.; Richardson, L.J.; et al. Pfam: The protein families database in 2021. Nucleic Acids Res. 2021, 49, D412–D419. [Google Scholar] [CrossRef]
- Potter, S.C.; Luciani, A.; Eddy, S.R.; Park, Y.; Lopez, R.; Finn, R.D. HMMER web server: 2018 update. Nucleic Acids Res. 2018, 46, W200–W204. [Google Scholar] [CrossRef] [Green Version]
- Blum, M.; Chang, H.Y.; Chuguransky, S.; Grego, T.; Kandasaamy, S.; Mitchell, A.; Nuka, G.; Paysan-Lafosse, T.; Qureshi, M.; Raj, S.; et al. The InterPro protein families and domains database: 20 years on. Nucleic Acids Res. 2021, 49, D344–D354. [Google Scholar] [CrossRef]
- Liu, D.; Yu, L.; Wei, L.; Yu, P.; Wang, J.; Zhao, H.; Zhang, Y.; Zhang, S.; Yang, Z.; Chen, G.; et al. BnTIR: An online transcriptome platform for exploring RNA-seq libraries for oil crop Brassica napus. Plant Biotechnol. J. 2021, 19, 1895–1897. [Google Scholar] [CrossRef]
- Chen, C.; Chen, H.; Zhang, Y.; Thomas, H.R.; Frank, M.H.; He, Y.; Xia, R. TBtools: An integrative toolkit developed for interactive analyses of big biological data. Mol. Plant 2020, 13, 1194–1202. [Google Scholar] [CrossRef]
- Wang, D.; Zhang, Y.; Zhang, Z.; Zhu, J.; Yu, J. KaKs_Calculator 2.0: A toolkit incorporating γ-series methods and sliding window strategies. Genom. Proteom. Bioinf. 2010, 8, 77–80. [Google Scholar] [CrossRef] [Green Version]
- Dai, X.; Zhuang, Z.; Zhao, P.X. psRNATarget: A plant small RNA target analysis server (2017 release). Nucleic Acids Res. 2018, 46, W49–W54. [Google Scholar] [CrossRef] [Green Version]
- Li, W.; Huai, X.; Li, P.; Raza, A.; Mubarik, M.S.; Habib, M.; Fiaz, S.; Zhang, B.; Pan, J.; Khan, R.S.A. Genome-wide characterization of glutathione peroxidase (GPX) gene family in rapeseed (Brassica napus L.) revealed their role in multiple abiotic stress response and hormone signaling. Antioxidants 2021, 10, 1481. [Google Scholar] [CrossRef]
- Su, W.; Raza, A.; Gao, A.; Jia, Z.; Zhang, Y.; Hussain, M.A.; Mehmood, S.S.; Cheng, Y.; Lv, Y.; Zou, X. Genome-wide analysis and expression profile of superoxide dismutase (SOD) gene family in rapeseed (Brassica napus L.) under different hormones and abiotic stress conditions. Antioxidants 2021, 10, 1182. [Google Scholar] [CrossRef]
- Zhao, W.; Cheng, Y.H.; Zhang, C.; Shen, X.J.; You, Q.B.; Guo, W.; Li, X.; Song, X.J.; Zhou, X.A.; Jiao, Y.Q. Genome-wide identification and characterization of the GmSnRK2 family in soybean. Int. J. Mol. Sci. 2017, 18, 1834. [Google Scholar] [CrossRef] [Green Version]
- Guan, H.; Huang, X.; Zhu, Y.; Xie, B.; Liu, H.; Song, S.; Hao, Y.; Chen, R. Identification of DELLA genes and key stage for GA sensitivity in bolting and flowering of flowering Chinese cabbage. Int. J. Mol. Sci. 2021, 22, 12092. [Google Scholar] [CrossRef]
- Li, J.; Lin, K.; Zhang, S.; Wu, J.; Fang, Y.; Wang, Y. Genome-wide analysis of myeloblastosis-related genes in Brassica napus L. and positive modulation of osmotic tolerance by BnMRD107. Front. Plant Sci. 2021, 12, 678202. [Google Scholar] [CrossRef]
- Chen, L.; Heikkinen, L.; Wang, C.; Yang, Y.; Sun, H.; Wong, G. Trends in the development of miRNA bioinformatics tools. Brief. Bioinform. 2019, 20, 1836–1852. [Google Scholar] [CrossRef] [PubMed] [Green Version]
- Kosakivska, I.V.; Babenko, L.M.; Romanenko, K.O.; Korotka, I.Y.; Potters, G. Molecular mechanisms of plant adaptive responses to heavy metals stress. Cell Biol. Int. 2021, 45, 258–272. [Google Scholar] [CrossRef] [PubMed]
- Kaur, R.; Das, S.; Bansal, S.; Singh, G.; Sardar, S.; Dhar, H.; Ram, H. Heavy metal stress in rice: Uptake, transport, signaling, and tolerance mechanisms. Physiol. Plant 2021, 173, 430–448. [Google Scholar] [CrossRef] [PubMed]
- Lu, M.; Fu, D. Structure of the zinc transporter YiiP. Science 2007, 317, 1746–1748. [Google Scholar] [CrossRef] [Green Version]
- Crone, N.S.A.; Kros, A.; Boyle, A.L. Modulation of coiled-coil binding strength and fusogenicity through peptide stapling. Bioconjug. Chem. 2020, 31, 834–843. [Google Scholar] [CrossRef]
- Szczepaniak, K.; Bukala, A.; da Silva Neto, A.M.; Ludwiczak, J.; Dunin-Horkawicz, S. A library of coiled-coil domains: From regular bundles to peculiar twists. Bioinformatics 2020, 36, 5368–5376. [Google Scholar] [CrossRef]
- Podar, D.; Scherer, J.; Noordally, Z.; Herzyk, P.; Nies, D.; Sanders, D. Metal selectivity determinants in a family of transition metal transporters. J. Biol. Chem. 2012, 287, 3185–3196. [Google Scholar] [CrossRef] [Green Version]
- Chalhoub, B.; Denoeud, F.; Liu, S.; Parkin, I.A.; Tang, H.; Wang, X.; Chiquet, J.; Belcram, H.; Tong, C.; Samans, B.; et al. Plant genetics. Early allopolyploid evolution in the post-Neolithic Brassica napus oilseed genome. Science 2014, 345, 950–953. [Google Scholar] [CrossRef] [Green Version]
- Ganko, E.W.; Meyers, B.C.; Vision, T.J. Divergence in expression between duplicated genes in Arabidopsis. Mol. Biol. Evol. 2007, 24, 2298–2309. [Google Scholar] [CrossRef] [Green Version]
- Qiao, X.; Li, Q.; Yin, H.; Qi, K.; Li, L.; Wang, R.; Zhang, S.; Paterson, A.H. Gene duplication and evolution in recurring polyploidization-diploidization cycles in plants. Genome. Biol. 2019, 20, 38. [Google Scholar] [CrossRef] [Green Version]
- Shiu, S.H.; Byrnes, J.K.; Pan, R.; Zhang, P.; Li, W.H. Role of positive selection in the retention of duplicate genes in mammalian genomes. Proc. Natl. Acad. Sci. USA 2006, 103, 2232–2236. [Google Scholar] [CrossRef] [PubMed] [Green Version]
- Ren, L.L.; Liu, Y.J.; Liu, H.J.; Qian, T.T.; Qi, L.W.; Wang, X.R.; Zeng, Q.Y. Subcellular relocalization and positive selection play key roles in the retention of duplicate genes of Populus Class III peroxidase family. Plant Cell 2014, 26, 2404–2419. [Google Scholar] [CrossRef] [Green Version]
- Palmgren, M.G.; Clemens, S.; Williams, L.E.; Kramer, U.; Borg, S.; Schjorring, J.K.; Sanders, D. Zinc biofortification of cereals: Problems and solutions. Trends Plant Sci. 2008, 13, 464–473. [Google Scholar] [CrossRef] [PubMed]
- Aslam, M.; Aslam, A.; Sheraz, M.; Ali, B.; Ulhassan, Z.; Najeeb, U.; Zhou, W.; Gill, R.A. Lead toxicity in cereals: Mechanistic insight into toxicity, mode of action, and management. Front. Plant Sci. 2020, 11, 587785. [Google Scholar] [CrossRef]
- Baillo, E.H.; Kimotho, R.N.; Zhang, Z.; Xu, P. Transcription factors associated with abiotic and biotic stress tolerance and their potential for crops improvement. Genes 2019, 10, 771. [Google Scholar] [CrossRef] [Green Version]
- Lohani, N.; Jain, D.; Singh, M.B.; Bhalla, P.L. Engineering multiple abiotic stress tolerance in canola, Brassica napus. Front. Plant Sci. 2020, 11, 3. [Google Scholar] [CrossRef] [PubMed]
- Das Laha, S.; Dutta, S.; Schaffner, A.R.; Das, M. Gene duplication and stress genomics in Brassicas: Current understanding and future prospects. J. Plant Physiol. 2020, 255, 153293. [Google Scholar] [CrossRef]
- Georges, F.; Das, S.; Ray, H.; Bock, C.; Nokhrina, K.; Kolla, V.A.; Keller, W. Over-expression of Brassica napus phosphatidylinositol-phospholipase C2 in canola induces significant changes in gene expression and phytohormone distribution patterns, enhances drought tolerance and promotes early flowering and maturation. Plant Cell Environ. 2009, 32, 1664–1681. [Google Scholar] [CrossRef]
- Yang, M.; Yang, Q.; Fu, T.; Zhou, Y. Overexpression of the Brassica napus BnLAS gene in Arabidopsis affects plant development and increases drought tolerance. Plant Cell Rep. 2011, 30, 373–388. [Google Scholar] [CrossRef]
- Li, Q.; Yin, M.; Li, Y.; Fan, C.; Yang, Q.; Wu, J.; Zhang, C.; Wang, H.; Zhou, Y. Expression of Brassica napus TTG2, a regulator of trichome development, increases plant sensitivity to salt stress by suppressing the expression of auxin biosynthesis genes. J. Exp. Bot. 2015, 66, 5821–5836. [Google Scholar] [CrossRef] [Green Version]
- Xiong, J.L.; Wang, H.C.; Tan, X.Y.; Zhang, C.L.; Naeem, M.S. 5-aminolevulinic acid improves salt tolerance mediated by regulation of tetrapyrrole and proline metabolism in Brassica napus L. seedlings under NaCl stress. Plant Physiol. Biochem. 2018, 124, 88–99. [Google Scholar] [CrossRef] [PubMed]
- Liang, Y.; Kang, K.; Gan, L.; Ning, S.; Xiong, J.; Song, S.; Xi, L.; Lai, S.; Yin, Y.; Gu, J.; et al. Drought-responsive genes, late embryogenesis abundant group3 (LEA3) and vicinal oxygen chelate, function in lipid accumulation in Brassica napus and Arabidopsis mainly via enhancing photosynthetic efficiency and reducing ROS. Plant Biotechnol. J. 2019, 17, 2123–2142. [Google Scholar] [CrossRef] [PubMed] [Green Version]
- Wu, J.; Yan, G.; Duan, Z.; Wang, Z.; Kang, C.; Guo, L.; Liu, K.; Tu, J.; Shen, J.; Yi, B.; et al. Roles of the Brassica napus DELLA protein BnaA6.RGA, in modulating drought tolerance by interacting with the ABA signaling component BnaA10.ABF2. Front. Plant Sci. 2020, 11, 577. [Google Scholar] [CrossRef] [PubMed]
- Sah, S.K.; Reddy, K.R.; Li, J. Abscisic acid and abiotic stress tolerance in crop plants. Front. Plant Sci. 2016, 7, 571. [Google Scholar] [CrossRef] [PubMed] [Green Version]
- Tuteja, N. Abscisic acid and abiotic stress signaling. Plant Signal Behav. 2007, 2, 135–138. [Google Scholar] [CrossRef] [PubMed] [Green Version]
- Ding, Y.; Wang, Y.; Jiang, Z.; Wang, F.; Jiang, Q.; Sun, J.; Chen, Z.; Zhu, C. MicroRNA268 overexpression affects rice seedling growth under cadmium stress. J. Agric. Food Chem. 2017, 65, 5860–5867. [Google Scholar] [CrossRef]
- Ding, Y.; Ding, L.; Xia, Y.; Wang, F.; Zhu, C. Emerging roles of microRNAs in plant heavy metal tolerance and homeostasis. J. Agric. Food Chem. 2020, 68, 1958–1965. [Google Scholar] [CrossRef] [PubMed]
- Ding, Y.; Ye, Y.; Jiang, Z.; Wang, Y.; Zhu, C. MicroRNA390 is involved in cadmium tolerance and accumulation in rice. Front. Plant Sci. 2016, 7, 235. [Google Scholar] [CrossRef] [Green Version]
- He, F.; Xu, C.; Fu, X.; Shen, Y.; Guo, L.; Leng, M.; Luo, K. The microRNA390/trans-acting short interfering RNA3 module mediates lateral root growth under salt stress via the auxin pathway. Plant Physiol. 2018, 177, 775–791. [Google Scholar] [CrossRef] [Green Version]
- Zhang, L.; Ding, H.; Jiang, H.; Wang, H.; Chen, K.; Duan, J.; Feng, S.; Wu, G. Regulation of cadmium tolerance and accumulation by miR156 in Arabidopsis. Chemosphere 2020, 242, 125168. [Google Scholar] [CrossRef]
- Ma, Y.; Xue, H.; Zhang, F.; Jiang, Q.; Yang, S.; Yue, P.; Wang, F.; Zhang, Y.; Li, L.; He, P.; et al. The miR156/SPL module regulates apple salt stress tolerance by activating MdWRKY100 expression. Plant Biotechnol. J. 2021, 19, 311–323. [Google Scholar] [CrossRef] [PubMed]
- Hou, J.; Lu, D.; Mason, A.S.; Li, B.; An, S.; Li, G.; Cai, D. Distribution of MITE family Monkey King in rapeseed (Brassica napus L.) and its influence on gene expression. Genomics 2021, 113, 2934–2943. [Google Scholar] [CrossRef] [PubMed]
- Adams, K.L.; Cronn, R.; Percifield, R.; Wendel, J.F. Genes duplicated by polyploidy show unequal contributions to the transcriptome and organ-specific reciprocal silencing. Proc. Natl. Acad. Sci. USA 2003, 100, 4649–4654. [Google Scholar] [CrossRef] [PubMed] [Green Version]
- Adams, K.L.; Wendel, J.F. Polyploidy and genome evolution in plants. Curr. Opin. Plant Biol. 2005, 8, 135–141. [Google Scholar] [CrossRef]
- Shanker, A.K.; Cervantes, C.; Loza-Tavera, H.; Avudainayagam, S. Chromium toxicity in plants. Environ. Int. 2005, 31, 739–753. [Google Scholar] [CrossRef]
- Ahmad, P.; Alyemeni, M.N.; Wijaya, L.; Ahanger, M.A.; Ashraf, M.; Alam, P.; Paray, B.A.; Rinklebe, J. Nitric oxide donor, sodium nitroprusside, mitigates mercury toxicity in different cultivars of soybean. J. Hazard. Mater. 2021, 408, 124852. [Google Scholar] [CrossRef]
- Migocka, M.; Kosieradzka, A.; Papierniak, A.; Maciaszczyk-Dziubinska, E.; Posyniak, E.; Garbiec, A.; Filleur, S. Two metal-tolerance proteins, MTP1 and MTP4, are involved in Zn homeostasis and Cd sequestration in cucumber cells. J. Exp. Bot. 2015, 66, 1001–1015. [Google Scholar] [CrossRef] [Green Version]











| Target_Acc | miRNA_Acc. | Expectation | UPE | miRNA Length | Target Position | miRNA_Aligned_Fragment | Target_Aligned_Fragment | Inhibition |
|---|---|---|---|---|---|---|---|---|
| BnMTP8.1 | bna-miR1140 | 4.5 | 22.827 | 21 | 783–803 | ACAGCCUAAACCAAUCGGAGC | UCUUGGAUUGGUUGCGGCUGU | Cleavage |
| BnMTP8.1 | bna-miR156a | 5 | 14.012 | 21 | 1178–1197 | UGACAGAAGAGAGUGAGCACA | CCUGAACACUCUGUUCUUUCA | Cleavage |
| BnMTP8.1 | bna-miR156d | 5 | 14.012 | 20 | 1178–1197 | UGACAGAAGAGAGUGAGCAC | CUGAACACUCUGUUCUUUCA | Cleavage |
| BnMTP8.1 | bna-miR156e | 5 | 14.012 | 20 | 1178–1197 | UGACAGAAGAGAGUGAGCAC | CUGAACACUCUGUUCUUUCA | Cleavage |
| BnMTP8.1 | bna-miR156f | 5 | 14.012 | 20 | 1178–1197 | UGACAGAAGAGAGUGAGCAC | CUGAACACUCUGUUCUUUCA | Cleavage |
| BnMTP8.3 | bna-miR1140 | 5 | 18.712 | 21 | 798–818 | ACAGCCUAAACCAAUCGGAGC | UCUCGGCUUGGUUGCGGCUGU | Cleavage |
| BnMTP8.4 | bna-miR1140 | 5 | 20.181 | 21 | 798–818 | ACAGCCUAAACCAAUCGGAGC | UCUCGGCUUGGUUGCGGCUGU | Cleavage |
| BnMTP10.1 | bna-miR6031 | 5 | 21.341 | 24 | 927–950 | AAGAGGUUCGGAGCGGUUUGAAGC | ACGCUCAGCCCCUCCAGACUUCUU | Cleavage |
| BnMTP10.3 | bna-miR6031 | 5 | 16.794 | 24 | 927–950 | AAGAGGUUCGGAGCGGUUUGAAGC | ACGCUCAGCCCCUCCAGACUUCUU | Cleavage |
| BnMTP10.4 | bna-miR156b | 4 | 17.902 | 21 | 105–125 | UUGACAGAAGAUAGAGAGCAC | AAGCAUCCUAUCUUGUGUCAA | Cleavage |
| BnMTP10.4 | bna-miR156c | 4 | 17.902 | 21 | 105–125 | UUGACAGAAGAUAGAGAGCAC | AAGCAUCCUAUCUUGUGUCAA | Cleavage |
| BnMTP10.4 | bna-miR156g | 4 | 17.902 | 21 | 105–125 | UUGACAGAAGAUAGAGAGCAC | AAGCAUCCUAUCUUGUGUCAA | Cleavage |
| BnMTP12.1 | bna-miR156a | 5 | 4.093 | 21 | 297–317 | UGACAGAAGAGAGUGAGCACA | CGCCUUCACUCUCUUCUCUCC | Cleavage |
| BnMTP12.1 | bna-miR156d | 5 | 4.093 | 20 | 298–317 | UGACAGAAGAGAGUGAGCAC | GCCUUCACUCUCUUCUCUCC | Cleavage |
| BnMTP12.1 | bna-miR156e | 5 | 4.093 | 20 | 298–317 | UGACAGAAGAGAGUGAGCAC | GCCUUCACUCUCUUCUCUCC | Cleavage |
| BnMTP12.1 | bna-miR156f | 5 | 4.093 | 20 | 298–317 | UGACAGAAGAGAGUGAGCAC | GCCUUCACUCUCUUCUCUCC | Cleavage |
| BnMTP12.1 | bna-miR390a | 5 | 23.236 | 21 | 783–803 | AAGCUCAGGAGGGAUAGCGCC | CCCGCUUGCUCUUUGGAGCUU | Cleavage |
| BnMTP12.1 | bna-miR390b | 5 | 23.236 | 21 | 783–803 | AAGCUCAGGAGGGAUAGCGCC | CCCGCUUGCUCUUUGGAGCUU | Cleavage |
| BnMTP12.1 | bna-miR390c | 5 | 23.236 | 21 | 783–803 | AAGCUCAGGAGGGAUAGCGCC | CCCGCUUGCUCUUUGGAGCUU | Cleavage |
| BnMTP12.2 | bna-miR156a | 5 | 5.643 | 21 | 295–314 | UGACAGAAGAGAGUGAGCACA | CGCUUUCACUCUCUUCUCUCC | Cleavage |
| BnMTP12.2 | bna-miR156d | 5 | 5.643 | 20 | 295–314 | UGACAGAAGAGAGUGAGCAC | GCUUUCACUCUCUUCUCUCC | Cleavage |
| BnMTP12.2 | bna-miR156e | 5 | 5.643 | 20 | 295–314 | UGACAGAAGAGAGUGAGCAC | GCUUUCACUCUCUUCUCUCC | Cleavage |
| BnMTP12.2 | bna-miR156f | 5 | 5.643 | 20 | 295–314 | UGACAGAAGAGAGUGAGCAC | GCUUUCACUCUCUUCUCUCC | Cleavage |
| BnMTP12.2 | bna-miR390a | 5 | 19.162 | 21 | 798–818 | AAGCUCAGGAGGGAUAGCGCC | CCCGCUUGCUCUUUGGAGCUU | Cleavage |
| BnMTP12.2 | bna-miR390b | 5 | 19.162 | 21 | 798–818 | AAGCUCAGGAGGGAUAGCGCC | CCCGCUUGCUCUUUGGAGCUU | Cleavage |
| BnMTP12.2 | bna-miR390c | 5 | 19.162 | 21 | 798–818 | AAGCUCAGGAGGGAUAGCGCC | CCCGCUUGCUCUUUGGAGCUU | Cleavage |
| Gene Name | Leaf | Root | ||||||||||||
|---|---|---|---|---|---|---|---|---|---|---|---|---|---|---|
| Se | Mn | Cr | Cu | Zn | Pb | Hg | Se | Mn | Cr | Cu | Zn | Pb | Hg | |
| BnMTP1.1 | - | No | No | No | No | No | -- | No | No | +++ | No | No | No | - |
| BnMTP1.2 | No | No | No | No | No | No | No | No | No | ++ | No | No | No | + |
| BnMTP1.4 | No | No | No | No | No | No | No | No | No | + | No | No | No | No |
| BnMTP2.1 | No | + | No | + | No | No | + | No | No | ++ | No | No | No | + |
| BnMTP4.2 | No | - | No | No | No | No | - | No | No | + | No | No | No | No |
| BnMTP5.2 | No | No | No | No | No | No | No | No | No | + | No | No | No | No |
| BnMTP6.1 | No | No | No | No | No | No | No | No | No | No | No | No | No | No |
| BnMTP6.2 | No | No | No | No | No | No | No | No | No | No | No | No | No | No |
| BnMTP8.2 | ++ | No | No | No | No | No | No | + | No | --- | No | No | - | No |
| BnMTP8.3 | No | No | No | No | No | No | - | - | No | + | No | No | No | No |
| BnMTP8.4 | No | No | No | No | No | No | - | -- | No | - | No | - | No | - |
| BnMTP8.5 | No | No | No | No | No | - | - | + | No | --- | No | - | No | No |
| BnMTP8.6 | No | No | No | No | No | No | No | -- | -- | No | No | -- | No | - |
| BnMTP9.1 | No | No | + | No | No | No | - | No | No | + | No | No | No | No |
| BnMTP9.2 | No | No | No | No | No | No | No | No | No | No | No | No | - | No |
| BnMTP10.1 | No | No | No | No | No | No | No | No | No | No | No | No | No | No |
| BnMTP10.2 | No | No | + | No | No | No | No | No | No | No | No | No | No | No |
| BnMTP10.3 | No | No | No | No | No | No | No | No | No | + | No | No | No | No |
| BnMTP10.4 | No | No | No | No | No | No | - | No | No | No | No | No | No | No |
| BnMTP11.1 | No | No | No | No | No | No | -- | No | No | ++ | No | No | No | No |
| BnMTP11.2 | No | No | No | No | No | No | No | No | No | + | No | No | No | No |
| BnMTP11.5 | No | No | No | No | No | No | No | No | No | ++ | No | No | No | + |
| BnMTP12.1 | No | No | No | No | No | No | No | No | No | No | No | No | No | No |
| BnMTP12.2 | No | No | No | No | No | No | - | No | No | No | No | No | No | No |
Publisher’s Note: MDPI stays neutral with regard to jurisdictional claims in published maps and institutional affiliations. |
© 2022 by the authors. Licensee MDPI, Basel, Switzerland. This article is an open access article distributed under the terms and conditions of the Creative Commons Attribution (CC BY) license (https://creativecommons.org/licenses/by/4.0/).
Share and Cite
Xie, T.; Yang, W.; Chen, X.; Rong, H.; Wang, Y.; Jiang, J. Genome-Wide Identification and Expressional Profiling of the Metal Tolerance Protein Gene Family in Brassica napus. Genes 2022, 13, 761. https://doi.org/10.3390/genes13050761
Xie T, Yang W, Chen X, Rong H, Wang Y, Jiang J. Genome-Wide Identification and Expressional Profiling of the Metal Tolerance Protein Gene Family in Brassica napus. Genes. 2022; 13(5):761. https://doi.org/10.3390/genes13050761
Chicago/Turabian StyleXie, Tao, Wenjing Yang, Xin Chen, Hao Rong, Youping Wang, and Jinjin Jiang. 2022. "Genome-Wide Identification and Expressional Profiling of the Metal Tolerance Protein Gene Family in Brassica napus" Genes 13, no. 5: 761. https://doi.org/10.3390/genes13050761
APA StyleXie, T., Yang, W., Chen, X., Rong, H., Wang, Y., & Jiang, J. (2022). Genome-Wide Identification and Expressional Profiling of the Metal Tolerance Protein Gene Family in Brassica napus. Genes, 13(5), 761. https://doi.org/10.3390/genes13050761
