Transcriptome Analysis Revealed Long Non-Coding RNAs Associated with mRNAs in Sheep Thyroid Gland under Different Photoperiods
Abstract
1. Introduction
2. Materials and Methods
2.1. Animal Treatments and Sample Collection
2.2. RNA Extraction and Sequencing
2.3. Reference Genome Mapping and Transcriptome Assembly
2.4. LncRNA Identification and Differentially Expression Analysis
2.5. Functional Annotation and Enrichment Analysis
2.6. Construction of Integral lncRNA–mRNA Interaction Networks
2.7. Gene Expression Validation by Real-Time PCR
2.8. Statistical Analysis
3. Results
3.1. Summary of Sequencing Data in Thyroid Gland
3.2. Differential Expression Analysis of lncRNAs and mRNAs
3.3. Analysis and Verification of DE-lncRNAs and DE-mRNAs
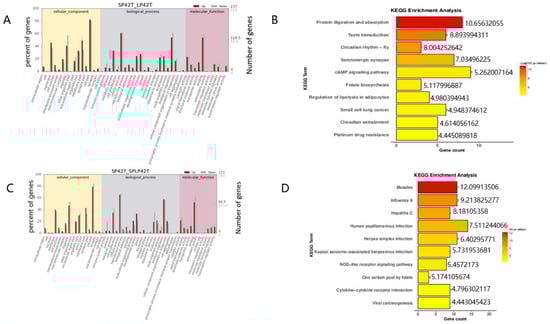
3.4. GO and KEGG Enrichment Analysis of DE-mRNAs and DE-lncRNAs
3.5. LncRNA–mRNA Network Construction
3.6. Gene Expression Validation
4. Discussion
5. Conclusions
Supplementary Materials
Author Contributions
Funding
Institutional Review Board Statement
Informed Consent Statement
Data Availability Statement
Conflicts of Interest
References
- Heldstab, S.A.; van Schaik, C.P.; Muller, D.W.; Rensch, E.; Lackey, L.B.; Zerbe, P.; Hatt, J.M.; Clauss, M.; Matsuda, I. Reproductive seasonality in primates: Patterns, concepts and unsolved questions. Biol. Rev. Camb. Philos. Soc. 2021, 96, 66–88. [Google Scholar] [CrossRef] [PubMed]
- Nakayama, T.; Yoshimura, T. Seasonal Rhythms: The role of thyrotropin and thyroid hormones. Thyroid 2018, 28, 4–10. [Google Scholar] [CrossRef] [PubMed]
- Nishiwaki-Ohkawa, T.; Yoshimura, T. Molecular basis for regulating seasonal reproduction in vertebrates. J. Endocrinol. 2016, 229, R117–R127. [Google Scholar] [CrossRef] [PubMed]
- Dupre, S.M.; Miedzinska, K.; Duval, C.V.; Yu, L.; Goodman, R.L.; Lincoln, G.A.; Davis, J.R.; McNeilly, A.S.; Burt, D.D.; Loudon, A.S. Identification of Eya3 and TAC1 as long-day signals in the sheep pituitary. Curr. Biol. 2010, 20, 829–835. [Google Scholar] [CrossRef]
- Wood, S.H.; Christian, H.C.; Miedzinska, K.; Saer, B.R.; Johnson, M.; Paton, B.; Yu, L.; McNeilly, J.; Davis, J.R.; McNeilly, A.S.; et al. Binary switching of salendar cells in the pituitary defines the phase of the circannual cycle in mammals. Curr. Biol. 2015, 25, 2651–2662. [Google Scholar] [CrossRef]
- Wieselthier, A.S.; Tienhoven, A.V. The effect of thyroidectomy on testicular size and on the photorefractory period in the starling (Sturnus vulgaris L.). J. Exp. Zool. 2010, 179, 331–338. [Google Scholar] [CrossRef]
- Nicholls, T.J.; Follett, B.K.; Goldsmith, A.R.; Pearson, H. Possible homologies between photorefractoriness in sheep and birds: The effect of thyroidectomy on the length of the ewe’s breeding season. Reprod. Nutr. Dev. 1988, 28, 375–385. [Google Scholar] [CrossRef]
- Zheng, J.; Wang, Z.; Yang, H.; Yao, X.; Yang, P.; Ren, C.; Wang, F.; Zhang, Y. Pituitary transcriptomic study reveals the differential regulation of lncRNAs and mRNAs related to prolificacy in different FecB genotyping sheep. Genes 2019, 10, 157. [Google Scholar] [CrossRef]
- Taylor, D.H.; Chu, E.T.; Spektor, R.; Soloway, P.D. Long non-coding RNA regulation of reproduction and development. Mol. Reprod. Dev. 2015, 82, 932–956. [Google Scholar] [CrossRef]
- Gao, X.; Ye, J.; Yang, C.; Luo, L.; Liu, Y.; Ding, J.; Zhang, Y.; Ling, Y.; Huang, W.; Zhang, X.; et al. RNA-seq analysis of lncRNA-controlled developmental gene expression during puberty in goat & rat. BMC Genet. 2018, 19, 19. [Google Scholar]
- La, Y.; Tang, J.; He, X.; Di, R.; Wang, X.; Liu, Q.; Zhang, L.; Zhang, X.; Zhang, J.; Hu, W.; et al. Identification and characterization of mRNAs and lncRNAs in the uterus of polytocous and monotocous Small Tail Han sheep (Ovis aries). PeerJ 2019, 7, e6938. [Google Scholar] [CrossRef]
- Zhang, Z.; Tang, J.; Di, R.; Liu, Q.; Wang, X.; Gan, S.; Zhang, X.; Zhang, J.; Hu, W.; Chu, M. Comparative transcriptomics reveal key sheep (Ovis aries) hypothalamus lncRNAs that affect reproduction. Animals 2019, 9, 152. [Google Scholar] [CrossRef]
- Gao, X.; Ye, J.; Yang, C.; Zhang, K.; Li, X.; Luo, L.; Ding, J.; Li, Y.; Cao, H.; Ling, Y.; et al. Screening and evaluating of long noncoding RNAs in the puberty of goats. BMC Genom. 2017, 18, 164. [Google Scholar] [CrossRef]
- He, H.; Li, W.; Liyanarachchi, S.; Jendrzejewski, J.; Srinivas, M.; Davuluri, R.V.; Nagy, R.; de la Chapelle, A. Genetic predisposition to papillary thyroid carcinoma: Involvement of FOXE1, TSHR, and a novel lincRNA gene, PTCSC2. J. Clin. Endocrinol. Metab. 2015, 100, E164–E172. [Google Scholar] [CrossRef]
- Zhang, R.; Hardin, H.; Huang, W.; Chen, J.; Asioli, S.; Righi, A.; Maletta, F.; Sapino, A.; Lloyd, R.V. MALAT1 long non-coding RNA expression in thyroid tissues: Analysis by in situ hybridization and real-time PCR. Endocr. Pathol. 2017, 28, 7–12. [Google Scholar] [CrossRef]
- Possieri, C.; Locantore, P.; Salis, C.; Bacci, L.; Aiello, A.; Fadda, G.; De Crea, C.; Raffaelli, M.; Bellantone, R.; Grassi, C.; et al. Combined molecular and mathematical analysis of long noncoding RNAs expression in fine needle aspiration biopsies as novel tool for early diagnosis of thyroid cancer. Endocrine 2021, 72, 711–720. [Google Scholar] [CrossRef]
- Dardente, H.; Wood, S.; Ebling, F.; Saenz de Miera, C. An integrative view of mammalian seasonal neuroendocrinology. J. Neuroendocrinol. 2019, 31, e12729. [Google Scholar] [CrossRef]
- Guh, Y.J.; Tamai, T.K.; Yoshimura, T. The underlying mechanisms of vertebrate seasonal reproduction. Proc. Jpn. Acad. Ser. B Phys. Biol. Sci. 2019, 95, 343–357. [Google Scholar] [CrossRef]
- Xia, Q.; Chu, M.; He, X.; Liu, Q.; Zhang, X.; Zhang, J.; Guo, X.; Di, R. Identification of photoperiod-induced lncRNAs and mRNAs in pituitary pars tuberalis of sheep. Front. Vet. Sci. 2021, 8, 644474. [Google Scholar] [CrossRef]
- He, X.; Tao, L.; Zhong, Y.; Di, R.; Xia, Q.; Wang, X.; Guo, X.; Gan, S.; Zhang, X.; Zhang, J.; et al. Photoperiod induced the pituitary differential regulation of lncRNAs and mRNAs related to reproduction in sheep. PeerJ 2021, 9, e10953. [Google Scholar] [CrossRef]
- Pertea, M.; Kim, D.; Pertea, G.M.; Leek, J.T.; Salzberg, S.L. Transcript-level expression analysis of RNA-seq experiments with HISAT, StringTie and Ballgown. Nat. Protoc. 2016, 11, 1650–1667. [Google Scholar] [CrossRef]
- Sun, L.; Luo, H.; Bu, D.; Zhao, G.; Yu, K.; Zhang, C.; Liu, Y.; Chen, R.; Zhao, Y. Utilizing sequence intrinsic composition to classify protein-coding and long non-coding transcripts. Nucleic Acids Res. 2013, 41, e166. [Google Scholar] [CrossRef]
- Kang, Y.J.; Yang, D.C.; Kong, L.; Hou, M.; Meng, Y.Q.; Wei, L.; Gao, G. CPC2: A fast and accurate coding potential calculator based on sequence intrinsic features. Nucleic Acids Res. 2017, 45, W12–W16. [Google Scholar] [CrossRef]
- Simonis, S.A.; de Kok, B.M.; Korving, J.C.; Kopp, W.H.; Baranski, A.G.; Huurman, V.; Wasser, M.; van der Boog, P.; Braat, A.E. Applicability and reproducibility of the CPAT-grading system for pancreas allograft thrombosis. Eur. J. Radiol. 2021, 134, 109462. [Google Scholar] [CrossRef]
- Mistry, J.; Chuguransky, S.; Williams, L.; Qureshi, M.; Salazar, G.A.; Sonnhammer, E.L.; Tosatto, S.C.; Paladin, L.; Raj, S.; Richardson, L.J.; et al. Pfam: The protein families database in 2021. Nucleic Acids Res. 2021, 49, D412–D419. [Google Scholar] [CrossRef]
- Doncheva, N.T.; Morris, J.H.; Gorodkin, J.; Jensen, L.J. Cytoscape string app: Network analysis and visualization of proteomics data. J. Proteome Res. 2019, 18, 623–632. [Google Scholar] [CrossRef]
- Sáenz de Miera, C.; Hanon, E.A.; Dardente, H.; Birnie, M.; Simonneaux, V.; Lincoln, G.A.; Hazlerigg, D.G. Circannual variation in thyroid hormone deiodinases in a short-day breeder. J. Neuroendocrinol. 2013, 25, 412–421. [Google Scholar] [CrossRef]
- Ikegami, K.; Yoshimura, T. The hypothalamic-pituitary-thyroid axis and biological rhythms: The discovery of TSH's unexpected role using animal models. Best practice & research. Clin. Endocrinol. Metab. 2017, 31, 475–485. [Google Scholar]
- Ono, H.; Hoshino, Y.; Yasuo, S.; Watanabe, M.; Nakane, Y.; Murai, A.; Ebihara, S.; Korf, H.W.; Yoshimura, T. Involvement of thyrotropin in photoperiodic signal transduction in mice. Proc. Natl. Acad. Sci. USA 2008, 105, 18238–18242. [Google Scholar] [CrossRef]
- Yasuo, S.; Nakao, N.; Ohkura, S.; Iigo, M.; Hagiwara, S.; Goto, A.; Ando, H.; Yamamura, T.; Watanabe, M.; Watanabe, T.; et al. Long-day suppressed expression of type 2 deiodinase gene in the mediobasal hypothalamus of the Saanen goat, a short-day breeder: Implication for seasonal window of thyroid hormone action on reproductive neuroendocrine axis. Endocrinology 2006, 147, 432–440. [Google Scholar] [CrossRef][Green Version]
- Hanon, E.A.; Lincoln, G.A.; Fustin, J.M.; Dardente, H.; Masson-Pévet, M.; Morgan, P.J.; Hazlerigg, D.G. Ancestral TSH mechanism signals summer in a photoperiodic mammal. Curr. Biol. 2008, 18, 1147–1152. [Google Scholar] [CrossRef] [PubMed]
- Gupta, A.; Pandey, A.N.; Sharma, A.; Tiwari, M.; Yadav, P.K.; Yadav, A.K.; Pandey, A.K.; Shrivastav, T.G.; Chaube, S.K. Cyclic nucleotide phosphodiesterase inhibitors: Possible therapeutic drugs for female fertility regulation. Eur. J. Pharmacol. 2020, 883, 173293. [Google Scholar] [CrossRef] [PubMed]
- Samereh, S.; Hajarian, H.; Karamishabankareh, H.; Soltani, L.; Foroutanifar, S. Effects of different concentrations of Chir98014 as an activator of Wnt/beta-catenin signaling pathway on oocyte in-vitro maturation and subsequent embryonic development in Sanjabi ewes. Reprod. Domest. Anim. 2021, 56, 965–971. [Google Scholar] [CrossRef] [PubMed]
- Meng, T.G.; Lei, W.L.; Li, J.; Wang, F.; Zhao, Z.H.; Li, A.; Wang, Z.B.; Sun, Q.Y.; Ou, X.H. Degradation of Ccnb3 is essential for maintenance of MII arrest in oocyte. Biochem. Biophys. Res. Commun. 2020, 521, 265–269. [Google Scholar] [CrossRef]
- Zhou, S.; Yan, W.; Shen, W.; Cheng, J.; Xi, Y.; Yuan, S.; Fu, F.; Ding, T.; Luo, A.; Wang, S. Low expression of SEMA6C accelerates the primordial follicle activation in the neonatal mouse ovary. J. Cell Mol. Med. 2018, 22, 486–496. [Google Scholar] [CrossRef]
- Tata, B.; Huijbregts, L.; Jacquier, S.; Csaba, Z.; Genin, E.; Meyer, V.; Leka, S.; Dupont, J.; Charles, P.; Chevenne, D.J.; et al. Haploinsufficiency of Dmxl2, encoding a synaptic protein, causes infertility associated with a loss of GnRH neurons in mouse. PLoS Biol. 2014, 12, e1001952. [Google Scholar] [CrossRef]
- Tata, B.K.; Harbulot, C.; Csaba, Z.; Peineau, S.; Jacquier, S.; de Roux, N. Rabconnectin-3alpha is required for the morphological maturation of GnRH neurons and kisspeptin responsiveness. Sci. Rep. 2017, 7, 42463. [Google Scholar] [CrossRef]
- Albrecht, U.; Eichele, G. The mammalian circadian clock. Curr. Opin. Genet. Dev. 2003, 13, 271–277. [Google Scholar] [CrossRef]







| Sample Name | Raw Reads | Clean Reads | Clean Reads Rate (%) | Clean Bases (G) | Q30 (%) | Total Mapping Rate (%) |
|---|---|---|---|---|---|---|
| LP42Ta | 125,086,648 | 120,862,882 | 96.62 | 18.13 | 93.95 | 95.43 |
| LP42Tb | 114,464,214 | 110,619,664 | 96.64 | 16.59 | 94.15 | 95.11 |
| LP42Tc | 127,822,204 | 122,122,532 | 95.54 | 18.32 | 93.76 | 94.39 |
| SP42Ta | 128,205,226 | 123,710,152 | 96.49 | 18.56 | 94.17 | 94.32 |
| SP42Tb | 124,015,570 | 120,265,994 | 96.98 | 18.04 | 94.35 | 95.22 |
| SP42Tc | 121,918,860 | 115,388,502 | 94.64 | 17.31 | 94.05 | 94.69 |
| SPLP42Ta | 113,613,174 | 108,371,314 | 95.39 | 16.26 | 90.27 | 95.27 |
| SPLP42Tb | 132,383,336 | 127,709,202 | 96.47 | 19.16 | 89.88 | 95.09 |
| SPLP42Tc | 132,355,318 | 128,440,756 | 97.04 | 19.27 | 89.23 | 95.84 |
Publisher’s Note: MDPI stays neutral with regard to jurisdictional claims in published maps and institutional affiliations. |
© 2022 by the authors. Licensee MDPI, Basel, Switzerland. This article is an open access article distributed under the terms and conditions of the Creative Commons Attribution (CC BY) license (https://creativecommons.org/licenses/by/4.0/).
Share and Cite
Wang, W.; He, X.; Di, R.; Wang, X.; Chu, M. Transcriptome Analysis Revealed Long Non-Coding RNAs Associated with mRNAs in Sheep Thyroid Gland under Different Photoperiods. Genes 2022, 13, 606. https://doi.org/10.3390/genes13040606
Wang W, He X, Di R, Wang X, Chu M. Transcriptome Analysis Revealed Long Non-Coding RNAs Associated with mRNAs in Sheep Thyroid Gland under Different Photoperiods. Genes. 2022; 13(4):606. https://doi.org/10.3390/genes13040606
Chicago/Turabian StyleWang, Wei, Xiaoyun He, Ran Di, Xiangyu Wang, and Mingxing Chu. 2022. "Transcriptome Analysis Revealed Long Non-Coding RNAs Associated with mRNAs in Sheep Thyroid Gland under Different Photoperiods" Genes 13, no. 4: 606. https://doi.org/10.3390/genes13040606
APA StyleWang, W., He, X., Di, R., Wang, X., & Chu, M. (2022). Transcriptome Analysis Revealed Long Non-Coding RNAs Associated with mRNAs in Sheep Thyroid Gland under Different Photoperiods. Genes, 13(4), 606. https://doi.org/10.3390/genes13040606

