Complete Mitochondrial Genome of Pseudocaranx dentex (Carangidae, Perciformes) Provides Insight into Phylogenetic and Evolutionary Relationship among Carangidae Family
Abstract
1. Introduction
2. Materials and Methods
2.1. Sample Collection and DNA Extraction
2.2. Library Construction and DNA Sequencing
2.3. Sequence Assembly, Annotation, and Analysis
2.4. Molecular Phylogenetic Analysis
2.5. Ka/Ks Analysis
3. Results
3.1. General Characteristics of the Pseudocaranx Dentex Mitogenome
3.2. PCGs and Codon Usages
3.3. Ka/Ks Analysis
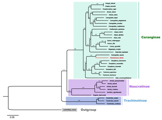
3.4. Phylogenetic Analysis
4. Discussion
4.1. Mitochondrial Genetic Code Differed from Nuclear Universal Code
4.2. Usage of Mitogenome Codon
4.3. Selective Pressure in Carangidae Family
4.4. Molecular Phylogeny of Carangidae Fishes
5. Conclusions
Supplementary Materials
Author Contributions
Funding
Institutional Review Board Statement
Informed Consent Statement
Data Availability Statement
Conflicts of Interest
References
- Hampl, V.; Čepička, I.; Eliáš, M. Was the Mitochondrion Necessary to Start Eukaryogenesis? Trends Microbiol. 2019, 27, 96–104. [Google Scholar] [CrossRef]
- Damerau, M.; Freese, M.; Hanel, R. Multi-gene phylogeny of jacks and pompanos (Carangidae), including placement of monotypic vadigo Campogramma glaycos. J. Fish Biol. 2018, 92, 190–202. [Google Scholar] [CrossRef]
- Zeng, L.; Wen, J.; Fan, S.; Chen, Z.; Xu, Y.; Sun, Y.; Chen, D.; Zhao, J. Species identification of fish maw (Porcupinefish) products sold on the market using DNA sequencing of 16S rRNA and COI genes. Food Control. 2018, 86, 159–162. [Google Scholar] [CrossRef]
- Cutarelli, A.; Galiero, G.; Capuano, F.; Corrado, F. Species Identification by Means of Mitochondrial Cytochrome b DNA Sequencing in Processed Anchovy, Sardine and Tuna Products. Food Nutr. Sci. 2018, 9, 369–375. [Google Scholar]
- Curole, J.P.; Kocher, T.D. Mitogenomics: Digging deeper with complete mitochondrial genomes. Trends Ecol. Evol. 1999, 14, 394–398. [Google Scholar] [CrossRef]
- Nelson, J.S.; Grande, T.C.; Wilson, M.V.H. Fishes of the World, 5th ed.; John Wiley and Sons: Hoboken, NJ, USA, 2016. [Google Scholar]
- Cayetano, B.J. A Review of the Biology of the Family Carangidae, with Emphasis on Species Found in Hawaiian Waters; Division of Aquatic Resources, Department of Land and Natural Resources: Honolulu, HI, USA, 2000. [Google Scholar]
- Laroche, W.A.; Smith-Vaniz, W.F.; Richardson, S.L. Carangidae: Development. In Ontogeny and Systematics of Fishes; Moser, H.G., Richards, W.J., Cohen, D.M., Fahay, M.P., Kendall, A.W., Richardson, S.L., Eds.; Allen Press: Lawrence, KS, USA, 1984. [Google Scholar]
- Gushiken, S. Phylogenetic Relationships of the Perciform Genera of the Family Carangidae. Ichthyol. Res. 1988, 34, 443–461. [Google Scholar] [CrossRef]
- Smith-Vaniz, W.F. Carangidae. Jacks and Scads (also Trevallies, Queenfishes, Runners, Amberjacks, Pilotfishes, Pampanos, etc.); Bony Fishes Part 2 (Mugilidae to Carangidae); FAO: Rome, Italy, 1999. [Google Scholar]
- Takahashi, K.; Masuda, R.; Yamashita, Y. What to copy: The key factor of observational learning in striped jack (Pseudocaranx dentex) juveniles. Anim. Cogn. 2014, 17, 495–501. [Google Scholar] [CrossRef][Green Version]
- Takei, S.; Somiya, H. Guanine-type retinal tapetum and ganglion cell topography in the retina of a carangid fish, Kaiwarinus equula. Proc. R. Soc. B Biol. Sci. 2002, 269, 75–82. [Google Scholar] [CrossRef]
- Greenwood, P.H. Catalog of the genera of recent fishes. Rev. Fish Biol. Fish. 1993, 3, 187–188. [Google Scholar] [CrossRef]
- Meng, G.; Li, Y.; Yang, C.; Liu, S. MitoZ: A toolkit for animal mitochondrial genome assembly, annotation and visualization. Nucleic Acids Res. 2019, 47, e63. [Google Scholar] [CrossRef]
- Bernt, M.; Donath, A.; Jühling, F.; Externbrink, F.; Florentz, C.; Fritzsch, G.; Pütz, J.; Middendorf, M.; Stadler, P.F. MITOS: Improved de novo metazoan mitochondrial genome annotation. Mol. Phylogenet. Evol. 2013, 69, 313–319. [Google Scholar] [CrossRef]
- Stothard, P.; Wishart, D.S. Circular genome visualization and exploration using CGView. Bioinformatics 2005, 21, 537–539. [Google Scholar] [CrossRef] [PubMed]
- Kumar, S.; Stecher, G.; Li, M.; Knyaz, C.; Tamura, K. MEGA X: Molecular Evolutionary Genetics Analysis across Computing Platforms. Mol. Biol. Evol. 2018, 35, 1547–1549. [Google Scholar] [CrossRef]
- Madeira, F.; Park, Y.M.; Lee, J.; Buso, N.; Gur, T.; Madhusoodanan, N.; Basutkar, P.; Tivey, A.R.N.; Potter, S.C.; Finn, R.D.; et al. The EMBL-EBI search and sequence analysis tools APIs in 2019. Nucleic Acids Res. 2019, 47, W636–W641. [Google Scholar] [CrossRef] [PubMed]
- Minh, B.Q.; Schmidt, H.A.; Chernomor, O.; Schrempf, D.; Woodhams, M.D.; von Haeseler, A.; Lanfear, R. IQ-TREE 2: New Models and Efficient Methods for Phylogenetic Inference in the Genomic Era. Mol. Biol. Evol. 2020, 37, 1530–1534. [Google Scholar] [CrossRef] [PubMed]
- Hurst, L.D. The Ka/Ks ratio: Diagnosing the form of sequence evolution. Trends Genet. 2002, 18, 486–487. [Google Scholar] [CrossRef]
- Rozas, J.; Ferrer-Mata, A.; Sánchez-DelBarrio, J.C.; Guirao-Rico, S.; Librado, P.; Ramos-Onsins, S.; Sánchez-Gracia, A. DnaSP 6: DNA Sequence Polymorphism Analysis of Large Data Sets. Mol. Biol. Evol. 2017, 34, 3299–3302. [Google Scholar] [CrossRef] [PubMed]
- Li, Z.; Li, M.; Xu, S.; Liu, L.; Chen, Z.; Zou, K. Complete Mitogenomes of Three Carangidae (Perciformes) Fishes: Genome Description and Phylogenetic Considerations. Int. J. Mol. Sci. 2020, 21, 4685. [Google Scholar] [CrossRef] [PubMed]
- Sharp, P.; Li, W.-H. An evolutionary perspective on synonymous codon usage in unicellular organisms. J. Mol. Evol. 1986, 24, 28–38. [Google Scholar] [CrossRef]
- Gunn, J.S. A revision of selected genera of the family Carangidae (Pisces) from Australian waters. Rec. Aust. Mus. Suppl. 1990, 12, 1–77. [Google Scholar] [CrossRef][Green Version]
- Zou, K.; Li, M. Characterization of the mitochondrial genome of the Whitefin trevally Carangoides equula (Perciformes: Carangidae): A novel initiation codon for ATP6 gene. Mitochondrial DNA 2014, 27, 1779–1780. [Google Scholar] [CrossRef]
- Araki, K.; Aokic, J.-Y.; Kawase, J.; Hamada, K.; Ozaki, A.; Fujimoto, H.; Yamamoto, I.; Usuki, H. Whole Genome Sequencing of Greater Amberjack (Seriola dumerili) for SNP Identification on Aligned Scaffolds and Genome Structural Variation Analysis Using Parallel Resequencing. Int. J. Genom. 2018, 2018, 7984292. [Google Scholar] [CrossRef]
- Li, M.; Chen, Z.; Zou, K. Complete mitochondrial genome of the bigeye scad Selar crumenophthalmus (Perciformes: Carangidae). Mitochondrial DNA 2014, 27, 308–309. [Google Scholar] [CrossRef]
- Jukes, T.; Osawa, S. Evolutionary changes in the genetic code. Comp. Biochem. Physiol. Part B Comp. Biochem. 1993, 106, 489–494. [Google Scholar] [CrossRef]
- Ojala, D.; Montoya, J.; Attardi, G. tRNA punctuation model of RNA processing in human mitochondria. Nature 1981, 290, 470–474. [Google Scholar] [CrossRef] [PubMed]
- Anderson, S.; Bankier, A.T.; Barrell, B.G.; De Bruijn, M.H.L.; Coulson, A.R.; Drouin, J.; Eperon, I.C.; Nierlich, D.P.; Roe, B.A.; Sanger, F.; et al. Sequence and organization of the human mitochondrial genome. Nature 1981, 290, 457–465. [Google Scholar] [CrossRef] [PubMed]
- Li, N.; Song, N.; Gao, T. The complete mitochondrial genome of Japanese Ammodytes personatus (Perciformes, Ammodytidae). Mitochondrial DNA 2014, 26, 781–782. [Google Scholar] [CrossRef] [PubMed]
- Xiao, J.; Song, N.; Gao, T.; McKay, R.J. The complete mitochondrial genome of Sillago indica (Perciformes: Sillaginidae). Mitochondrial DNA 2014, 27, 1445–1446. [Google Scholar] [CrossRef] [PubMed]
- Sharp, P.M.; Matassi, G. Codon usage and genome evolution. Curr. Opin. Genet. Dev. 1994, 4, 851–860. [Google Scholar] [CrossRef]
- Gustafsson, C.; Govindarajan, S.; Minshull, J. Codon bias and heterologous protein expression. Trends Biotechnol. 2004, 22, 346–353. [Google Scholar] [CrossRef]
- Stenico, M.; Lloyd, A.T.; Sharp, P. Codon usage inCaenorhabditis elegans: Delineation of translational selection and mutational biases. Nucleic Acids Res. 1994, 22, 2437–2446. [Google Scholar] [CrossRef]
- Strohm, J.H.; Gwiazdowski, R.A.; Hanner, R. Fast fish face fewer mitochondrial mutations: Patterns of dN/dS across fish mitogenomes. Gene 2015, 572, 27–34. [Google Scholar] [CrossRef]
- Shen, Y.; Shi, P.; Sun, Y.-B.; Zhang, Y.-P. Relaxation of selective constraints on avian mitochondrial DNA following the degeneration of flight ability. Genome Res. 2009, 19, 1760–1765. [Google Scholar] [CrossRef]
- Shen, Y.; Liang, L.; Zhu, Z.-H.; Zhou, W.-P.; Irwin, D.; Zhang, Y.-P. Adaptive evolution of energy metabolism genes and the origin of flight in bats. Proc. Natl. Acad. Sci. USA 2010, 107, 8666–8671. [Google Scholar] [CrossRef]
- Sun, Y.-B.; Shen, Y.; Irwin, D.; Zhang, Y.-P. Evaluating the Roles of Energetic Functional Constraints on Teleost Mitochondrial-Encoded Protein Evolution. Mol. Biol. Evol. 2011, 28, 39–44. [Google Scholar] [CrossRef]
- Jaafar, T.N.M.; Taylor, M.I.; Nor, S.A.M.; De Bruyn, M.; Carvalho, G.R. Comparative genetic stock structure in three species of commercially exploited Indo-Malay Carangidae (Teleosteii, Perciformes). J. Fish Biol. 2019, 96, 337–349. [Google Scholar] [CrossRef] [PubMed]
- Afonso, P.; Fontes, J.; Holland, K.; Santos, R.S. Multi-scale patterns of habitat use in a highly mobile reef fish, the white trevally Pseudocaranx dentex, and their implications for marine reserve design. Mar. Ecol. Prog. Ser. 2009, 381, 273–286. [Google Scholar] [CrossRef]
- McMaster, M.F.; Gopakumar, G. Cultured Aquatic Species Information Programme. Trachinotus carolinus. FAO Fisheries Division. 2016. Available online: http://www.fao.org/fishery/culturedspecies/Trachinotus_spp/en (accessed on 8 June 2021).
- Miya, M.; Nishida, M. Use of Mitogenomic Information in Teleostean Molecular Phylogenetics: A Tree-Based Exploration under the Maximum-Parsimony Optimality Criterion. Mol. Phylogenet. Evol. 2000, 17, 437–455. [Google Scholar] [CrossRef] [PubMed]
- Jia, C.-H.; Zhang, X.-M.; Xu, S.-Y.; Yang, T.-Y.; Yanagimoto, T.; Gao, T.-X. Comparative analysis of the complete mitochondrial genomes of three rockfishes (Scorpaeniformes, Sebastiscus) and insights into the phylogenetic relationships of Sebastidae. Biosci. Rep. 2020, 40, BSR20203379. [Google Scholar] [CrossRef]
- Yoneda, M.; Futagawa, K.; Tokimura, M.; Horikawa, H.; Matsuura, S.; Matsuyama, M. Reproductive cycle, spawning frequency and batch fecundity of the female whitefin jack Kaiwarinus equula in the East China Sea. Fish. Res. 2002, 57, 297–309. [Google Scholar] [CrossRef]
- Mahjoub, M.S.; Takeda, S.; Hayashi, T.; Shiode, D.; Arimoto, T.; Tokai, T. Codend selectivity for jack mackerel and whitefin jack and unequal split parameter estimates observed in trouser trawl experiments. Fish. Sci. 2011, 77, 169–181. [Google Scholar] [CrossRef]







| Subfamily | Genus | Species | Mitogenome Length (bp) | Accession Number |
|---|---|---|---|---|
| Caranginae | Alectis | Alectis ciliaris | 16,570 | KM522837 |
| Alectis indica | 16,553 | KP710215 | ||
| Alepes | Alepes djedaba | 16,563 | KP408222 | |
| Alepes kleinii | 16,571 | KF728081 | ||
| Atule | Atule mate | 16,565 | KM522838 | |
| Carangoides | Carangoides armatus | 16,556 | AP004444 | |
| Carangoides malabaricus | 16,561 | KJ174514 | ||
| Carangoides plagiotaenia | 16,551 | MT677872.1 | ||
| Carangoides bajad | 16,556 | LC557137 | ||
| C.equula | 16,588 | KM201334 | ||
| Caranx | Caranx ignobilis | 16,588 | KF649842 | |
| Caranx melampygus | 16,593 | AP004445 | ||
| Caranx tille | 16,593 | NC_029421.1 | ||
| Decapterus | Decapterus macarellus | 16,544 | KM986880 | |
| Decapterus macrosoma | 16,545 | KF841444 | ||
| Decapterus maruadsi | 16,541 | KJ004518 | ||
| Decapterus tabl | 16,545 | MN102718 | ||
| Megalaspis | Megalaspis cordyla | 16,566 | KM522836 | |
| Selar | Selar crumenophthalmus | 16,610 | KJ148633 | |
| Trachurus | Trachurus japonicus | 16,559 | AP003091 | |
| Trachurus trachurus | 16,559 | AB108498 | ||
| Uraspis | Uraspis helvola | 16,555 | KM978993 | |
| Uraspis secunda | 16,554 | KT819204 | ||
| Parastromateus | Parastromateus niger | 16,561 | KJ192332 | |
| Pseudocaranx | P. dentex | 16,569 | Present study | |
| Gnathanodon | Gnathanodon speciosus | 16,555 | MT922005 | |
| Selaroides | Selaroides leptolepis | 16,560 | KM522839 | |
| Naucratinae | Seriola | Seriola dumerili | 16,530 | AB517558 |
| Seriola lalandi | 16,532 | AB517557 | ||
| Seriola quinqueradiata | 16,537 | AB517556 | ||
| Seriola rivoliana | 16,530 | KP347126 | ||
| Seriolina | Seriolina nigrofasciata | 16,531 | KT591876 | |
| Elagatis | Elagatis bipinnulata | 16,542 | KT824759 | |
| Trachinotiae | Trachinotus | Trachinotus blochii | 16,558 | KJ184305 |
| Trachinotus carolinus | 16,544 | KJ556976 | ||
| Trachinotus ovatus | 16,563 | KF356397 | ||
| Outgroup | Larimichthys | L.crocea | 16,466 | NC_011710.1 |
| Gene | Strand | Location | Size (bp) | Intergenics Length | Anticodon | Amino Acids | Start Codon | Stop Codon |
|---|---|---|---|---|---|---|---|---|
| tRNAPhe | + | 1-68 | 68 | 0 | GAA | |||
| 12s-rRNA | + | 69-1019 | 951 | 0 | - | |||
| tRNAVal | + | 1020-1091 | 72 | 29 | TAC | |||
| 16s-rRNA | + | 1121-2809 | 1689 | 0 | - | |||
| tRNALeu | + | 2810-2883 | 74 | 0 | TAA | |||
| ND1 | + | 2884-3858 | 975 | 5 | - | 324 | ATG | TAA |
| tRNAIle | + | 3864-3933 | 70 | −1 | GAT | |||
| tRNAGln | − | 3933-4003 | 71 | −1 | TTG | |||
| tRNAMet | + | 4003-4071 | 69 | 0 | CAT | |||
| ND2 | + | 4072-5118 | 1047 | −2 | - | 348 | ATG | TAG |
| tRNATrp | + | 5117-5187 | 71 | 1 | TCA | |||
| tRNAAla | − | 5189-5257 | 69 | 1 | TGC | |||
| tRNAGln | − | 5259-5331 | 73 | 2 | GTT | |||
| tRNACys | − | 5368-5434 | 67 | 0 | GCA | |||
| tRNATyr | − | 5435-5504 | 70 | 1 | GTA | |||
| COX1 | + | 5506-7056 | 1551 | 0 | - | 516 | GTG | TAA |
| tRNASer | − | 7057-7127 | 71 | 3 | TGA | |||
| tRNAAsp | + | 7131-7201 | 71 | 7 | GTC | |||
| COX2 | + | 7209-7899 | 691 | 0 | - | 230 | ATG | T-- |
| tRNALys | + | 7900-7974 | 75 | 1 | TTT | |||
| ATP8 | + | 7976-8140 | 165 | −7 | - | 54 | ATG | TAG |
| ATP6 | + | 8134-8817 | 684 | −1 | - | 227 | ATG | TAA |
| Cox3 | + | 8817-9602 | 786 | −1 | - | 261 | ATG | TAA |
| tRNAGly | + | 9602-9671 | 70 | 0 | TCC | |||
| ND3 | + | 9672-10022 | 351 | −2 | - | 116 | ATG | TAG |
| tRNAArg | + | 10021-10089 | 69 | 1 | TCG | |||
| ND4L | + | 10091-10387 | 297 | −7 | - | 98 | ATG | TAA |
| ND4 | + | 10381-11761 | 1381 | 0 | - | 460 | ATG | T-- |
| tRNAHis | + | 11762-11833 | 72 | 0 | GTG | 23 | ||
| tRNASer | + | 11834-11901 | 68 | 4 | GCT | |||
| tRNALeu | + | 11906-11978 | 73 | 0 | TAG | |||
| ND5 | + | 11979-13817 | 1839 | −4 | - | 612 | ATG | TAA |
| ND6 | − | 13814-14335 | 522 | 0 | - | 173 | ATG | TAA |
| tRNAGlu | − | 14336-14404 | 69 | 4 | TTC | |||
| Cytb | + | 14409-15549 | 1141 | 0 | - | 380 | ATG | T-- |
| tRNAThr | + | 15550-15622 | 73 | −1 | TGT | |||
| tRNAPro | − | 15622-15692 | 71 | 299 | TGG | |||
| D-Loop | + | 15992-16508 | 517 | 61 | - |
| T% | C% | A% | G% | AT% | GC-Skew% | AT-Skew% | |
|---|---|---|---|---|---|---|---|
| PCGs | 27.0696 | 30.9855 | 24.7394 | 17.2054 | 51.8090 | −0.2859 | −0.0450 |
| tRNA | 26.7995 | 21.5938 | 27.9563 | 23.6504 | 54.7558 | 0.0455 | 0.0211 |
| rRNA | 21.8177 | 25.4879 | 31.4011 | 21.2933 | 53.2188 | −0.0897 | 0.1801 |
| Control region | 28.4333 | 25.7253 | 28.6267 | 17.2147 | 57.0600 | −0.1982 | 0.0034 |
| Genome | 27.2074 | 17.1767 | 25.4029 | 30.2130 | 52.6103 | 0.2751 | −0.0343 |
| Subfamily | Species | Ks Average | Ka Average | Ka/Ks Ratio |
|---|---|---|---|---|
| Caranginae | A. ciliaris | 1.11493 | 0.02872 | 0.02576 |
| A. dica | 1.12443 | 0.03068 | 0.02729 | |
| A. djedaba | 1.16419 | 0.03107 | 0.02669 | |
| A. kleinii | 1.16015 | 0.03191 | 0.02751 | |
| A. mate | 1.23389 | 0.03272 | 0.02652 | |
| C. armatus | 1.09701 | 0.02795 | 0.02547 | |
| C. bajad | 0.99860 | 0.02605 | 0.02609 | |
| C. equula | 1.21870 | 0.04904 | 0.04024 | |
| C. malabaricus | 1.11391 | 0.02800 | 0.02513 | |
| C. plagiotaenia | 1.10618 | 0.02793 | 0.02525 | |
| C. ignobilis | 1.08045 | 0.02787 | 0.02580 | |
| C. melampygus | 1.00735 | 0.02728 | 0.02708 | |
| C. tille | 1.00936 | 0.02755 | 0.02730 | |
| D. macarellus | 1.13568 | 0.02764 | 0.02434 | |
| D. macrosoma | 1.15355 | 0.02885 | 0.02501 | |
| D. maruadsi | 1.10488 | 0.02741 | 0.02481 | |
| D. tabl | 1.12607 | 0.02673 | 0.02373 | |
| G. speciosus | 1.10255 | 0.03112 | 0.02823 | |
| M. cordyla | 1.09730 | 0.03009 | 0.02742 | |
| P. niger | 1.03399 | 0.02630 | 0.02543 | |
| P. dentex | 1.14894 | 0.04570 | 0.03978 | |
| S. crumenophthalmus | 1.27882 | 0.03437 | 0.02688 | |
| S. leptolepis | 1.23398 | 0.03213 | 0.02603 | |
| U. helvola | 1.07254 | 0.02674 | 0.02493 | |
| U. secunda | 1.06888 | 0.02656 | 0.02485 | |
| T. japonicus | 1.05488 | 0.02762 | 0.02619 | |
| T. trachurus | 1.04499 | 0.02763 | 0.02644 | |
| Naucratinae | S. dumerili | 1.33503 | 0.04409 | 0.03302 |
| S. lalandi | 1.36171 | 0.04401 | 0.03232 | |
| S. quinqueradiata | 1.38865 | 0.04350 | 0.03132 | |
| S. rivoliana | 1.30089 | 0.04452 | 0.03422 | |
| S. nigrofasciata | 1.38574 | 0.04552 | 0.03285 | |
| E. bipinnulata | 1.43412 | 0.03916 | 0.02731 | |
| Trachinotiae | T. blochii | 1.39809 | 0.06355 | 0.04545 |
| T. carolinus | 1.45539 | 0.06421 | 0.04412 | |
| T. ovatus | 1.42045 | 0.06373 | 0.04487 |
Publisher’s Note: MDPI stays neutral with regard to jurisdictional claims in published maps and institutional affiliations. |
© 2021 by the authors. Licensee MDPI, Basel, Switzerland. This article is an open access article distributed under the terms and conditions of the Creative Commons Attribution (CC BY) license (https://creativecommons.org/licenses/by/4.0/).
Share and Cite
Li, B.; Wang, H.; Yang, L.; Liu, S.; Zhuang, Z. Complete Mitochondrial Genome of Pseudocaranx dentex (Carangidae, Perciformes) Provides Insight into Phylogenetic and Evolutionary Relationship among Carangidae Family. Genes 2021, 12, 1234. https://doi.org/10.3390/genes12081234
Li B, Wang H, Yang L, Liu S, Zhuang Z. Complete Mitochondrial Genome of Pseudocaranx dentex (Carangidae, Perciformes) Provides Insight into Phylogenetic and Evolutionary Relationship among Carangidae Family. Genes. 2021; 12(8):1234. https://doi.org/10.3390/genes12081234
Chicago/Turabian StyleLi, Busu, Huan Wang, Long Yang, Shufang Liu, and Zhimeng Zhuang. 2021. "Complete Mitochondrial Genome of Pseudocaranx dentex (Carangidae, Perciformes) Provides Insight into Phylogenetic and Evolutionary Relationship among Carangidae Family" Genes 12, no. 8: 1234. https://doi.org/10.3390/genes12081234
APA StyleLi, B., Wang, H., Yang, L., Liu, S., & Zhuang, Z. (2021). Complete Mitochondrial Genome of Pseudocaranx dentex (Carangidae, Perciformes) Provides Insight into Phylogenetic and Evolutionary Relationship among Carangidae Family. Genes, 12(8), 1234. https://doi.org/10.3390/genes12081234

