Leaf Size Development Differences and Comparative Transcriptome Analyses of Two Poplar Genotypes
Abstract
:1. Introduction
2. Materials and Methods
2.1. Plant Material
2.2. Microscopic Analysis
2.3. RNA-Seq and Identification of Differentially Expressed Genes
2.4. Evaluation of Gene Expression Using qRT-PCR
2.5. Statistical Analyses
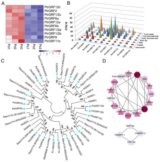
2.6. Evolution and Expression Analysis of GRFs
3. Results
3.1. The Leaf Phenotype of Pd and Ps
3.2. Defining Differentially Expressed Genes and Functional Annotation
3.3. DEGs Related to Auxin and Gibberellin Regulation of Leaf Development
3.4. The Regulation of Transcription Factors for Cell Cycle
3.5. Relative Expression of the Differentially Expressed Genes
4. Discussion
5. Conclusions
Supplementary Materials
Author Contributions
Funding
Institutional Review Board Statement
Informed Consent Statement
Data Availability Statement
Conflicts of Interest
References
- Nicotra, A.B.; Leigh, A.; Boyce, C.K.; Jones, C.S.; Niklas, K.J.; Royer, D.L.; Tsukaya, H. The evolution and functional significance of leaf shape in the angiosperms. Funct. Plant Biol. 2011, 38, 535–552. [Google Scholar] [CrossRef] [PubMed] [Green Version]
- Tsukaya, H. Leaf shape: Genetic controls and environmental factors. Int. J. Dev. Biol. 2005, 49, 547–555. [Google Scholar] [CrossRef] [Green Version]
- Kalve, S.; de Vos, D.; Beemster, G.T.S. Leaf development: A cellular perspective. Front. Plant Sci. 2014, 5, 362. [Google Scholar] [CrossRef] [PubMed] [Green Version]
- Sarvepalli, K.; Das Gupta, M.; Challa, K.R.; Nath, U. Molecular cartography of leaf development—Role of transcription factors. Curr. Opin. Plant Biol. 2019, 47, 22–31. [Google Scholar] [CrossRef] [PubMed] [Green Version]
- Beltramino, M.; Ercoli, M.F.; Debernardi, J.M.; Goldy, C.; Rojas, A.M.L.; Nota, F.; Alvarez, M.E.; Vercruyssen, L.; Inzé, D.; Palatnik, J.F.; et al. Robust increase of leaf size by Arabidopsis thaliana GRF3-like transcription factors under different growth conditions. Sci. Rep. 2018, 8, 13447. [Google Scholar] [CrossRef] [PubMed]
- Kim, J.H.; Choi, D.; Kende, H. The AtGRF family of putative transcription factors is involved in leaf and cotyledon growth in Arabidopsis. Plant J. 2003, 36, 94–104. [Google Scholar] [CrossRef]
- Wu, L.; Zhang, D.; Xue, M.; Qian, J.; He, Y.; Wang, S. Overexpression of the maize GRF10, an endogenous truncated growth-regulating factor protein, leads to reduction in leaf size and plant height. J. Integr. Plant Biol. 2014, 56, 1053–1063. [Google Scholar] [CrossRef]
- Wang, H.; Niu, H.; Li, C.; Shen, G.; Liu, X.; Weng, Y.; Wu, T.; Li, Z. WUSCHEL-related homeobox1 (WOX1) regulates vein patterning and leaf size in Cucumis sativus. Hortic Res. 2020, 7, 182. [Google Scholar] [CrossRef]
- Planchais, S.; Samland, A.K.; Murray, J.A.H. Differential stability of Arabidopsis D-type cyclins: CYCD3;1 is a highly unstable protein degraded by a proteasome-dependent mechanism. Plant J. 2004, 38, 616–625. [Google Scholar] [CrossRef]
- Wang, H.; Yan, H.; Liu, H.; Liu, R.; Chen, J.; Xiang, Y. GFDP: The gene family database in poplar. Database 2018, 2018, bay107. [Google Scholar] [CrossRef] [Green Version]
- Mähler, N.; Schiffthaler, B.; Robinson, K.M.; Terebieniec, B.K.; Vučak, M.; Mannapperuma, C.; Bailey, M.E.S.; Jansson, S.; Hvidsten, T.R.; Street, N.R. Leaf shape in Populus tremula is a complex, omnigenic trait. Ecol. Evol. 2020, 10, 11922–11940. [Google Scholar] [CrossRef]
- Zhang, C.L.; Li, S.M.; Zhao, Z.C.; Hu, J.J.; Han, Y.F. A new poplar variety Populus deltoides CL.’Danhong’. Sci. Silvae Sin. 2008, 44, 169. [Google Scholar] [CrossRef]
- Sun, P.; Jia, H.; Cheng, X.; Zhang, Y.; Li, J.; Zhang, L.; Lu, M.; Zhang, J.; Hu, J. Genetic architecture of leaf morphological and physiological traits in a Populus deltoides ‘Danhong’ × P. simonii ‘Tongliao1′ pedigree revealed by quantitative trait locus analysis. Tree Genet. Genomes 2020, 16, 45. [Google Scholar] [CrossRef]
- Wei, Z.; Du, Q.; Zhang, J.; Li, B.; Zhang, D. Genetic diversity and population structure in Chinese indigenous poplar (Populus simonii) populations using microsatellite markers. Plant Mol. Biol. Report. 2013, 31, 620–632. [Google Scholar] [CrossRef]
- Horiguchi, G.; Kim, G.-T.; Tsukaya, H. The transcription factor AtGRF5 and the transcription coactivator AN3 regulate cell proliferation in leaf primordia of Arabidopsis thaliana. Plant J. 2005, 43, 68–78. [Google Scholar] [CrossRef]
- Schneider, C.A.; Rasband, W.S.; Eliceiri, K.W. NIH Image to ImageJ: 25 years of image analysis. Nat. Methods 2012, 9, 671–675. [Google Scholar] [CrossRef]
- Trapnell, C.; Pachter, L.; Salzberg, S.L. TopHat: Discovering splice junctions with RNA-Seq. Bioinformatics 2009, 25, 1105–1111. [Google Scholar] [CrossRef]
- Wang, L.; Feng, Z.; Wang, X.; Wang, X.; Zhang, X. DEGseq: An R package for identifying differentially expressed genes from RNA-seq data. Bioinformatics 2010, 26, 136–138. [Google Scholar] [CrossRef]
- Young, M.D.; Wakefield, M.J.; Smyth, G.K.; Oshlack, A. Gene ontology analysis for RNA-seq: Accounting for selection bias. Genome Biol. 2010, 11, R14. [Google Scholar] [CrossRef] [Green Version]
- Mao, X.; Cai, T.; Olyarchuk, J.G.; Wei, L. Automated genome annotation and pathway identification using the KEGG Orthology (KO) as a controlled vocabulary. Bioinformatics 2005, 21, 3787–3793. [Google Scholar] [CrossRef]
- Livak, K.J.; Schmittgen, T.D. Analysis of relative gene expression data using real-time quantitative PCR and the 2(-Delta Delta C(T)) Method. Methods 2001, 25, 402–408. [Google Scholar] [CrossRef]
- Tamura, K.; Stecher, G.; Peterson, D.; Filipski, A.; Kumar, S. MEGA6: Molecular evolutionary genetics analysis version 6.0. Mol. Biol. Evol. 2013, 30, 2725–2729. [Google Scholar] [CrossRef] [PubMed] [Green Version]
- Szklarczyk, D.; Franceschini, A.; Wyder, S.; Forslund, K.; Heller, D.; Huerta-Cepas, J.; Simonovic, M.; Roth, A.; Santos, A.; Tsafou, K.P.; et al. STRING v10: Protein-protein interaction networks, integrated over the tree of life. Nucleic Acids Res. 2015, 43, D447–D452. [Google Scholar] [CrossRef] [PubMed]
- Shannon, P.; Markiel, A.; Ozier, O.; Baliga, N.S.; Wang, J.T.; Ramage, D.; Amin, N.; Schwikowski, B.; Ideker, T. Cytoscape: A software environment for integrated models of biomolecular interaction networks. Genome Res. 2003, 13, 2498–2504. [Google Scholar] [CrossRef] [PubMed]
- Jia, H.; Wang, L.; Li, J.; Sun, P.; Lu, M.; Hu, J. Comparative metabolomics analysis reveals different metabolic responses to drought in tolerant and susceptible poplar species. Physiol. Plant. 2020, 168, 531–546. [Google Scholar] [CrossRef]
- Sun, P.; Ji, H.; Zhang, Y.; Jia, H.; Hu, J. Preliminary evaluation of drought resistance for Populus deltoides ‘Danhong’ × P. simonii ‘Tongliao1′ hybrid progenies at the seedling stage. J. Plant Genet. Resour. 2019, 20, 297–308. [Google Scholar] [CrossRef]
- Wright, I.J.; Dong, N.; Maire, V.; Prentice, I.C.; Westoby, M.; Díaz, S.; Gallagher, R.V.; Jacobs, B.F.; Kooyman, R.; Law, E.A.; et al. Global climatic drivers of leaf size. Science 2017, 357, 917–921. [Google Scholar] [CrossRef] [Green Version]
- Li, H.; Fan, J.; Gao, J.; Zhou, Y. Comparison on drought resistance on anatomical structures of black poplar leaf. J. Northwest For. Univ. 2013, 28, 113–118. [Google Scholar] [CrossRef]
- Zhang, G.; Du, W.; Man, W.; Li, G.; Gui, M.; Wang, X.; Ge, Q.; Hao, N. Study on leaf comparative anatomy of different genotypes of soybean. Chin. Bull. Bot. 2002, 19, 208–214. [Google Scholar]
- Miyazawa, S.-I.; Terashima, I. Slow development of leaf photosynthesis in an evergreen broad-leaved tree, Castanopsis sieboldii: Relationships between leaf anatomical characteristics and photosynthetic rate. Plant Cell Environ. 2001, 24, 279–291. [Google Scholar] [CrossRef]
- Hoshino, R.; Yoshida, Y.; Tsukaya, H. Multiple steps of leaf thickening during sun-leaf formation in Arabidopsis. Plant J. 2019, 100, 738–753. [Google Scholar] [CrossRef] [Green Version]
- Horváth, B.M.; Magyar, Z.; Zhang, Y.; Hamburger, A.W.; Bakó, L.; Visser, R.G.F.; Bachem, C.W.B.; Bögre, L. EBP1 regulates organ size through cell growth and proliferation in plants. EMBO J. 2006, 25, 4909–4920. [Google Scholar] [CrossRef]
- Schruff, M.C.; Spielman, M.; Tiwari, S.; Adams, S.; Fenby, N.; Scott, R.J. The AUXIN RESPONSE FACTOR 2 gene of Arabidopsis links auxin signalling, cell division, and the size of seeds and other organs. Development 2006, 133, 251–261. [Google Scholar] [CrossRef] [Green Version]
- Fu, Y.; Win, P.; Zhang, H.; Li, C.; Shen, Y.; He, F.; Luo, K. PtrARF2.1 is involved in regulation of leaf development and lignin biosynthesis in poplar trees. Int. J. Mol. Sci. 2019, 20, 4141. [Google Scholar] [CrossRef] [Green Version]
- Gonzalez, N.; Vanhaeren, H.; Inzé, D. Leaf size control: Complex coordination of cell division and expansion. Trends Plant Sci. 2012, 17, 332–340. [Google Scholar] [CrossRef]
- Zhang, Z.; Runions, A.; Mentink, R.A.; Kierzkowski, D.; Karady, M.; Hashemi, B.; Huijser, P.; Strauss, S.; Gan, X.; Ljung, K.; et al. A WOX/Auxin biosynthesis module controls growth to shape leaf form. Curr. Biol. 2020, 30, 4857–4868. [Google Scholar] [CrossRef]
- Sablowski, R.; Carnier Dornelas, M. Interplay between cell growth and cell cycle in plants. J. Exp. Bot. 2014, 65, 2703–2714. [Google Scholar] [CrossRef] [Green Version]
- Du, K.; Han, Q.; Zhang, Y.; Kang, X. Differential expression of genes related to the formation of giant leaves in triploid poplar. Forests 2019, 10, 920. [Google Scholar] [CrossRef] [Green Version]
- Zhang, Y.; Wang, B.; Qi, S.; Dong, M.; Wang, Z.; Li, Y.; Chen, S.; Li, B.; Zhang, J. Ploidy and hybridity effects on leaf size, cell size and related genes expression in triploids, diploids and their parents in Populus. Planta 2019, 249, 635–646. [Google Scholar] [CrossRef] [PubMed]
- Fülöp, K.; Tarayre, S.; Kelemen, Z.; Horváth, G.; Kevei, Z.; Nikovics, K.; Bakó, L.; Brown, S.; Kondorosi, A.; Kondorosi, E. Arabidopsis anaphase-promoting complexes: Multiple activators and wide range of substrates might keep APC perpetually busy. Cell Cycle 2005, 4, 1084–1092. [Google Scholar] [CrossRef] [PubMed] [Green Version]
- Willems, A.; Heyman, J.; Eekhout, T.; Achon, I.; Pedroza-Garcia, J.A.; Zhu, T.; Li, L.; Vercauteren, I.; van den Daele, H.; van de Cotte, B.; et al. The cyclin CYCA3;4 is a postprophase target of the APC/CCCS52A2 E3-ligase controlling formative cell divisions in Arabidopsis. Plant Cell 2020, 32, 2979. [Google Scholar] [CrossRef]
- Strzalka, W.K.; Aggarwal, C.; Krzeszowiec, W.; Jakubowska, A.; Sztatelman, O.; Banas, A.K. Arabidopsis PCNAs form complexes with selected D-type cyclins. Front. Plant Sci. 2015, 6, 516. [Google Scholar] [CrossRef] [Green Version]
- Dhondt, S.; Coppens, F.; Winter, F.; de Swarup, K.; Merks, R.M.H.; Inzé, D.; Bennett, M.J.; Beemster, G.T.S. SHORT-ROOT and SCARECROW regulate leaf growth in Arabidopsis by stimulating S-phase progression of the cell cycle. Plant Physiol. 2010, 154, 1183. [Google Scholar] [CrossRef] [Green Version]
- Luo, G.; Palmgren, M. GRF-GIF chimeras boost plant regeneration. Trends Plant Sci. 2020, 26, 201–204. [Google Scholar] [CrossRef]
- Chen, Y.; Dan, Z.; Gao, F.; Chen, P.; Fan, F.; Li, S. Rice GROWTH-REGULATING FACTOR7 modulates plant architecture through regulating GA and indole-3-Acetic Acid metabolism. Plant Physiol. 2020, 184, 393–406. [Google Scholar] [CrossRef] [PubMed]
- Cosgrove, D.J. Nanoscale structure, mechanics and growth of epidermal cell walls. Curr. Opin. Plant Biol. 2018, 46, 77–86. [Google Scholar] [CrossRef] [PubMed]
- McQueen-Mason, S.; Durachko, D.M.; Cosgrove, D.J. Two endogenous proteins that induce cell wall extension in plants. Plant Cell 1992, 4, 1425–1433. [Google Scholar] [CrossRef] [PubMed] [Green Version]
- Rochange, S.F.; Wenzel, C.L.; McQueen-Mason, S.J. Impaired growth in transgenic plants over-expressing an expansin isoform. Plant Mol. Biol. 2001, 46, 581–589. [Google Scholar] [CrossRef]
- Zhou, H.; Song, X.; Wei, K.; Zhao, Y.; Jiang, C.; Wang, J.; Tang, F.; Lu, M. Growth-regulating factor 15 is required for leaf size control in Populus. Tree Physiol. 2019, 39, 381–390. [Google Scholar] [CrossRef]
- Wang, J.; Zhou, H.; Zhao, Y.; Sun, P.; Tang, F.; Song, X.; Lu, M.-Z. Characterization of poplar growth-regulating factors and analysis of their function in leaf size control. BMC Plant Biol. 2020, 20, 509. [Google Scholar] [CrossRef]





| Material | Hight (m) | Ground Diameter (mm) | Leaf Length (cm) | Leaf Width (cm) | Leaf Area (cm2) | Fresh Weight (g) | Dry Weight (g) | Leaf Mass per Area (mg/cm2) | Leaf Thickness (μm) | Thickness of up Palisade Cell (μm) | Thickness of down Palisade Cell (μm) | Cell Size (μm2) |
|---|---|---|---|---|---|---|---|---|---|---|---|---|
| Pd | 3.47 ± 0.29 ** | 21.57 ± 2.03 ** | 19.53 ± 1.48 ** | 18.45 ± 0.79 ** | 253.22 ± 33.85 ** | 5.41 ± 0.88 ** | 1.70 ± 0.48 ** | 0.67 ± 0.15 | 277.00 ± 35.93 ** | 87.39 ± 7.78 ** | 72.77 ± 6.99 | 399.90 ± 35.04 ** |
| Ps | 1.55 ± 0.12 | 9.69 ± 0.89 | 8.92 ± 0.88 | 7.24 ± 0.82 | 45.59 ± 8.08 | 1.11 ± 0.25 | 0.32 ± 0.08 | 0.70 ± 0.09 | 324.61 ± 40.58 | 91.74 ± 4.37 | 0 | 753.16 ± 82.15 |
| Gene Id | At | Annotation | log2FC(Pd vs. Ps) | p-Value |
|---|---|---|---|---|
| Potri.013G106800 | AT4G16720 | ribosomal protein L23/L15e family protein | 10.561 | 2.14 × 10−203 |
| Potri.016G076800 | AT5G39850 | ribosomal protein S4 | 10.462 | 3.79 × 10−120 |
| Potri.001G360500 | AT5G59240 | ribosomal protein S8e family protein | 9.5602 | 1.23 × 10−221 |
| Potri.006G213300 | AT3G55280 | ribosomal protein L23AB | 5.4155 | 2.04 × 10−110 |
| Potri.017G120200 | AT5G58420 | ribosomal protein S4 (RPS4A) family protein | 4.8474 | 7.99 × 10−37 |
| Potri.015G004700 | AT5G24510 | 60S acidic ribosomal protein family | 3.6282 | 1.68 × 10−73 |
| Potri.007G060900 | AT4G35830 | aconitase 1 | −9.7407 | 0 |
| Potri.006G186800 | AT2G24270 | aldehyde dehydrogenase 11A3 | −8.8477 | 0 |
| Potri.005G048100 | AT3G04940 | cysteine synthase D1 | −4.1698 | 8.44 × 10−33 |
| Potri.004G054200 | AT1G53240 | lactate/malate dehydrogenase family protein | −4.0327 | 9.24 × 10−49 |
| Potri.002G007100 | AT1G42970 | glyceraldehyde-3-phosphate dehydrogenase B subunit | −3.718 | 2.82 × 10−35 |
| Potri.003G088700 | AT1G32440 | plastidial pyruvate kinase 3 | −3.5073 | 5.87 × 10−42 |
Publisher’s Note: MDPI stays neutral with regard to jurisdictional claims in published maps and institutional affiliations. |
© 2021 by the authors. Licensee MDPI, Basel, Switzerland. This article is an open access article distributed under the terms and conditions of the Creative Commons Attribution (CC BY) license (https://creativecommons.org/licenses/by/4.0/).
Share and Cite
Zhang, L.; Du, J.; Ge, X.; Cao, D.; Hu, J. Leaf Size Development Differences and Comparative Transcriptome Analyses of Two Poplar Genotypes. Genes 2021, 12, 1775. https://doi.org/10.3390/genes12111775
Zhang L, Du J, Ge X, Cao D, Hu J. Leaf Size Development Differences and Comparative Transcriptome Analyses of Two Poplar Genotypes. Genes. 2021; 12(11):1775. https://doi.org/10.3390/genes12111775
Chicago/Turabian StyleZhang, Lei, Jiujun Du, Xiaolan Ge, Demei Cao, and Jianjun Hu. 2021. "Leaf Size Development Differences and Comparative Transcriptome Analyses of Two Poplar Genotypes" Genes 12, no. 11: 1775. https://doi.org/10.3390/genes12111775
APA StyleZhang, L., Du, J., Ge, X., Cao, D., & Hu, J. (2021). Leaf Size Development Differences and Comparative Transcriptome Analyses of Two Poplar Genotypes. Genes, 12(11), 1775. https://doi.org/10.3390/genes12111775
