Application of CRISPR/Cas9 Nuclease in Amphioxus Genome Editing
Abstract
1. Introduction
2. Materials and Methods
2.1. Amphioxus Maintenance and Image Acquisition
2.2. In Vitro Cas9 mRNA Synthesis
2.3. sgRNA Design and Synthesis
2.4. Injection Solution Preparation and Microinjection
2.5. Mutant Efficiency Estimation
2.6. Quantitative RT-PCR
3. Results and Discussion
3.1. Injection of Cas9 mRNA and sgRNA at 2-Cell Stage, but Not at Unfertilized Egg Stage, Induces Targeted Mutations in Amphioxus
3.2. Effective Mutations Caused by Injecting Cas9/sgRNA Ribonucleoprotein (RNP) Complexes in Amphioxus Unfertilized Eggs
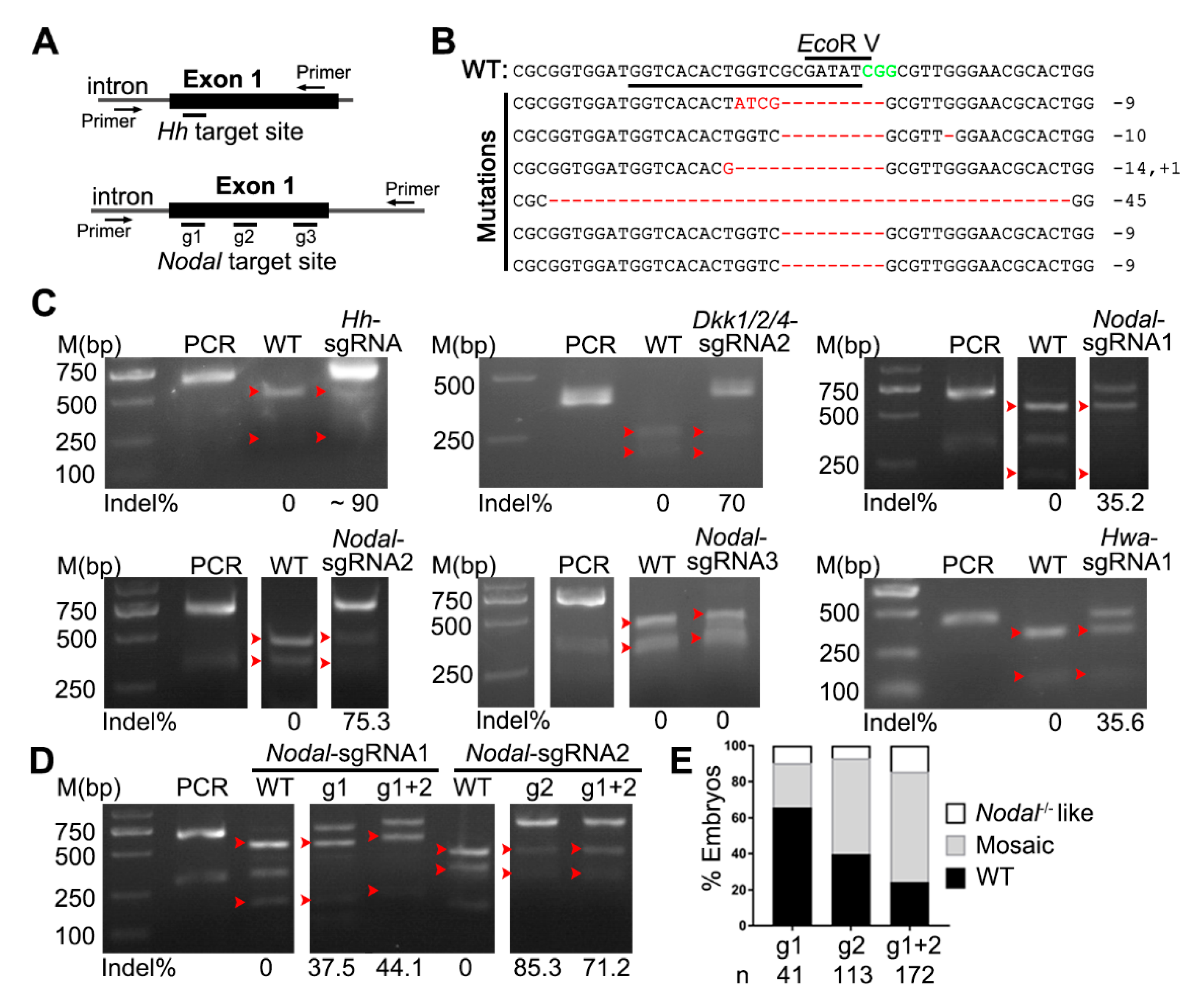
3.3. The Broad Feasibility of the CRISPR/Cas9 System in Amphioxus Genome Editing
3.4. Improvement of CRISPR/Cas9-Mediated Mutation Efficiency in Amphioxus
4. Conclusions
Supplementary Materials
Author Contributions
Funding
Conflicts of Interest
References
- Putnam, N.H.; Butts, T.; Ferrier, D.E.K.; Furlong, R.F.; Hellsten, U.; Kawashima, T.; Robinson-Rechavi, M.; Shoguchi, E.; Terry, A.; Yu, J.K.; et al. The amphioxus genome and the evolution of the chordate karyotype. Nature 2008, 453, 1064–1071. [Google Scholar] [CrossRef] [PubMed]
- Bertrand, S.; Escriva, H. Evolutionary crossroads in developmental biology: Amphioxus. Development 2011, 138, 4819–4830. [Google Scholar] [CrossRef] [PubMed]
- Li, G.; Shu, Z.H.; Wang, Y.Q. Year-Round Reproduction and Induced Spawning of Chinese Amphioxus, Branchiostoma belcheri, in Laboratory. PLoS ONE 2013, 8, e75461. [Google Scholar] [CrossRef] [PubMed]
- Li, G.; Yang, X.; Shu, Z.; Chen, X.; Wang, Y. Consecutive spawnings of Chinese amphioxus, Branchiostoma belcheri, in captivity. PLoS ONE 2012, 7, e50838. [Google Scholar] [CrossRef] [PubMed]
- Li, G.; Feng, J.; Lei, Y.; Wang, J.; Wang, H.; Shang, L.K.; Liu, D.T.; Zhao, H.; Zhu, Y.; Wang, Y.Q. Mutagenesis at Specific Genomic Loci of Amphioxus Branchiostoma belcheri Using TALEN Method. J. Genet. Genom. 2014, 41, 215–219. [Google Scholar] [CrossRef] [PubMed]
- Shi, C.G.; Huang, J.; Chen, S.X.; Li, G.; Wang, Y.Q. Generation of two transgenic amphioxus lines using the Tol2 transposon system. J. Genet. Genom. 2018, 45, 513–516. [Google Scholar] [CrossRef] [PubMed]
- Cong, L.; Ran, F.A.; Cox, D.; Lin, S.L.; Barretto, R.; Habib, N.; Hsu, P.D.; Wu, X.B.; Jiang, W.Y.; Marraffini, L.A.; et al. Multiplex Genome Engineering Using CRISPR/Cas Systems. Science 2013, 339, 819–823. [Google Scholar] [CrossRef] [PubMed]
- Holland, L.Z.; Li, G. Developmental Biology of the Sea Urchin and Other Marine Invertebrates; Carroll, D.J., Ed.; Humana: New York, NY, USA, 2021; Volume 2219, pp. 1–29. [Google Scholar]
- Chang, N.N.; Sun, C.H.; Gao, L.; Zhu, D.; Xu, X.F.; Zhu, X.J.; Xiong, J.W.; Xi, J.J. Genome editing with RNA-guided Cas9 nuclease in Zebrafish embryos. Cell Res. 2013, 23, 465–472. [Google Scholar] [CrossRef] [PubMed]
- Jao, L.E.; Wente, S.R.; Chen, W.B. Efficient multiplex biallelic zebrafish genome editing using a CRISPR nuclease system. Proc. Natl. Acad. Sci. USA 2013, 110, 13904–13909. [Google Scholar] [CrossRef] [PubMed]
- Hsu, P.D.; Scott, D.A.; Weinstein, J.A.; Ran, F.A.; Konermann, S.; Agarwala, V.; Li, Y.Q.; Fine, E.J.; Wu, X.B.; Shalem, O.; et al. DNA targeting specificity of RNA-guided Cas9 nucleases. Nat. Biotechnol. 2013, 31, 827–832. [Google Scholar] [CrossRef] [PubMed]
- Dang, Y.; Jia, G.X.; Choi, J.; Ma, H.M.; Anaya, E.; Ye, C.T.; Shankar, P.; Wu, H.Q. Optimizing sgRNA structure to improve CRISPR-Cas9 knockout efficiency. Genome Biol. 2015, 16, 280. [Google Scholar] [CrossRef] [PubMed]
- Liu, X.; Li, G.; Feng, J.; Yang, X.; Wang, Y.Q. An efficient microinjection method for unfertilized eggs of Asian amphioxus Branchiostoma belcheri. Dev. Genes Evol. 2013, 223, 269–278. [Google Scholar] [CrossRef] [PubMed]
- Zhu, X.; Shi, C.; Zhong, Y.; Liu, X.; Yan, Q.; Wu, X.; Wang, Y.; Li, G. Cilia-driven asymmetric Hedgehog signalling determines the amphioxus left-right axis by controlling Dand5 expression. Development 2020, 147, dev182469. [Google Scholar] [CrossRef] [PubMed]
- Guschin, D.Y.; Waite, A.J.; Katibah, G.E.; Miller, J.C.; Holmes, M.C.; Rebar, E.J. A rapid and general assay for monitoring endogenous gene modification. Methods Mol. Biol. 2010, 649, 247–256. [Google Scholar] [PubMed]
- Hashimoto, M.; Takemoto, T. Electroporation enables the efficient mRNA delivery into the mouse zygotes and facilitates CRISPR/Cas9-based genome editing. Sci. Rep. 2015, 5, 11315. [Google Scholar] [CrossRef] [PubMed]
- Moreno-Mateos, M.A.; Fernandez, J.P.; Rouet, R.; Vejnar, C.E.; Lane, M.A.; Mis, E.; Khokha, M.K.; Doudna, J.A.; Giraldez, A.J. CRISPR-Cpf1 mediates efficient homology-directed repair and temperature-controlled genome editing. Nat. Commun. 2017, 8, 2024. [Google Scholar] [CrossRef] [PubMed]
- Hu, G.W.; Li, G.; Wang, H.; Wang, Y.Q. Hedgehog participates in the establishment of left-right asymmetry during amphioxus development by controlling Cerberus expression. Development 2017, 144, 4694–4703. [Google Scholar] [CrossRef] [PubMed]
- Li, G.; Liu, X.; Xing, C.F.; Zhang, H.Y.; Shimeld, S.M.; Wang, Y.Q. Cerberus-Nodal-Lefty-Pitx signaling cascade controls left-right asymmetry in amphioxus. Proc. Natl. Acad. Sci. USA 2017, 114, 3684–3689. [Google Scholar] [CrossRef] [PubMed]
- Guo, T.; Feng, Y.L.; Xiao, J.J.; Liu, Q.; Sun, X.N.; Xiang, J.F.; Kong, N.; Liu, S.C.; Chen, G.Q.; Wang, Y.; et al. Harnessing accurate non-homologous end joining for efficient precise deletion in CRISPR/Cas9-mediated genome editing. Genome Biol. 2018, 19, 170. [Google Scholar] [CrossRef] [PubMed]



Publisher’s Note: MDPI stays neutral with regard to jurisdictional claims in published maps and institutional affiliations. |
© 2020 by the authors. Licensee MDPI, Basel, Switzerland. This article is an open access article distributed under the terms and conditions of the Creative Commons Attribution (CC BY) license (http://creativecommons.org/licenses/by/4.0/).
Share and Cite
Su, L.; Shi, C.; Huang, X.; Wang, Y.; Li, G. Application of CRISPR/Cas9 Nuclease in Amphioxus Genome Editing. Genes 2020, 11, 1311. https://doi.org/10.3390/genes11111311
Su L, Shi C, Huang X, Wang Y, Li G. Application of CRISPR/Cas9 Nuclease in Amphioxus Genome Editing. Genes. 2020; 11(11):1311. https://doi.org/10.3390/genes11111311
Chicago/Turabian StyleSu, Liuru, Chenggang Shi, Xin Huang, Yiquan Wang, and Guang Li. 2020. "Application of CRISPR/Cas9 Nuclease in Amphioxus Genome Editing" Genes 11, no. 11: 1311. https://doi.org/10.3390/genes11111311
APA StyleSu, L., Shi, C., Huang, X., Wang, Y., & Li, G. (2020). Application of CRISPR/Cas9 Nuclease in Amphioxus Genome Editing. Genes, 11(11), 1311. https://doi.org/10.3390/genes11111311

