Identification of Differentially Methylated Regions Associated with a Knockout of SUV39H1 in Prostate Cancer Cells
Abstract
1. Introduction
2. Materials and Methods
2.1. Prostate Cell Lines and Knockout of SUV39H1
2.2. DNA Methylation Analysis
2.3. Identification of Differentially Methylated Regions (DMRs)
2.4. Gene Ontology (GO) Enrichment Analysis
2.5. Overlapping and Annotation of Genes Altered by Methylation and Expression
3. Results
3.1. SUV39H1 Gene Function Facilitates the Maintenance of DNA-Methylation at Regulatory Elements but Not at the Gene Body
3.2. Knockout of SUV39H1 Reduced the Methylation Level on the Upstream and Downstream Regions of the Gene Body When Compared to WT Cells
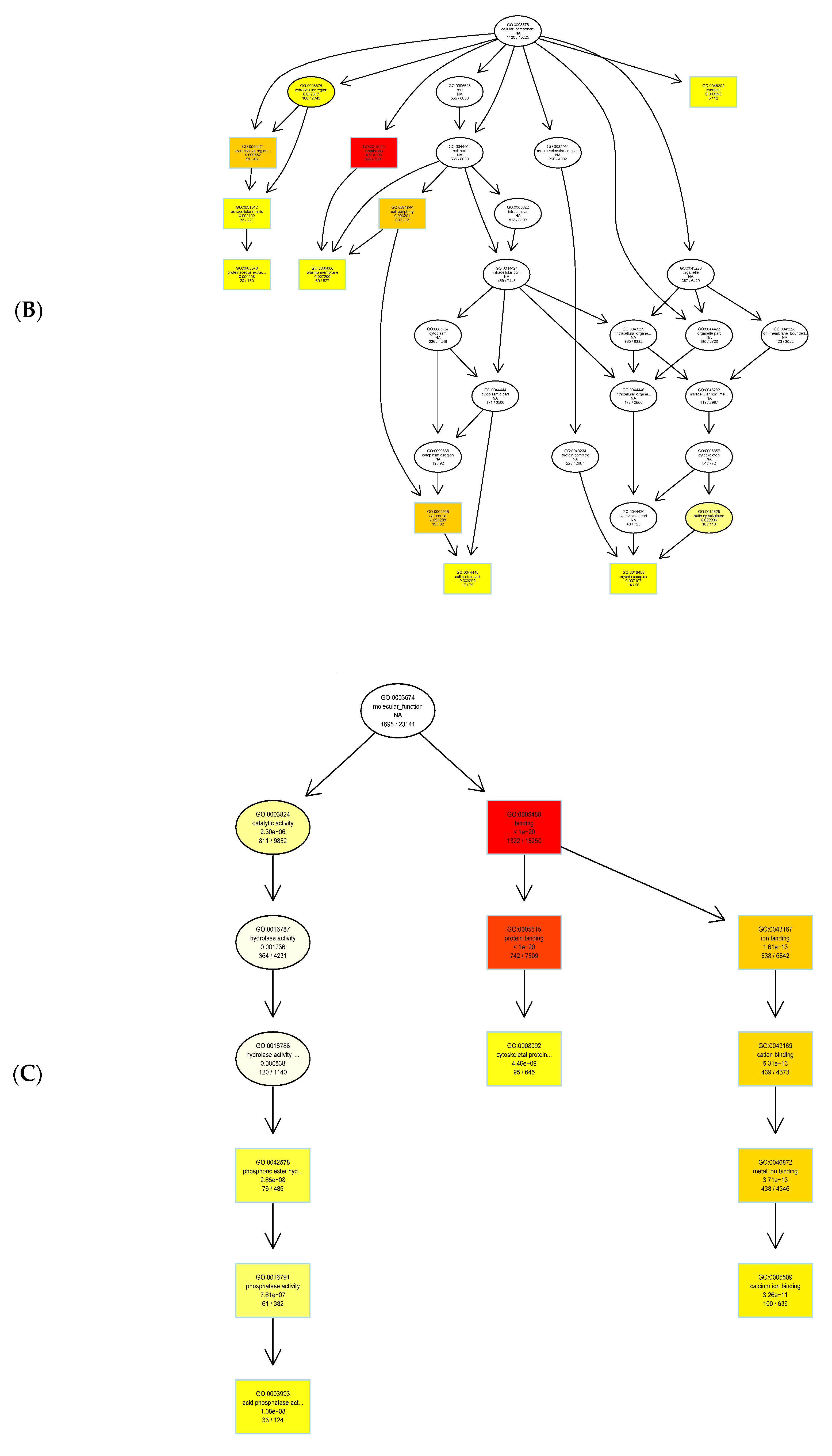
3.3. Identification of Differentially Methylated Regions (DMRs) and Gene Ontology (GO) Analysis
3.4. KEGG Pathway Analysis in Genes with DMRs Identifies Enriched Gene Sets
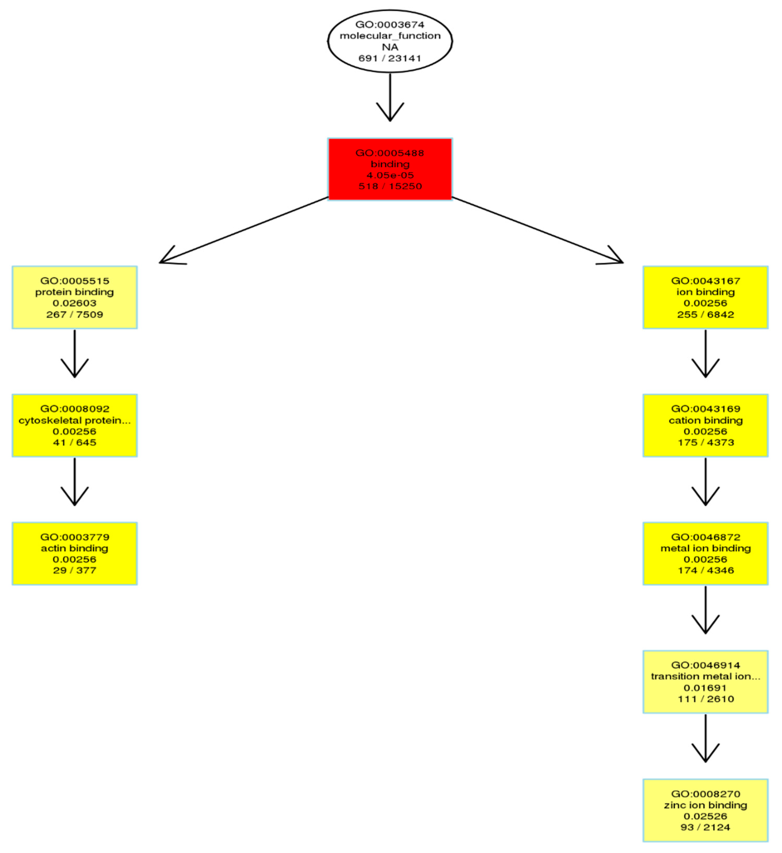
3.5. Gene Ontology Analysis in Gene Promoters with DMRs Identifies Enriched Gene Promoter Sets
3.6. KEGG (Kyoto Encyclopedia of Genes and Genomes) Pathway Analysis in Gene Promoters with DMRs Identifies Enriched Gene Sets
4. Discussion and Conclusions
Supplementary Materials
Author Contributions
Funding
Conflicts of Interest
Abbreviations
| SUV39H1 | A histone methyltransferase of H3 Lys9 |
| PCa | Prostate cancer |
| KO | knockout |
| WT | wild-type |
| UTR5 | 5′ untranslated region |
| CGI | CpG Islands |
| mCpG | Methylation on cytosine residues of CpG dinucleotides |
| DMRs | Differentially methylated regions |
| GO | Gene Ontology |
| DAG | Directed acyclic graph |
| KEGG | Kyoto Encyclopedia of Genes and Genomes |
References
- Zaidi, S.; Gandhi, J.; Joshi, G.; Smith, N.L.; Khan, S.A. The anticancer potential of metformin on prostate cancer. Prostate Cancer Prostatic Dis. 2019, 22, 351–361. [Google Scholar] [PubMed]
- Guo, Y.; Yu, T.; Yang, J.; Zhang, T.; Zhou, Y.; He, F.; Kurago, Z.; Myssiorek, D.; Wu, Y.; Lee, P.; et al. Metformin inhibits salivary adenocarcinoma growth through cell cycle arrest and apoptosis. Am. J. Cancer Res. 2015, 5, 3600–3611. [Google Scholar] [PubMed]
- Akinyeke, T.; Matsumura, S.; Wang, X.; Wu, Y.; Schalfer, E.D.; Saxena, A.; Yan, W.; Logan, S.K.; Li, X. Metformin targets c-MYC oncogene to prevent prostate cancer. Carcinogenesis 2013, 34, 2823–2832. [Google Scholar] [CrossRef] [PubMed]
- Yu, T.; Wang, C.; Yang, J.; Guo, Y.; Wu, Y.; Li, X. Metformin inhibits SUV39H1-mediated migration of prostate cancer cells. Oncogenesis 2017, 6, e324. [Google Scholar] [CrossRef]
- Michalak, E.M.; Burr, M.L.; Bannister, A.J.; Dawson, M.A. The roles of DNA, RNA and histone methylation in ageing and cancer. Nat. Rev. Mol. Cell Biol. 2019, 20, 573–589. [Google Scholar] [CrossRef]
- Goldberg, A.D.; Allis, C.D.; Bernstein, E. Epigenetics: A landscape takes shape. Cell 2007, 128, 635–638. [Google Scholar] [CrossRef]
- Kondo, Y. Epigenetic cross-talk between DNA methylation and histone modifications in human cancers. Yonsei Med. J. 2009, 50, 455–463. [Google Scholar] [CrossRef]
- Bolger, A.M.; Lohse, M.; Usadel, B. Trimmomatic: A flexible trimmer for Illumina sequence data. Bioinformatics 2014, 30, 2114–2120. [Google Scholar] [CrossRef]
- Krueger, F.; Andrews, S.R. Bismark: A flexible aligner and methylation caller for Bisulfite-Seq applications. Bioinformatics 2011, 27, 1571–1572. [Google Scholar] [CrossRef]
- Feng, H.; Conneely, K.N.; Wu, H. A Bayesian hierarchical model to detect differentially methylated loci from single nucleotide resolution sequencing data. Nucleic Acids Res. 2014, 42, e69. [Google Scholar] [CrossRef]
- Park, Y.; Wu, H. Differential methylation analysis for BS-seq data under general experimental design. Bioinformatics 2016, 32, 1446–1453. [Google Scholar] [CrossRef] [PubMed]
- Young, M.D.; Wakefield, M.J.; Smyth, G.K.; Oshlack, A. Gene ontology analysis for RNA-seq: Accounting for selection bias. Genome Biol. 2010, 11, R14. [Google Scholar] [CrossRef]
- Freitag, M.; Selker, E.U. Controlling DNA methylation: Many roads to one modification. Curr. Opin. Genet. Dev. 2005, 15, 191–199. [Google Scholar] [CrossRef] [PubMed]
- Gomez, T.S.; Billadeau, D.D. A FAM21-containing WASH complex regulates retromer-dependent sorting. Dev. Cell 2009, 17, 699–711. [Google Scholar] [CrossRef] [PubMed]
- Derivery, E.; Sousa, C.; Gautier, J.J.; Lombard, B.; Loew, D.; Gautreau, A. The Arp2/3 activator WASH controls the fission of endosomes through a large multiprotein complex. Dev. Cell 2009, 17, 712–723. [Google Scholar] [CrossRef] [PubMed]
- Jia, D.; Gomez, T.S.; Metlagel, Z.; Umetani, J.; Otwinowski, Z.; Rosen, M.K.; Billadeau, D.D. WASH and WAVE actin regulators of the Wiskott-Aldrich syndrome protein (WASP) family are controlled by analogous structurally related complexes. Proc. Natl. Acad. Sci. USA 2010, 107, 10442–10447. [Google Scholar] [CrossRef] [PubMed]
- Hao, Y.H.; Doyle, J.M.; Ramanathan, S.; Gomez, T.S.; Jia, D.; Xu, M.; Chen, Z.J.; Billadeau, D.D.; Rosen, M.K.; Potts, P.R. Regulation of WASH-dependent actin polymerization and protein trafficking by ubiquitination. Cell 2013, 152, 1051–1064. [Google Scholar] [CrossRef]
- Zech, T.; Calaminus, S.D.; Caswell, P.; Spence, H.J.; Carnell, M.; Insall, R.H.; Norman, J.; Machesky, L.M. The Arp2/3 activator WASH regulates alpha5beta1-integrin-mediated invasive migration. J. Cell Sci. 2011, 124, 3753–3759. [Google Scholar] [CrossRef]
- Monteiro, P.; Rosse, C.; Castro-Castro, A.; Irondelle, M.; Lagoutte, E.; Paul-Gilloteaux, P.; Desnos, C.; Formstecher, E.; Darchen, F.; Perrais, D.; et al. Endosomal WASH and exocyst complexes control exocytosis of MT1-MMP at invadopodia. J. Cell Biol. 2013, 203, 1063–1079. [Google Scholar] [CrossRef]
- Hamidi, H.; Ivaska, J. Every step of the way: Integrins in cancer progression and metastasis. Nat. Rev. Cancer 2018, 18, 533–548. [Google Scholar] [CrossRef]
- Laubli, H.; Borsig, L. Altered Cell Adhesion and Glycosylation Promote Cancer Immune Suppression and Metastasis. Front. Immunol. 2019, 10, 2120. [Google Scholar] [CrossRef]
- Najafi, M.; Farhood, B.; Mortezaee, K. Extracellular matrix (ECM) stiffness and degradation as cancer drivers. J. Cell. Biochem. 2019, 120, 2782–2790. [Google Scholar] [CrossRef]
- Pickup, M.W.; Mouw, J.K.; Weaver, V.M. The extracellular matrix modulates the hallmarks of cancer. EMBO Rep. 2014, 15, 1243–1253. [Google Scholar] [CrossRef]
- Raglow, Z.; Thomas, S.M. Tumor matrix protein collagen XIalpha1 in cancer. Cancer Lett. 2015, 357, 448–453. [Google Scholar] [CrossRef]
- Fife, C.M.; McCarroll, J.A.; Kavallaris, M. Movers and shakers: Cell cytoskeleton in cancer metastasis. Br. J. Pharmacol. 2014, 171, 5507–5523. [Google Scholar] [CrossRef]
- Gross, S.R. Actin binding proteins: Their ups and downs in metastatic life. Cell Adh. Migr. 2013, 7, 199–213. [Google Scholar] [CrossRef]
- Paupe, V.; Prudent, J. New insights into the role of mitochondrial calcium homeostasis in cell migration. Biochem. Biophys. Res. Commun. 2018, 500, 75–86. [Google Scholar] [CrossRef]
- Kadrmas, J.L.; Beckerle, M.C. The LIM domain: From the cytoskeleton to the nucleus. Nat. Rev. Mol. Cell Biol. 2004, 5, 920–931. [Google Scholar] [CrossRef]
- Li, F.; Abuarab, N.; Sivaprasadarao, A. Reciprocal regulation of actin cytoskeleton remodelling and cell migration by Ca2+ and Zn2+: Role of TRPM2 channels. J. Cell Sci. 2016, 129, 2016–2029. [Google Scholar] [CrossRef]
- Harburg, G.C.; Hinck, L. Navigating breast cancer: Axon guidance molecules as breast cancer tumor suppressors and oncogenes. J. Mammary Gland Biol. Neoplasia 2011, 16, 257–270. [Google Scholar] [CrossRef]
- Theocharis, A.D.; Skandalis, S.S.; Neill, T.; Multhaupt, H.A.; Hubo, M.; Frey, H.; Gopal, S.; Gomes, A.; Afratis, N.; Lim, H.C.; et al. Insights into the key roles of proteoglycans in breast cancer biology and translational medicine. Biochim. Biophys. Acta 2015, 1855, 276–300. [Google Scholar] [CrossRef] [PubMed]
- Wade, A.; Robinson, A.E.; Engler, J.R.; Petritsch, C.; James, C.D.; Phillips, J.J. Proteoglycans and their roles in brain cancer. FEBS J. 2013, 280, 2399–2417. [Google Scholar] [CrossRef] [PubMed]
- Knights, A.J.; Funnell, A.P.; Crossley, M.; Pearson, R.C. Holding Tight: Cell Junctions and Cancer Spread. Trends Cancer Res. 2012, 8, 61–69. [Google Scholar]
- Pan, D. The hippo signaling pathway in development and cancer. Dev. Cell 2010, 19, 491–505. [Google Scholar] [CrossRef] [PubMed]
- Sebio, A.; Lenz, H.J. Molecular Pathways: Hippo Signaling, a Critical Tumor Suppressor. Clin. Cancer Res. 2015, 21, 5002–5007. [Google Scholar] [CrossRef] [PubMed]
- Arrowsmith, C.H.; Bountra, C.; Fish, P.V.; Lee, K.; Schapira, M. Epigenetic protein families: A new frontier for drug discovery. Nat. Rev. Drug Discov. 2012, 11, 384–400. [Google Scholar] [CrossRef] [PubMed]
- McCabe, M.T.; Mohammad, H.P.; Barbash, O.; Kruger, R.G. Targeting Histone Methylation in Cancer. Cancer J. 2017, 23, 292–301. [Google Scholar] [CrossRef] [PubMed]









| Samples | mC Percent (%) | mCpG Percent (%) | mCHG Percent (%) | mCHH Percent (%) |
|---|---|---|---|---|
| KO | 2.47% | 50.49% | 0.04% | 0.04% |
| WT | 4.75% | 60.94% | 2.02% | 1.87% |
| Chr | Start | End | DMR_ Length | C_ Number | Group1_ MeanMethy | Group2_ MeanMethy | Diff.Methy | AreaStat | C_ Context | RegionID | Region | Gene Name |
|---|---|---|---|---|---|---|---|---|---|---|---|---|
| chr1 | 29,297 | 30,663 | 1367 | 24 | 0.6739981097 | 0.0003592509 | 0.6736388588 | 218.210743997337 | CHG | ENSG00000227232.4 | intron | sp|A8K0Z3|WASH1_HUMAN WAS protein family homolog 1 OS = Homo sapiens GN = WASH1 PE = 1 SV = 2//0 |
| chr1 | 29,297 | 30,663 | 1367 | 24 | 0.6739981097 | 0.0003592509 | 0.6736388588 | 218.210743997337 | CHG | ENSG00000243485.2 | promoter | -//- |
| chr1 | 29,297 | 30,663 | 1367 | 24 | 0.6739981097 | 0.0003592509 | 0.6736388588 | 218.210743997337 | CHG | ENSG00000227232.4 | exon | sp|A8K0Z3|WASH1_HUMAN WAS protein family homolog 1 OS = Homo sapiens GN = WASH1 PE = 1 SV = 2//0 |
| chr1 | 29,297 | 30,663 | 1367 | 24 | 0.6739981097 | 0.0003592509 | 0.6736388588 | 218.210743997337 | CHG | ENSG00000227232.4 | promoter | sp|A8K0Z3|WASH1_HUMAN WAS protein family homolog 1 OS = Homo sapiens GN = WASH1 PE = 1 SV = 2//0 |
| chr1 | 29,297 | 30,663 | 1367 | 24 | 0.6739981097 | 0.0003592509 | 0.6736388588 | 218.210743997337 | CHG | ENSG00000243485.2 | TSS | -//- |
| GO Accession | Description | Term Type | Over-Represented p-Value | Corrected p-Value | DMR Genes Item | DMR Genes List |
|---|---|---|---|---|---|---|
| GO:0005488 | binding | molecular_function | 1.3575 × 10−33 | 6.5321 × 10−30 | 1322 | 1886 |
| GO:0005515 | protein binding | molecular_function | 6.1947 × 10−28 | 1.4904 × 10−24 | 742 | 1886 |
| GO:0043167 | ion binding | molecular_function | 1.0057 × 10−16 | 1.6131 × 10−13 | 638 | 1886 |
| GO:0046872 | metal ion binding | molecular_function | 3.0856 × 10−16 | 3.712 × 10−13 | 438 | 1886 |
| GO:0043169 | cation binding | molecular_function | 5.5219 × 10−16 | 5.3143 × 10−13 | 439 | 1886 |
| Term | Database | ID | DMR Genes Number | Background Number | p-Value | Corrected p-Value |
|---|---|---|---|---|---|---|
| Axon guidance | KEGG PATHWAY | hsa04360 | 32 | 127 | 0.000349199407078 | 0.0922634758409 |
| Morphine addiction | KEGG PATHWAY | hsa05032 | 25 | 93 | 0.000675922899933 | 0.0922634758409 |
| Calcium signaling pathway | KEGG PATHWAY | hsa04020 | 39 | 180 | 0.00109832960455 | 0.0999479940137 |
| Proteoglycans in cancer | KEGG PATHWAY | hsa05205 | 40 | 204 | 0.00448984458428 | 0.293545961799 |
| cAMP signaling pathway | KEGG PATHWAY | hsa04024 | 39 | 200 | 0.00537629966665 | 0.293545961799 |
| GO Accession | Description | Term Type | Over-Represented p-Value | Corrected p-Value | DMR Genes Item | DMR Genes List |
|---|---|---|---|---|---|---|
| GO:0005488 | binding | molecular_function | 8.4069 × 10−9 | 4.0454 × 10−5 | 518 | 774 |
| GO:0003779 | actin binding | molecular_function | 2.1344 × 10−6 | 0.0025633 | 29 | 774 |
| GO:0043167 | ion binding | molecular_function | 2.2839 × 10−6 | 0.0025633 | 255 | 774 |
| GO:0008092 | cytoskeletal protein binding | molecular_function | 2.6609 × 10−6 | 0.0025633 | 41 | 774 |
| GO:0043169 | cation binding | molecular_function | 3.0493 × 10−6 | 0.0025633 | 175 | 774 |
| Term | Database | ID | DMR Genes Number | Background Number | p-Value | Corrected p-Value |
|---|---|---|---|---|---|---|
| Proteoglycans in cancer | KEGG PATHWAY | hsa05205 | 26 | 204 | 0.000308759212763 | 0.0778073216163 |
| Adherens junction | KEGG PATHWAY | hsa04520 | 10 | 73 | 0.013772326611 | 0.989573191398 |
| Vibrio choleraeinfection | KEGG PATHWAY | hsa05110 | 8 | 54 | 0.0179301014766 | 0.989573191398 |
| Hippo signaling pathway | KEGG PATHWAY | hsa04390 | 16 | 154 | 0.0218962296612 | 0.989573191398 |
| Parkinson’s disease | KEGG PATHWAY | hsa05012 | 15 | 143 | 0.024161195271 | 0.989573191398 |
© 2020 by the authors. Licensee MDPI, Basel, Switzerland. This article is an open access article distributed under the terms and conditions of the Creative Commons Attribution (CC BY) license (http://creativecommons.org/licenses/by/4.0/).
Share and Cite
Yan, W.; Guo, Y.; Xu, F.; Saxena, D.; Li, X. Identification of Differentially Methylated Regions Associated with a Knockout of SUV39H1 in Prostate Cancer Cells. Genes 2020, 11, 1188. https://doi.org/10.3390/genes11101188
Yan W, Guo Y, Xu F, Saxena D, Li X. Identification of Differentially Methylated Regions Associated with a Knockout of SUV39H1 in Prostate Cancer Cells. Genes. 2020; 11(10):1188. https://doi.org/10.3390/genes11101188
Chicago/Turabian StyleYan, Wenbo, Yuqi Guo, Fangxi Xu, Deepak Saxena, and Xin Li. 2020. "Identification of Differentially Methylated Regions Associated with a Knockout of SUV39H1 in Prostate Cancer Cells" Genes 11, no. 10: 1188. https://doi.org/10.3390/genes11101188
APA StyleYan, W., Guo, Y., Xu, F., Saxena, D., & Li, X. (2020). Identification of Differentially Methylated Regions Associated with a Knockout of SUV39H1 in Prostate Cancer Cells. Genes, 11(10), 1188. https://doi.org/10.3390/genes11101188

