Are FDA-Approved Sunscreen Components Effective in Preventing Solar UV-Induced Skin Cancer?
Abstract
1. Introduction
2. Materials and Methods
2.1. Antibodies and Chemicals
2.2. Solar Simulated Light (SSL) Source for Experiments
2.3. In Vitro Assessment of Sunscreen Components for UV Protection
2.4. Animal Care and Maintenance
2.5. The Solar Simulated Light (SSL)-Induced Cutaneous Squamous Cell Carcinoma (cSCC) Mouse Model
2.6. Immunohistochemistry (IHC) and Hematoxylin and Eosin (H&E) Staining
2.7. Immunofluorescence and Confocal Microscopy Analysis
2.8. Statistical Analyses
3. Results
3.1. Effectiveness of Sunscreen Components Against Solar Simulated Light (SSL) Irradiation In Vitro
3.2. Protective Efficacy of Different Candidate Sunscreen Components in a Chronic SSL-Induced Skin Carcinogenesis Study In Vivo
3.3. Effects of Sunscreen Components on Histology and Structure of Skin
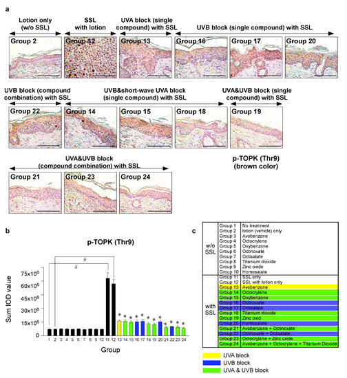
3.4. Effects of Sunscreen Components on Cell Proliferation and Expression of Oncogenic Protein Kinases
4. Discussion
Supplementary Materials
Author Contributions
Funding
Acknowledgments
Conflicts of Interest
Abbreviations
| cSCC | cutaneous squamous cell carcinoma |
| AK | actinic keratosis |
| SUV | solar ultraviolet |
| SSL | solar simulated light |
References
- Green, D.R.; Van Houten, B. SnapShot: Mitochondrial quality control. Cell 2011, 147, 950. [Google Scholar] [CrossRef] [PubMed]
- Bowden, G.T. Prevention of non-melanoma skin cancer by targeting ultraviolet-B-light signaling. Nat. Rev. Cancer 2004, 4, 23–35. [Google Scholar] [CrossRef] [PubMed]
- Lomas, A.; Leonardi-Bee, J.; Bath-Hextall, F. A systematic review of worldwide incidence of nonmelanoma skin cancer. Br. J. Dermatol. 2012, 166, 1069–1080. [Google Scholar] [CrossRef]
- Karia, P.S.; Han, J.; Schmults, C.D. Cutaneous squamous cell carcinoma: Estimated incidence of disease, nodal metastasis, and deaths from disease in the United States, 2012. J. Am. Acad. Dermatol. 2013, 68, 957–966. [Google Scholar] [CrossRef] [PubMed]
- Rogers, H.W.; Weinstock, M.A.; Feldman, S.R.; Coldiron, B.M. Incidence Estimate of Nonmelanoma Skin Cancer (Keratinocyte Carcinomas) in the U.S. Population, 2012. JAMA Dermatol. 2015, 151, 1081–1086. [Google Scholar] [CrossRef]
- Guy, G.P., Jr.; Machlin, S.R.; Ekwueme, D.U.; Yabroff, K.R. Prevalence and costs of skin cancer treatment in the U.S., 2002–2006 and 2007–2011. Am. J. Prev. Med. 2015, 48, 183–187. [Google Scholar] [CrossRef]
- Nguyen, K.D.; Han, J.; Li, T.; Qureshi, A.A. Invasive cutaneous squamous cell carcinoma incidence in US health care workers. Arch. Dermatol. Res. 2014, 306, 555–560. [Google Scholar] [CrossRef][Green Version]
- Thompson, A.K.; Kelley, B.F.; Prokop, L.J.; Murad, M.H.; Baum, C.L. Risk Factors for Cutaneous Squamous Cell Carcinoma Recurrence, Metastasis, and Disease-Specific Death: A Systematic Review and Meta-analysis. JAMA Dermatol. 2016, 152, 419–428. [Google Scholar] [CrossRef]
- Feldman, S.R.; Fleischer, A.B., Jr. Progression of actinic keratosis to squamous cell carcinoma revisited: Clinical and treatment implications. Cutis 2011, 87, 201–207. [Google Scholar]
- Ratushny, V.; Gober, M.D.; Hick, R.; Ridky, T.W.; Seykora, J.T. From keratinocyte to cancer: The pathogenesis and modeling of cutaneous squamous cell carcinoma. J. Clin. Investig. 2012, 122, 464–472. [Google Scholar] [CrossRef]
- Madan, V.; Lear, J.T.; Szeimies, R.M. Non-melanoma skin cancer. Lancet 2010, 375, 673–685. [Google Scholar] [CrossRef]
- Rowert-Huber, J.; Patel, M.J.; Forschner, T.; Ulrich, C.; Eberle, J.; Kerl, H.; Sterry, W.; Stockfleth, E. Actinic keratosis is an early in situ squamous cell carcinoma: A proposal for reclassification (vol 156, pg 13, 2007). Br. J. Dermatol. 2007, 157, 431. [Google Scholar] [CrossRef]
- Lu, Y.P.; Lou, Y.R.; Xie, J.G.; Peng, Q.; Shih, W.J.; Lin, Y.; Conney, A.H. Tumorigenic effect of some commonly used moisturizing creams when applied topically to UVB-pretreated high-risk mice. J. Investig. Dermatol. 2009, 129, 468–475. [Google Scholar] [CrossRef] [PubMed][Green Version]
- Baker, L.A.; Horbury, M.D.; Greenough, S.E.; Ashfold, M.N.; Stavros, V.G. Broadband ultrafast photoprotection by oxybenzone across the UVB and UVC spectral regions. Photochem. Photobiol. Sci. 2015, 14, 1814–1820. [Google Scholar] [CrossRef] [PubMed]
- Vielhaber, G.; Grether-Beck, S.; Koch, O.; Johncock, W.; Krutmann, J. Sunscreens with an absorption maximum of > or =360 nm provide optimal protection against UVA1-induced expression of matrix metalloproteinase-1, interleukin-1, and interleukin-6 in human dermal fibroblasts. Photochem. Photobiol. Sci. 2006, 5, 275–282. [Google Scholar] [CrossRef] [PubMed]
- Afonso, S.; Horita, K.; Sousa e Silva, J.P.; Almeida, I.F.; Amaral, M.H.; Lobao, P.A.; Costa, P.C.; Miranda, M.S.; Esteves da Silva, J.C.; Sousa Lobo, J.M. Photodegradation of avobenzone: Stabilization effect of antioxidants. J. Photochem. Photobiol. B Biol. 2014, 140, 36–40. [Google Scholar] [CrossRef] [PubMed]
- Dondi, D.; Albini, A.; Serpone, N. Interactions between different solar UVB/UVA filters contained in commercial suncreams and consequent loss of UV protection. Photochem. Photobiol. Sci. 2006, 5, 835–843. [Google Scholar] [CrossRef]
- Shaath, N.A. The Chemistry of Ultraviolet Filters. In Principles and Practice of Photoprotection; Wang, S.Q., Lim, H.W., Eds.; Springer International Publishing: Cham, Switzerland, 2016; pp. 143–157. [Google Scholar] [CrossRef]
- Venkatasubbu, G.D.; Ramasamy, S.; Ramakrishnan, V.; Kumar, J. Folate targeted PEGylated titanium dioxide nanoparticles as a nanocarrier for targeted paclitaxel drug delivery. Adv. Powder Technol. 2013, 24, 947–954. [Google Scholar] [CrossRef]
- Zhong, L.; Yun, K. Graphene oxide-modified ZnO particles: Synthesis, characterization, and antibacterial properties. Int. J. Nanomed. 2015, 10, 79–92. [Google Scholar] [CrossRef]
- Fairhurst, G.D.; Frey, M.D.; Reichert, J.F.; Szelest, I.; Kelly, D.M.; Bortolotti, G.R. Does environmental enrichment reduce stress? An integrated measure of corticosterone from feathers provides a novel perspective. PLoS ONE 2011, 6, e17663. [Google Scholar] [CrossRef]
- Wang, S.Q.; Lim, H.W. Current status of the sunscreen regulation in the United States: 2011 Food and Drug Administration’s final rule on labeling and effectiveness testing. J. Am. Acad. Dermatol. 2011, 65, 863–869. [Google Scholar] [CrossRef] [PubMed]
- Roh, E.; Han, Y.; Reddy, K.; Zykova, T.A.; Lee, M.H.; Yao, K.; Bai, R.; Curiel-Lewandrowski, C.; Dong, Z. Suppression of the solar ultraviolet-induced skin carcinogenesis by TOPK inhibitor HI-TOPK-032. Oncogene 2020, 39, 4170–4182. [Google Scholar] [CrossRef] [PubMed]
- Jermann, R.; Toumiat, M.; Imfeld, D. Development of an in vitro efficacy test for self-tanning formulations. Int. J. Cosmet. Sci. 2002, 24, 35–42. [Google Scholar] [CrossRef] [PubMed]
- Koenig, D.W.; Dvoracek, B.; Vongsa, R. In vitro prediction of in vivo skin damage associated with the wiping of dry tissue against skin. Skin Res. Technol. 2013, 19, e453–e458. [Google Scholar] [CrossRef] [PubMed]
- Benavides, F.; Oberyszyn, T.M.; VanBuskirk, A.M.; Reeve, V.E.; Kusewitt, D.F. The hairless mouse in skin research. J. Dermatol. Sci. 2009, 53, 10–18. [Google Scholar] [CrossRef]
- Sotos, J.F.; Tokar, N.J. Testicular volumes revisited: A proposal for a simple clinical method that can closely match the volumes obtained by ultrasound and its clinical application. Int. J. Pediatr. Endocrinol. 2012, 2012, 17. [Google Scholar] [CrossRef]
- Yanofsky, V.R.; Mercer, S.E.; Phelps, R.G. Histopathological variants of cutaneous squamous cell carcinoma: A review. J. Skin Cancer 2011, 2011, 210813. [Google Scholar] [CrossRef]
- Roh, E.; Lee, M.H.; Zykova, T.A.; Zhu, F.; Nadas, J.; Kim, H.G.; Bae, K.B.; Li, Y.; Cho, Y.Y.; Curiel-Lewandrowski, C.; et al. Targeting PRPK and TOPK for skin cancer prevention and therapy. Oncogene 2018, 37, 5633–5647. [Google Scholar] [CrossRef]
- Muller-Decker, K. Cyclooxygenase-dependent signaling is causally linked to non-melanoma skin carcinogenesis: Pharmacological, genetic, and clinical evidence. Cancer Metastasis Rev. 2011, 30, 343–361. [Google Scholar] [CrossRef]
- Depianto, D.; Kerns, M.L.; Dlugosz, A.A.; Coulombe, P.A. Keratin 17 promotes epithelial proliferation and tumor growth by polarizing the immune response in skin. Nat. Genet. 2010, 42, 910–914. [Google Scholar] [CrossRef]
- Aquino, G.; Pannone, G.; Santoro, A.; Liguori, G.; Franco, R.; Serpico, R.; Florio, G.; De Rosa, A.; Mattoni, M.; Cozza, V.; et al. pEGFR-Tyr 845 expression as prognostic factors in oral squamous cell carcinoma: A tissue-microarray study with clinic-pathological correlations. Cancer Biol. Ther. 2012, 13, 967–977. [Google Scholar] [CrossRef] [PubMed]
- Hennessey, R.C.; Holderbaum, A.M.; Bonilla, A.; Delaney, C.; Gillahan, J.E.; Tober, K.L.; Oberyszyn, T.M.; Zippin, J.H.; Burd, C.E. Ultraviolet radiation accelerates NRas-mutant melanomagenesis: A cooperative effect blocked by sunscreen. Pigment Cell Melanoma Res. 2017, 30, 477–487. [Google Scholar] [CrossRef] [PubMed]
- Kunz, P.Y.; Fent, K. Multiple hormonal activities of UV filters and comparison of in vivo and in vitro estrogenic activity of ethyl-4-aminobenzoate in fish. Aquat. Toxicol. 2006, 79, 305–324. [Google Scholar] [CrossRef]
- Sherwood, V.F.; Kennedy, S.; Zhang, H.; Purser, G.H.; Sheaff, R.J. Altered UV absorbance and cytotoxicity of chlorinated sunscreen agents. Cutan. Ocul. Toxicol. 2012, 31, 273–279. [Google Scholar] [CrossRef]
- Boudreau, M.D.; Beland, F.A.; Felton, R.P.; Fu, P.P.; Howard, P.C.; Mellick, P.W.; Thorn, B.T.; Olson, G.R. Photo-co-carcinogenesis of Topically Applied Retinyl Palmitate in SKH-1 Hairless Mice. Photochem. Photobiol. 2017, 93, 1096–1114. [Google Scholar] [CrossRef] [PubMed]
- Yan, J.; Xia, Q.; Cherng, S.H.; Wamer, W.G.; Howard, P.C.; Yu, H.; Fu, P.P. Photo-induced DNA damage and photocytotoxicity of retinyl palmitate and its photodecomposition products. Toxicol. Ind. Health 2005, 21, 167–175. [Google Scholar] [CrossRef]
- Bluthgen, N.; Zucchi, S.; Fent, K. Effects of the UV filter benzophenone-3 (oxybenzone) at low concentrations in zebrafish (Danio rerio). Toxicol. Appl. Pharmacol. 2012, 263, 184–194. [Google Scholar] [CrossRef]
- Shaw, D.W. Allergic contact dermatitis from octisalate and cis-3-hexenyl salicylate. Dermatitis 2006, 17, 152–155. [Google Scholar] [CrossRef]
- Pfeifer, G.P.; Besaratinia, A. UV wavelength-dependent DNA damage and human non-melanoma and melanoma skin cancer. Photochem. Photobiol. Sci. 2012, 11, 90–97. [Google Scholar] [CrossRef]
- Berube, R.; Drigeard Desgarnier, M.C.; Douki, T.; Lechasseur, A.; Rochette, P.J. Persistence and Tolerance of DNA Damage Induced by Chronic UVB Irradiation of the Human Genome. J. Investig. Dermatol. 2018, 138, 405–412. [Google Scholar] [CrossRef]
- Cortat, B.; Garcia, C.C.; Quinet, A.; Schuch, A.P.; de Lima-Bessa, K.M.; Menck, C.F. The relative roles of DNA damage induced by UVA irradiation in human cells. Photochem. Photobiol. Sci. 2013, 12, 1483–1495. [Google Scholar] [CrossRef] [PubMed]
- Wang, S.Q.; Stanfield, J.W.; Osterwalder, U. In vitro assessments of UVA protection by popular sunscreens available in the United States. J. Am. Acad. Dermatol. 2008, 59, 934–942. [Google Scholar] [CrossRef] [PubMed]
- Smijs, T.G.; Pavel, S. Titanium dioxide and zinc oxide nanoparticles in sunscreens: Focus on their safety and effectiveness. Nanotechnol. Sci. Appl. 2011, 4, 95–112. [Google Scholar] [CrossRef] [PubMed]
- Wang, C.C.; Wang, S.; Xia, Q.; He, W.; Yin, J.J.; Fu, P.P.; Li, J.H. Phototoxicity of zinc oxide nanoparticles in HaCaT keratinocytes-generation of oxidative DNA damage during UVA and visible light irradiation. J. Nanosci. Nanotechnol. 2013, 13, 3880–3888. [Google Scholar] [CrossRef] [PubMed]
- Xue, C.; Wu, J.; Lan, F.; Liu, W.; Yang, X.; Zeng, F.; Xu, H. Nano titanium dioxide induces the generation of ROS and potential damage in HaCaT cells under UVA irradiation. J. Nanosci. Nanotechnol. 2010, 10, 8500–8507. [Google Scholar] [CrossRef]






| Group No. | Component † | Protective Function against UVA and/or UVB | Penetrated UV Energies under the Membrane | % Protection against ††† | * p < 0.05 or ** p < 0.01 | #p < 0.05 or ## p < 0.01 | ||
|---|---|---|---|---|---|---|---|---|
| UVA Energy (W/cm2) ± SD †† | UVB Energy (W/cm2) ± SD †† | UVA | UVB | UVA | UVB | |||
| 1 | SSL with lotion only | N/A | 7.15 × 10−4 ± 0.15 | 0.39 × 10−4 ± 0.01 | 0 | 0 | ||
| 2 | 3% avobenzone with SSL | UVA only | 2.10 × 10−4 ± 0.10 | 0.36 × 10−4 ± 0.01 | 71 | 7 | ** | |
| 3 | 10% octocrylene with SSL | UVB/short wave UVA | 4.65 × 10−4 ± 0.05 | 0.18 × 10−4 ± 0.01 | 35 | 55 | ** | ## |
| 4 | 6% oxybenzone with SSL | UVB/short wave UVA | 5.80 × 10−4 ± 0.20 | 0.24 × 10−4 ± 0.02 | 19 | 40 | * | # |
| 5 | 7.5% octinoxate with SSL | UVB only | 7.00 × 10−4 ± 0.02 | 0.09 × 10−4 ± 0.01 | 2 | 76 | ## | |
| 6 | 5% octisalate with SSL | UVB only | 7.08 × 10−4 ± 0.18 | 0.22 × 10−4 ± 0.02 | 1 | 45 | # | |
| 7 | 12% titanium dioxide with SSL | UVB/short wave UVA | 6.00 × 10−4 ± 0.02 | 0.20 × 10−4 ± 0.02 | 16 | 49 | * | ## |
| 8 | 20% zinc oxide with SSL | UVA and UVB | 3.10 × 10−4 ± 0.20 | 0.14 × 10−4 ± 0.01 | 57 | 65 | ** | ## |
| 9 | 10% homosalate with SSL | UVB only | 6.45 × 10−4 ± 0.05 | 0.25 × 10−4 ± 0.02 | 9 | 37 | * | # |
| 10 | 3% avobenzone + 7.5% octinoxate with SSL | UVA and UVB | 2.35 × 10−4 ± 0.15 | 0.13 × 10−4 ± 0.01 | 67 | 68 | ** | ## |
| 11 | 7.5% octinoxate + 5% octisalate with SSL | UVB only | 5.18 × 10−4 ± 0.18 | 0.18 × 10−4 ± 0.01 | 28 | 55 | * | ## |
| 12 | 7% octocrylene + 6.9% zinc oxide with SSL | UVA and UVB | 3.75 × 10−4 ± 0.15 | 0.13 × 10−4 ± 0.01 | 48 | 67 | ** | ## |
| 13 | 3% avobenzone + 7% octocrylene + 6% titanium dioxide with SSL | UVA and UVB | 1.35 × 10−4 ± 0.15 | 0.07 × 10−4 ± 0.01 | 81 | 81 | ** | ## |
| Group # | Sunscreen † | SSL †† | % of Mice with Tumors | Total/Average Tumor Volume ± SD ††† | Total/Average Tumor Number ± SD ††† | % Mortality/Number Mice | % Reduction in Tumor Volume †††† | Total Mice Number Used/Group | ** p < 0.01 | ||
|---|---|---|---|---|---|---|---|---|---|---|---|
| Compound | % Application | Tumor Volume | Tumor Number | ||||||||
| 1 | No treatment | N/A | No | 0 | 0 | 0 | 0 | N/A | 10 | ||
| 2 | Vehicle lotion only | N/A | No | 0 | 0 | 0 | 0 | N/A | 10 | ||
| 3 | Avobenzone | 3 | No | 0 | 0 | 0 | 0 | N/A | 10 | ||
| 4 | Octocrylene | 10 | No | 0 | 0 | 0 | 0 | N/A | 10 | ||
| 5 | Oxybenzone | 6 | No | 0 | 0 | 0 | 0 | N/A | 10 | ||
| 6 | Octinoxate | 7.5 | No | 0 | 0 | 0 | 0 | N/A | 10 | ||
| 7 | Octisalate | 5 | No | 0 | 0 | 0 | 0 | N/A | 10 | ||
| 8 | Titanium dioxide | 12 | No | 0 | 0 | 0 | 0 | N/A | 10 | ||
| 9 | Zinc oxide | 20 | No | 0 | 0 | 0 | 0 | N/A | 10 | ||
| 10 | Homosalate | 10 | No | 0 | 0 | 0 | 0 | N/A | 10 | ||
| 11 | SSL only | N/A | Yes | 100 | 2421.1/161.4 ± 31.7 | 101/6.7 ± 0.6 | 26.7/4 | N/A | 15 | ||
| 12 | SSL with lotion only | N/A | Yes | 100 | 2540.5/169.4 ± 30.2 | 91/6.1 ± 0.5 | 20/3 | N/A | 15 | ||
| 13 | Avobenzone | 3 | Yes | 93.3 | 691.5/46.1 ± 13.4 | 55/3.7 ± 0.5 | 6.7/1 | 72.8 | 15 | ** | ** |
| 14 | Octocrylene | 10 | Yes | 66.7 | 246.7/16.5 ± 5.3 | 25/1.7 ± 0.4 | 0/0 | 90.3 | 15 | ** | ** |
| 15 | Oxybenzone | 6 | Yes | 86.7 | 213.7/14.3 ± 3.9 | 35/2.3 ± 0.3 | 6.7/1 | 91.2 | 15 | ** | ** |
| 16 | Octinoxate | 7.5 | Yes | 80 | 156.0/10.4 ± 1.6 | 21/1.4 ± 0.4 | 13.3/2 | 93.9 | 15 | ** | ** |
| 17 | Octisalate | 5 | Yes | 100 | 758.4/50.6 ± 29.3 | 39/2.6 ± 0.4 | 66.7/10 | 70.1 | 15 | ** | ** |
| 18 | Titanium dioxide | 12 | Yes | 100 | 275.6/18.4 ± 3.7 | 39/2.6 ± 0.3 | 13.3/2 | 89.2 | 15 | ** | ** |
| 19 | Zinc oxide | 20 | Yes | 6.7 | 11.2/0.8 ± 0.7 | 2/0.13 ± 0.1 | 0/0 | 99.6 | 15 | ** | ** |
| 20 | Homosalate | 10 | Yes | 80 | 415.7/27.7 ± 8.7 | 39/2.6 ± 0.6 | 6.7/1 | 83.6 | 15 | ** | ** |
| 21 | Avobenzone + Octinoxate | 3 + 7.5 | Yes | 53.3 | 114.3/7.6 ± 2.6 | 20/1.3 ± 0.4 | 13.3/2 | 95.5 | 15 | ** | ** |
| 22 | Octinoxate + Octisalate | 7.5 + 5 | Yes | 80 | 261.9/17.5 ± 6.0 | 29/1.9 ± 0.4 | 33.3/5 | 89.7 | 15 | ** | ** |
| 23 | Octocrylene + Zinc oxide | 7 + 6.9 | Yes | 13.3 | 10.3/0.7 ± 0.6 | 2/0.13 ± 0.09 | 0/0 | 99.6 | 15 | ** | ** |
| 24 | Avobenzone + Octocrylene + Titanium Dioxide | 3 + 7 + 6 | Yes | 20 | 17.9/1.2 ± 0.8 | 3/0.2 ± 0.1 | 6.7/1 | 99.3 | 15 | ** | ** |
© 2020 by the authors. Licensee MDPI, Basel, Switzerland. This article is an open access article distributed under the terms and conditions of the Creative Commons Attribution (CC BY) license (http://creativecommons.org/licenses/by/4.0/).
Share and Cite
Bode, A.M.; Roh, E. Are FDA-Approved Sunscreen Components Effective in Preventing Solar UV-Induced Skin Cancer? Cells 2020, 9, 1674. https://doi.org/10.3390/cells9071674
Bode AM, Roh E. Are FDA-Approved Sunscreen Components Effective in Preventing Solar UV-Induced Skin Cancer? Cells. 2020; 9(7):1674. https://doi.org/10.3390/cells9071674
Chicago/Turabian StyleBode, Ann M., and Eunmiri Roh. 2020. "Are FDA-Approved Sunscreen Components Effective in Preventing Solar UV-Induced Skin Cancer?" Cells 9, no. 7: 1674. https://doi.org/10.3390/cells9071674
APA StyleBode, A. M., & Roh, E. (2020). Are FDA-Approved Sunscreen Components Effective in Preventing Solar UV-Induced Skin Cancer? Cells, 9(7), 1674. https://doi.org/10.3390/cells9071674

