Mistletoe-Extract Drugs Stimulate Anti-Cancer Vγ9Vδ2 T Cells
Abstract
1. Introduction
2. Materials and Methods
2.1. Sample Collection
2.2. Cell Culture and Treatments
2.3. Flow Cytometry and Antibody Reagents
2.4. Cell Sorting, RNA Isolation, and CDR3 Analysis
2.5. Data Availability
2.6. Statistics
3. Results
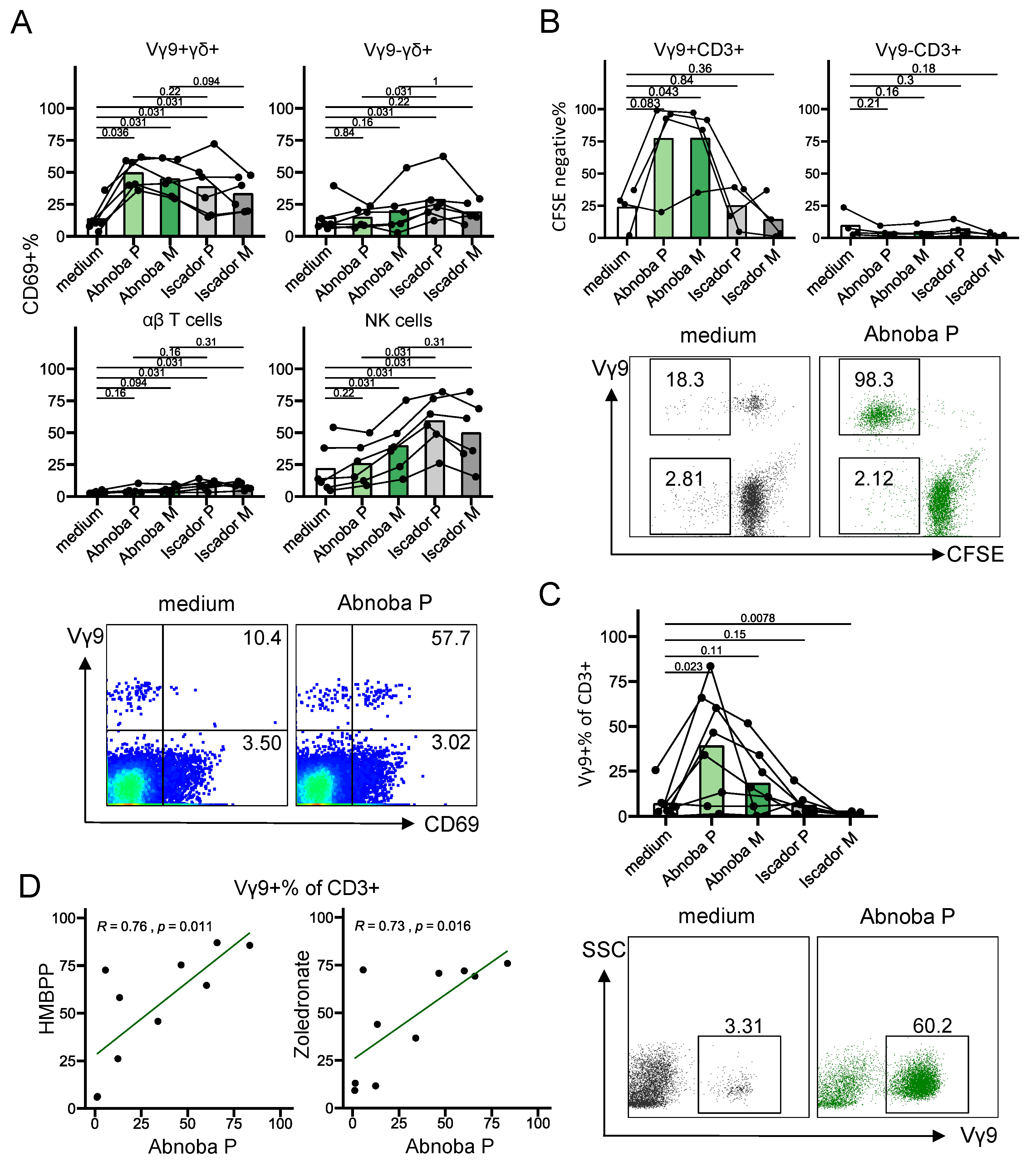
3.1. AbnobaViscum but Not Iscador Mistletoe Extracts Induce Specific Expansion of Vγ9Vδ2 T Cells
3.2. AbnobaViscum Rapidly Stimulates the Release of Cytotoxic Granules and the Production of IFNγ and TNFα in Vγ9Vδ2 T Cells
3.3. AbnobaViscum Stimulation of Vγ9Vδ2 T Cells is Direct and BTN3A-Dependent
3.4. The AbnobaViscum-Responsive Vγ9Vδ2 TCR Repertoire is Similar to the Phosphoantigen-Responsive Repertoire
4. Discussion
Supplementary Materials
Author Contributions
Funding
Acknowledgments
Conflicts of Interest
References
- Sebestyen, Z.; Prinz, I.; Déchanet-Merville, J.; Silva-Santos, B.; Kuball, J. Translating gammadelta (γδ) T cells and their receptors into cancer cell therapies. Nat. Rev. Drug Discov. 2020, 19, 169–184. [Google Scholar] [CrossRef] [PubMed]
- Silva-Santos, B.; Mensurado, S.; Coffelt, S.B. γδ T cells: Pleiotropic immune effectors with therapeutic potential in cancer. Nat. Rev. Cancer 2019, 19, 392–404. [Google Scholar] [CrossRef] [PubMed]
- Vermijlen, D.; Prinz, I. Ontogeny of Innate T Lymphocytes-Some Innate Lymphocytes are More Innate than Others. Front. Immunol. 2014, 5, 486. [Google Scholar] [CrossRef]
- Fichtner, A.S.; Ravens, S.; Prinz, I. Human γδ TCR Repertoires in Health and Disease. Cells 2020, 9, 800. [Google Scholar] [CrossRef] [PubMed]
- Eberl, M.; Hintz, M.; Reichenberg, A.; Kollas, A.K.; Wiesner, J.; Jomaa, H. Microbial isoprenoid biosynthesis and human gammadelta T cell activation. FEBS Lett. 2003, 544, 4–10. [Google Scholar] [CrossRef]
- Boutin, L.; Scotet, E. Towards Deciphering the Hidden Mechanisms That Contribute to the Antigenic Activation Process of Human Vγ9Vδ2 T Cells. Front. Immunol. 2018, 9, 828. [Google Scholar] [CrossRef]
- Kobayashi, H.; Tanaka, Y. gammadelta T Cell Immunotherapy—A Review. Pharmaceuticals 2015, 8, 40–61. [Google Scholar] [CrossRef]
- Bukowski, J.F.; Morita, C.T.; Brenner, M.B. Human gamma delta T cells recognize alkylamines derived from microbes, edible plants, and tea: Implications for innate immunity. Immunity 1999, 11, 57–65. [Google Scholar] [CrossRef]
- Kamath, A.B.; Wang, L.; Das, H.; Li, L.; Reinhold, V.N.; Bukowski, J.F. Antigens in tea-beverage prime human Vgamma 2Vdelta 2 T cells in vitro and in vivo for memory and nonmemory antibacterial cytokine responses. Proc. Natl. Acad. Sci. USA 2003, 100, 6009–6014. [Google Scholar] [CrossRef]
- Thompson, K.; Rojas-Navea, J.; Rogers, M.J. Alkylamines cause Vgamma9Vdelta2 T-cell activation and proliferation by inhibiting the mevalonate pathway. Blood 2006, 107, 651–654. [Google Scholar] [CrossRef]
- Percival, S.S.; Bukowski, J.F.; Milner, J. Bioactive food components that enhance gammadelta T cell function may play a role in cancer prevention. J. Nutr. 2008, 138, 1–4. [Google Scholar] [CrossRef] [PubMed]
- Holderness, J.; Hedges, J.F.; Daughenbaugh, K.; Kimmel, E.; Graff, J.; Freedman, B.; Jutila, M.A. Response of gammadelta T Cells to plant-derived tannins. Crit. Rev. Immunol. 2008, 28, 377–402. [Google Scholar] [CrossRef]
- Kalyan, S.; Kabelitz, D. Defining the nature of human gammadelta T cells: A biographical sketch of the highly empathetic. Cell Mol. Immunol. 2013, 10, 21–29. [Google Scholar] [CrossRef] [PubMed]
- Horneber, M.A.; Bueschel, G.; Huber, R.; Linde, K.; Rostock, M. Mistletoe therapy in oncology. Cochrane Database Syst. Rev. 2008, 2008, CD003297. [Google Scholar] [CrossRef] [PubMed]
- Bar-Sela, G. White-Berry Mistletoe (Viscum album L.) as complementary treatment in cancer: Does it help? Eur. J. Integr. Med. 2011, 3, e55–e62. [Google Scholar] [CrossRef]
- Matthes, H.; Thronicke, A.; Hofheinz, R.-D.; Baars, E.; Martin, D.; Huber, R.; Breitkreuz, T.; Bar-Sela, G.; Galun, D.; Schad, F.; et al. Statement to an Insufficient Systematic Review on Viscum album L. Therapy. Evid. Based Complement. Altern. Med. 2020, 2020, 7091039. [Google Scholar] [CrossRef]
- PDQ Integrative, Alternative, and Complementary Therapies Editorial Board. Mistletoe Extracts (PDQ®): Health Professional Version. In PDQ Cancer Information Summaries; National Cancer Institute (US): Bethesda, MD, USA, 2019. [Google Scholar]
- Grudzien, M.; Rapak, A. Effect of Natural Compounds on NK Cell Activation. J. Immunol. Res. 2018, 2018, 4868417. [Google Scholar] [CrossRef]
- Oei, S.L.; Thronicke, A.; Schad, F. Mistletoe and Immunomodulation: Insights and Implications for Anticancer Therapies. Evid. Based Complement. Altern. Med. 2019, 2019, 1–6. [Google Scholar] [CrossRef]
- Harly, C.; Guillaume, Y.; Nedellec, S.; Peigne, C.M.; Monkkonen, H.; Monkkonen, J.; Li, J.; Kuball, J.; Adams, E.J.; Netzer, S.; et al. Key implication of CD277/butyrophilin-3 (BTN3A) in cellular stress sensing by a major human gammadelta T-cell subset. Blood 2012, 120, 2269–2279. [Google Scholar] [CrossRef]
- Morita, C.T.; Parker, C.M.; Brenner, M.B.; Band, H. TCR usage and functional capabilities of human gamma delta T cells at birth. J. Immunol. 1994, 153, 3979–3988. [Google Scholar]
- Tieppo, P.; Papadopoulou, M.; Gatti, D.; McGovern, N.; Chan, J.K.Y.; Gosselin, F.; Goetgeluk, G.; Weening, K.; Ma, L.; Dauby, N.; et al. The human fetal thymus generates invariant effector γδ T cells. J. Exp. Med. 2020, 217, e20190580. [Google Scholar] [CrossRef] [PubMed]
- Bolotin, D.A.; Poslavsky, S.; Mitrophanov, I.; Shugay, M.; Mamedov, I.Z.; Putintseva, E.V.; Chudakov, D.M. MiXCR: Software for comprehensive adaptive immunity profiling. Nat. Methods 2015, 12, 380–381. [Google Scholar] [CrossRef] [PubMed]
- Shugay, M.; Bagaev, D.V.; Turchaninova, M.A.; Bolotin, D.A.; Britanova, O.V.; Putintseva, E.V.; Pogorelyy, M.V.; Nazarov, V.I.; Zvyagin, I.V.; Kirgizova, V.I.; et al. VDJtools: Unifying Post-analysis of T Cell Receptor Repertoires. PLoS Comput. Biol. 2015, 11, e1004503. [Google Scholar] [CrossRef] [PubMed]
- Wickham, H. ggplot2; Springer: New York, NY, USA, 2009; ISBN 978-0-387-98140-6. [Google Scholar]
- Fischer, S.; Scheffler, A.; Kabelitz, D. Activation of human gamma delta T-cells by heat-treated mistletoe plant extracts. Immunol. Lett. 1996, 52, 69–72. [Google Scholar] [CrossRef]
- Ma, Y.; Aymeric, L.; Locher, C.; Mattarollo, S.R.; Delahaye, N.F.; Pereira, P.; Boucontet, L.; Apetoh, L.; Ghiringhelli, F.; Casares, N.; et al. Contribution of IL-17-producing gamma delta T cells to the efficacy of anticancer chemotherapy. J. Exp. Med. 2011, 208, 491–503. [Google Scholar] [CrossRef] [PubMed]
- Van Hede, D.; Polese, B.; Humblet, C.; Wilharm, A.; Renoux, V.; Dortu, E.; de Leval, L.; Delvenne, P.; Desmet, C.J.; Bureau, F.; et al. Human papillomavirus oncoproteins induce a reorganization of epithelial-associated γδ T cells promoting tumor formation. Proc. Natl. Acad. Sci. USA 2017, 114, E9056–E9065. [Google Scholar] [CrossRef]
- Wang, H.; Sarikonda, G.; Puan, K.J.; Tanaka, Y.; Feng, J.; Giner, J.L.; Cao, R.; Monkkonen, J.; Oldfield, E.; Morita, C.T.; et al. Indirect stimulation of human Vgamma2Vdelta2 T cells through alterations in isoprenoid metabolism. J. Immunol. 2011, 187, 5099–5113. [Google Scholar] [CrossRef]
- Fichtner, A.S.; Bubke, A.; Rampoldi, F.; Wilharm, A.; Tan, L.; Steinbrück, L.; Schultze-Florey, C.; von Kaisenberg, C.; Prinz, I.; Herrmann, T.; et al. TCR repertoire analysis reveals phosphoantigen-induced polyclonal proliferation of Vγ9Vδ2 T cells in neonates and adults. J. Leukoc. Biol. 2020. [Google Scholar] [CrossRef]
- Steinborn, C.; Klemd, A.M.; Sanchez-Campillo, A.-S.; Rieger, S.; Scheffen, M.; Sauer, B.; Garcia-Käufer, M.; Urech, K.; Follo, M.; Ücker, A.; et al. Viscum album neutralizes tumor-induced immunosuppression in a human in vitro cell model. PLoS ONE 2017, 12, e0181553. [Google Scholar] [CrossRef]
- Ismaili, J.; Olislagers, V.; Poupot, R.; Fournie, J.J.; Goldman, M. Human gamma delta T cells induce dendritic cell maturation. Clin. Immunol. 2002, 103, 296–302. [Google Scholar] [CrossRef]
- Conti, L.; Casetti, R.; Cardone, M.; Varano, B.; Martino, A.; Belardelli, F.; Poccia, F.; Gessani, S. Reciprocal activating interaction between dendritic cells and pamidronate-stimulated gammadelta T cells: Role of CD86 and inflammatory cytokines. J. Immunol. 2005, 174, 252–260. [Google Scholar] [CrossRef] [PubMed]
- Devilder, M.C.; Maillet, S.; Bouyge-Moreau, I.; Donnadieu, E.; Bonneville, M.; Scotet, E. Potentiation of antigen-stimulated V gamma 9V delta 2 T cell cytokine production by immature dendritic cells (DC) and reciprocal effect on DC maturation. J. Immunol. 2006, 176, 1386–1393. [Google Scholar] [CrossRef]
- Fiore, F.; Castella, B.; Nuschak, B.; Bertieri, R.; Mariani, S.; Bruno, B.; Pantaleoni, F.; Foglietta, M.; Boccadoro, M.; Massaia, M. Enhanced ability of dendritic cells to stimulate innate and adaptive immunity on short-term incubation with zoledronic acid. Blood 2007, 110, 921–927. [Google Scholar] [CrossRef] [PubMed]
- Micozzi, M.S. Natural products in cancer care and treatment. In Complementary and Integrative Medicine in Cancer Care and Prevention; Springer Publishing Company: New York, NY, USA, 2006; pp. 243–280. [Google Scholar]
- Lee, S.J.; Son, Y.-O.; Kim, H.; Kim, J.-Y.; Park, S.-W.; Bae, J.-H.; Kim, H.H.; Lee, E.-Y.; Chung, B.-S.; Kim, S.-H.; et al. Suppressive effect of a standardized mistletoe extract on the expression of activatory NK receptors and function of human NK cells. J. Clin. Immunol. 2007, 27, 477–485. [Google Scholar] [CrossRef] [PubMed]
- Ribéreau-Gayon, G.; Jung, M.-L.; Di Scala, D.; Beck, J.-P. Comparison of the Effects of Fermented and Unfermented Mistletoe Preparations on Cultured Tumor Cells. Oncology 1986, 43, 35–41. [Google Scholar] [CrossRef]
- Vermijlen, D.; Ellis, P.; Langford, C.; Klein, A.; Engel, R.; Willimann, K.; Jomaa, H.; Hayday, A.C.; Eberl, M. Distinct cytokine-driven responses of activated blood gammadelta T cells: Insights into unconventional T cell pleiotropy. J. Immunol. 2007, 178, 4304–4314. [Google Scholar] [CrossRef]
- Rodríguez-Concepción, M.; Boronat, A. Elucidation of the methylerythritol phosphate pathway for isoprenoid biosynthesis in bacteria and plastids. A metabolic milestone achieved through genomics. Plant Physiol. 2002, 130, 1079–1089. [Google Scholar] [CrossRef]
- Archibald, J.M. Genomic perspectives on the birth and spread of plastids. Proc. Natl. Acad. Sci. USA 2015, 112, 10147–10153. [Google Scholar] [CrossRef]
- Sibbald, S.J.; Archibald, J.M. Genomic insights into plastid evolution [published online ahead of print, 13 May 2020]. Genome Biol. Evol. 2020, evaa096. [Google Scholar] [CrossRef]
- Xie, W.; Adolf, J.; Melzig, M.F. Identification of Viscum album L. miRNAs and prediction of their medicinal values. PLoS ONE 2017, 12, e0187776. [Google Scholar] [CrossRef]
- Eberl, M.; Roberts, G.W.; Meuter, S.; Williams, J.D.; Topley, N.; Moser, B. A rapid crosstalk of human gammadelta T cells and monocytes drives the acute inflammation in bacterial infections. PLoS Pathog. 2009, 5, e1000308. [Google Scholar] [CrossRef] [PubMed]
- Davey, M.S.; Lin, C.Y.; Roberts, G.W.; Heuston, S.; Brown, A.C.; Chess, J.A.; Toleman, M.A.; Gahan, C.G.; Hill, C.; Parish, T.; et al. Human neutrophil clearance of bacterial pathogens triggers anti-microbial gammadelta T cell responses in early infection. PLoS Pathog. 2011, 7, e1002040. [Google Scholar] [CrossRef] [PubMed]
- Riganti, C.; Massaia, M.; Davey, M.S.; Eberl, M. Human γδ T-cell responses in infection and immunotherapy: Common mechanisms, common mediators? Eur. J. Immunol. 2012, 42, 1668–1676. [Google Scholar] [CrossRef]
- Nerdal, P.T.; Peters, C.; Oberg, H.-H.; Zlatev, H.; Lettau, M.; Quabius, E.S.; Sousa, S.; Gonnermann, D.; Auriola, S.; Olive, D.; et al. Butyrophilin 3A/CD277-Dependent Activation of Human γδ T Cells: Accessory Cell Capacity of Distinct Leukocyte Populations. J. Immunol. Baltim. Md 1950 2016, 197, 3059–3068. [Google Scholar] [CrossRef] [PubMed]
- Tabiasco, J.; Pont, F.; Fournié, J.-J.; Vercellone, A. Mistletoe viscotoxins increase natural killer cell-mediated cytotoxicity. Eur. J. Biochem. 2002, 269, 2591–2600. [Google Scholar] [CrossRef] [PubMed]
- Spencer, C.T.; Abate, G.; Blazevic, A.; Hoft, D.F. Only a subset of phosphoantigen-responsive gamma9delta2 T cells mediate protective tuberculosis immunity. J. Immunol. 2008, 181, 4471–4484. [Google Scholar] [CrossRef] [PubMed]
- Papadopoulou, M.; Tieppo, P.; McGovern, N.; Gosselin, F.; Chan, J.K.Y.; Goetgeluk, G.; Dauby, N.; Cogan, A.; Donner, C.; Ginhoux, F.; et al. TCR Sequencing Reveals the Distinct Development of Fetal and Adult Human Vγ9Vδ2 T Cells. J. Immunol. 2019, 203, 1468–1479. [Google Scholar] [CrossRef]
- Davey, M.S.; Willcox, C.R.; Hunter, S.; Kasatskaya, S.A.; Remmerswaal, E.B.M.; Salim, M.; Mohammed, F.; Bemelman, F.J.; Chudakov, D.M.; Oo, Y.H.; et al. The human Vδ2+ T-cell compartment comprises distinct innate-like Vγ9+ and adaptive Vγ9− subsets. Nat. Commun. 2018, 9, 1–14. [Google Scholar] [CrossRef]
- Herrmann, T.; Fichtner, A.S.; Karunakaran, M.M. An Update on the Molecular Basis of Phosphoantigen Recognition by Vγ9Vδ2 T Cells. Cells 2020, 9, 1433. [Google Scholar] [CrossRef]
- Vyborova, A.; Beringer, D.X.; Fasci, D.; Karaiskaki, F.; van Diest, E.; Kramer, L.; de Haas, A.; Sanders, J.; Janssen, A.; Straetemans, T.; et al. γ9δ2T cell diversity and the receptor interface with tumor cells [published online ahead of print, 2 June 2020]. J. Clin. Investig. 2020. [Google Scholar] [CrossRef]
- Beth-Tasdogan, N.H.; Mayer, B.; Hussein, H.; Zolk, O. Interventions for managing medication-related osteonecrosis of the jaw. Cochrane Database Syst. Rev. 2017, 10, CD012432. [Google Scholar] [CrossRef] [PubMed]
- Hsiao, C.-H.C.; Lin, X.; Barney, R.J.; Shippy, R.R.; Li, J.; Vinogradova, O.; Wiemer, D.F.; Wiemer, A.J. Synthesis of a phosphoantigen prodrug that potently activates Vγ9Vδ2 T-lymphocytes. Chem. Biol. 2014, 21, 945–954. [Google Scholar] [CrossRef] [PubMed]
- Kilcollins, A.M.; Li, J.; Hsiao, C.-H.C.; Wiemer, A.J. HMBPP Analog Prodrugs Bypass Energy-Dependent Uptake To Promote Efficient BTN3A1-Mediated Malignant Cell Lysis by Vγ9Vδ2 T Lymphocyte Effectors. J. Immunol. 2016, 197, 419–428. [Google Scholar] [CrossRef] [PubMed]




© 2020 by the authors. Licensee MDPI, Basel, Switzerland. This article is an open access article distributed under the terms and conditions of the Creative Commons Attribution (CC BY) license (http://creativecommons.org/licenses/by/4.0/).
Share and Cite
Ma, L.; Phalke, S.; Stévigny, C.; Souard, F.; Vermijlen, D. Mistletoe-Extract Drugs Stimulate Anti-Cancer Vγ9Vδ2 T Cells. Cells 2020, 9, 1560. https://doi.org/10.3390/cells9061560
Ma L, Phalke S, Stévigny C, Souard F, Vermijlen D. Mistletoe-Extract Drugs Stimulate Anti-Cancer Vγ9Vδ2 T Cells. Cells. 2020; 9(6):1560. https://doi.org/10.3390/cells9061560
Chicago/Turabian StyleMa, Ling, Swati Phalke, Caroline Stévigny, Florence Souard, and David Vermijlen. 2020. "Mistletoe-Extract Drugs Stimulate Anti-Cancer Vγ9Vδ2 T Cells" Cells 9, no. 6: 1560. https://doi.org/10.3390/cells9061560
APA StyleMa, L., Phalke, S., Stévigny, C., Souard, F., & Vermijlen, D. (2020). Mistletoe-Extract Drugs Stimulate Anti-Cancer Vγ9Vδ2 T Cells. Cells, 9(6), 1560. https://doi.org/10.3390/cells9061560

