Abstract
Tumor cells exhibit therapeutic stress resistance-associated secretory phenotype involving extracellular vesicles (EVs) such as oncosomes and heat shock proteins (HSPs). Such a secretory phenotype occurs in response to cell stress and cancer therapeutics. HSPs are stress-responsive molecular chaperones promoting proper protein folding, while also being released from cells with EVs as well as a soluble form known as alarmins. We have here investigated the secretory phenotype of castration-resistant prostate cancer (CRPC) cells using proteome analysis. We have also examined the roles of the key co-chaperone CDC37 in the release of EV proteins including CD9 and epithelial-to-mesenchymal transition (EMT), a key event in tumor progression. EVs derived from CRPC cells promoted EMT in normal prostate epithelial cells. Some HSP family members and their potential receptor CD91/LRP1 were enriched at high levels in CRPC cell-derived EVs among over 700 other protein types found by mass spectrometry. The small EVs (30–200 nm in size) were released even in a non-heated condition from the prostate cancer cells, whereas the EMT-coupled release of EVs (200–500 nm) and damaged membrane vesicles with associated HSP90α was increased after heat shock stress (HSS). GAPDH and lactate dehydrogenase, a marker of membrane leakage/damage, were also found in conditioned media upon HSS. During this stress response, the intracellular chaperone CDC37 was transcriptionally induced by heat shock factor 1 (HSF1), which activated the CDC37 core promoter, containing an interspecies conserved heat shock element. In contrast, knockdown of CDC37 decreased EMT-coupled release of CD9-containing vesicles. Triple siRNA targeting CDC37, HSP90α, and HSP90β was required for efficient reduction of this chaperone trio and to reduce tumorigenicity of the CRPC cells in vivo. Taken together, we define “stressome” as cellular stress-induced all secretion products, including EVs (200–500 nm), membrane-damaged vesicles and remnants, and extracellular HSP90 and GAPDH. Our data also indicated that CDC37 is crucial for the release of vesicular proteins and tumor progression in prostate cancer.
1. Introduction
Tumor cells are often exposed to various stresses such as immune/inflammatory stress, therapeutics [1], hypoxia [2,3,4], acidification, oxidative stress [5,6], starvation [7], nutrient stress [8], heat and cold [9,10], thermal stress, replication stress [11], endoplasmic reticulum (ER) stress, neurotoxic stress [12], genotoxic (DNA damage) [13] and proteotoxic stress [14,15]. Heat shock proteins (HSPs) were originally found to be induced upon heat shock stress (HSS) [9]. Later studies have revealed that other types of stresses can also induce HSPs, including hypoxia [16] and nutrient starvation [7]. HSPs are molecular chaperones that assist in proper protein folding and re-folding in the cells, playing stress-resistant roles in anti-apoptotic activity [9] against radiation therapy, chemotherapy, and immunotherapy. It has been shown that HSPs are often increased in tumor cells and are involved in the properties of tumor progression such as increased migration, invasion, and metastasis [17,18]. Additionally, extracellular HSPs are released from cells with vesicles as well as a soluble form [4,19,20]. Notably, HSPs and vesicles were co-released upon cell stress and cell damage such as molecular targeted therapeutic stress [21,22], anticancer therapeutic DNA damage stress [23,24], and HSS [25,26]. Extracellular HSPs are also known as alarmin or damage-/danger-associated molecular patterns (DAMP) that are released from cells upon tissue damage [27,28].
Extracellular vesicle (EV) is the generic term for particles naturally released from the cell that are delimited by lipid bilayer and cannot replicate, i.e., do not contain a functional nucleus [29]. EVs often contain a variety of molecular cargos such as proteins, small and large RNAs, DNA, lipid, glycans, mineral such as calcium, and metabolites that are secreted by cells [30,31,32,33]. Major EV subtypes are endosome-origin “exosomes” and plasma membrane-derived “ectosomes” (also known as microparticles or microvesicles) [34,35]. Authors have been urged to consider use of operational terms for EV subtypes that refer to physical characteristics of EVs, such as size; small EVs (sEV) and medium/large EVs (m/lEVs), with ranges defined, for example, < 200 nm (small) or > 200 nm (large and/or medium), respectively [29,36,37]. Additionally, according to the history of discoveries and characteristics of EVs, additional types of EVs have been reported consisting of oncosomes (named after oncogenic EVs) [38,39], large oncosomes (1–10 μm) [40], matrix vesicles [41], migrasomes [42], exopheres (≈4 μm), exomeres (≈35 nm), and bacterial outer membrane vesicles (OMV) [43]. These vesicles often play basic roles in discarding molecules unfavorable for cells [44], while also mediating intercellular communication by transferring their cargos to recipient cells or organs in local and/or distant tissues [45]. Among various concepts of EVs, oncosomes have been shown to promote processes in tumor progression such as epithelial-to-mesenchymal transition (EMT) by transferring oncogenic molecules [46,47,48]. In addition, the enhancement of EMT properties was often coupled with increased release of EVs [22,49]. These facts prompted us to make a concept of EMT-coupled vesicle release.
Among many molecular cargos, HSPs are major signatures often found within sEV such as exosomes, ectosomes, and oncosomes [4,19,20,27]. According to the minimal information for studies of extracellular vesicles 2018 (MISEV2018), EV markers are categorized into five categories and the category 2 (cytosolic proteins recovered in EVs) includes heat shock cognate 70 (HSC70/HSPA8: essential for autophagy), HSP70, and HSP90β (HSP90AB1/HSP84), while category 4 (transmembrane, lipid-bound, and soluble proteins associated to other intracellular compartments than plasma membrane/endosomes) includes ER chaperones such as Grp94/HSP90B and BiP/HSPA5 [29]. Moreover, sEV derived from oral cancer cells contained a variety of HSPs, including HSP90α (HSP90AA1), HSP90β, TRAP1 (mitochondrial HSP90), HSP105, HSP70 (HSP72/HSPA1A and HSP70B’/HSPA6), GRP78/HSPA5 (ER chaperone), and HSC70 [20]. Among these HSPs, two HSP90 isoforms (HSP90α and HSP90β) were enriched in sEV derived from high metastatic cancer cells compared to low metastatic ones [20]. The high expression levels of HSP90α/β are correlated with poor prognosis in patients suffering from head and neck cancers [20]. Several studies, including ours, have indicated that HSP90 is essential in stress resistance in cancer cells [19,50,51,52]. Cell division control 37 (CDC37), a key co-chaperone for HSP90, is highly expressed in castration-resistant prostate cancer (CRPC) cells as compared to normal prostate epithelial cells or prostate adenocarcinoma cells [4,53]. However, less is known regarding stress-responsive co-release of EVs and HSP90 from the resistant cells. We have therefore addressed this deficiency in this study.
The growth of prostate cancers is often androgen-dependent, requiring factors such as testosterone and dihydrotestosterone (DHT) [54]. Therefore, androgen depletion therapy (ADT), also called hormone therapy, is often effective in prostate cancers. However, some types of prostate cancer are resistant to ADT and known as CRPC, a prostatic type of neuroendocrine tumors (NET), and this is also a phenotype found in aggressive pancreatic cancer [55,56,57]. Notably, tumorigenicity and EMT are key properties for recurrence and metastasis in such aggressive, resistant cancers [58,59]. In the androgen insensitivity, intracellular kinase signaling pathways are given higher priorities required for tumor progression. Indeed, CDC37, the protein kinase-specialized (kinome) co-chaperone of HSP90, was highly expressed in the CRPC cells as compared to the prostate adenocarcinoma cells and normal prostate epithelial cells [60]. CDC37 plays a fundamental role in chaperoning almost all members of the protein kinase family and participates in cancer by maintaining the activity of protein kinases involved in cell proliferation and transformation [61,62]. These include tyrosine kinases such as Src [63], and serine/threonine kinases in the Raf-ERK pathway [64], Akt, the inhibitor of NF-κB kinase (IKK) [65], and cyclin-dependent kinase 4 (CDK4) [66,67]. CDC37 functions primarily in a complex with HSP90 to mediate the three-dimensional (3D) folding and structural integrity of client proteins kinases [63,68]. CDC37 is particularly significant in prostate cancer as its overexpression leads to spontaneous prostate carcinogenesis in transgenic mice [69]. It has also been suggested that the high levels of oncogenic proteins present in most cancers make them dependent on molecular chaperones, a state referred to as “chaperone addiction” [61]. Thus, because of their large protein clienteles, the CDC37-HSP90 axis offers a critical target for inactivating multiple oncogenic pathways. Consequently, the inhibition of HSP90 in cancer is currently a major area of research [70,71]. However, less is known regarding the role of CDC37 in EV release and we have addressed this deficiency in this study.
In the present study, we therefore aimed (i) to reveal proteome signatures of EVs derived from CRPC cells, and (ii) to unveil stress-responsive vesicle release potentially coupled with resistant tumorigenicity in cancer.
2. Materials and Methods
2.1. Cell Culture
PC-3, a CRPC cell line, DU-145, a prostate adenocarcinoma cell line, and PNT2, an immortalized prostate epithelial cell line, were maintained in RPMI1640 medium with 5% to 10% FBS as described previously [4,60,72,73]. RWPE1, a human normal prostate cell line, was maintained in keratinocyte serum-free medium (ThermoFisher, Waltham, MA, USA) supplemented with recombinant human epidermal growth factor (hEGF) and bovine pituitary extract. Human prostate epithelial cells (PrEC) were maintained in PrEBM basal medium supplemented with bovine pituitary extract, triiodothyronine, insulin, hEGF, hydrocortisone, transferrin, epinephrine, gentamicin sulfate-amphotericin, and retinoic acid (Lonza, Basel, Switzerland).
2.2. Heat Shock Stress
For HSS, the medium was replaced to incubated medium at 43 or 37 °C and then put in a water bath at 43 or 37 °C, as described previously [25,74]. After HSS, cells were washed with PBS (-) and cultured in serum-free media. Cellular photomicrographs were taken at 24 h after medium replacement by using Floid Cell Imaging Station (ThermoFisher).
2.3. Extracellular Vesicle and Non-EV Fractions
For HSS experiments, after the above-mentioned HS, cells were washed with PBS and cultured in serum-free media for 24 h and then conditioned media was collected. At the time of harvest, the numbers of cells were counted using Countess (ThermoFisher, Waltham, MA, USA) and whole cell lysate was prepared as described below. Otherwise, cultured cells were washed with Hanks’ balanced salt solution (HBSS), and then further cultured in serum-free medium for 1 or 2 days. EV fraction was prepared using a modified polymer-based precipitation (PBP) method. Briefly, the conditioned medium was centrifuged at 2000× g for 30 min at 4 °C to remove cell debris. For studies of knockdown and EMT, the supernatant was filtered with a 0.2-µm syringe filter. Otherwise, the filter was not used. The supernatant was collected and centrifuged at 10,000× g for 30 min at 4 °C. The supernatant was collected and applied to an Amicon Ultra-15 Centrifugal Filter Device MW.100k (Merck, Kenilworth, NJ, USA) to concentrate the pre-EV fraction to less than 1 mL and to separate non-EV soluble fraction. The pass-through was applied to an Amicon Ultra-4 Centrifugal Filter Device MW.10k (Merck) to concentrate the non-EV soluble fraction. Total Exosome Isolation Reagent (ThermoFisher) was applied to the pre-EV fraction and incubated overnight at 4 °C. The precipitated EVs were collected by centrifugation at 10,000× g for 60 min at 4 °C. For biological assays, the EV fractions were eluted in 100 μL PBS (-). For protein assay, 10 × RIPA buffer containing 10% NP-40, 1% SDS, 5% deoxycholate in PBS (-), and a protease inhibitor cocktail (Sigma-Aldrich, St. Louis, MO, USA) was added to the EV fraction, incubated on ice for 15 min. The EV-derived protein samples were quantified with a principle of bicinchoninic acid (BCA) method using Micro BCA protein assay system (ThermoFisher). EV protein concentrations per cell were calculated at the time points of harvest.
2.4. Mass Spectrometry
EV fraction was incubated in the presence of 1% SDS and 2.5 mM Tris (2-carboxyethyl)phosphine hydrochloride (ThermoFisher) for 10 min at 85 °C followed by alkylation with 12.5 mM iodoacetamide (Sigma-Aldrich) for 15 min at room temperature. Proteins were precipitated with acetone for 2 h at −30 °C and the resulting pellet was dispersed in 100 mM ammonium bicarbonate by ultrasonic treatment (three times for 30 s with intervals of 30 s) with a Bioruptor (Diagenode, Liège, Belgium). The protein suspension was subjected to digestion with trypsin (1 µg; Wako) for 14 h at 37 °C. Resulting peptides were analyzed by a QExactive mass spectrometer that was coupled with nano-LC (AdvanceLC; Michrom BioResources, Auburn, CA, USA) via a nano-electrospray source with a column oven set at 37 °C (AMR Inc., Gifu, Japan). Samples were injected to pre-column [L-column micro: 0.3 mm inner diameter, 5 mm length; Chemicals Evaluation and Research Institute (CERI), Japan] and separated by in-house made 20 cm column (inner diameter 100 µm, 3 µL-column; CERI, Japan) with a linear gradient (5%–30% B for 110 min, 30%–90% B for 1 min, and 90% B for 10 min, A: 0.1% formic acid, 2% acetonitrile, B: 0.1% formic acid, 99.9% acetonitrile) at a flow rate of 250 nL/min. The QExactive was operated in data-dependent acquisition mode. Scan ranges were set at m/z 375−1600 for MS spectra and m/z 200−2000 for MS/MS spectra, respectively. MS spectra were acquired at a resolution of 70,000 at m/z 400 after accumulation to a target value of 1 × 106 with the maximum ion injection times for 60 msec. Up to the top 10, most abundant ions with charge 2+ or 3+ from the survey scan were selected with an isolation window of 1.5 h and fragmented by high energy collisional dissociation (HCD) with normalized collision energies of 25. MS/MS spectra were acquired at a resolution of 17,500 at m/z 400 after accumulation to a target value of 5 × 104 with the maximum ion injection times for 120 msec. The acquired MS/MS spectra were analyzed by Proteome Discoverer 1.4 with the Mascot algorithm ver. 2.6.0 using an IPI human database (ver. 3.8.7). The search was performed with the following parameters: trypsin was selected as an enzyme used, the number of missed cleavages allowed was set as 3, and carbamidomethylation on Cys was selected as a fixed modification. Oxidized methionine was searched as variable modifications. Precursor mass tolerances were 10 ppm and tolerance of MS/MS ions was 0.02 Da.
2.5. Electron Microscopy
TEM was carried out as described previously [3,20,48]. A 400-mesh copper grid coated with formvar/carbon films was hydrophilically treated. The EV suspension (5–10 μL) was placed on parafilm, and the grid was floated on the EV liquid and left for 15 min. The sample was negatively stained with 2% uranyl acetate solution for 2 min. EVs including exosomes on the grid were visualized with 5000–20,000 times magnification with an H-7650 transmission electron microscope (Hitachi, Tokyo, Japan) at Central Research Laboratory, Okayama University Medical School. To determine the size of EVs, TEM images were analyzed using Image J software. The diameters of 50 EVs were measured by taking the length of the widest point of each EV. Objects were limited to those greater than 50 nm.
2.6. EV Counting and Diameter Distribution Analysis
For EV diameter distribution analysis, 40 μL of EV fraction solved in PBS (-) was analyzed in a range between 0 and 10,000 nano-diameters in Zetasizer nano ZSP (Malvern Panalytical, UK) as described previously [3,20]. Alternatively, the diameter distribution of EVs was analyzed using ELS-8000 (Otsuka Electronics, Hirakawa, Japan) for a range of 1–10,000 nm with a setting of sidecut L20 as described previously [48].
For EV counting and diameter distribution analysis, the EV fractions were diluted 10-fold, passed through 0.22 μm-pore filters, and then analyzed using qNano particle analyzer (Meiwa Fosis, Osaka, Japan).
2.7. Cytotoxic LDH Assay
Cytotoxicity was measured using the index of lactate dehydrogenase (LDH) release from the cells and was expressed as a percentage of total cellular LDH activity. LDH activity was measured using an LDH cytotoxicity assay kit according to the manufacturer’s instructions (Nacalai Tesque, Kyoto, Japan). Cells were seeded at 5000 cells/well in 96-well plate and pre-cultured in RPMI1640 medium containing 10% FBS for 1 or 2 days. After the above-mentioned HSS for 0.5, 1.5, or 3 h, culture media were collected for the first LDH assay. Cells were washed with PBS (-), cultured in serum-free media for 24 h, and then conditioned media were collected. The collected culture media were transferred to another 96-well plate and incubated with substrate solution at RT for 20 min. The stop solution was added and absorbance (490 nm) was measured.
2.8. Cellular Morphology
Phase contrast cell photomicrographs were taken using Olympus CK30 equipped with a Digital Microscope Eyepiece Model MA88 (Premiere®) as described previously [22]. The rates of occurrence of cells with projections and round-shaped cells in cellular photomicrographs were counted by two researchers as blind experiments.
2.9. Promoter Analysis and Heat Shock Element
Promoter analysis was performed as described previously [60,75,76]. Briefly, DNA sequences of 5’-flanking regions and gene bodies (−5000 to +1000) of Cdc37 in human (Homo sapiens), mouse (Mus musculus), rat (Rattus norvegicus), and fission yeast (S. pombe) were obtained from the Eukaryotic Promoter Database (EPD) [77]. Heat shock elements (HSE) based on the consensus sequence 5’-GAAxxTTCxxGAA-3’ and the reverse sequence 5’-TTCxxGAAxxTTC-3’ were searched using EPD.
2.10. Plasmid Constructs and Luciferase Assay
The CDC37 promoter-luciferase reporter constructs (500+UTR and 200+UTR) [60], the overexpression constructs of heat shock factor 1 (HSF1) and dominant-negative (DN)-HSF1 [74], plasmid DNA co-transfection, and luciferase assay were described previously [60,74,78]. Briefly, cells were cultured in 96-well plates and a plasmid (25 ng reporter, 100 ng effector) was transfected with 0.4 µL FuGENE HD (Roche, Basel, Switzerland) per well at a cell confluence level of 50%–70%. The medium was changed at 16–20 h after transfection. At 40–48 h after transfection, 70 µL of the medium was aspirated, then 30 µL of Bright-Glo reagent (Promega, Madison, WI, USA) was added and mixed by pipetting. Cells were incubated for 5 min at 37 °C. The lysate (40 µL) was transferred to a 96-well white plate for measurement of luminescence.
2.11. RNA Interference
We designed siRNA sequences targeting mRNA of CDC37, HSP90AA1, or HSP90AB1 (Table 1). For targeting each mRNA, a mixture of two types of siRNA duplex was used. The control non-targeting siRNA was purchased from Nippon Gene. Cells were transfected with siRNA using Lipofectamine RNAi MAX (Thermo Fisher). For single or double knockdown, cells were cultured in a 6-cm dish and 27 pmol siRNA was transfected with 8 µL of Lipofectamine RNAi MAX per dish for 24 h. The medium was replaced with serum-free fresh medium and the EV and whole cell lysate (WCL) were prepared at 48 h post-transfection.
Table 1.
List of sequences of siRNA.
For triple knockdown, electroporation-mediated transfection was optimized and performed as described previously [3,60]. To optimize electroporation for each cell type, cells (1 × 105 to 1 × 106 cells), siRNA (40 pmol total), and serum-free medium were mixed to 100 µL total in a green cuvette with a 1-mm gap (NepaGene, Ichikawa, Tokyo, Japan) and set to NEPA21 Super Electroporator (NepaGene). Poring pulse was optimized between 100 V and 300 V for 2.5 or 5.0 msec pulse length twice with a 50 msec interval between the pulses and 10% decay rate with + polarity, as shown in a Supplementary Materials. The transfer pulse condition was five pulses at 20 V for 50 msec pulse length with 50 msec interval between the pulses and 40% decay rate with +/− polarity. After electroporation, cells were recovered in serum-containing media. PC-3 (5 × 105 cells) was transfected with 40 pmol siRNA with poring pulse at 175 V for 2.5 msec pulse length twice and then cultured for 4 days for Western blotting. Alternatively, transfected PC-3 was cultured for 5 days and 1 × 106 cells were subcutaneously injected to each SCID mouse as described below.
2.12. Whole Cell Lysate
Cells were lysed as described previously [79,80]. Briefly, cells were cultured until being sub-confluent and then washed with PBS (-), treated with 150–200 μL/dish of a 1× RIPA buffer containing 1% NP-40, 0.1% SDS, and 0.5% deoxycholate, and a protease inhibitor cocktail (Sigma) in PBS (-), and collected by using a cell scraper. Cells were further lysed by a 25G needle-syringe for 10 strokes and then incubated for 30 min on ice. For protein extraction from RWPE1 cells, cell lysis buffer (150 mM NaCl, 1% NP-40, 1% Na-deoxycholate, 0.1% SDS, 50 mM Tris, pH 7.5, 1 mM PMSF, 25 mM NaF, 2% Triton X-100) containing protease inhibitor cocktail was used. The lysate was centrifuged at 12,000× g for 20 min at 4 °C and the supernatant was used as a WCL. The WCL was diluted 10-fold and protein concentration was measured by using the Micro BCA protein assay system (ThermoFisher).
2.13. Western Blotting
Western blotting was performed as described previously [20,60]. In the HSS studies, protein samples corresponding to the same cell numbers were applied to each lane. The protein amount and cell numbers used in each experiment are described in Supplementary Materials. Briefly, the protein amount equivalent to 1 × 105, 5 × 105, 1 × 106, or 3 × 106 cells were loaded for analysis of EV fractions. The protein amount equivalent to 2 × 104 or 6 × 104 cells were loaded for analysis of WCL. The protein amount equivalent to 3 × 105 cells were used for protein analysis in the non-EV cell culture supernatant. Protein samples were reduced with β-mercaptoethanol except for CD9 Western blotting. The samples were separated by SDS-PAGE in 4%–20% TGX-GEL (BioRad, Hercules, CA, USA) or 10% polyacrylamide gel and transferred to PVDF membrane using a semi-dry method. Anti-CDC37 (1:1000; Cell Signaling Technology (CST), Danvers, MA), anti-HSP90α (1:1000; GeneTex, Irvine, CA, USA), anti-HSP90β (1:1000; GeneTex), anti-CD9 (1:10,000 or 1:1000; MBL, Nagoya, Japan), anti-actin (1:200; Sigma), and HRP-conjugated anti-glyceraldehyde 3-phosphate dehydrogenase (GAPDH) (1:5000; FujiFilm Wako, Osaka, Japan) antibodies were used. The blots were visualized with ECL Plus Western blotting substrate (Pierce) or Immobilon Forte Western HRP substrate (Millipore, Burlington, MA, USA).
For studies of knockdown, EV addition, and EMT, equal amounts of protein samples in each Western blotting analysis (each 3 µg of protein samples for analysis of EV-CD9 and EV-GAPDH, and each 15 µg of protein samples for analysis of cellular proteins). For double knockdown studies, each 10 µg of protein samples for analysis of HSP90α, HSP90β, CDC37, E-cadherin, vimentin, and GAPDH was loaded. Protein samples were reduced with β-mercaptoethanol except for CD9 Western blotting, separated by SDS-PAGE in 4%–20% TGX-GEL (BioRad) or 10% polyacrylamide gel, and transferred to PVDF membrane using a semi-dry method. For EV addition studies, each 10 µg of protein samples for analysis of E-cadherin, N-cadherin, and GAPDH was loaded. Protein samples were reduced with β-mercaptoethanol, separated by SDS-PAGE in 8% polyacrylamide gel, and transferred to PVDF membrane using a wet method. In addition to the above-mentioned antibodies, anti-E-cadherin (1:1000, CST), N-cadherin (1:1000, CST), and anti-Vimentin (1:1000, CST) antibodies were used. The blots were visualized with ECL Plus Western blotting substrate (Pierce, ThermoFisher) or Immobilon Forte western HRP substrate (Millipore).
The images were quantified with the internal control of the actin or GAPDH protein levels and relative quantitative analysis was carried out based on the image band density ratio using ImageJ software (NIH, Bethesda, MD, USA). The quantitative values were shown in Supplementary Materials.
2.14. Tumor Xenograft
All animals were held under specific pathogen-free conditions. For chaperone triple-depletion, PC-3 cells (5 × 105) were transfected with siRNA targeting mRNA of CDC37, HSP90α and HSP90β (17 pmol each) via electroporation and cultured for 5 days. PC-3 transfected with siRNA (1 × 106 cells) was subcutaneously injected to each back of male SCID mice at 6- to 7-weeks old. The major axis (a) and minor axis (b) of tumors were measured with a caliper once a week until the day 99 post-injection period. The tumors were deemed to be ellipsoid and the volumes were calculated with a formula as follows: a tumor volume (V) ≒ 4πab2/3. These studies were carried out in strict accordance with the recommendations in the Guide for the Care and Use of Laboratory Animals of the Japanese Pharmacological Society. The protocol was approved by the Committee on the Ethics of Animal Experiments of the Okayama University (Permit Number: OKU-2016219).
2.15. Statistics
Data were expressed as the means ± SD unless otherwise specified. Statistical significance was calculated using GraphPad Prism (GraphPad, La Jolla, CA, USA). Comparisons of 2 were done with an unpaired Student’s t-test. Three or more mean values were compared using ANOVA Tukey’s multiple comparisons test.
3. Results
3.1. CRPC-Derived EVs Induce EMT in Normal Epithelial Cells
We have shown that oral cancer-derived EVs induced EMT in normal epithelial cells [48]. We then hypothesized that cancer-derived EVs induced EMT in normal epithelial cells. We therefore aimed to establish whether PC-3-derived EVs could alter EMT properties in the normal prostate epithelial cell line RWPE1. E-cadherin, an established epithelial marker, was decreased by the addition of PC-3-derived EVs in a concentration-dependent manner (5, 10, 25 or 50 µg/mL) as compared to PBS-treated control (Figure 1A, Figure S1). In contrast, N-cadherin, an established mesenchymal marker, was increased by the addition of PC-3-derived EVs in a concentration-dependent manner. These data therefore suggested that PC-3-derived EVs could initiate EMT in the prostate epithelial cells.
Figure 1.
The pro-epithelial-to-mesenchymal transition (EMT) effect, proteome, and stress response of extracellular vesicles (EVs) released by PC-3 cells. (A) Western blot showing E-cadherin/CDH1, N-cadherin/CDH2, and GAPDH. EVs were prepared using 200-nm pore filter devices and polymer-based precipitation (PBP) method from culture media of PC-3. RWPE-1 cells were treated with the PC-3-derived EV at 5, 10, 25, or 50 µg/mL or PBS for 3 days and then lysed. (B) Scores of proteins identified by LC-MS/MS. (C) Western blot showing heat shock protein (HSP)90α and β-actin expressed in normal prostate epithelial cells, PC-3, DU-145, and PNT2 cells. The same set of protein samples was used previously [60]. (D) Western blot showing HSP90α, CD9, and β-actin in EVs and cells. PC-3 cells were stimulated with heat shock stress (HSS) for 1.5 or 3 h or non-heated (NH) and then cultured in serum-free media for 24 h to collect EVs and cell lysates.
3.2. The Proteome of sEV Released by PC-3 Cells
To establish a protein signature of sEV released by the CRPC cells, we performed a proteomic analysis of extracellular medium using LC-MS/MS. More than 700 protein species were thus identified, including molecular chaperones (total score: 795.5) such as HSP90α and HSP90β, extracellular signaling proteins (total score: 10759.0) such as thrombospondin 1, extracellular matrix (ECM) proteins (total score: 3964.7) such as fibronectin, agrin, and tenascin, cytoskeletal proteins (total score: 2070.1) such as actin, myosin, and keratin, ECM metabolic enzymes (total score: 1367.8), lipid and cholesterol metabolic proteins (1574.6), coagulation factors, proteinases, proteinase inhibitors, transmembrane proteins such as CD91/LRP1, metabolic and redox regulators, vesicle- and membrane-associated proteins such as annexin A2 and clathrin heavy chain (HC) (Figure 1B, Table 2).
Table 2.
The proteome of EVs released from PC-3 cells.
We examined expression levels of HSP90α among normal prostate epithelial cells, PC-3, DU-145, and PNT2 cells. HSP90α was expressed at higher levels in PC-3 and DU-145 cells compared to normal prostate epithelial cells (Figure 1C). Next, we examined whether HSP90α could be altered in cells and EVs or released in soluble form upon proteotoxic damage exerted by HSS at 43 °C. HSP90α was abundantly released with EVs as well as non-EV extracellular HSP90 upon HSS for 1.5 or 3 h (plus 24 h recovery), while intracellular HSP90α was also increased (Figure 1D, Figure S2). As a control, we examined CD9 in the HSS study. Vesicular CD9 was increased upon the HSS, while intracellular levels decreased in the CRPC cells, suggesting that cellular CD9 was transmitted to EVs upon HSS. These findings indicate that HSP90α was released with EVs in response to proteotoxic stress, while non-vesicular HSP90α was also released in response to the HSS.
3.3. Stress Triggered Vesicle Release (200–500 nm) and Cell Morphological Changes
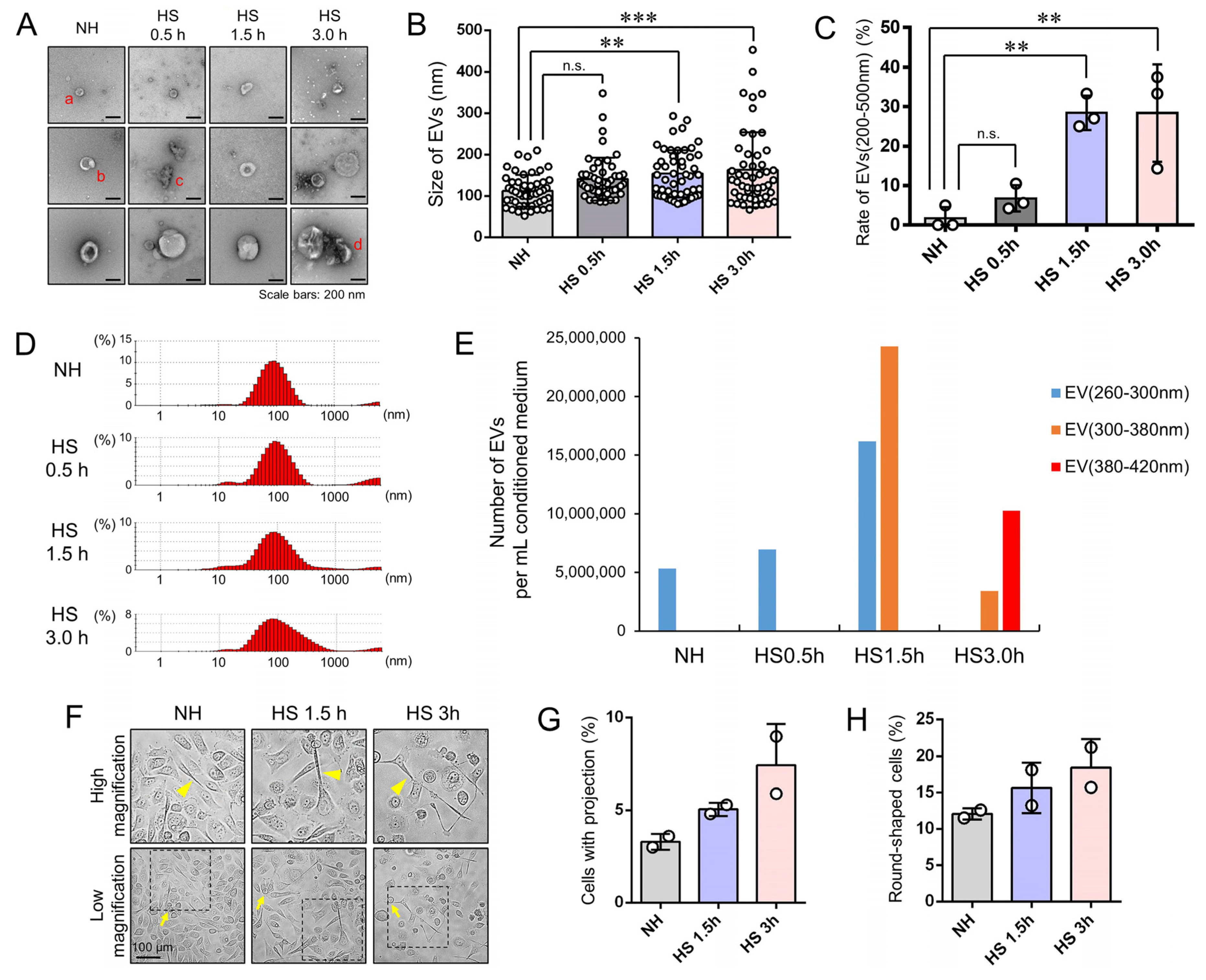
Next, we determined whether the size and morphology of EVs released by the CRPC cells could be altered by HSS. Indeed, the size of EVs released from PC-3 cells without HSS was between 50 and 200 nm, while larger EVs sized between 200 and 500 nm increased in the medium upon HSS for 30 min, 1.5 h, and 3 h (Figure 2A–D; Figure S3 and Figure S4). The morphologies of the EVs corresponded basically to a cup-like shape, although the detailed shapes were various (Figure 2A). The prototypical EVs found under TEM were in a cup-like shape with clear walls potentially composed of a lipid bilayer, although the thickness of the EV walls varied (Figure 2Aa). The wall of an EV was partially thick, which may be associated with another particle (Figure 2Ab). Membrane deformation was also seen in some EVs (Figure 2Ac). Crescent shapes are reminiscent of membrane breakage of EVs (Figure 2Ad). These data suggested that the EVs of 50–200 nm were released from PC-3 cells without HSS, whereas the cells additionally released the larger EVs of 200–500 nm and membrane-damaged EVs upon stress, as a phenotype of the stressome.
Figure 2.
Release of EVs and membrane damage upon HSS. PC-3 cells were stimulated with HSS for 0.5, 1.5, or 3 h or NH, cultured for 24 h in serum-free media, from which EVs were then collected, and images were taken. (A) TEM images. (a), Cup-like EVs with clear walls of a potential lipid bilayer. (b), The wall of an EV was partially thick, which may be associated with another particle. (c), Membrane deformation was also seen in some EVs. (d), Crescent shapes are reminiscent of membrane brake of EVs. Scale bar, 100 nm. (B) Column scatterplot analysis of particle size. n = 50, mean ± SD. ANOVA and Tukey’s multiple comparison test was performed for statistics. **p < 0.01, ***p < 0.001 (vs. NH); n.s., not significant. (C) Column scatterplot analysis of the rate of EV(200–500 nm) upon HSS. n = 3 (random three fields), **p < 0.01; n.s., not significant. (D) Particle diameter distribution analysis using Zetasizer. (E) Numbers of EVs(260–300 nm), EVs(300–380 nm), and EVs(380–420 nm) per mL conditioned medium. qNano analyzer was used for counting EVs. (F–H) Cell morphological changes upon stress. (F) Representative images of cells. Top images were enlarged ones from the squares in the bottom images. Arrows, round-shaped cells. Arrowheads, cells with projections (or spindle shape). Scale, 100 µm. (G) Rate of cells with projections. (H) Rate of round-shaped cells.
Next, we examined whether numbers of EVs(260–300 nm), EVs(300–380 nm), and EVs(380–420 nm) were altered in the conditioned media by HSS. For this purpose, we used a qNano particle analyzer. The size of EVs tended to increase depending on the duration of HSS. The number of EVs(300–380 nm) was 16,177,300 vesicles per mL of the conditioned medium after 1.5 h of HSS (Figure 2E), whereas not detectable in NH and HSS(0.5 h) conditions. The number of EVs(380–420 nm) was 10,256,789 vesicles per mL of conditioned medium after 3 h of HSS, whereas not detectable in NH, HSS(0.5 h), or HSS(1.5 h) conditions. We also used another particle diameter analyzer ELS-8000 and confirmed that EVs(100–500 nm) were increased after HSS for 1.5 and 3 h (Figure S4). Thus, HSS increased larger EVs in culture supernatants of PC-3 cells as compared to the non-heated condition.
Along with the release of the stressome, the morphology of PC-3 cells was altered after HSS (Figure 2F). The rates of round-shaped cells and cells with projections (or spindle shape) were significantly increased after HSS (Figure 2F–H; Figure S5).
These data suggested that cells underwent EMT with the loss of intercellular adhesion and junction under stress and stressome release was coupled with cell morphological changes.
3.4. EVs (200–500 nm) were Co-Released with LDH upon Membrane Damaging Stress
Membrane deformation and break of EVs were potentially induced by the HSS. The membrane deformation of EVs, as well as cells, could trigger the release of HSP90 from the cells and EVs. To establish the stress-responsive release of EVs, we next measured the protein concentration of EVs altered by the stress. EV release was significantly increased upon HSS in terms of protein concentration (Figure 3A). We next hypothesized that cell stress could damage cellular membrane permitting intracellular molecules such as HSPs and lactate dehydrogenase (LDH) to leak, while EVs such as ectosomes could be released by a physiological mechanism. To verify this, we next measured extracellular LDH released from the CRPC cells upon HSS. The release of LDH was increased by HSS for 3 h as compared to non-heated cells (Figure 3B–D).
Figure 3.
Release of EVs and membrane damage upon HSS. PC-3 cells were stimulated with HSS for 0.5, 1.5, or 3 h or NH, cultured for 24 h in serum-free media, from which EVs were then collected. (A) Release of EVs in response to stress. Protein concentrations of EV fractions were quantified using protein assay. The ratio compared to NH is plotted. *p < 0.05, n = 5 to 7. (B) Release of lactate dehydrogenase (LDH) upon HSS. PC-3 cells in the sparse condition were stimulated with or without HSS for 3 h and then LDH release was measured. (C,D) Column scatterplot analysis of LDH release. PC-3 cells were stimulated with HSS for 0.5, 1.5, or 3 h or NH, cultured for 24 h in serum-free media. The released LDH was measured. Data from two independent experiments are shown in C and D. Statistical analysis was carried out using ANOVA and Tukey’s multiple comparisons test. n = 3, ***p < 0.001, *p < 0.05, ###p < 0.001, ####p < 0.0001.
These results indicated that HSS induced the release of LDH from the CRPC cells potentially through membrane damage of the cells. sEV and HSP90 could be co-released with LDH upon the membrane damage caused by HSS.
3.5. Positive Regulation of CDC37 Promoter by HSF1
CDC37 is a molecular chaperone that regulates the folding of kinases and nuclear receptors in association with HSP90 [61,62,81]. We therefore examined the potential role of this co-chaperone in the release of EVs. Many members of the HSP family are stress-responsive, i.e., characteristically inducible by heat shock under the control of heat shock-responsive transcription factor 1 (HSF1) [74,82], but also by hypoxia, and starvation stress. However, it has not been fully established whether CDC37 was stress-inducible or not. HSF1 binds to heat shock elements (HSE: consensus sequence, 5′-GAAxxTTCxxGAA-3′ and reverse consensus sequence 5′-TTCxxGAAxxTTC-3′) in promoter regions of target genes. We therefore searched HSE in Cdc37 genes in eukaryotes. Several HSE were scattered around the transcription start sites (TSS) in 5′-flanking regions and gene bodies (−5000 to +1000) of Cdc37 gene in human, mouse, and rat (Figure 4A), while HSE were more abundant in the same range of Cdc37 gene in fission yeast. In the core promoter regions (−500 to +1) of the Cdc37 gene in these mammals, two HSE at the −438 and −171 positions were conserved between species (Figure 4B–D). The HSE(−438) 5′-GAAagTcCgaGgA-3′ in human CDC37 was conserved with a corresponding HSE(−446) 5′-aAAcaTTCtaaAA-3′ in rat Cdc37, while another HSE(−171) 5′-GgAacTTCcaGAA-3′ in mouse Cdc37 was 100% conserved with the HSE(−179) 5′-GgAacTTCcaGAA-3′ in rat Cdc37 (Figure 4E).
Figure 4.
Heat shock response and roles of CDC37 in vesicular protein release. (A) Promoter analysis of Cdc37 (−5000 to +1000) in human, mouse, rat, and fission yeast. Heat shock elements (HSE) were mapped as red boxes. (B–D) Mapping of HSE in Cdc37 core promoter regions (−500 to transcription start site) in (B) human, (C) mouse, and (D) rat. HSEs were enclosed with red rectangles. (E) Alignment of HSE conserved among mammals. The HSE(−438) in human CDC37 is conserved with a reverse HSE(−446) in rat Cdc37. Another HSE(−171) in mouse Cdc37 is conserved with the HSE(−446) in rat Cdc37. (F) Schemes of human CDC37 promoter-luciferase reporter constructs. Promoter regions (500bp + UTR or 200bp + UTR) were connected with luciferase gene. UTR, 5′-untranslated region. (G) Activities of CDC37 promoter regulated by heat shock factor 1 (HSF1). The CDC37 promoter-reporter constructs were co-transfected with overexpression constructs of HSF1 or dominant-negative (DN)-HSF1 into DU-145 cells. *p < 0.05, n = 3. (H) Western blot showing CDC37, HSP90, CD9, and GAPDH altered by HSS in PC-3 cells, EVs, and non-EV fraction. PC-3 cells were stimulated with or without HSS (43 ℃ for 30 min), cultured in serum-free media for 24 h, and then cell lysate, EV, and non-EV fractions were collected.
To examine whether the CDC37 promoter could be regulated by HSF1, we performed the reporter assay using the CDC37 promoter-luciferase constructs. We here used DU-145 prostate adenocarcinoma cells, in which endogenous CDC37 level was not fully induced as compared to the PC-3 cells [60]. The CDC37 promoter (500+UTR) containing the HSE(−438) was activated by HSF1 overexpression in DU-145 cells, whereas dominant-negative HSF1 (DN-HSF1) failed to activate the CDC37 promoter (Figure 4F,G). Moreover, another CDC37 promoter construct (200+UTR) without HSE did not respond to HSF1 overexpression. These data indicated that HSF1 mediates cell stress signal to the CDC37 gene.
3.6. Stress-Responsive Induction of CDC37, CD9, and Extracellular HSP90α and GAPDH
We next examined whether CDC37, HSP90, and CD9 are inducible by HSS and released from PC-3 cells. As expected, CDC37 was induced by HSS (43 °C, 30 min), but not found in either the extracellular or non-vesicular fractions (Figure 4H, top; Figure S6). HSP90α, a known inducible type of HSP, was increased by HSS intracellularly, in EVs and the non-vesicular extracellular fraction (Figure 4H, second row). HSP90β, the constitutively expressed HSP90 ortholog was increased in the EV fraction upon the HSS, while intracellular HSP90β was decreased, suggesting that HSP90β could be transmitted from the cells to EV fraction upon the HSS (Figure 4H, third row). CD9 was increased in the cells and the EV fraction upon the HSS (Figure 4H, fourth row). Extracellular GAPDH was increased coordinately with the increase of extracellular HSP90α (Figure 4H, bottom row).
These data indicated that the cell stress-induced CDC37, extracellular HSP90α and GAPDH, and CD9-positive EVs, coordinately.
3.7. CDC37, a Stress-Responsive Protein Essential for the Release of EVs
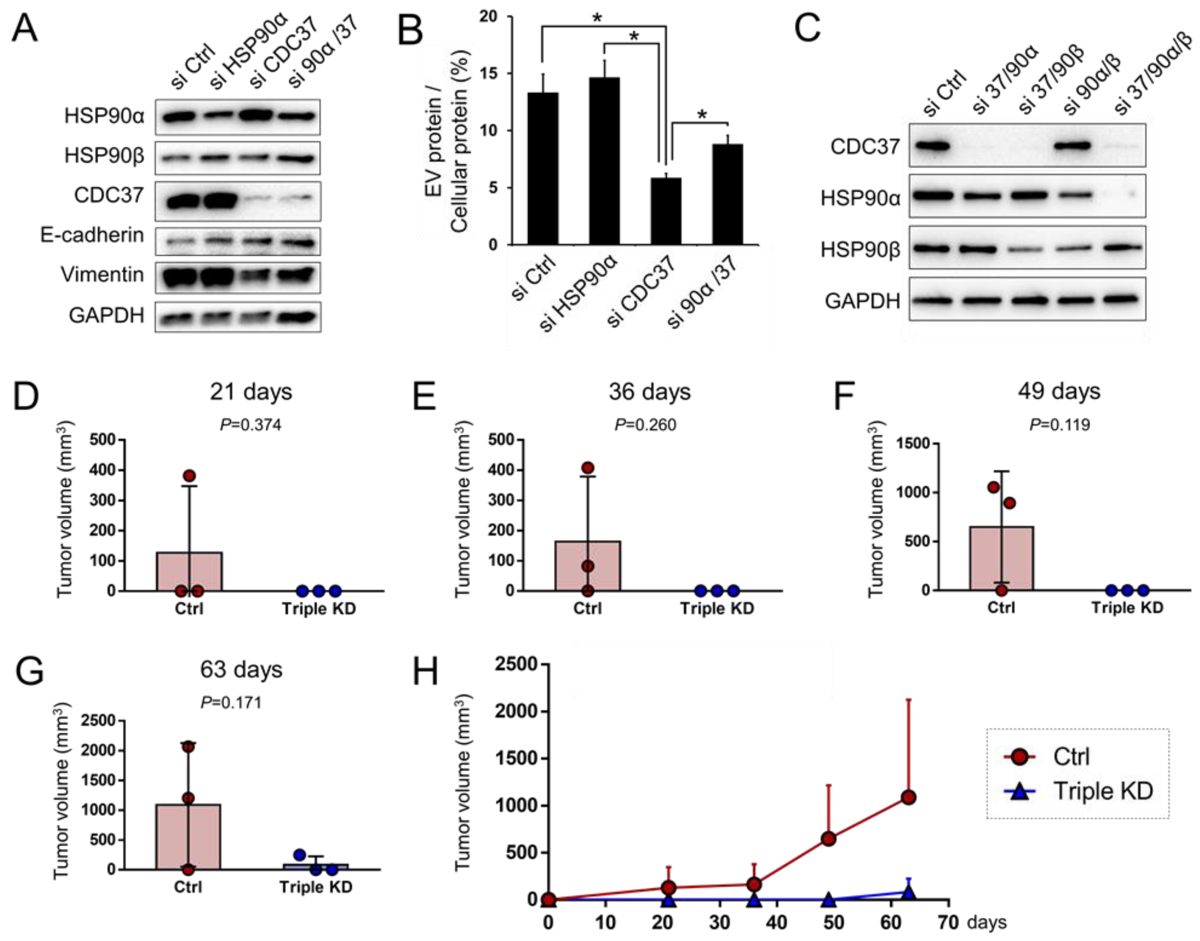
These data prompted us to hypothesize that CDC37, although not secreted itself, could be involved in the secretion of CD9-positive vesicles. To verify this hypothesis, we next asked whether the CD9 levels in the cellular and EV fractions could be altered by CDC37 knockdown using siRNA. CDC37 knockdown markedly decreased the CD9 level in the cellular and EV fractions (Figure 5A and Figure S7). Coordinately, cellular protein concentrations per cell were significantly decreased by CDC37 knockdown as compared to the control siRNA condition (Figure 5B). EV protein concentration per cell was also significantly decreased by CDC37 knockdown (Figure 5C).
Figure 5.
Inhibition of proteostasis and CD9 in EVs by the knockdown of CDC37. The siRNA targeting CDC37 or non-targeting control siRNA was transfected into PC-3 cells. Cell lysate and EVs were prepared at 48 h after the transfection. (A) Western blot showing CDC37, CD9, and GAPDH in PC-3 cells. EVs were prepared using 200-nm pore filter devices and PBP method. (B) Cellular protein concentration per million cells. **p < 0.01, n = 3. (C) EV protein concentration per million cells. **p < 0.01, n = 3.
These data suggested that CDC37 was essential for proteostasis, CD9 synthesis, and the release of CD9-containing vesicles from the CRPC cells.
3.8. CDC37 is Essential for EMT in the CRPC Cells
HSP90α is an inducible type of HSP in stressed conditions and cancer, while HSP90β is a constitutively expressed type of HSP [14,27]. We next examined whether both CDC37 and HSP90α could be involved in EMT properties in PC-3 cells. We here investigated the vimentin level, a well-established mesenchymal marker. The knockdown of CDC37 markedly decreased vimentin and increased E-cadherin levels in the CRPC cells (Figure 6A and Figure S8), indicating that CDC37 is an essential factor in EMT. The knockdown of HSP90α increased E-cadherin, suggesting that HSP90α is also crucial in EMT. The knockdown of HSP90α also increased HSP90β, a potentially compensatory response in the loss of chaperone.
Figure 6.
EMT properties, vesicle release, and tumorigenicity were declined by targeting CDC37 and HSP90. (A,B) PC-3 cells were transfected with siRNA targeting CDC37, HSP90α, their combination, or non-targeting control siRNA for 48 h and then cell lysates and EVs were collected. (A) Western blot showing CDC37, vimentin, E-cadherin, HSP90, and GAPDH. (B) The ratio of EV vs. cellular protein concentrations. *p < 0.05, n = 3. (C) Western blot showing CDC37 and HSP90 reduced by double or triple knockdown. siRNA targeting CDC37, HSP90α, and HSP90β or non-targeting control siRNA were transfected into PC-3 cells and then cells were lysed at 48 h post-transfection. Efficiencies of double or triple knockdown were tested. (D–H) In vivo tumorigenesis declined by triple chaperone knockdown. PC-3 cells were transfected with triple siRNA combination (CDC37, HSP90α, HSP90β) or non-targeting control siRNA and then cells were subcutaneously xenografted to SCID mice. Tumor volumes at (D) day 21, (E) day 36, (F) day 49, and (G) day 63 post-xenograft periods were analyzed by scatter-plotting. Data are expressed as mean ± SD, n = 3. (H) The time-course graph of tumor volumes altered between triple chaperone knockdown vs. the control siRNA groups. Data are expressed as mean + SD, n = 3.
Next, we examined whether CDC37 and HSP90α could be involved in the release of EVs from PC-3 cells. The knockdown of CDC37 significantly decreased the fraction of EV protein compared with cellular protein concentration, suggesting that EV release was inhibited by CDC37 knockdown (Figure 6B). EVs(200–1000 nm) were reduced by the knockdown of CDC37/HSP90α (Figure S9) along with the loss of EV protein concentration.
These data indicated that CDC37 was essential for proteostasis, EV protein release, and EMT in prostate cancer cells.
3.9. Triple Targeting of CDC37, HSP90α, and HSP90β Declines the Tumorigenicity of CRPC In Vivo
We have experienced that knockdown of a chaperone could often trigger the compensatory induction of another chaperone. We therefore next examined double knockdown and triple knockdown of the chaperone trio- CDC37, HSP90α, and HSP90β. Each combination of siRNA successfully reduced their respective targets, while triple siRNA combination markedly reduced the CDC37, HSP90α, and HSP90β trio (Figure 6C and Figure S10). Previous studies have shown that PC-3, a CRPC cell line, was the most tumorigenic prostate cancer cell line as compared to the other established prostate carcinoma cell lines [4]. We next examined whether the triple knockdown of the chaperone trio (CDC37, HSP90α, HSP90β) altered in vivo tumorigenesis of the CRPC cells. The triple knockdown of the chaperone trio tended to inhibit in vivo tumorigenesis of PC-3 cells (Figure 6D–H). Tumor incidence was 2/3 in the control group, while 0/3 in the triple knockdown group until day 56, suggesting the triple knockdown of the chaperones was anti-tumorigenic.
These results indicated that members of the chaperone trio (CDC37, HSP90α, HSP90β) were essential for tumorigenicity of the CRPC cells.
4. Discussion
Cell extrinsic molecules secreted by both tumor and infiltrating normal cells may play key roles in conditioning the tumor environment and enhancing malignancy. For instance, infiltrating macrophages and fibroblasts may supply key growth factors and ECM molecules enhancing growth and metastasis [83,84,85]. Tumors may also condition their environments with molecules such as HSPs to supply essential chaperones to recipient cells and trigger receptor-mediated signaling [19,86]. However, the exact details of the tumor chaperone network are not yet defined. Our study demonstrated that HSP90 and CDC37 are essential for a key component of the network, stressome release which permits the exit of HSPs and promotes tumor progression in CRPC. The release of EVs and HSP90 from the CRPC cells was a major aspect of the resistance-associated secretory phenotype (RASP). Moreover, we show intracellular CDC37 to be essential for EMT-coupled EV release from CRPC cells, which may constitute a key first step to understanding the mechanisms underlying HSP-loaded EV secretion. There are more than 10 co-chaperones of HSP90, which individually carry out distinct cooperative roles with HSP90 in cells [87]. CDC37 is a definitive kinome chaperone assisting in the folding of protein kinases such as SRC, many receptor tyrosine kinases (RTK), their downstream Ras/Raf/MEK/ERK signaling pathway, and PI3K-AKT signaling pathway, which promote EMT [88,89,90,91]. Among such key kinases, a recent study showed that SRC in endosomal membranes promoted exosome secretion and tumor progression [92]. Moreover, activation of the epidermal growth factor receptor (EGFR) promoted the secretion of EGFR-rich EVs, whose transmission to recipient cells promoted EMT and metastasis [48,93,94,95,96]. LRP1/CD91 could be another RTK, a receptor involving the kinase-specialized CDC37/HSP90 chaperone complex and activates the MEK-ERK signaling pathway [97]. CDC37 could positively regulate EMT and the release of EVs through permitting the function of these protein kinases. Consistently, recent studies have shown that EMT in cancer cells was often coupled with the release of EVs and drug resistance [22,98,99].
Our studies also touch upon the induced release of HSP90 in the CRPC cells. Several studies, including ours, have indicated that HSP90 is essential in stress resistance in cancer cells [4,19,20,50,52]. Notably, extracellular HSP90 plays key roles in tumor progression and metastasis as well as immune surveillance [27]. It has been shown that HSP90α was an inducible type of HSP in a stressed condition and cancer, while HSP90β was a constitutively expressed type of HSP [14,27]. However, mechanisms by which HSP90α or HSP90β are released from vesicles or cells had not well-investigated before our study. We demonstrated HSP90α to be robustly inducible by HSS and efficiently released as a cargo of EV as well as in the form of EV-free HSP90. In contrast, the HSP90β ortholog was not markedly inducible but was transmitted to EVs upon HSS and barely dissolved in the extracellular fluid. Notably, membrane-damaged EVs, EVs(200–500 nm), HSP90α, and GAPDH were co-released upon HSS, suggesting that vesicular membranes were damaged by the stress, which allowed the release of cargos, including HSP90α and GAPDH, from the damaged EVs (Figure 7, graphical abstract). Therefore, we here define “stressome” as cell stress-induced all secretion products released from cells and EVs. Stressome markers include EVs(200–500 nm), damaged membrane remnants, extracellular HSPs, and extracellular GAPDH. Indeed, extracellular HSPs have been known to exhibit the functions of DAMPs. Moreover, membrane-bound HSPs can be associated with stress-responsive EVs [27]. Otherwise, the production of ectosomes (100–500 nm) requires budding and shedding of the cell membrane, which can create membrane damage on vesicles and cells. Moreover, it has been shown that cell motility and stem cell properties induced by the EMT required destabilization of lipid rafts [100]. Therefore, it is conceivable that heat shock triggers the co-release of ectosomes, HSP90, and LDH through membrane damage of vesicles and cells and destabilization of lipid rafts. A recent study showed that HSP90 mediated membrane deformation and exosome release [101]. In our study, knockdown of CDC37 significantly decreased the release of EV proteins, including CD9, from the CRPC cells. Therefore, it was conceivable that the chaperone activity of CDC37 was essential for proteostasis and the release of sEV proteins. CD9 has been known as a marker of exosomes, small vesicles secreted from cells via exocytosis. However, recent studies pointed out the heterogeneity of EVs and exosomes [29,102,103,104,105]. Therefore, for example, some EVs contained many CD9, while the other EVs might not contain CD9. Our study indicated that HSS increased CD9 in cells, involving the increase in CDC37. However, CD9 might not be incorporated in EVs or exosomes in only 30 min of HSS. Thus, CD9, a canonical marker of exosomes, showed different dynamics from HSP90α, a marker of stressome.
Figure 7.
Graphical abstract. (A) Prostate cancer cells release EVs(50–200 nm) that contain HSP90α and transform normal epithelial cells by inducing EMT. (B) Cellular stress such as HSS activates HSF1, which induces the production of CDC37 and HSP90α via transcriptional activation (left). CDC37 is essential for proteostasis and the release of CD9-containing EVs. HSS for 1.5–3 h also triggers the production of larger EVs(200–500 nm) and membrane damage of EVs, from which HSP90α and GAPDH could be leaked. Therefore, we here define “stressome” as cell stress-induced all secretion products including EVs, membrane-damaged vesicles, and factors released from EVs and cells. Stressome may promote tumor progression.
It is also clear that the properties of 3D tumors in vivo might be largely different in many aspects from 2D-cultured cells in vitro. Single targeting of CDC37 did not inhibit in vivo tumorigenicity, while triple targeting of CDC37/HSP90α/HSP90β markedly inhibited tumorigenicity of CRPC cells. Consistently, HSP90α was markedly released from 3D tumoroids of PC-3 cells, which resemble a miniaturized tumor in vitro. Thus, the chaperone trio composed of CDC37 and HSP90α/β was crucial for tumorigenicity of CRPC cells. Notably, the tumorigenicity of CRPC cells is a key property for recurrence and metastasis in this type of prostate cancer. In the androgen insensitivity, intracellular kinase signaling pathways can be of higher priority required for tumor progression. This logic is consistent with elevated expression of CDC37, a kinome chaperone, in CRPC as compared to prostate adenocarcinoma and with the anti-tumor effect of the triple chaperone depletion.
Our data also indicated that HSF1, a mediator of the stress response, positively regulates the CDC37 gene expression. We recently demonstrated that myeloid zinc finger 1 (MZF1) and SCAND1 reciprocally regulated CDC37 gene expression in prostate cancer. In this study, a gain of MZF1, as well as a loss of SCAND1, were crucial for CDC37 expression. In addition, intracellular matrix metalloproteinase (MMP) 3 as a transcription factor cooperated with HSF1-mediated stress response [74,78,106]. Thus, HSF1 can coordinately activate the CDC37 gene along with other transcription factors, while especially playing a key role in stress response and resistance. Indeed, the overexpression of a DN-HSF1 construct inhibited aneuploidy in prostate carcinoma cells [107]. Thus, HSF1 activation of CDC37 could be crucial for exosome release as well as EMT.
5. Conclusions
We define “stressome” as a cell stress-induced secretory program including EVs(200–500 nm), membrane-damaged vesicles and remnants, and extracellular HSP90 and GAPDH. Our data also indicated that CDC37 is crucial for the release of vesicular proteins and tumor progression in prostate cancer.
Supplementary Materials
The following are available online at https://www.mdpi.com/2073-4409/9/3/755/s1, Figure S1. Western blotting showing E-cadherin, N-cadherin, and GAPDH, supporting Figure 1A; Figure S2. Western blotting showing EV-HSP90α, -CD9, -β-actin, Cell-HSP90α, -CD9, and –β-actin, supporting Figure 1D; Figure S3. Full views of TEM, supporting Figure 2A,B; Figure S4. Heat shock stress-induced EVs(100–500 nm) in culture media of PC-3 cells; Figure S5. Full views of cellular photomicrographs, supporting Figure 2F–H; Figure S6. Western blotting showing CDC37, HSP90α, HSP90β, CD9, and GAPDH, supporting Figure 4H; Figure S7. Western blotting showing EV-CD9, EV-GAPDH, Cell-CDC37, and Cell-GAPDH, supporting Figure 5A; Figure S8. Western blotting showing HSP90α, HSP90β, CDC37, E-cadherin, Vimentin, and GAPDH, supporting Figure 6A; Figure S9. Knockdown of CDC37 and HSP90alpha reduced EV(200–1000 nm); Figure S10. Western blotting showing CDC37, HSP90α, HSP90β, and GAPDH, supporting Figure 6C.
Author Contributions
T.E. conceptualized, designed, and managed the study, acquired funding, performed heat shock experiments, sampling, promoter analysis, reporter gene assay, animal experiments, and wrote and revised the manuscript. C.S. performed heat shock experiments, Western blotting, TEM, particle diameter analysis, LDH assay, statistical analysis, and wrote a draft of the method section. K.O. performed particle diameter analysis, cell morphology analysis, siRNA transfection, Western blotting, statistical analysis, and wrote the method section and supplementary figure legends. M.M. performed mass spectrometry. M.T.T. performed Western blotting. Y.O. performed cell morphology analysis. B.J.L. performed pilot experiments. K.O. supervised T.E., C.S., and M.T.T., S.K.C. conceptualized the study, acquired funding, supervised T.E. and edited the manuscript. All authors reviewed the manuscript. All authors have read and agreed to the published version of the manuscript.
Funding
This work was funded by JSPS Kakenhi grants 17K11642 (T.E.), 17K11643 (C.S., T.E.), 17K11669 (K.Oh., T.E.), 18K09789 (K.N., T.E.), 19H04051 (H.O., T.E.), 19H03817 (M.T., T.E.), and 19K24072 (K.On.), by Suzuken Memorial Foundation (T.E.), by Ryobi Teien Memorial Foundation (C.S., K.Ok., T.E.), and by NIH under Grant RO1CA176326 (S.K.C.) and CA176326-05 (S.K.C.).
Acknowledgments
The authors thank Eman Ahmed Taha, Yanyin Lu, and Kohei Satoh for illuminating discussion and technical assistance, Akira Sasaki for mentorship and support, Haruo Urata for the operation of TEM, and Kazuko Kobayashi for the operation of Zetasizer.
Conflicts of Interest
The authors declare no conflict of interest.
Abbreviations
| CDC37 | cell division control 37 |
| CRPC | castration-resistant prostate cancer |
| DAMP | damage-associated molecular pattern, danger-associated molecular pattern |
| ECM | extracellular matrix |
| EMT | epithelial-mesenchymal transition |
| EV | extracellular vesicle |
| GAPDH | glyceraldehyde-3-phosphate dehydrogenase |
| HSE | heat shock element |
| HSF1 | heat shock factor 1 |
| HSP | heat shock protein |
| HSS | heat shock stress |
| LDH | lactate dehydrogenase |
| LRP1 | low-density lipoprotein-related protein 1 |
| MS | mass spectrometry |
| NET | neuroendocrine tumors |
| RASP | resistance-associated secretory phenotype |
| sEV | small extracellular vesicle |
| siRNA | small interfering RNA |
| TEM | transmission electron microscopy |
References
- Orazi, G.D.; Cirone, M. Mutant p53 and Cellular Stress Pathways: A Criminal Alliance That Promotes Cancer Progression. Cancers 2019, 11, 614. [Google Scholar]
- Yoshida, S.; Kawai, H.; Eguchi, T.; Sukegawa, S.; Oo, M.W.; Anqi, C.; Takabatake, K.; Nakano, K.; Okamoto, K.; Nagatsuka, H. Tumor Angiogenic Inhibition Triggered Necrosis (TAITN) in Oral Cancer. Cells 2019, 8, 761. [Google Scholar] [CrossRef]
- Namba, Y.; Sogawa, C.; Okusha, Y.; Kawai, H.; Itagaki, M.; Ono, K.; Murakami, J.; Aoyama, E.; Ohyama, K.; Asaumi, J.-I.; et al. Depletion of Lipid Efflux Pump ABCG1 Triggers the Intracellular Accumulation of Extracellular Vesicles and Reduces Aggregation and Tumorigenesis of Metastatic Cancer Cells. Front. Oncol. 2018, 8, 376. [Google Scholar] [CrossRef] [PubMed]
- Eguchi, T.; Sogawa, C.; Okusha, Y.; Uchibe, K.; Iinuma, R.; Ono, K.; Nakano, K.; Murakami, J.; Itoh, M.; Arai, K.; et al. Organoids with cancer stem cell-like properties secrete exosomes and HSP90 in a 3D nanoenvironment. PLoS ONE 2018, 13, e0191109. [Google Scholar] [CrossRef] [PubMed]
- Dias, T.R.; Samanta, L.; Agarwal, A.; Pushparaj, P.N.; Selvam, M.P.; Sharma, R. Proteomic Signatures Reveal Differences in Stress Response, Antioxidant Defense and Proteasomal Activity in Fertile Men with High Seminal ROS Levels. Int. J. Mol. Sci. 2019, 20, 203. [Google Scholar] [CrossRef] [PubMed]
- Patinen, T.; Adinolfi, S.; Cortés, C.C.; Härkönen, J.; Deen, A.J.; Levonen, A.-L. Regulation of stress signaling pathways by protein lipoxidation. Redox Biol. 2019, 23, 101114. [Google Scholar] [CrossRef]
- Plakidou-Dymock, S.; McGIVAN, J.D. Amino acid deprivation-induced stress response in the bovine renal epithelial cell line NBL-1: Induction of HSP 70 by phenylalanine. Biochim. Biophys. Acta (BBA)-Mol. Cell Res. 1994, 1224, 189–197. [Google Scholar] [CrossRef]
- Saito, Y.; Li, L.; Coyaud, É.; Luna, A.; Sander, C.; Raught, B.; Asara, J.M.; Brown, M.; Muthuswamy, S. LLGL2 rescues nutrient stress by promoting leucine uptake in ER+ breast cancer. Nature 2019, 569, 275–279. [Google Scholar] [CrossRef]
- Murshid, A.; Eguchi, T.; Calderwood, S.K. Stress proteins in aging and life span. Int. J. Hyperth. 2013, 29, 442–447. [Google Scholar] [CrossRef]
- Vihervaara, A.; Mahat, D.B.; Guertin, M.J.; Chu, T.; Danko, C.G.; Lis, J.T.; Sistonen, L. Transcriptional response to stress is pre-wired by promoter and enhancer architecture. Nat. Commun. 2017, 8, 255. [Google Scholar] [CrossRef]
- Xu, B.; Sun, Z.; Liu, Z.; Guo, H.; Liu, Q.; Jiang, H.; Zou, Y.; Gong, Y.; Tischfield, J.; Shao, C. Replication Stress Induces Micronuclei Comprising of Aggregated DNA Double-Strand Breaks. PLoS ONE 2011, 6, e18618. [Google Scholar] [CrossRef] [PubMed]
- Melentijevic, I.; Toth, M.L.; Arnold, M.L.; Guasp, R.J.; Harinath, G.; Nguyen, K.C.; Taub, D.; Parker, A.; Neri, C.; Gabel, C.V.; et al. C. elegans neurons jettison protein aggregates and mitochondria under neurotoxic stress. Nature 2017, 542, 367–371. [Google Scholar] [CrossRef] [PubMed]
- Gong, J.; Lang, B.; Weng, D.; Eguchi, T.; Murshid, A.; Borges, T.J.; Doshi, S.; Song, B.; Stevenson, M.A.; Calderwood, S. Genotoxic stress induces Sca-1-expressing metastatic mammary cancer cells. Mol. Oncol. 2018, 12, 1249–1263. [Google Scholar] [CrossRef] [PubMed]
- Chou, S.-D.; Prince, T.; Gong, J.; Calderwood, S.K. mTOR Is Essential for the Proteotoxic Stress Response, HSF1 Activation and Heat Shock Protein Synthesis. PLoS ONE 2012, 7, e39679. [Google Scholar] [CrossRef]
- Guang, M.H.Z.; Kavanagh, E.L.; Dunne, L.P.; Dowling, P.; Zhang, L.; Lindsay, S.; Bazou, D.; Goh, C.Y.; Hanley, C.; Bianchi, G.; et al. Targeting Proteotoxic Stress in Cancer: A Review of the Role that Protein Quality Control Pathways Play in Oncogenesis. Cancers 2019, 11, 66. [Google Scholar] [CrossRef]
- Jayaprakash, P.; Dong, H.; Zou, M.; Bhatia, A.; O’Brien, K.; Chen, M.; Woodley, D.T.; Li, W. Hsp90α and Hsp90β together operate a hypoxia and nutrient paucity stress-response mechanism during wound healing. J. Cell Sci. 2015, 128, 1475–1480. [Google Scholar] [CrossRef]
- Ciocca, D.R.; Clark, G.M.; Tandon, A.K.; Fuqua, S.A.W.; Welch, W.J.; McGuire, W.L. Heat Shock Protein hsp70 in Patients With Axillary Lymph Node-Negative Breast Cancer: Prognostic Implications. J. Natl. Cancer Inst. 1993, 85, 570–574. [Google Scholar] [CrossRef]
- Eguchi, T.; Lang, B.; Murshid, A.; Prince, T.L.; Gong, J.; Calderwood, S. Regulatory Roles for Hsp70 in Cancer Incidence and Tumor Progression. In Role of Molecular Chaperones in Structural Folding, Biological Functions, and Drug Interactions of Client Proteins: Frontiers in Structural Biology; Bentham Science Publishers Ltd.: Sharjah, UAE, 2018; Volume 1, pp. 1–22. [Google Scholar]
- Eguchi, T.; Ono, K.; Kawata, K.; Okamoto, K.; Calderwood, S.K. Regulatory Roles of HSP90-Rich Extracellular Vesicles. In Heat Shock Protein 90 in Human Diseases and Disorders, Heat Shock Proteins; Springer International Publishing: New York, NY, USA, 2019; Volume 19, pp. 3–17. [Google Scholar]
- Ono, K.; Eguchi, T.; Sogawa, C.; Calderwood, S.; Futagawa, J.; Kasai, T.; Seno, M.; Okamoto, K.; Sasaki, A.; Kozaki, K.-I. HSP-enriched properties of extracellular vesicles involve survival of metastatic oral cancer cells. J. Cell. Biochem. 2018, 119, 7350–7362. [Google Scholar] [CrossRef]
- Montermini, L.; Meehan, B.; Garnier, D.; Lee, W.J.; Lee, T.H.; Guha, A.; Al-Nedawi, K.; Rak, J. Inhibition of Oncogenic Epidermal Growth Factor Receptor Kinase Triggers Release of Exosome-like Extracellular Vesicles and Impacts Their Phosphoprotein and DNA Content. J. Biol. Chem. 2015, 290, 24534–24546. [Google Scholar] [CrossRef]
- Fujiwara, T.; Eguchi, T.; Sogawa, C.; Ono, K.; Murakami, J.; Ibaragi, S.; Asaumi, J.-I.; Okamoto, K.; Calderwood, S.; Kozaki, K.-I. Anti-EGFR antibody cetuximab is secreted by oral squamous cell carcinoma and alters EGF-driven mesenchymal transition. Biochem. Biophys. Res. Commun. 2018, 503, 1267–1272. [Google Scholar] [CrossRef]
- Samuel, P.; Mulcahy, L.A.; Furlong, F.; McCarthy, H.O.; Brooks, S.A.; Fabbri, M.; Pink, R.C.; Carter, D.R.F. Cisplatin induces the release of extracellular vesicles from ovarian cancer cells that can induce invasiveness and drug resistance in bystander cells. Philos. Trans. R. Soc. B Biol. Sci. 2017, 373, 20170065. [Google Scholar] [CrossRef] [PubMed]
- Lv, L.-H.; Wan, Y.-L.; Lin, Y.; Zhang, W.; Yang, M.; Li, G.-L.; Lin, H.-M.; Shang, C.-Z.; Chen, Y.-J.; Min, J. Anticancer Drugs Cause Release of Exosomes with Heat Shock Proteins from Human Hepatocellular Carcinoma Cells That Elicit Effective Natural Killer Cell Antitumor Responses in Vitro. J. Biol. Chem. 2012, 287, 15874–15885. [Google Scholar] [CrossRef] [PubMed]
- Clayton, A.; Laurino, L.; Wang, X.X.; De La Houssaye, B.A.; Sosa, L.; Dupraz, S.; Cáceres, A.; Pfenninger, K.H.; Quiroga, S. Induction of heat shock proteins in B-cell exosomes. J. Cell Sci. 2005, 118, 3631–3638. [Google Scholar] [CrossRef] [PubMed]
- Lancaster, G.I.; Febbraio, M.A. Exosome-dependent Trafficking of HSP70. J. Biol. Chem. 2005, 280, 23349–23355. [Google Scholar] [CrossRef] [PubMed]
- Taha, E.; Ono, K.; Eguchi, T. Roles of Extracellular HSPs as Biomarkers in Immune Surveillance and Immune Evasion. Int. J. Mol. Sci. 2019, 20, 4588. [Google Scholar] [CrossRef] [PubMed]
- Erlandsson-Harris, H.; Raucci, A. Alarmin(g) news about danger. EMBO Rep. 2006, 7, 774–778. [Google Scholar] [CrossRef]
- Théry, C.; Witwer, K.W.; Aikawa, E.; Alcaraz, M.J.; Anderson, J.D.; Andriantsitohaina, R.; Antoniou, A.; Arab, T.; Archer, F.; Atkin-Smith, G.K.; et al. Minimal information for studies of extracellular vesicles 2018 (MISEV2018): A position statement of the International Society for Extracellular Vesicles and update of the MISEV2014 guidelines. J. Extracell. Vesicles 2018, 7, 1535750. [Google Scholar] [CrossRef]
- Yáñez-Mó, M.; Siljander, P.; Andreu, Z.; Zavec, A.B.; Borras, F.E.; Buzas, E.I.; Buzas, K.; Casal, E.; Cappello, F.; Carvalho, J.; et al. Biological properties of extracellular vesicles and their physiological functions. J. Extracell. Vesicles 2015, 4, 27066. [Google Scholar] [CrossRef]
- Colombo, M.; Raposo, G.; Théry, C. Biogenesis, Secretion, and Intercellular Interactions of Exosomes and Other Extracellular Vesicles. Annu. Rev. Cell Dev. Biol. 2014, 30, 255–289. [Google Scholar] [CrossRef]
- Witwer, K.W.; Buzás, E.I.; Bemis, L.; Bora, A.; Lässer, C.; Lötvall, J.; Hoen, E.N.N.-T.; Piper, M.G.; Sivaraman, S.; Skog, J.; et al. Standardization of sample collection, isolation and analysis methods in extracellular vesicle research. J. Extracell. Vesicles 2013, 2, 18389. [Google Scholar] [CrossRef]
- Fujita, Y.; Yoshioka, Y.; Ochiya, T. Extracellular vesicle transfer of cancer pathogenic components. Cancer Sci. 2016, 107, 385–390. [Google Scholar] [CrossRef] [PubMed]
- Fowkes, R.; Vicencio, J.M.; Yellon, D.M.; Davidson, S.M. Microvesicles and exosomes: New players in metabolic and cardiovascular disease. J. Endocrinol. 2016, 228, R57–R71. [Google Scholar]
- Andreola, G.; Rivoltini, L.; Castelli, C.; Huber, V.; Perego, P.; Deho, P.; Squarcina, P.; Accornero, P.; Lozupone, F.; Lugini, L.; et al. Induction of Lymphocyte Apoptosis by Tumor Cell Secretion of FasL-bearing Microvesicles. J. Exp. Med. 2002, 195, 1303–1316. [Google Scholar] [CrossRef] [PubMed]
- Vagner, T.; Spinelli, C.; Minciacchi, V.R.; Balaj, L.; Zandian, M.; Conley, A.; Zijlstra, A.; Freeman, M.R.; Demichelis, F.; De, S.; et al. Large extracellular vesicles carry most of the tumour DNA circulating in prostate cancer patient plasma. J. Extracell. Vesicles 2018, 7, 1505403. [Google Scholar] [CrossRef]
- Durcin, M.; Fleury, A.; Taillebois, E.; Hilairet, G.; Krupova, Z.; Henry, C.; Truchet, S.; Trötzmüller, M.; Köfeler, H.; Mabilleau, G.; et al. Characterisation of adipocyte-derived extracellular vesicle subtypes identifies distinct protein and lipid signatures for large and small extracellular vesicles. J. Extracell. Vesicles 2017, 6, 1305677. [Google Scholar] [CrossRef]
- Choi, D.; Spinelli, C.; Montermini, L.; Rak, J. Oncogenic Regulation of Extracellular Vesicle Proteome and Heterogeneity. Proteomics 2019, 19, e1800169. [Google Scholar] [CrossRef]
- Al-Nedawi, K.; Meehan, B.; Micallef, J.; Lhotak, V.; May, L.; Guha, A.; Rak, J. Intercellular transfer of the oncogenic receptor EGFRvIII by microvesicles derived from tumour cells. Nature 2008, 10, 619–624. [Google Scholar] [CrossRef]
- Di Vizio, D.; Morello, M.; Dudley, A.C.; Schow, P.W.; Adam, R.M.; Morley, S.; Mulholland, D.; Rotinen, M.; Hager, M.H.; Insabato, L.; et al. Large Oncosomes in Human Prostate Cancer Tissues and in the Circulation of Mice with Metastatic Disease. Am. J. Pathol. 2012, 181, 1573–1584. [Google Scholar] [CrossRef]
- Mebarek, S.; Abousalham, A.; Magne, D.; Do, L.D.; Bandorowicz-Pikuła, J.; Pikula, S.; Buchet, R. Phospholipases of Mineralization Competent Cells and Matrix Vesicles: Roles in Physiological and Pathological Mineralizations. Int. J. Mol. Sci. 2013, 14, 5036–5129. [Google Scholar] [CrossRef]
- Huang, Y.; Zucker, B.; Zhang, S.; Elias, S.; Zhu, Y.; Chen, H.; Ding, T.; Li, Y.; Sun, Y.; Lou, J.; et al. Migrasome formation is mediated by assembly of micron-scale tetraspanin macrodomains. Nature 2019, 21, 991–1002. [Google Scholar] [CrossRef]
- Seyama, M.; Yoshida, K.; Fujiwara, N.; Ono, K.; Eguchi, T.; Kawai, H.; Guo, J.; Weng, Y.; Haoze, Y.; Uchibe, K.; et al. Outer membrane vesicles of Porphyromonas gingivalis attenuate insulin sensitivity by delivering gingipains to the liver. Biochim. Biophys. Acta (BBA)-Mol. Basis Dis. 2020, 1866, 165731. [Google Scholar] [CrossRef] [PubMed]
- Lee, T.H.; D’Asti, E.; Magnus, N.; Al-Nedawi, K.; Meehan, B.; Rak, J. Microvesicles as mediators of intercellular communication in cancer—the emerging science of cellular ‘debris’. Semin. Immunopathol. 2011, 33, 455–467. [Google Scholar] [CrossRef] [PubMed]
- Zhao, X.; Wu, X.; Qian, M.; Song, Y.; Wu, D.; Zhang, W. Knockdown of TGF-β1 expression in human umbilical cord mesenchymal stem cells reverts their exosome-mediated EMT promoting effect on lung cancer cells. Cancer Lett. 2018, 428, 34–44. [Google Scholar] [CrossRef] [PubMed]
- Blackwell, R.H.; Foreman, K.E.; Gupta, G. The Role of Cancer-Derived Exosomes in Tumorigenicity & Epithelial-to-Mesenchymal Transition. Cancers 2017, 9, 105. [Google Scholar]
- A Franzen, C.; Blackwell, R.H.; Todorovic, V.; A Greco, K.; E Foreman, K.; Flanigan, R.C.; Kuo, P.C.; Gupta, G. Urothelial cells undergo epithelial-to-mesenchymal transition after exposure to muscle invasive bladder cancer exosomes. Oncogenesis 2015, 4, e163. [Google Scholar] [CrossRef]
- Fujiwara, T.; Eguchi, T.; Sogawa, C.; Ono, K.; Murakami, J.; Ibaragi, S.; Asaumi, J.; Calderwood, S.; Okamoto, K.; Kozaki, K.-I. Carcinogenic epithelial-mesenchymal transition initiated by oral cancer exosomes is inhibited by anti-EGFR antibody cetuximab. Oral Oncol. 2018, 86, 251–257. [Google Scholar] [CrossRef]
- Tauro, B.J.; Mathias, R.; Greening, D.; Gopal, S.K.; Ji, H.; Kapp, E.A.; Coleman, B.M.; Hill, A.F.; Kusebauch, U.; Hallows, J.L.; et al. Oncogenic H-ras reprograms Madin-Darby canine kidney (MDCK) cell-derived exosomal proteins following epithelial-mesenchymal transition. Mol. Cell. Proteom. 2013, 12, 2148–2159. [Google Scholar] [CrossRef]
- Calderwood, S.; Gong, J. Heat Shock Proteins Promote Cancer: It’s a Protection Racket. Trends Biochem. Sci. 2016, 41, 311–323. [Google Scholar] [CrossRef]
- Ernst, A.; Anders, H.; Kapfhammer, H.; Orth, M.; Hennel, R.; Seidl, K.; Winssinger, N.; Belka, C.; Unkel, S.; Lauber, K. HSP90 inhibition as a means of radiosensitizing resistant, aggressive soft tissue sarcomas. Cancer Lett. 2015, 365, 211–222. [Google Scholar] [CrossRef]
- Wang, X.; Chen, M.; Zhou, J.; Zhang, X. HSP27, 70 and 90, anti-apoptotic proteins, in clinical cancer therapy. Int. J. Oncol. 2014, 45, 18–30. [Google Scholar] [CrossRef]
- Tang, D.; Khaleque, A.; Jones, E.L.; Thériault, J.R.; Li, C.; Wong, W.H.; Stevenson, M.A.; Calderwood, S.K. Expression of heat shock proteins and heat shock protein messenger ribonucleic acid in human prostate carcinoma in vitro and in tumors in vivo. Cell Stress Chaperones 2005, 10, 46–58. [Google Scholar] [CrossRef] [PubMed]
- Tindall, D.J.; E Lonergan, P. Androgen receptor signaling in prostate cancer development and progression. J. Carcinog. 2011, 10, 20. [Google Scholar] [CrossRef]
- Bang, Y.J.; Pirnia, F.; Fang, W.G.; Kang, W.K.; Sartor, O.; Whitesell, L.; Ha, M.J.; Tsokos, M.; Sheahan, M.D.; Nguyen, P. Terminal neuroendocrine differentiation of human prostate carcinoma cells in response to increased intracellular cyclic AMP. Proc. Natl. Acad. Sci. USA 1994, 91, 5330–5334. [Google Scholar] [CrossRef] [PubMed]
- Jongsma, J.; Oomen, M.H.; Noordzij, A.; Romijn, J.C.; Van Der Kwast, T.; Van Steenbrugge, G.J.; Schröder, F.H. Androgen-independent growth is induced by neuropeptides in human prostate cancer cell lines. Prostate 2000, 42, 34–44. [Google Scholar] [CrossRef]
- Klimstra, D.S.; Modlin, I.R.; Coppola, D.; Lloyd, R.V.; Suster, S. The Pathologic Classification of Neuroendocrine Tumors. Pancreas 2010, 39, 707–712. [Google Scholar] [CrossRef] [PubMed]
- Kong, D.; Banerjee, S.; Ahmad, A.; Li, Y.; Wang, Z.; Sethi, S.; Sarkar, F. Epithelial to Mesenchymal Transition Is Mechanistically Linked with Stem Cell Signatures in Prostate Cancer Cells. PLoS ONE 2010, 5, e12445. [Google Scholar] [CrossRef]
- Zhang, Q.; Helfand, B.T.; Jang, T.L.; Zhu, L.J.; Chen, L.; Yang, X.J.; Kozlowski, J.; Smith, N.; Kundu, S.D.; Yang, G.; et al. Nuclear Factor- B-Mediated Transforming Growth Factor- -Induced Expression of Vimentin Is an Independent Predictor of Biochemical Recurrence after Radical Prostatectomy. Clin. Cancer Res. 2009, 15, 3557–3567. [Google Scholar] [CrossRef]
- Eguchi, T.; Prince, T.L.; Tran, M.; Sogawa, C.; Lang, B.; Calderwood, S. MZF1 and SCAND1 Reciprocally Regulate CDC37 Gene Expression in Prostate Cancer. Cancers 2019, 11, 792. [Google Scholar] [CrossRef]
- Calderwood, S.K. Cdc37 as a co-chaperone to Hsp90. Subcell. Biochem. 2015, 78, 103–112. [Google Scholar]
- Gray, P.J.; Stevenson, M.; Calderwood, S.K. Targeting Cdc37 Inhibits Multiple Signaling Pathways and Induces Growth Arrest in Prostate Cancer Cells. Cancer Res. 2007, 67, 11942–11950. [Google Scholar] [CrossRef]
- Kimura, Y.; Rutherford, S.L.; Miyata, Y.; Yahara, I.; Freeman, B.C.; Yue, L.; Morimoto, R.I.; Lindquist, S. Cdc37 is a molecular chaperone with specific functions in signal transduction. Genes Dev. 1997, 11, 1775–1785. [Google Scholar] [CrossRef] [PubMed]
- Silverstein, A.M.; Grammatikakis, N.; Cochran, B.; Chinkers, M.; Pratt, W.B. p50(cdc37) binds directly to the catalytic domain of Raf as well as to a site on hsp90 that is topologically adjacent to the tetratricopeptide repeat binding site. J. Biol. Chem. 1998, 273, 20090–20095. [Google Scholar] [CrossRef] [PubMed]
- Chen, G.; Cao, P.; Goeddel, D.V. TNF-induced recruitment and activation of the IKK complex require Cdc37 and Hsp90. Mol. Cell 2002, 9, 401–410. [Google Scholar] [CrossRef]
- Dai, K.; Kobayashi, R.; Beach, D. Physical interactionof mammalian CDC37 with CDK4. J. Biol. Chem. 1996, 271, 22030–22034. [Google Scholar] [CrossRef] [PubMed]
- Stepanova, L.; Leng, X.; Parker, S.B.; Harper, J.W. Mammalian p50 Cdc37 is aprotein kinase-targeting subunit of Hsp90 that binds and stabilize Cdk4. Genes Dev. 1996, 10, 1491–1502. [Google Scholar] [CrossRef] [PubMed]
- Roe, S.M.; Ali, M.M.U.; Meyer, P.; Vaughan, C.K.; Panaretou, B.; Piper, P.W.; Prodromou, C.; Pearl, L. The Mechanism of Hsp90 Regulation by the Protein Kinase-Specific Cochaperone p50(cdc37). Cell 2004, 116, 87–98. [Google Scholar] [CrossRef]
- Stepanova, L.; Yang, G.; DeMayo, F.J.; Wheeler, T.M.; Finegold, M.; Thompson, T.C.; Harper, J.W. Induction of human Cdc37 in prostate cancer correlates with the ability of targeted Cdc37 expression to promote prostatic hyperplasia. Oncogene 2000, 19, 2186–2193. [Google Scholar] [CrossRef]
- Smith, J.R.; De Billy, E.; Hobbs, S.; Powers, M.; Prodromou, C.; Pearl, L.; Clarke, P.A.; Workman, P. Restricting direct interaction of CDC37 with HSP90 does not compromise chaperoning of client proteins. Oncogene 2013, 34, 15–26. [Google Scholar] [CrossRef]
- Neckers, L.M.; Workman, P. Hsp90 molecular chaperone inhibitors: Are we there yet? Clin. Cancer Res. 2012, 18, 64–76. [Google Scholar] [CrossRef]
- Tai, S.; Sun, Y.; Squires, J.M.; Zhang, H.; Oh, W.; Liang, C.; Huang, J. PC3 is a cell line characteristic of prostatic small cell carcinoma. Prostate 2011, 71, 1668–1679. [Google Scholar] [CrossRef]
- Ware, J.L.; Paulson, D.F.; Mickey, G.H.; Webb, K.S. Spontaneous Metastasis of Cells of the Human Prostate Carcinoma Cell Line PC-3 in Athymic Nude Mice. J. Urol. 1982, 128, 1064–1067. [Google Scholar] [CrossRef]
- Eguchi, T.; Calderwood, S.; Takigawa, M.; Kubota, S.; Kozaki, K.-I. Intracellular MMP3 PromotesHSPGene Expression in Collaboration With Chromobox Proteins. J. Cell. Biochem. 2016, 118, 43–51. [Google Scholar] [CrossRef] [PubMed]
- Eguchi, T.; Kubota, S.; Takigawa, M.; Takigawa, M. Promoter Analyses of CCN Genes. In CCN Proteins Methods and Protocols; Methods in Molecular Biology; Humana Press: Totowa, NJ, USA, 2017; Volume 1489, pp. 177–185. [Google Scholar]
- Eguchi, T.; Kubota, S.; Kondo, S.; Shimo, T.; Hattori, T.; Nakanishi, T.; Kuboki, T.; Yatani, H.; Takigawa, M. Regulatory mechanism of human connective tissue growth factor (CTGF/Hcs24) gene expression in a human chondrocytic cell line, HCS-2/8. J. Biochem. 2001, 130, 79–87. [Google Scholar] [CrossRef] [PubMed]
- Dreos, R.; Ambrosini, G.; Groux, R.; Périer, R.C.; Bucher, P. The eukaryotic promoter database in its 30th year: Focus on non-vertebrate organisms. Nucleic Acids Res. 2016, 45, D51–D55. [Google Scholar] [CrossRef] [PubMed]
- Eguchi, T.; Kubota, S.; Kawata, K.; Mukudai, Y.; Uehara, J.; Ohgawara, T.; Ibaragi, S.; Sasaki, A.; Kuboki, T.; Takigawa, M. Novel Transcription Factor-Like Function of Human Matrix Metalloproteinase 3 Regulating the CTGF/CCN2 Gene. Mol. Cell. Biol. 2008, 28, 2391–2413. [Google Scholar] [CrossRef]
- Sogawa, C.; Eguchi, T.; Tran, M.T.; Ishige, M.; Trin, K.; Okusha, Y.; Taha, E.A.; Lu, Y.; Kawai, H.; Sogawa, N.; et al. Antiparkinson Drug Benztropine Suppresses Tumor Growth, Circulating Tumor Cells, and Metastasis by Acting on SLC6A3/DAT and Reducing STAT3. Cancers 2020, 12, 523. [Google Scholar] [CrossRef] [PubMed]
- Sogawa, C.; Eguchi, T.; Okusha, Y.; Ono, K.; Ohyama, K.; Iizuka, M.; Kawasaki, R.; Hamada, Y.; Takigawa, M.; Sogawa, N.; et al. A Reporter System Evaluates Tumorigenesis, Metastasis, β-catenin/MMP Regulation, and Druggability. Tissue Eng. Part A 2019, 25, 1413–1425. [Google Scholar] [CrossRef]
- Gray, P.J.; Prince, T.; Cheng, J.; Stevenson, M.A.; Calderwood, S.K. Targeting the oncogene and kinome chaperone CDC37. Nat. Rev. Cancer 2008, 8, 491–495. [Google Scholar] [CrossRef]
- Chou, S.-D.; Murshid, A.; Eguchi, T.; Gong, J.; Calderwood, S.K. HSF1 regulation of β-catenin in mammary cancer cells through control of HuR/elavL1 expression. Oncogene 2014, 34, 2178–2188. [Google Scholar] [CrossRef]
- Cirri, P.; Chiarugi, P. Cancer associated fibroblasts: The dark side of the coin. Am. J. Cancer Res. 2011, 1, 482–497. [Google Scholar]
- Gascard, P.; Tlsty, T.D. Carcinoma-associated fibroblasts: Orchestrating the composition of malignancy. Genome Res. 2016, 30, 1002–1019. [Google Scholar] [CrossRef] [PubMed]
- Lu, H.; Clauser, K.R.; Tam, W.L.; Fröse, J.; Ye, X.; Eaton, E.N.; Reinhardt, F.; Donnenberg, V.S.; Bhargava, R.; Carr, S.A.; et al. A breast cancer stem cell niche supported by juxtacrine signalling from monocytes and macrophages. Nature 2014, 16, 1105–1117. [Google Scholar]
- Calderwood, S.K. Heat shock proteins and cancer: Intracellular chaperones or extracellular signalling ligands? Philos. Trans. R. Soc. B Biol. Sci. 2017, 373, 20160524. [Google Scholar] [CrossRef]
- Trepel, J.; Mollapour, M.; Giaccone, G.; Neckers, L.M. Targeting the dynamic HSP90 complex in cancer. Nat. Rev. Cancer 2010, 10, 537–549. [Google Scholar] [CrossRef] [PubMed]
- Fang, D.; Chen, H.; Zhu, J.Y.; Wang, W.; Teng, Y.; Ding, H.-F.; Jing, Q.; Su, S.-B.; Huang, S. Epithelial-mesenchymal transition of ovarian cancer cells is sustained by Rac1 through simultaneous activation of MEK1/2 and Src signaling pathways. Oncogene 2016, 36, 1546–1558. [Google Scholar] [CrossRef] [PubMed]
- Ke, L.; Xiang, Y.; Guo, X.; Lu, J.; Xia, W.; Yu, Y.; Peng, Y.; Wang, L.; Wang, G.; Ye, Y.; et al. c-Src activation promotes nasopharyngeal carcinoma metastasis by inducing the epithelial-mesenchymal transition via PI3K/Akt signaling pathway: A new and promising target for NPC. Oncotarget 2016, 7, 28340–28355. [Google Scholar] [CrossRef]
- Nagai, T.; Arao, T.; Furuta, K.; Sakai, K.; Kudo, K.; Kaneda, H.; Tamura, D.; Aomatsu, K.; Kimura, H.; Fujita, Y.; et al. Sorafenib Inhibits the Hepatocyte Growth Factor-Mediated Epithelial Mesenchymal Transition in Hepatocellular Carcinoma. Mol. Cancer Ther. 2011, 10, 169–177. [Google Scholar] [CrossRef]
- LaRue, L.; Bellacosa, A. Epithelial–mesenchymal transition in development and cancer: Role of phosphatidylinositol 3′ kinase/AKT pathways. Oncogene 2005, 24, 7443–7454. [Google Scholar] [CrossRef]
- Hikita, T.; Kuwahara, A.; Watanabe, R.; Miyata, M.; Oneyama, C. Src in endosomal membranes promotes exosome secretion and tumor progression. Sci. Rep. 2019, 9, 3265. [Google Scholar] [CrossRef]
- Corrado, C.; Saieva, L.; Raimondo, S.; Santoro, A.; De Leo, G.; Alessandro, R. Chronic myelogenous leukaemia exosomes modulate bone marrow microenvironment through activation of epidermal growth factor receptor. J. Cell. Mol. Med. 2016, 20, 1829–1839. [Google Scholar] [CrossRef]
- Zhang, H.; Deng, T.; Liu, R.; Bai, M.; Zhou, L.; Wang, X.; Li, S.; Wang, X.; Yang, H.; Li, J.; et al. Exosome-delivered EGFR regulates liver microenvironment to promote gastric cancer liver metastasis. Nat. Commun. 2017, 8, 15016. [Google Scholar] [CrossRef] [PubMed]
- Taverna, S.; Pucci, M.; Giallombardo, M.; Di Bella, M.A.; Santarpia, M.; Reclusa, P.; Gil-Bazo, I.; Rolfo, C.C.; Alessandro, R. Amphiregulin contained in NSCLC-exosomes induces osteoclast differentiation through the activation of EGFR pathway. Sci. Rep. 2017, 7, 3170. [Google Scholar] [CrossRef] [PubMed]
- Kharmate, G.; Hosseini-Beheshti, E.; Caradec, J.; Chin, M.Y.; Guns, E.S.T. Epidermal Growth Factor Receptor in Prostate Cancer Derived Exosomes. PLoS ONE 2016, 11, e0154967. [Google Scholar]
- Woodley, D.T.; Fan, J.; Cheng, C.-F.; Li, Y.; Chen, M.; Bu, G.; Li, W. Participation of the lipoprotein receptor LRP1 in hypoxia-HSP90alpha autocrine signaling to promote keratinocyte migration. J. Cell Sci. 2009, 122, 1495–1498. [Google Scholar] [CrossRef] [PubMed]
- Crow, J.; Atay, S.; Banskota, S.; Artale, B.; Schmitt, S.; Godwin, A.K. Exosomes as mediators of platinum resistance in ovarian cancer. Oncotarget 2017, 8, 11917–11936. [Google Scholar] [CrossRef] [PubMed]
- Eguchi, T.; Ono, K.; Calderwood, S.; Okamoto, K. A Novel Model of Cancer Drug Resistance: Oncosomal Release of Cytotoxic and Antibody-Based Drugs. Biology 2019, 9, 47. [Google Scholar] [CrossRef] [PubMed]
- Tisza, M.J.; Zhao, W.; Fuentes, J.S.R.; Prijic, S.; Chen, X.; Levental, I.; Chang, J. Motility and stem cell properties induced by the epithelial-mesenchymal transition require destabilization of lipid rafts. Oncotarget 2016, 7, 51553–51568. [Google Scholar] [CrossRef]
- Lauwers, E.; Wang, Y.-C.; Gallardo, R.; Van Der Kant, R.; Michiels, E.; Swerts, J.; Baatsen, P.; Zaiter, S.S.; McAlpine, S.R.; Gounko, N.; et al. Hsp90 Mediates Membrane Deformation and Exosome Release. Mol. Cell 2018, 71, 689–702.e9. [Google Scholar] [CrossRef]
- Kalluri, R.; LeBleu, V.S. The biology, function, and biomedical applications of exosomes. Science 2020, 367, eaau6977. [Google Scholar] [CrossRef]
- Matsumura, S.; Minamisawa, T.; Suga, K.; Kishita, H.; Akagi, T.; Ichiki, T.; Ichikawa, Y.; Shiba, K. Subtypes of tumour cell-derived small extracellular vesicles having differently externalized phosphatidylserine. J. Extracell. Vesicles 2019, 8, 1579541. [Google Scholar] [CrossRef]
- Yoshida, M.; Hibino, K.; Yamamoto, S.; Matsumura, S.; Yajima, Y.; Shiba, K. Preferential capture of EpCAM-expressing extracellular vesicles on solid surfaces coated with an aptamer-conjugated zwitterionic polymer. Biotechnol. Bioeng. 2017, 115, 536–544. [Google Scholar] [CrossRef] [PubMed]
- Iwai, K.; Yamamoto, S.; Yoshida, M.; Shiba, K. Isolation of Extracellular Vesicles in Saliva Using Density Gradient Ultracentrifugation. In Extracellular Vesicles Methods and Protocols; Methods in Molecular Biology; Humana Press: Totowa, NJ, USA, 2017; Volume 1660, pp. 343–350. [Google Scholar]
- Okusha, Y.; Eguchi, T.; Sogawa, C.; Okui, T.; Nakano, K.; Okamoto, K.; Kozaki, K.-I. The intranuclear PEX domain of MMP involves proliferation, migration, and metastasis of aggressive adenocarcinoma cells. J. Cell. Biochem. 2018, 119, 7363–7376. [Google Scholar] [CrossRef] [PubMed]
- Wang, Y.; Theriault, J.R.; He, H.; Gong, J.; Calderwood, S.K. Expression of a Dominant Negative Heat Shock Factor-1 Construct Inhibits Aneuploidy in Prostate Carcinoma Cells. J. Biol. Chem. 2004, 279, 32651–32659. [Google Scholar] [CrossRef] [PubMed]
© 2020 by the authors. Licensee MDPI, Basel, Switzerland. This article is an open access article distributed under the terms and conditions of the Creative Commons Attribution (CC BY) license (http://creativecommons.org/licenses/by/4.0/).






