Human P2X7 Receptor Causes Cycle Arrest in RPMI-8226 Myeloma Cells to Alter the Interaction with Osteoblasts and Osteoclasts
Abstract
1. Introduction
2. Materials and Methods
3. Results
3.1. P2X7 Receptor Was Expressed and Induced Calcium Influx on HMCL
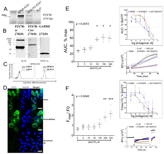
3.2. P2X7 Receptor Expression, Function, and Signaling on RPMI-8226
3.3. P2X7 Receptor Restricted Number of Viable RPMI-8226 by Cell Cycle Arrest and Not Apoptosis
3.4. P2X7 Receptor Activation Deregulated Phosphorylation of NF-κB in RPMI-8226
3.5. P2X7 Receptor Restricted RPMI-8226 Growth even in the Presence of the Bone Cells and Altered RPMI-8226–Osteoblast and RPMI-8226–Osteoclast Interactions
4. Discussion
Supplementary Materials
Author Contributions
Funding
Acknowledgments
Conflicts of Interest
References
- Marino, S.; Roodman, G.D. Multiple Myeloma and Bone: The Fatal Interaction. Cold Spring Harb. Perspect. Med. 2018, 8, a031286. [Google Scholar] [CrossRef] [PubMed]
- Silbermann, R.; Roodman, G.D. Current Controversies in the Management of Myeloma Bone Disease. J. Cell Physiol. 2016, 231, 2374–2379. [Google Scholar] [CrossRef] [PubMed]
- Kawano, Y.; Moschetta, M.; Manier, S.; Glavey, S.; Gorgun, G.T.; Roccaro, A.M.; Anderson, K.C.; Ghobrial, I.M. Targeting the bone marrow microenvironment in multiple myeloma. Immunol. Rev. 2015, 263, 160–172. [Google Scholar] [CrossRef] [PubMed]
- Burnstock, G. Purine and purinergic receptors. Brain Neurosci. Adv. 2018, 2, 2398212818817494. [Google Scholar] [CrossRef] [PubMed]
- Burnstock, G.; Verkhratsky, A. Long-term (trophic) purinergic signalling: Purinoceptors control cell proliferation, differentiation and death. Cell Death Dis. 2010, 1, e9. [Google Scholar] [CrossRef] [PubMed]
- De Andrade Mello, P.; Coutinho-Silva, R.; Savio, L.E.B. Multifaceted effects of extracellular adenosine triphosphate and adenosine in the Tumor-Host interaction and therapeutic perspectives. Front. Immunol. 2017, 8, 1526. [Google Scholar] [CrossRef]
- Di Virgilio, F. P2RX7: A receptor with a split personality in inflammation and cancer. Mol. Cell. Oncol. 2016, 3, e1010937. [Google Scholar] [CrossRef]
- Helenius, M.; Jalkanen, S.; Yegutkin, G. Enzyme-coupled assays for simultaneous detection of nanomolar ATP, ADP, AMP, adenosine, inosine and pyrophosphate concentrations in extracellular fluids. Biochim. Biophys. Acta 2012, 1823, 1967–1975. [Google Scholar] [CrossRef]
- Joseph, S.M.; Buchakjian, M.R.; Dubyak, G.R. Colocalization of ATP release sites and ecto-ATPase activity at the extracellular surface of human astrocytes. J. Biol. Chem. 2003, 278, 23331–23342. [Google Scholar] [CrossRef]
- Pellegatti, P.; Raffaghello, L.; Bianchi, G.; Piccardi, F.; Pistoia, V.; Di Virgilio, F. Increased level of extracellular ATP at tumor sites: In vivo imaging with plasma membrane luciferase. PLoS ONE 2008, 3, e2599. [Google Scholar] [CrossRef]
- Di Virgilio, F.; Pinton, P.; Falzoni, S. Assessing Extracellular ATP as Danger Signal In Vivo: The pmeLuc System. Methods Mol. Biol. 2016, 1417, 115–129. [Google Scholar] [CrossRef]
- Burnstock, G. Introduction to Purinergic Signaling. Methods Mol. Biol. 2020, 2041, 1–15. [Google Scholar] [CrossRef]
- Di Virgilio, F.; Sarti, A.C.; Falzoni, S.; De Marchi, E.; Adinolfi, E. Extracellular ATP and P2 purinergic signalling in the tumour microenvironment. Nat. Rev. Cancer 2018, 18, 601–618. [Google Scholar] [CrossRef] [PubMed]
- Burnstock, G.; Knight, G.E. The potential of P2X7 receptors as a therapeutic target, including inflammation and tumour progression. Purinergic Signal. 2018, 14, 1–18. [Google Scholar] [CrossRef] [PubMed]
- Lara, R.; Adinolfi, E.; Harwood, C.A.; Philpott, M.; Barden, J.A.; Di Virgilio, F.; McNulty, S. P2X7 in Cancer: From Molecular Mechanisms to Therapeutics. Front. Pharm. 2020, 11, 793. [Google Scholar] [CrossRef]
- Adinolfi, E.; Capece, M.; Franceschini, A.; Falzoni, S.; Giuliani, A.L.; Rotondo, A.; Sarti, A.C.; Bonora, M.; Syberg, S.; Corigliano, D.; et al. Accelerated tumor progression in mice lacking the ATP receptor P2X7. Cancer Res. 2015, 75, 635–644. [Google Scholar] [CrossRef] [PubMed]
- Adinolfi, E.; Raffaghello, L.; Giuliani, A.L.; Cavazzini, L.; Capece, M.; Chiozzi, P.; Bianchi, G.; Kroemer, G.; Pistoia, V.; Di Virgilio, F. Expression of P2X7 receptor increases in vivo tumor growth. Cancer Res. 2012, 72, 2957–2969. [Google Scholar] [CrossRef] [PubMed]
- Di Virgilio, F.; Adinolfi, E. Extracellular purines, purinergic receptors and tumor growth. Oncogene 2017, 36, 293–303. [Google Scholar] [CrossRef]
- Gorodeski, G.I. P2X7 -mediated chemoprevention of epithelial cancers. Expert Opin. Targets 2009, 13, 1313–1332. [Google Scholar] [CrossRef]
- Farrell, A.W.; Gadeock, S.; Pupovac, A.; Wang, B.; Jalilian, I.; Ranson, M.; Sluyter, R. P2X7 receptor activation induces cell death and CD23 shedding in human RPMI 8226 multiple myeloma cells. Biochim. Biophys. Acta Gen. Subj. 2010, 1800, 1173–1182. [Google Scholar] [CrossRef]
- Pupovac, A.; Foster, C.M.; Sluyter, R. Human P2X7 receptor activation induces the rapid shedding of CXCL16. Biochem. Biophys. Res. Commun. 2013, 432, 626–631. [Google Scholar] [CrossRef] [PubMed]
- Pupovac, A.; Geraghty, N.J.; Watson, D.; Sluyter, R. Activation of the P2X7 receptor induces the rapid shedding of CD23 from human and murine B cells. Immunol. Cell Biol. 2015, 93, 77–85. [Google Scholar] [CrossRef] [PubMed]
- Falk, S.; Schwab, S.D.; Frosig-Jorgensen, M.; Clausen, R.P.; Dickenson, A.H.; Heegaard, A.M. P2X7 receptor-mediated analgesia in cancer-induced bone pain. Neuroscience 2015, 291, 93–105. [Google Scholar] [CrossRef]
- Falk, S.; Appel, C.K.; Bennedbaek, H.B.; Al-Dihaissy, T.; Unger, A.; Dinkel, K.; Heegaard, A.M. Chronic high dose P2X7 receptor inhibition exacerbates cancer-induced bone pain. Eur. J. Pharm. 2019, 845, 48–55. [Google Scholar] [CrossRef]
- Burnstock, G. Purinergic Mechanisms and Pain. Adv. Pharm. 2016, 75, 91–137. [Google Scholar] [CrossRef]
- Agrawal, A.; Henriksen, Z.; Syberg, S.; Petersen, S.; Aslan, D.; Solgaard, M.; Nissen, N.; Larsen, T.K.; Schwarz, P.; Steinberg, T.H.; et al. P2X7Rs are involved in cell death, growth and cellular signaling in primary human osteoblasts. Bone 2017, 95, 91–101. [Google Scholar] [CrossRef] [PubMed]
- Agrawal, A.; Gallagher, J.A.; Gartland, A. Human osteoclast culture and phenotypic characterization. Methods Mol. Biol. 2012, 806, 357–375. [Google Scholar] [CrossRef]
- Giuliani, A.L.; Colognesi, D.; Ricco, T.; Roncato, C.; Capece, M.; Amoroso, F.; Wang, Q.G.; De Marchi, E.; Gartland, A.; Di Virgilio, F.; et al. Trophic activity of human P2X7 receptor isoforms A and B in osteosarcoma. PLoS ONE 2014, 9, e107224. [Google Scholar] [CrossRef]
- Buell, G.; Chessell, I.P.; Michel, A.D.; Collo, G.; Salazzo, M.; Herren, S.; Gretener, D.; Grahames, C.; Kaur, R.; Kosco-Vilbois, M.H.; et al. Blockade of human P2X7 receptor function with a monoclonal antibody. Blood 1998, 92, 3521–3528. [Google Scholar] [CrossRef]
- Adinolfi, E.; Cirillo, M.; Woltersdorf, R.; Falzoni, S.; Chiozzi, P.; Pellegatti, P.; Callegari, M.G.; Sandona, D.; Markwardt, F.; Schmalzing, G.; et al. Trophic activity of a naturally occurring truncated isoform of the P2X7 receptor. FASEB J. 2010, 24, 3393–3404. [Google Scholar] [CrossRef]
- Cheewatrakoolpong, B.; Gilchrest, H.; Anthes, J.C.; Greenfeder, S. Identification and characterization of splice variants of the human P2X7 ATP channel. Biochem. Biophys. Res. Commun. 2005, 332, 17–27. [Google Scholar] [CrossRef]
- Feng, Y.H.; Li, X.; Wang, L.; Zhou, L.; Gorodeski, G.I. A truncated P2X7 receptor variant (P2X7-j) endogenously expressed in cervical cancer cells antagonizes the full-length P2X7 receptor through hetero-oligomerization. J. Biol. Chem. 2006, 281, 17228–17237. [Google Scholar] [CrossRef]
- Liang, X.; Samways, D.S.; Wolf, K.; Bowles, E.A.; Richards, J.P.; Bruno, J.; Dutertre, S.; DiPaolo, R.J.; Egan, T.M. Quantifying Ca2+ current and permeability in ATP-gated P2X7 receptors. J. Biol. Chem. 2015, 290, 7930–7942. [Google Scholar] [CrossRef] [PubMed]
- Christian, F.; Smith, E.L.; Carmody, R.J. The Regulation of NF-kappaB Subunits by Phosphorylation. Cells 2016, 5, 12. [Google Scholar] [CrossRef]
- Giuliani, N.; Colla, S.; Morandi, F.; Rizzoli, V. The RANK/RANK ligand system is involved in interleukin-6 and interleukin-11 up-regulation by human myeloma cells in the bone marrow microenvironment. Haematologica 2004, 89, 1118–1123. [Google Scholar] [PubMed]
- Mihara, M.; Hashizume, M.; Yoshida, H.; Suzuki, M.; Shiina, M. IL-6/IL-6 receptor system and its role in physiological and pathological conditions. Clin. Sci. (Lond) 2012, 122, 143–159. [Google Scholar] [CrossRef]
- Dechow, T.; Steidle, S.; Gotze, K.S.; Rudelius, M.; Behnke, K.; Pechloff, K.; Kratzat, S.; Bullinger, L.; Fend, F.; Soberon, V.; et al. GP130 activation induces myeloma and collaborates with MYC. J. Clin. Investig. 2014, 124, 5263–5274. [Google Scholar] [CrossRef]
- Burger, R.; Gunther, A.; Klausz, K.; Staudinger, M.; Peipp, M.; Penas, E.M.; Rose-John, S.; Wijdenes, J.; Gramatzki, M. Due to interleukin-6 type cytokine redundancy only glycoprotein 130 receptor blockade efficiently inhibits myeloma growth. Haematologica 2017, 102, 381–390. [Google Scholar] [CrossRef]
- Gougelet, A.; Mansuy, A.; Blay, J.Y.; Alberti, L.; Vermot-Desroches, C. Lymphoma and myeloma cell resistance to cytotoxic agents and ionizing radiations is not affected by exposure to anti-IL-6 antibody. PLoS ONE 2009, 4, e8026. [Google Scholar] [CrossRef]
- Schwabe, M.; Brini, A.T.; Bosco, M.C.; Rubboli, F.; Egawa, M.; Zhao, J.; Princler, G.L.; Kung, H.F. Disruption by interferon-alpha of an autocrine interleukin-6 growth loop in IL-6-dependent U266 myeloma cells by homologous and heterologous down-regulation of the IL-6 receptor alpha- and beta-chains. J. Clin. Investig. 1994, 94, 2317–2325. [Google Scholar] [CrossRef]
- Sluyter, R.; Stokes, L. Significance of P2X7 receptor variants to human health and disease. Recent Pat. Dna Gene Seq. 2011, 5, 41–54. [Google Scholar] [CrossRef] [PubMed]
- Paneesha, S.; Starczynski, J.; Pepper, C.; Delgado, J.; Hooper, L.; Fegan, C.; Pratt, G. The P2X7 receptor gene polymorphism 1513 A-->C has no effect on clinical prognostic markers and survival in multiple myeloma. Leuk. Lymphoma 2006, 47, 281–284. [Google Scholar] [CrossRef] [PubMed]
- Vangsted, A.J.; Klausen, T.W.; Gimsing, P.; Abildgaard, N.; Andersen, N.F.; Gang, A.O.; Holmstrom, M.; Gregersen, H.; Vogel, U.; Schwarz, P.; et al. Genetic variants in the P2RX7 gene are associated with risk of multiple myeloma. Eur. J. Haematol. 2014, 93, 172–174. [Google Scholar] [CrossRef] [PubMed]
- Adinolfi, E.; Callegari, M.G.; Ferrari, D.; Bolognesi, C.; Minelli, M.; Wieckowski, M.R.; Pinton, P.; Rizzuto, R.; Di Virgilio, F. Basal activation of the P2X7 ATP receptor elevates mitochondrial calcium and potential, increases cellular ATP levels, and promotes serum-independent growth. Mol. Biol. Cell 2005, 16, 3260–3272. [Google Scholar] [CrossRef] [PubMed]
- Gilbert, S.M.; Oliphant, C.J.; Hassan, S.; Peille, A.L.; Bronsert, P.; Falzoni, S.; Di Virgilio, F.; McNulty, S.; Lara, R. ATP in the tumour microenvironment drives expression of nf P2X7, a key mediator of cancer cell survival. Oncogene 2019, 38, 194–208. [Google Scholar] [CrossRef] [PubMed]
- Shupp, A.B.; Kolb, A.D.; Mukhopadhyay, D.; Bussard, K.M. Cancer Metastases to Bone: Concepts, Mechanisms, and Interactions with Bone Osteoblasts. Cancers 2018, 10, 182. [Google Scholar] [CrossRef] [PubMed]
- Walker, R.E.; Lawson, M.A.; Buckle, C.H.; Snowden, J.A.; Chantry, A.D. Myeloma bone disease: Pathogenesis, current treatments and future targets. Br. Med. Bull. 2014, 111, 117–138. [Google Scholar] [CrossRef][Green Version]
- Agrawal, A.; Gartland, A. P2X7 receptors: Role in bone cell formation and function. J. Mol. Endocrinol. 2015, 54, R75–R88. [Google Scholar] [CrossRef]
- Wang, N.; Agrawal, A.; Jorgensen, N.R.; Gartland, A. P2X7 receptor regulates osteoclast function and bone loss in a mouse model of osteoporosis. Sci. Rep. 2018, 8, 3507. [Google Scholar] [CrossRef]
- Gilbert, S.M.; Gidley Baird, A.; Glazer, S.; Barden, J.A.; Glazer, A.; Teh, L.C.; King, J. A phase I clinical trial demonstrates that nf P2X7 -targeted antibodies provide a novel, safe and tolerable topical therapy for basal cell carcinoma. Br. J. Derm. 2017, 177, 117–124. [Google Scholar] [CrossRef]
- Salvestrini, V.; Orecchioni, S.; Talarico, G.; Reggiani, F.; Mazzetti, C.; Bertolini, F.; Orioli, E.; Adinolfi, E.; Di Virgilio, F.; Pezzi, A.; et al. Extracellular ATP induces apoptosis through P2X7R activation in acute myeloid leukemia cells but not in normal hematopoietic stem cells. Oncotarget 2017, 8, 5895–5908. [Google Scholar] [CrossRef]





| RPMI-8226 | U226 | NCI-H929 | OPM2 | JJN3 | KMS12 | |
|---|---|---|---|---|---|---|
| AUC of maximum, % mean ± SEM (n) | ||||||
| 0 µM | 32.03 ± 3.25 (9) | 14.21 ± 0.74 (9) | 16.10 ± 1.32 (9) | 33.21 ± 6.40 (7) | 47.96 ± 8.81 (7) | 17.06 ± 1.52 (7) |
| 500 µM | 64.92 ± 3.16 (9) | 20.11 ± 1.48 (9) | 17.82 ± 1.41 (9) | 44.95 ± 6.94 (7) | 49.59 ± 7.66 (7) | 23.82 ± 2.44 (7) |
| p-Value | 0.0067 | 0.0203 | 0.5092 | 0.1622 | 0.8143 | 0.1081 |
| 10 µM KN62 + 500 µM BzATP | 41.98 ± 3.28 (2) | 16.35 ± 0.89 (2) | 18.64 ± 1.58 (2) | 43.20 ± 7.16 (6) | 40.70 ± 6.47 (6) | 21.30 ± 2.48 (6) |
| p-Value | 0.3615 | 0.5025 | 0.7681 | 0.5836 | 0.5300 | 0.6135 |
| 10 µM A740003 + 500 µM BzATP | 31.58 ± 1.62 (2) | 16.50 ± 0.68 (2) | 19.57 ± 2.37 (2) | 45.42 ± 8.11 (6) | 44.95 ± 8.22 (6) | 21.60 ± 2.02 (6) |
| p-Value | 0.1688 | 0.5025 | 0.6214 | 0.6810 | 0.7351 | 0.6227 |
| 10 µM AZ11645373 + 500 µM BzATP | 25.94 ± 1.29 (2) | 12.51 ± 0.21 (2) | 13.35 ± 0.74 (2) | 41.73 ± 6.38 (6) | 37.61 ± 7.24 (6) | 25.65 ± 3.08 (6) |
| p-Value | 0.0353 | 0.0459 | 0.3020 | 0.5107 | 0.3190 | 0.6495 |
| Fmax/F0, mean ± SEM (n) | ||||||
| 0 µM BzATP | 0.678 ± 0.019 (6) | 0.516 ± 0.141 (7) | 0.598 ± 0.033 (7) | 0.737 ± 0.077 (5) | 0.803 ± 0.120 (7) | 0.840 ± 0.072 (7) |
| 100 µM BzATP | 1.668 ± 0.146 (6) | 0.916 ± 0.027 (7) | 1.056 ± 0.062 (7) | 1.845 ± 0.108 (5) | 1.136 ± 0.089 (7) | 1.647 ± 0.069 (7) |
| p-Value | 0.0008 | 0.0041 | 0.0001 | 0.0009 | 0.0413 | 0.0002 |
| 1 µM KN62 + 100 µM BzATP | 0.853 ± 0.258 (2) | 0.853 ± 0.041 (3) | 0.905 ± 0.124 (3) | 1.668 ± 0.117 (5) | 0.994 ± 0.073 (5) | 1.397 ± 0.087 (5) |
| p-Value | 0.0389 | 0.4791 | 0.1355 | 0.4143 | 0.2287 | 0.1818 |
| 1 µM A740003 + 100 µM BzATP | 0.753 ± 0.102 (2) | 0.988 ± 0.035 (3) | 1.017 ± 0.143 (3) | 1.758 ± 0.089 (5) | 1.054 ± 0.092 (5) | 1.539 ± 0.189 (5) |
| p-Value | 0.0389 | 0.3389 | 0.4908 | 0.7310 | 0.5473 | 0.6221 |
| 1 µM AZ11645373 + 100 µM BzATP | 0.890 ± 0.010 (2) | 0.940 ± 0.016 (3) | 0.926 ± 0.166 (3) | 1.544 ± 0.120 (5) | 1.103 ± 0.082 (5) | 1.580 ± 0.112 (5) |
| p-Value | 0.2513 | 0.9847 | 0.1079 | 0.1829 | 0.8098 | 0.8009 |
| Bold represents significant p-Value | ||||||
| HMCL | HMCL + OB | p-Value | HMCL + OC | p-Value | HMCL + OB + OC | p-Value | |
|---|---|---|---|---|---|---|---|
| Viability, % mean ± SEM (n = 3) | |||||||
| 0 µM | 100 ± 0.01 | 31.93 ± 10.08 | 0.1403 | 237.0 ± 12.75 | 0.3073 | 24.95 ± 5.31 | 0.1123 |
| 300 µM | 13.78 ± 0.79 | 8.81 ± 2.12 | 16.59 ± 0.74 | 13.33 ± 3.63 | |||
| p-value | 0.0070 | 0.0526 | 0.0073 | 0.1797 | |||
| 10 µM AZ11645373 + 300 µM BzATP | 48.47 ± 2.30 | 11.71 ± 4.83 | 135.8 ± 10.46 | 25.20 ± 11.54 | |||
| p-value | 0.1779 | 0.4561 | 0.1797 | 0.3711 | |||
| Mineralization, % of OB mean ± SEM (n = 4) | |||||||
| 0 µM | - | 10.65 ± 3.54 | 0.0579 | - | 4.44 ± 2.54 | 0.0038 | |
| 300 µM | 24.57 ± 4.91 | 53.94 ± 9.84 | |||||
| p-value | 0.1143 | 0.0286 | |||||
| Resorption, % of OC mean ± SEM (n = 2) | |||||||
| 0 µM | - | - | 177.9 ± 1.36 | 0.2781 | 31.09 ± 27.21 | 0.2781 | |
| 300 µM | 174.3 ± 78.82 | 100.8 ± 8.72 | |||||
| p-value | >0.999 | 0.333 | |||||
| Bold represents significant p-Value | |||||||
Publisher’s Note: MDPI stays neutral with regard to jurisdictional claims in published maps and institutional affiliations. |
© 2020 by the authors. Licensee MDPI, Basel, Switzerland. This article is an open access article distributed under the terms and conditions of the Creative Commons Attribution (CC BY) license (http://creativecommons.org/licenses/by/4.0/).
Share and Cite
Agrawal, A.; S. Kruse, L.; J. Vangsted, A.; Gartland, A.; R. Jørgensen, N. Human P2X7 Receptor Causes Cycle Arrest in RPMI-8226 Myeloma Cells to Alter the Interaction with Osteoblasts and Osteoclasts. Cells 2020, 9, 2341. https://doi.org/10.3390/cells9112341
Agrawal A, S. Kruse L, J. Vangsted A, Gartland A, R. Jørgensen N. Human P2X7 Receptor Causes Cycle Arrest in RPMI-8226 Myeloma Cells to Alter the Interaction with Osteoblasts and Osteoclasts. Cells. 2020; 9(11):2341. https://doi.org/10.3390/cells9112341
Chicago/Turabian StyleAgrawal, Ankita, Lars S. Kruse, Annette J. Vangsted, Alison Gartland, and Niklas R. Jørgensen. 2020. "Human P2X7 Receptor Causes Cycle Arrest in RPMI-8226 Myeloma Cells to Alter the Interaction with Osteoblasts and Osteoclasts" Cells 9, no. 11: 2341. https://doi.org/10.3390/cells9112341
APA StyleAgrawal, A., S. Kruse, L., J. Vangsted, A., Gartland, A., & R. Jørgensen, N. (2020). Human P2X7 Receptor Causes Cycle Arrest in RPMI-8226 Myeloma Cells to Alter the Interaction with Osteoblasts and Osteoclasts. Cells, 9(11), 2341. https://doi.org/10.3390/cells9112341

