Synergy of NUP98-HOXA10 Fusion Gene and NrasG12D Mutation Preserves the Stemness of Hematopoietic Stem Cells on Culture Condition
Abstract
1. Introduction
2. Results
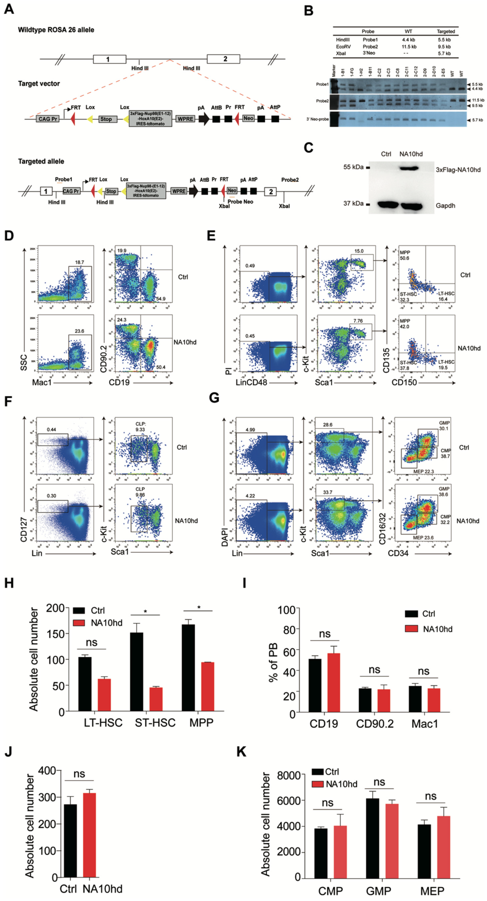
2.1. NUP98-HOXA10HD-Knock-In Mice Show Normal Hematopoiesis with Decreased Hematopoietic Stem and Progenitor Compartment
2.2. NUP98-HOXA10HD Expression Confers Competitive Transplantation Advantage on HSC
2.3. Synergistic Effect of NUP98-HOXA10HD and NrasG12D on the Competitiveness of HSC In Vivo
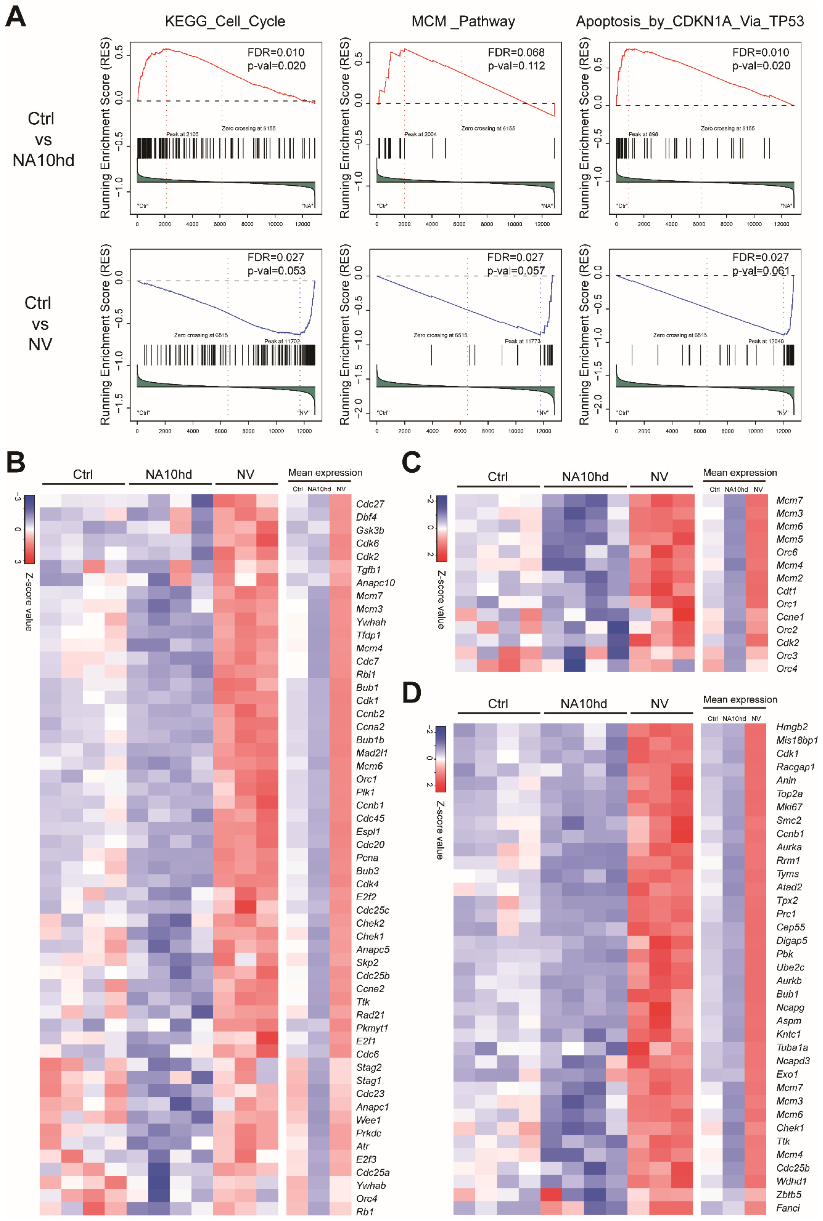
2.4. NUP98-HOXA10HD and NrasG12D Enhance the Competitiveness of HSC via Distinct Signaling Mechanisms
2.5. Single NAV-HSC Survive and Expand in Feeder-Free Medium and Its Derivatives Fully Repopulate Multi-Lineage Hematopoiesis in Recipients
3. Materials and Methods
3.1. Mice
3.2. Competitive Transplantation
3.3. Flow Cytometric Analysis
3.4. Single HSC Feeder-Free Culture
3.5. RNA-Seq and Data Analysis
3.6. Statistical Analysis
3.7. Data Availability
4. Discussion
Supplementary Materials
Author Contributions
Funding
Acknowledgments
Conflicts of Interest
References
- Ema, H.; Sudo, K.; Seita, J.; Matsubara, A.; Morita, Y.; Osawa, M.; Takatsu, K.; Takaki, S.; Nakauchi, H. Quantification of self-renewal capacity in single hematopoietic stem cells from normal and Lnk-deficient mice. Dev. Cell 2005, 8, 907–914. [Google Scholar] [CrossRef] [PubMed]
- Kent, D.G.; Dykstra, B.J.; Cheyne, J.; Ma, E.; Eaves, C.J. Steel factor coordinately regulates the molecular signature and biologic function of hematopoietic stem cells. Blood 2008, 112, 560–567. [Google Scholar] [CrossRef] [PubMed]
- Kent, D.G.; Dykstra, B.J.; Eaves, C.J. Isolation and Assessment of Single Long-Term Reconstituting Hematopoietic Stem Cells from Adult Mouse Bone Marrow. Curr. Protoc. Stem Cell Biol. 2016. [Google Scholar] [CrossRef]
- Sekulovic, S.; Gasparetto, M.; Lecault, V.; Hoesli, C.A.; Kent, D.G.; Rosten, P.; Wan, A.; Brookes, C.; Hansen, C.L.; Piret, J.M.; et al. Ontogeny stage-independent and high-level clonal expansion in vitro of mouse hematopoietic stem cells stimulated by an engineered NUP98-HOX fusion transcription factor. Blood 2011, 118, 4366–4376. [Google Scholar] [CrossRef] [PubMed]
- Lechman, E.R.; Gentner, B.; van Galen, P.; Giustacchini, A.; Saini, M.; Boccalatte, F.E.; Hiramatsu, H.; Restuccia, U.; Bachi, A.; Voisin, V.; et al. Attenuation of miR-126 activity expands HSC in vivo without exhaustion. Cell Stem Cell 2012, 11, 799–811. [Google Scholar] [CrossRef] [PubMed]
- Fares, I.; Chagraoui, J.; Gareau, Y.; Gingras, S.; Ruel, R.; Mayotte, N.; Csaszar, E.; Knapp, D.J.; Miller, P.; Ngom, M.; et al. Cord blood expansion. Pyrimidoindole derivatives are agonists of human hematopoietic stem cell self-renewal. Science 2014, 345, 1509–1512. [Google Scholar] [CrossRef] [PubMed]
- Boitano, A.E.; Wang, J.; Romeo, R.; Bouchez, L.C.; Parker, A.E.; Sutton, S.E.; Walker, J.R.; Flaveny, C.A.; Perdew, G.H.; Denison, M.S.; et al. Aryl Hydrocarbon Receptor Antagonists Promote the Expansion of Human Hematopoietic Stem Cells. Science 2010, 329, 1345–1348. [Google Scholar] [CrossRef]
- Ohta, H.; Sekulovic, S.; Bakovic, S.; Eaves, C.J.; Pineault, N.; Gasparetto, M.; Smith, C.; Sauvageau, G.; Humphries, R.K. Near-maximal expansions of hematopoietic stem cells in culture using NUP98-HOX fusions. Exp. Hematol. 2007, 35, 817–830. [Google Scholar] [CrossRef]
- Fan, R.; Bonde, S.; Gao, P.; Sotomayor, B.; Chen, C.; Mouw, T.; Zavazava, N.; Tan, K. Dynamic HoxB4-regulatory network during embryonic stem cell differentiation to hematopoietic cells. Blood 2012, 119, e139–e147. [Google Scholar] [CrossRef]
- Lu, Y.F.; Cahan, P.; Ross, S.; Sahalie, J.; Sousa, P.M.; Hadland, B.K.; Cai, W.; Serrao, E.; Engelman, A.N.; Bernstein, I.D.; et al. Engineered Murine HSCs Reconstitute Multi-lineage Hematopoiesis and Adaptive Immunity. Cell Rep. 2016, 17, 3178–3192. [Google Scholar] [CrossRef]
- Wang, J.; Liu, Y.; Li, Z.; Du, J.; Ryu, M.J.; Taylor, P.R.; Fleming, M.D.; Young, K.H.; Pitot, H.; Zhang, J. Endogenous oncogenic Nras mutation promotes aberrant GM-CSF signaling in granulocytic/monocytic precursors in a murine model of chronic myelomonocytic leukemia. Blood 2010, 116, 5991–6002. [Google Scholar] [CrossRef]
- Even, Y.; Bennett, J.L.; Sekulovic, S.; So, L.; Yi, L.; McNagny, K.; Humphries, R.K.; Rossi, F.M. NUP98-HOXA10hd-expanded hematopoietic stem cells efficiently reconstitute bone marrow of mismatched recipients and induce tolerance. Cell Transplant. 2011, 20, 1099–1108. [Google Scholar] [CrossRef] [PubMed]
- Sloma, I.; Imren, S.; Beer, P.A.; Zhao, Y.; Lecault, V.; Leung, D.; Raghuram, K.; Brimacombe, C.; Lambie, K.; Piret, J.; et al. Ex vivo expansion of normal and chronic myeloid leukemic stem cells without functional alteration using a NUP98HOXA10homeodomain fusion gene. Leukemia 2013, 27, 159–169. [Google Scholar] [CrossRef]
- Wang, J.; Kong, G.; Liu, Y.; Du, J.; Chang, Y.I.; Tey, S.R.; Zhang, X.; Ranheim, E.A.; Saba-El-Leil, M.K.; Meloche, S.; et al. Nras(G12D/+) promotes leukemogenesis by aberrantly regulating hematopoietic stem cell functions. Blood 2013, 121, 5203–5207. [Google Scholar] [CrossRef]
- Li, Q.; Bohin, N.; Wen, T.; Ng, V.; Magee, J.; Chen, S.C.; Shannon, K.; Morrison, S.J. Oncogenic Nras has bimodal effects on stem cells that sustainably increase competitiveness. Nature 2013, 504, 143–147. [Google Scholar] [CrossRef]
- Pan, X.; Durrett, R.E.; Zhu, H.; Tanaka, Y.; Li, Y.; Zi, X.; Marjani, S.L.; Euskirchen, G.; Ma, C.; Lamotte, R.H.; et al. Two methods for full-length RNA sequencing for low quantities of cells and single cells. Proc. Natl. Acad. Sci. USA 2013, 110, 594–599. [Google Scholar] [CrossRef] [PubMed]
- Venkatraman, A.; He, X.C.; Thorvaldsen, J.L.; Sugimura, R.; Perry, J.M.; Tao, F.; Zhao, M.; Christenson, M.K.; Sanchez, R.; Yu, J.Y.; et al. Maternal imprinting at the H19-Igf2 locus maintains adult haematopoietic stem cell quiescence. Nature 2013, 500, 345–349. [Google Scholar] [CrossRef] [PubMed]
- Bagherpoor, A.J.; Dolezalova, D.; Barta, T.; Kucirek, M.; Sani, S.A.; Esner, M.; Kunova Bosakova, M.; Vinarsky, V.; Peskova, L.; Hampl, A.; et al. Properties of Human Embryonic Stem Cells and Their Differentiated Derivatives Depend on Nonhistone DNA-Binding HMGB1 and HMGB2 Proteins. Stem Cells Dev. 2017, 26, 328–340. [Google Scholar] [CrossRef]
- Zhang, H.; Zhang, X.; Li, X.; Meng, W.B.; Bai, Z.T.; Rui, S.Z.; Wang, Z.F.; Zhou, W.C.; Jin, X.D. Effect of CCNB1 silencing on cell cycle, senescence, and apoptosis through the p53 signaling pathway in pancreatic cancer. J. Cell. Physiol. 2018, 234, 619–631. [Google Scholar] [CrossRef] [PubMed]
- Tentler, J.J.; Ionkina, A.A.; Tan, A.C.; Newton, T.P.; Pitts, T.M.; Glogowska, M.J.; Kabos, P.; Sartorius, C.A.; Sullivan, K.D.; Espinosa, J.M.; et al. p53 Family Members Regulate Phenotypic Response to Aurora Kinase A Inhibition in Triple-Negative Breast Cancer. Mol. Cancer Ther. 2015, 14, 1117–1129. [Google Scholar] [CrossRef] [PubMed]
- Sagawa, M.; Ohguchi, H.; Harada, T.; Samur, M.K.; Tai, Y.T.; Munshi, N.C.; Kizaki, M.; Hideshima, T.; Anderson, K.C. Ribonucleotide Reductase Catalytic Subunit M1 (RRM1) as a Novel Therapeutic Target in Multiple Myeloma. Clin. Cancer Res. 2017, 23, 5225–5237. [Google Scholar] [CrossRef] [PubMed]
- Li, L.; Yang, G.; Ren, C.; Tanimoto, R.; Hirayama, T.; Wang, J.; Hawke, D.; Kim, S.M.; Lee, J.S.; Goltsov, A.A.; et al. Glioma pathogenesis-related protein 1 induces prostate cancer cell death through Hsc70-mediated suppression of AURKA and TPX2. Mol. Oncol. 2013, 7, 484–496. [Google Scholar] [CrossRef] [PubMed]
- Ye, B.L.; Zheng, R.; Ruan, X.J.; Zheng, Z.H.; Cai, H.J. Chitosan-coated doxorubicin nano-particles drug delivery system inhibits cell growth of liver cancer via p53/PRC1 pathway. Biochem. Biophys. Res. Commun. 2018, 495, 414–420. [Google Scholar] [CrossRef]
- Hu, F.; Gartenhaus, R.B.; Eichberg, D.; Liu, Z.; Fang, H.B.; Rapoport, A.P. PBK/TOPK interacts with the DBD domain of tumor suppressor p53 and modulates expression of transcriptional targets including p21. Oncogene 2010, 29, 5464–5474. [Google Scholar] [CrossRef]
- Deneault, E.; Cellot, S.; Faubert, A.; Laverdure, J.P.; Frechette, M.; Chagraoui, J.; Mayotte, N.; Sauvageau, M.; Ting, S.B.; Sauvageau, G. A functional screen to identify novel effectors of hematopoietic stem cell activity. Cell 2009, 137, 369–379. [Google Scholar] [CrossRef]
- Yu, H.; Neale, G.; Zhang, H.; Lee, H.M.; Ma, Z.; Zhou, S.; Forget, B.G.; Sorrentino, B.P. Downregulation of Prdm16 mRNA is a specific antileukemic mechanism during HOXB4-mediated HSC expansion in vivo. Blood 2014, 124, 1737–1747. [Google Scholar] [CrossRef]
- Wang, T.; Xia, C.; Dong, Y.; Chen, X.; Wang, J.; Du, J. Trim27 confers myeloid hematopoiesis competitiveness by up-regulating myeloid master genes. J. Leukoc. Biol 2018. [Google Scholar] [CrossRef] [PubMed]
- Lebert-Ghali, C.É.; Fournier, M.; Kettyle, L.; Thompson, A.; Sauvageau, G.; Bijl, J.J. Hoxa cluster genes determine the proliferative activity of adult mouse hematopoietic stem and progenitor cells. Blood 2016, 127, 87–90. [Google Scholar] [CrossRef]
- Nolta, J.A.; Thiemann, F.T.; Arakawa-Hoyt, J.; Dao, M.A.; Barsky, L.W.; Moore, K.A.; Lemischka, I.R.; Crooks, G.M. The AFT024 stromal cell line supports long-term ex vivo maintenance of engrafting multipotent human hematopoietic progenitors . Leukemia, 2002; 16, 352–361. [Google Scholar] [CrossRef]
- Wohrer, S.; Knapp, D.J.; Copley, M.R.; Benz, C.; Kent, D.G.; Rowe, K.; Babovic, S.; Mader, H.; Oostendorp, R.A.; Eaves, C.J. Distinct stromal cell factor combinations can separately control hematopoietic stem cell survival, proliferation, and self-renewal. Cell Rep. 2014, 7, 1956–1967. [Google Scholar] [CrossRef]
- Tang, F.; Barbacioru, C.; Nordman, E.; Li, B.; Xu, N.; Bashkirov, V.I.; Lao, K.; Surani, M.A. RNA-Seq analysis to capture the transcriptome landscape of a single cell. Nat. Protoc. 2010, 5, 516–535. [Google Scholar] [CrossRef]
- Subramanian, A.; Tamayo, P.; Mootha, V.K.; Mukherjee, S.; Ebert, B.L.; Gillette, M.A.; Paulovich, A.; Pomeroy, S.L.; Golub, T.R.; Lander, E.S.; et al. Gene set enrichment analysis: A knowledge-based approach for interpreting genome-wide expression profiles. Proc. Natl. Acad. Sci. USA 2005, 102, 15545–15550. [Google Scholar] [CrossRef] [PubMed]
- Ficara, F.; Murphy, M.J.; Lin, M.; Cleary, M.L. Pbx1 regulates self-renewal of long-term hematopoietic stem cells by maintaining their quiescence. Cell Stem Cell 2008, 2, 484–496. [Google Scholar] [CrossRef] [PubMed]
- Lawrence, H.J.; Christensen, J.; Fong, S.; Hu, Y.L.; Weissman, I.; Sauvageau, G.; Humphries, R.K.; Largman, C. Loss of expression of the Hoxa-9 homeobox gene impairs the proliferation and repopulating ability of hematopoietic stem cells. Blood 2005, 106, 3988–3994. [Google Scholar] [CrossRef] [PubMed]
- Ferrell, C.M.; Dorsam, S.T.; Ohta, H.; Humphries, R.K.; Derynck, M.K.; Haqq, C.; Largman, C.; Lawrence, H.J. Activation of stem-cell specific genes by HOXA9 and HOXA10 homeodomain proteins in CD34+ human cord blood cells. Stem Cells 2005, 23, 644–655. [Google Scholar] [CrossRef] [PubMed]
- Brun, A.C.; Bjornsson, J.M.; Magnusson, M.; Larsson, N.; Leveen, P.; Ehinger, M.; Nilsson, E.; Karlsson, S. Hoxb4-deficient mice undergo normal hematopoietic development but exhibit a mild proliferation defect in hematopoietic stem cells. Blood 2004, 103, 4126–4133. [Google Scholar] [CrossRef] [PubMed]
- Wang, T.; Li, C.; Xia, C.; Dong, Y.; Yang, D.; Geng, Y.; Cai, J.; Zhang, J.; Zhang, X.; Wang, J. Oncogenic NRAS hyper-activates multiple pathways in human cord blood stem/progenitor cells and promotes myelomonocytic proliferation in vivo. Am. J. Transl. Res. 2015, 7, 1963–1973. [Google Scholar]
- McKenna, H.J.; Stocking, K.L.; Miller, R.E.; Brasel, K.; De Smedt, T.; Maraskovsky, E.; Maliszewski, C.R.; Lynch, D.H.; Smith, J.; Pulendran, B.; et al. Mice lacking flt3 ligand have deficient hematopoiesis affecting hematopoietic progenitor cells, dendritic cells, and natural killer cells. Blood 2000, 95, 3489–3497. [Google Scholar]







© 2019 by the authors. Licensee MDPI, Basel, Switzerland. This article is an open access article distributed under the terms and conditions of the Creative Commons Attribution (CC BY) license (http://creativecommons.org/licenses/by/4.0/).
Share and Cite
Dong, Y.; Xia, C.; Weng, Q.; Wang, T.; Hu, F.; Wang, K.; Liu, X.; Geng, Y.; Liu, L.; Wu, H.; et al. Synergy of NUP98-HOXA10 Fusion Gene and NrasG12D Mutation Preserves the Stemness of Hematopoietic Stem Cells on Culture Condition. Cells 2019, 8, 951. https://doi.org/10.3390/cells8090951
Dong Y, Xia C, Weng Q, Wang T, Hu F, Wang K, Liu X, Geng Y, Liu L, Wu H, et al. Synergy of NUP98-HOXA10 Fusion Gene and NrasG12D Mutation Preserves the Stemness of Hematopoietic Stem Cells on Culture Condition. Cells. 2019; 8(9):951. https://doi.org/10.3390/cells8090951
Chicago/Turabian StyleDong, Yong, Chengxiang Xia, Qitong Weng, Tongjie Wang, Fangxiao Hu, Kaitao Wang, Xiaofei Liu, Yang Geng, Lijuan Liu, Hongling Wu, and et al. 2019. "Synergy of NUP98-HOXA10 Fusion Gene and NrasG12D Mutation Preserves the Stemness of Hematopoietic Stem Cells on Culture Condition" Cells 8, no. 9: 951. https://doi.org/10.3390/cells8090951
APA StyleDong, Y., Xia, C., Weng, Q., Wang, T., Hu, F., Wang, K., Liu, X., Geng, Y., Liu, L., Wu, H., & Du, J. (2019). Synergy of NUP98-HOXA10 Fusion Gene and NrasG12D Mutation Preserves the Stemness of Hematopoietic Stem Cells on Culture Condition. Cells, 8(9), 951. https://doi.org/10.3390/cells8090951

