Next Article in Journal
Impact of Cholesterol on Ischemic Stroke in Different Human-Like Hamster Models: A New Animal Model for Ischemic Stroke Study
Previous Article in Journal
Synergistic and Pharmacotherapeutic Effects of Gemcitabine and Cisplatin Combined Administration on Biliary Tract Cancer Cell Lines
 
 
Font Type:
Arial Georgia Verdana
Font Size:
Aa Aa Aa
Line Spacing:
Column Width:
Background:
Article

Human Immunodeficiency Virus (HIV) Infection and Use of Illicit Substances Promote Secretion of Semen Exosomes that Enhance Monocyte Adhesion and Induce Actin Reorganization and Chemotactic Migration

1
Department of Pharmacology, Stony Brook University School of Medicine, Stony Brook, NY 11794-8651, USA
2
Division of Infectious Diseases, Department of Medicine, Northwestern University, Chicago, IL 60611, USA
3
Department of Infectious Diseases and Microbiology, University of Pittsburgh Graduate School of Public Health, Pittsburgh, PA 15261, USA
4
Department of Epidemiology, The Johns Hopkins Bloomberg School of Public Health, Baltimore, MD 21205, USA
5
Departments of Obstetrics and Gynecology, and Microbiology, Immunology and Molecular Genetics, David Geffen School of Medicine at UCLA, Los Angeles, CA 90095, USA
6
Department of Epidemiology, UCLA Fielding School of Public Health, Los Angeles, CA 90095, USA
7
Department of Molecular Microbiology and Immunology, Johns Hopkins Bloomberg School of Public Health, Baltimore, MD 21207, USA
8
Departments of Internal Medicine, Microbiology and Immunology, University of Iowa, Iowa City, IA 52242-1081, USA
*
Author to whom correspondence should be addressed.
Cells 2019, 8(9), 1027; https://doi.org/10.3390/cells8091027
Submission received: 6 June 2019 / Revised: 9 August 2019 / Accepted: 15 August 2019 / Published: 3 September 2019

Abstract

Semen exosomes (SE) from HIV-uninfected (HIV−) individuals potently inhibit HIV infection in vitro. However, morphological changes in target cells in response to SE have not been characterized or have the effect of HIV infection or the use of illicit substances, specifically psychostimulants, on the function of SE been elucidated. The objective of this study was to evaluate the effect of HIV infection, psychostimulant use, and both together on SE-mediated regulation of monocyte function. SE were isolated from semen of HIV− and HIV-infected (HIV+) antiretroviral therapy (ART)-naive participants who reported either using or not using psychostimulants. The SE samples were thus designated as HIV−Drug−, HIV−Drug+, HIV+Drug−, and HIV+Drug+. U937 monocytes were treated with different SEs and analyzed for changes in transcriptome, morphometrics, actin reorganization, adhesion, and chemotaxis. HIV infection and/or use of psychostimulants had minimal effects on the physical characteristics of SE. However, different SEs had diverse effects on the messenger RNA signature of monocytes and rapidly induced monocyte adhesion and spreading. SE from HIV infected or psychostimulants users but not HIV−Drug− SE, stimulated actin reorganization, leading to the formation of filopodia-like structures and membrane ruffles containing F-actin and vinculin that in some cases were colocalized. All SE stimulated monocyte chemotaxis to HIV secretome and activated the secretion of matrix metalloproteinases, a phenotype exacerbated by HIV infection and psychostimulant use. SE-directed regulation of cellular morphometrics and chemotaxis depended on the donor clinical status because HIV infection and psychostimulant use altered SE function. Although our inclusion criteria specified the use of cocaine, humans are poly-drug and alcohol users and our study participants used psychostimulants, marijuana, opiates, and alcohol. Thus, it is possible that the effects observed in this study may be due to one of these other substances or due to an interaction between different substances.

1. Introduction

HIV encodes pathogenic proteins, such as gp120, Nef, and Tat, that modulate cellular architecture and behavior. Such modulations are implicated in HIV-induced pathological processes, including immune activation that persist during combination antiretroviral therapy (cART) and contribute to serious non-AIDS events. Although cART has dramatically reduced HIV/AIDS-related pathologies and mortality [1], use of illicit substances (mostly psychostimulants) is a major barrier to combating the HIV pandemic [2,3,4,5]. Psychostimulants such as cocaine have been linked to exacerbated HIV disease progression and HIV-associated disorders [6,7,8,9,10,11,12,13]. In addition to its ability to promote risky behavior [14], cocaine impairs antiviral mechanisms [8,15], thus increasing the risk of HIV acquisition. The combination of behavioral alteration and psychostimulant-mediated impairment of antiviral mechanisms continues to be a major obstacle in combating the global HIV/AIDS pandemic. The risk of exacerbated HIV disease progression and/or HIV-associated disorders among those who use psychostimulants and who are also infected with HIV is present in those adherent to cART [16,17,18].
Aside from the brain, peripheral tissues, including lymphocytes, monocytes, and the male urogenital organs, are responsive to psychostimulants due to the presence of dopamine transporters (DAT) and dopamine receptors (DR) [19,20,21]. In particular, DRD1 and DRD2 are expressed in male genital tissues such as the testis [22] and cocaine induces ultrastructural changes in the testis [23] and negatively affects testicular physiology as well as spermatogenic processes [23,24]. Similar to its function in the central nervous system, the function of dopamine in myeloid cells is mediated primarily by DRs, which are expressed in human monocytes and macrophages [25,26,27]. Myeloid cell DRs are functional and have been implicated in HIV infection and substance use disorders [28]. Although peripheral cells have been linked to increased viral replication in the presence of psychostimulants [29,30], how HIV and/or psychostimulants alter monocyte function is not completely understood.
Recently, acellular mechanisms regulating host functions have been discovered to occur through extracellular vesicles, in particular, exosomes, which are conveyors of bio-information [31,32,33]. Exosomes have been implicated in the modulation of immune responses [34,35] and microbial pathogenesis, including HIV infection [36,37,38,39,40,41,42,43,44,45]. Other biological processes, such as extracellular matrix (ECM) reorganization, epithelial barrier regulation, inflammatory cell recruitment, microglial migration [46], and regulation of HIV transcription [44], have been associated with exosomes [47]. Given that exosomes are released by various cell types into all body fluids [35,36,48,49,50,51,52,53], it is likely that HIV infection and/or psychostimulant-mediated effects on peripheral tissues may be imprinted in exosomes and that such exosomes may reprogram host gene expression and function. In a recent study, we showed that SEs from HIV-uninfected donors who do not use psychostimulants selectively modifies HIV-induced activation of host transcription factors [44].
In the present study, our goal was to evaluate the effect of HIV infection, psychostimulant use, and co-occurring HIV/psychostimulant use on SE-mediated regulation of monocyte function. We used monocytes as a model because monocytes are present in nearly every tissue, including the brain that has little or no T cell colonization. Moreover, monocytes differentiate into HIV target cells—dendritic cells and macrophages. Finally, monocytes are the first cells recruited to sites of inflammation, are one of the immune cell types present in semen [54,55], and are important target cells for mucosal HIV transmission [56], as well as HIV-associated neurocognitive disorders [57].

2. Materials and Methods

2.1. Ethics

This study involves the use of existing human specimens (semen) and, therefore, is not human subjects’ research. De-identified semen samples were obtained from participants in the Multicenter AIDS Cohort Study (MACS), a prospective cohort study of the natural history of HIV infection in men who have sex with men which was initiated in 1984 in 4 US sites and obtained semen samples from study participants semiannually from 1984 to 1987. The semen samples were stored at −80 °C until analysis in the present study. The participants included HIV− and HIV+ men who, at the time of collection, reported using or not using illicit substances. Studies were conducted according to University regulations approved by The University of Iowa and Stony Brook University Institutional Review Boards (IRB # 201608703). HIV-1-negative donors had no history of HIV, hepatitis B virus (HBV), or hepatitis C virus (HCV) infections. HIV-1-infected donors were ART-naive.

2.2. Semen Samples

A total of 64 samples from four clinical groups (HIV-uninfected and not illicit substance users, HIV−Drug−; HIV-uninfected and self-reported illicit substance users, HIV-Drug+; HIV-infected and not illicit substance users, HIV+Drug−; and HIV-infected and self-reported use of illicit substances, HIV+Drug+). A participant was classified as an illicit substance user only if they reported using cocaine (taken by any route); in other words, if a participant reported using other substances without cocaine, they were excluded (Table 1). Sixteen participants in each group were analyzed. The samples were received frozen on dry ice from the MACS. The samples were collected between 1984 and 1987, and participants were between 20 and 65 years old.

2.3. Cells

U937 monocytic cells were obtained from the American Type Culture Collection (ATCC) and maintained in complete Roswell Park Memorial Institute (RPMI) media (Corning, Thermofisher, Grand Island, NY, USA). HIV-1 LAV-infected HeLa CD4+ cells from which HIV secretome was collected were obtained from the National Institutes of Health (NIH) Aids Reagent Program and maintained in complete Dulbecco’s Modified Eagle Medium (DMEM) media. RPMI and DMEM media were supplemented with 10% fetal bovine serum (FBS) (Atlanta Biologicals, Flowery Branch, GA, USA) that was exosome-depleted by ultracentrifugation (100,000× g, 2 h, 4 °C), 1% Penicillin-streptomycin (Thermofisher, Grand Island, NY, USA), 1 µg/mL Amphotericin B (Thermofisher, Grand Island, NY, USA), 2 mM sodium pyruvate (Corning, Corning, NY, USA), 1% of glutamate (Thermofisher, Grand Island, NY, USA), and 10 mM 4-(2-hydroxyethyl)-1-piperazineethanesulfonic acid (HEPES) buffer (Fisher Biotech, Fair Lawn, NJ, USA) at pH 8. NucBlue™ Live ReadyProbes™ reagent was purchased from EasyProbes (Thermofisher, Grand Island, NY, USA). Cell Viability Imaging Kit (Blue/Green) was obtained from Genecopoeia (Rockville, MD, USA), and Type I collagen was purchased from Corning (Corning, NY, USA).

2.4. Isolation of Exosomes

64 semen samples from four clinical groups (n = 16/group) were liquefied at room temperature for 30 min and subsequently centrifuged at 10,000× g for 30 min to remove cellular debris and large vesicles. Clarified seminal plasmas were transferred to new tubes. For Nano Tracking Analysis (NTA) experiments, six pools of samples in each group, each pool from 2 participants (100 µL/sample), were used. Samples were pooled to obtain sufficient volume needed for efficient separation and analysis. For the rest of the experiments, 4 pooled samples (n = 16, 50 µL/sample) per clinical group were used. Exosomes were purified by size exclusion chromatography (SEC), where clarified seminal plasma was loaded onto Sephadex G-50 fine beads (GE-Healthcare, Pittsburgh, PA, USA) packed in a 22 cm × 1 cm Econo-column (Bio-Rad, Hercules, CA, USA). Elution was achieved by gravity using Phosphate Buffered Saline (PBS, Corning, NY, USA). Fractions of 200 µL were collected, and elution profiles were determined by absorbance measurements at 280 nm and 600 nm. The first peak which corresponds to semen exosomes (SE) was collected, and the protein content was measured by the Bradford Assay (Bio-Rad, Hercules, CA, USA). Of note, HIV could not be efficiently separated from semen exosomes using the Optiprep (Iodixanol)-based density gradient centrifugation method. While a good gradient prior to centrifugation was obtained, a satisfactory purification was not achieved due to the fact that the gold-standard exosomal marker AChE, as well as the exosomal markers CD9, CD63, and HSP70, along with the viral protein reverse transcriptase (RT) were found across the gradients. This is not surprising since HIV and exosomes overlap in size, density, and charge, and HIV is known to incorporate exosomal markers such as CD9, CD81 [58], and CD63 [59], while exosomes in turn also contain viral proteins [60] and RNA [61]. Immunocapture purification could not be used either because this mechanism depends on the use of antibodies against either host or viral proteins which are present in exosomes and HIV. Moreover, the “release” mechanism of exosomes trapped on the antibody-bead complex was inefficient. Thus, the inclusion of exosomal proteins in HIV and HIV proteins in exosomes hindered separation of these vesicles but also highlighted the need to assess the vesicles in their near-native state to understand their effect on host cells.

2.5. Nanoparticle Tracking Analysis (NTA)

Exosome size and concentration were measured by NTA using ZetaView PMX 110 (Particle Metrix, Mebane, NC, USA) and the corresponding software ZetaView v8.04.02. Samples were diluted appropriately in ultrapure water and measured under the same settings (temperature 25 °C, sensitivity 92, shutter speed 70, and frame rate 30 fps). Data acquisition for size and concentration was performed in triplicate measurements, and each replicate corresponded to 11 positions with two cycles of reading at each position. The system was aligned and calibrated with 102-nm polystyrene standard beads. After automated analysis of the 11 positions and removal of any outlier position, the median number (X50) was used to report the particle size. The measured concentration was normalized to the volume of plasma and reported in particles/mL of seminal plasma. For zeta potential, measurements were performed in ultrapure water (pH 5.8) and data were acquired in quintuplicate. Each replicate corresponded to two cycles of reading.

2.6. Transmission Electron Microscopy (TEM)

Microscopic analysis of exosome samples was performed as previously described [36,38]: 200 µL of purified SE were buffer exchanged with Tris buffer (pH = 7.5, 1 M) and concentrated through a 0.5-mL centrifugal filter (10,000 NMWL) into 50 µL; 10 µL of concentrated SE was applied on to carbon-coated copper grids (Pellco Easiglow, 0.2 mpar, 30 mA, 40 s, negative) and allowed to sit for 30 s. Excess samples were removed with filter paper. The grids were washed with distilled deionized water (ddH2O) twice, stained with 0.7% Uranyl Formate solution for 20 s, and then allowed to air dry. Images were viewed and collected using a FEI Tecnai12 BioTwinG 2 electron microscope. The samples were captured with an AMT XR-60 CCD Digital Camera system. The size of particles from TEM images were quantified by ImageJ.
Microscopic analysis of exosome samples was performed as previously described [36,38]: 200 µL of purified SE were buffer exchanged with Tris buffer (pH = 7.5, 1 M) and concentrated through a 0.5-mL centrifugal filter (10,000 NMWL) into 50 µL; 10 µL of concentrated SE was applied on to carbon-coated copper grids (Pellco Easiglow, 0.2 mpar, 30 mA, 40 s, negative) and allowed to sit for 30 s. Excess samples were removed with filter paper. The grids were washed with distilled deionized water (ddH2O) twice, stained with 0.7% Uranyl Formate solution for 20 s, and then allowed to air dry. Images were viewed and collected using a FEI Tecnai12 BioTwinG 2 electron microscope. The samples were captured with an AMT XR-60 CCD Digital Camera system. The size of particles from TEM images were quantified by ImageJ.

2.7. Reverse Transcriptase (RT) Assay

HIV RT activity was determined with an EnzCheck Reverse Transcriptase Assay kit (Invitrogen, Carlsbad, CA, USA) according to the manufacturer’s protocol. Briefly, 30 µg (~6 × 109 particles) of purified SE (6 pools of 2 donors each for HIV+Drug− and HIV+Drug+ groups) were lysed with 6 µL Triton X-100 in a total volume of 50 µL per well, to which 20 µL of poly(A)-oligo(dT) in a polymerization buffer were added. Assay was performed in a 96-well black plate in triplicates. An equivalent volume of PBS was used as the negative control. RT standard curve was prepared with serial dilution (0, 0.625, 1.25, 2.5, and 5 µg/mL) of Murine Leukemia Virus (MLV) recombinant RT.

2.8. ELISA Assays

HIV p24 ELISA (Xpressbio, Frederick, MD, USA) and cocaine ELISA (Abnova, Taipei, Taiwan, China) were conducted by following the manufacturers’ protocols. Briefly, for HIV p24 ELISA, a total of 30 µg purified SE (~6 × 109 particles) from HIV+ groups were tested in 6 pools of 2 donors each. An equivalent volume of PBS was used as the negative control. The same procedure was adopted for cocaine metabolite ELISA, with Drug+ groups being tested (6 pools of 2 donors each per group) in triplicate. The detection limit of the ELISA kit for HIV p24 and cocaine were 1.7 pg/mL and 1 ng/mL, respectively.

2.9. RNA Purification

Collagen coating of tissue culture plates was described previously [62]. Briefly, 6-well tissue culture plates were pre-coated with 50 µg/mL of collagen for 2 h at 37 °C, after which 1 mL of 2 mg/mL bovine serum albumin (BSA, Research Products International, Mount Prospect, IL, USA) was added to block nonspecific sites. Two million U937 cells treated with vehicle (PBS) or 100 µg/mL of SE from each of the four clinical groups were plated and incubated for 18 h at 37 °C and 5% CO2. Each treatment included three replicates. Subsequently, total RNA was extracted using the miRNeasy Mini Kit (Qiagen, Hilden, Germany) following the manufacturer’s protocol. An on-column DNAse digestion step (RNase-Free DNase set, Qiagen) was added after the first buffer wash step. The yield, quality, and size distribution of RNA isolated from the cells were determined using the Bioanalyzer instrument (Agilent, Santa Clara, CA, USA). Six hundred ng of the RNA from each treatment group was applied to an RNA Nano Chip, and the RNA profiles were detected and analyzed on the Agilent 2100 Bioanalyzer with 2100 Bioanalyzer expert software (v B.02.08.S1648 (SR 1)). The electropherogram traces and “gel-like” images were exported from the instrument’s software and presented in Supplementary Figure S1. Isolated RNA was used for microarray analysis or for cDNA synthesis and subsequent real-time quantitative PCR (RT-qPCR) analysis.

2.10. Microarray Analysis, Data Mining, and Data Visualization

150 ng of total RNA was prepared for microarray analysis using the GeneChip™ WT PLUS Reagent Kit (Applied Biosystems, Foster City, CA) according to manufacturer’s protocol. The samples were hybridized (16 h) to Clariom™ S Human Arrays (Applied Biosystems, Foster City, CA) in a GeneChip™ Hybridization Oven 645 (Applied Biosystems™). The arrays were washed and stained using the GeneChip™ Hybridization, Wash and Stain Kit (Applied Biosystems, Foster City, CA) in a GeneChip™ Fluidics Station 450 according to manufacturer’s protocol. The arrays were scanned in a GeneChip™ Scanner 3000 7G (Applied Biosystems, Foster City, CA). Quality control and initial analysis, including scatterplots of differentially expressed genes (DEGs), Venn analysis, and Kyoto Encyclopedia of Genes and Genomes (KEGG) pathway analysis, were performed using Transcriptome Analysis Console (TAC) v 4.0.0.25 (Applied Biosystems, Foster City, CA). Clustered heatmaps were plotted using heatmapper [63] (www.heatmapper.ca), with the average linkage method and Euclidean distance measurement method. The lists of SE, SE-Drug, and SE-HIV DEGs that were obtained from a TAC analysis were subjected to data mining in a Web-based Gene Set Analysis Toolkit (WebGestalt [64], www.webgestalt.org), from which biological process and molecular function and cellular component gene ontology (GO) terms were obtained.

2.11. Primer Design and Real-Time Quantitative PCR (RT-qPCR) Data Validation

Primers were designed using the Thermofisher oligoperfect program (https://www.thermofisher.com/us/en/home/life-science/oligonucleotides-primers-probes-genes/custom-dna-oligos/oligo-design-tools/oligoperfect.html). Primers were in silico validated using the University of California, Santa Cruz (UCSC) in silico-pcr program (http://mgc.ucsc.edu/cgi-bin/hgPcr). The designed primers are listed in Table 2. Five µg total RNA was used for cDNA synthesis using the High Capacity cDNA Reverse Transcription Kit (Applied Biosystems, Thermofisher). The cDNA was stored at −20 °C until use. The thermal cycler program and expression calculation was setup in a 7500 FAST real-time PCR system (Applied Biosystems, Thermofisher), and the fold change in gene expression was calculated using the standard ∆∆CT method.

2.12. Collagen Adhesion Assay

Flat-bottom 96-well plate were pre-coated with 50 µL of 50 µg/mL of Type I collagen (Corning, Corning, NY, USA) for 2 h at 37 °C; 40 µL of 2 mg/mL Bovine Serum Albumin (BSA) was used to block the nonspecific sites. Incoming U937 cells (10,000 cells/well) treated with 100 µg/mL of SE or with equivalent volume of vehicle (PBS control) were added to the pre-coated wells and allowed to adhere for 18 h at 37 °C. Non-adhered cells were gently washed off with PBS three times. The adhered cells were labeled with NucBlue™ for 20 min at room temperature, and the wells were imaged (4× objective) in their entirety in the DAPI channel (360 nm/460 nm excitation/emission) using a Lionheart FX Automated Microscope (BioTek, Winooski, VT, USA). The captured images were then stitched, and the cell numbers were calculated using Gen5 ImagePrime. Values were represented as the number of total adhered cells in each well. Each treatment included four repeated wells.

2.13. Evaluation of Cell Viability and Proliferation

A total of 10,000 U937 cells per well were seeded in a collagen-coated 96-well plate with 100 µg/mL of SE or equivalent volume of PBS for 18 h at 37 °C. All cells were collected after treatment and tested for viability by the Trypan Blue (Life Technologies, Carlsbad, CA, USA) exclusion and Live/Dead Cell Stain (Cell Viability Imaging Kit, GeneCopoeia, Rockville, MD, USA) methods. Cell proliferation was determined by counting the total number of live cells. The experiments were repeated 3 times, and each experiment included three replicates.

2.14. Immunofluorescence-Based Analysis of Cytoskeletal Changes and Focal Adhesion

U937 cells were plated (10,000 cells/well) on a 96-well glass bottom dish (Cellvis, Mountain View, CA, USA) coated with Type I collagen and treated with 100 µg/mL of respective SE. The plate was centrifuged at 200× g for 8 min to facilitate cellular adherence to the bottom of the well and incubated at 37 °C for 18 h. Following incubation, cells were washed with PBS and fixed with 4% paraformaldehyde (PFA) in PBS for 15 min. Cells were then permeabilized by incubation in 0.1% TritonX-100 for 10 min. AlexaFluor 594 Phalloidin (Thermofisher, Grand Island, NY, USA) and Alexa Fluor 488 Vinculin (Thermofisher, Grand Island, NY, USA) were applied in a 1:40 dilution for 1 h, followed by a 5-min DAPI stain. Images were acquired using a Lionheart FX Automated Microscope (Biotek, Winooski, VT, USA). Representative 10× and 60× images were acquired manually for five fields of view per well. Image procession was performed using Gen5 ImagePrime. Quantification of cellular size, area, and circularity was performed by Gen5 ImagePrime via masking of phalloidin. A circularity metric was created by inputting the equation C = 4 π A / P 2 , where C is the circularity, A is the area of the cell, and P is the perimeter of the cell (https://imagej.nih.gov/ij/plugins/circularity.html).

2.15. Colocalization Analysis

60× fluorescent images of U937 cells treated with vehicle or SE (100 µg/mL) and stained with Alexa Fluor 594 Phalloidin and Alexa Fluor 488 Vinculin captured on a Lionheart FX Automated Microscope were imported into ImageJ (http://imagej.nih.gov/) for colocalization analysis. An open source ImageJ plugin “EzColocalization” (http://sites.imagej.net/EzColocalization/plugins/) was used to quantify colocalization of actin (phalloidin) and vinculin at regions of cell–cell contact and membrane protrusions. Regions of interests (ROIs) were selected via an ROI manager. Using EzColocalization, Pearson correlation coefficient (PCC) and Threshold overlap score (TOS, linear) quantifications were performed for 7 representative fields of view per SE treatment and vehicle. PCC and TOS (linear) values for each ROI were exported into GraphPad Prism for further analysis. One-way ANOVA was performed to determine the significance of SE treatment relative to the vehicle. Colocalization heatmaps were generated using the ImageJ plugin “Colocalization Colormap” (https://sites.google.com/site/colocalizationcolormap/home).

2.16. Chemotaxis

Migration assays were conducted in a 10-well chemotaxis chamber (Neuroprobe Inc., Gaithersburg, MD, USA). Basal chambers were filled with media containing 0% FBS (serum-free), 30% FBS, or conditioned media from HIV-1 LAV-infected HeLa CD4+ cells (HIV secretome). A polycarbonate polyvinylpyrrolidone-free filter with a pore size of 5 µm was then placed over the lower chambers, and 285 µL of U937 cell suspensions (500,000 cells per well) that were pretreated for 24 h with either vehicle or 100 µg/mL SE from the 4 clinical groups in equal volumes of serum-free media were placed on the filter. The chambers were incubated for an additional 20 h at 37 °C in a 5% CO2 incubator. The apical chamber cells were carefully harvested, membranes were thoroughly rinsed, and basal chamber cells were harvested by piercing the membrane in the basal chamber. Cell suspensions were mixed with Trypan Blue dye, and total cell numbers and viability were quantified via hemocytometer counting.

2.17. Gelatin and Casein Zymography

After the 24 h serum starvation for migration assays, the conditioned media was harvested on ice. Following a 2000× g centrifuge step for 10 min, the media was mixed with a 4× Laemmli sample buffer (Bio-rad, Hercules, CA, USA) with the absence of boiling or 2-mercaptoethanol. Ten percent SDS-PAGE gels (0.75 mm thick) containing 0.1% gelatin in the resolving gel were prepared. Equal volumes of samples were loaded into the lanes, and electrophoresis was performed (Mini-PROTEAN Bio-Rad). Gels were removed from their cassettes, rinsed in distilled water, and incubated with a 1× Zymogram Renaturation Buffer (Bio-Rad) for 30 min with gentle agitation to remove SDS and to renature the proteins. Gels were then transferred to a 1× Zymogram Development Buffer (Bio-rad) for 30 min at room temperature, followed by replacement with fresh development buffer and incubated for 24 h at 37 °C to allow proteolytic digestion of the gelatin substrate. Gels were then rinsed with distilled water and stained with Coomassie blue for 30 min. Destaining was carried out with 50% methanol and 10% acetic for 1 h. Zones of gelatin degradation were imaged using an Odyssey CLx Imaging system (LI-COR Biosciences, Lincoln, NE, USA). The area of destained bands (zones of gelatin degradation) was then measured with ImageJ analyzing software and normalized to the value of vehicle treated samples. B-casein zymography was performed as described for gelatin zymography, aside from the inclusion of a 40 mA gel pre-running step performed prior to sample loading.

2.18. Statistical Analysis

The expression analysis settings for the microarray analysis were as follows: Gene-Level Fold Change < −2 or > 2, Gene-Level p-Value < 0.05, and ebayes ANOVA Method. The matrix correlation analysis was performed using GraphPad Prism software (v 8.1.2). Graphpad Prism was also used to plot all the graphs and to determine the statistical significance in this study. For a two-group comparison, unpaired t-test with Welch’s correction was used to determine the differences between the groups. For a four-group comparison, ordinary one-way ANOVA test with Dunnett’s correction was used in this study to determine the differences between SE groups as compared to HIV−Drug−. * p < 0.05, ** p < 0.01, *** p < 0.005, **** p < 0.001, and ns, nonsignificant.

2.19. Data Availability

The authors declare that all data supporting the findings of this study are available within the article. Microarray data have been deposited in the Gene Expression Omnibus (GEO) under accession code GSE129506.

3. Results

3.1. Biophysical Characterization of SE from Study Participants

Ultraviolet–visible spectroscopy (UV–Vis) analysis of SE profiles indicated that the fractions eluted in the void peak were enriched in vesicles, whereas the vesicle-free proteins eluted in the latter peak (Figure 1A). Comparison of the profiles from the different clinical groups (n = 6) showed subtle differences in the height of the peaks (Figure 1A). The first peak, designated as SE, was collected and analyzed for protein concentration. No significant differences were observed in each of the SEs with protein concentrations ranging from 6.86 to 8.55 mg/mL of plasma (Figure 1B). NTA revealed subtle differences in SE size and concentration (Figure 1C) while the mean size of SE from HIV+Drug− was significantly different from the other groups (Figure 1D), the mean concentration was not different (Figure 1E). Since the electrical properties of the exosomal surface measured as ζ-potential is determined by the surface molecules on exosome membranes, we examined the effect of HIV infection and psychostimulant use on the ζ-potential of SE. Mean ζ-potential of HIV−Drug−, HIV−Drug+, and HIV+Drug− SE were not significantly different. In contrast, the ζ-potential of SE from HIV+Drug+ participants were significantly different from the HIV−Drug− SE (Figure 1F). TEM-based analysis showed no significant differences in SE morphology and size (Figure 1G,H).

3.2. HIV Proteins and Cocaine Metabolite (Benzoylecgonine) Are Associated with SE

RT assay and HIV p24 ELISA were used to assess the level of viral proteins associated with SE. The results showed mean values of 9.03 and 11.49 RT unit/mL for the HIV+Drug− and HIV+Drug+ groups, respectively (Figure 1I), whereas p24 mean values were 4.17 and 4.4 pg/mL for the HIV+Drug− and HIV+Drug+ groups, respectively (Figure 1J). Furthermore, the ELISA assay showed that detectable levels of cocaine metabolite benzoylecgonine is associated with SE, albeit below the assay detection limit of 1 ng/mL. Although the reasons for low levels of HIV proteins and benzoylecgonine in SE are unknown, it could be that the proteins and metabolites may be low in SE or that they are degraded, given the age of the seminal samples (~32 years) and the short half-life of benzoylecgonine, which is about 24 h for a single dose and a maximum of 10 days for chronic users [65]. It is also possible that SE do not carry this specific cocaine metabolite—benzoylecgonine. However, we were unable to assess other viral proteins and cocaine metabolites due to limited semen samples. Our data suggest that both HIV proteins and cocaine metabolite may be associated with SE.

3.3. The effect of SE Stimulation on Gene Expression Signature of Collagen-Cultured Monocytes

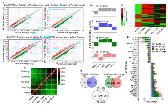
Since HIV infection and psychostimulant use did not significantly change the biophysical properties of SE, we examined the effect of SE from the different clinical backgrounds on the gene expression profile of monocytes cultured atop collagen as the substrate. We selected collagen as a relevant ECM because collagen is the most abundant matrix protein and HIV stimulates local production of collagen [66], which provides activating signals to myeloid cells, drives sustained inflammation, and alters the architecture of lymphoid tissues [67,68]. Figure 2A shows the distribution of all genes stimulated by the different SE in comparison to vehicle-treated cells. The correlation matrix, including all genes (21448) within the five treatment groups regardless of significance, shows that, in general, HIV−Drug− SE have minimal effect on the gene expression pattern of monocytes. However, psychostimulant use and/or HIV infection altered monocyte gene expression pattern (Figure 2B). Since monocytes express DRs which mediate cellular response to dopamine [69], we analyzed microarray data for levels of DR following treatment with the different SE. The results showed that monocytes express mRNA of DR variants (Figure 2C), although none of the SE significantly altered DR mRNA levels.
The effect of SE stimulation on monocytes gene expression profile was further delineated by identifying the differentially expressed genes (DEGs) shown in Table 3. Two-way Venn-filtration identified genes commonly altered by SE, regardless of the clinical group (Figure 2D). This analysis showed an overlap of 30 SE DEGs. Hierarchical clustered heatmap (Figure 2E) and a bar graph of fold change analysis (Figure 2F) was used to visualize the relationship between the genes, the direction of gene regulation, and the type of SE that elicited the regulation. In comparison to steady state levels of gene expression observed in vehicle-treated cells, 17 genes were upregulated by SE while 13 genes were suppressed by SE (Figure 2F). These results revealed specific gene expression signatures imprinted by SE from different clinical backgrounds. Among these DEGs are MMP1 and MMP19, which are proteins linked to the breakdown of extracellular matrix (ECM) in normal physiological (embryonic development, reproduction, and tissue remodeling) [70] and disease processes (arthritis, cancer metastasis, and HIV pathogenesis) [71,72]. In addition, the pro-inflammatory proteins CCL3, S100A8, and C5aR1 [73,74,75]; inflammatory regulators FPR1, FPR3, and TNFAIP6 [76,77]; cell proliferation, differentiation, and transformation regulatory proteins FOSB and FOS [78]; and transcription factors EGR1 and EGR3 [79] were also among the DEGs dysregulated by the different SEs.

3.4. SE from Psychostimulant Users or HIV-Infected Participants Dysregulate Monocyte Gene Expression

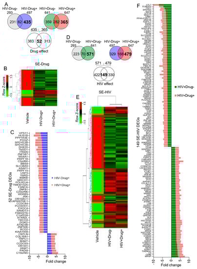
Two-way Venn-filtration was used to identify DEGs in cells treated with SE from HIV−Drug+ and HIV+Drug+ participants designated as SE-Drug DEGs (Figure 3A). Our analysis revealed that SE-Drug differentially regulated 52 genes, which is more than the 30 SE DEGs (Figure 2D–F). The relationship between the different genes induced by SE-Drug can be visualized using a hierarchical clustering heatmap (Figure 3B). Figure 3C shows individual genes within each of the SE-Drug DEGs and their expression patterns. A total of 9 genes were upregulated by SE-Drug while 43 genes were downregulated. Noteworthily, among the upregulated SE-Drug DEGs was collagen alpha-1(XVI) chain (COL16A1), known to be involved in inducing MMP9 secretion through AP-1 activation [80], in mediating cell attachment, in inducing integrin-mediated cellular reactions such as cell spreading and alterations in cell morphology [81,82], and in promoting glioma cell adhesion [83] and invasion [84]. Conversely, HUS1 Checkpoint Clamp Component B (HUS1B), which overexpression has been shown to induce cell death [85], was potently suppressed by Drug-SE. We used a similar approach to characterize gene expression changes induced by SE from HIV+Drug− and HIV+Drug+ participants (SE-HIV). The analysis identified 149 (65 upregulated and 84 downregulated) SE-HIV DEGs (Figure 3D), of which the hierarchical clustering (Figure 3E) revealed subtle differences between the two SE-HIV (HIV+Drug− and HIV+Drug+) groups compared to vehicle control. Fold differences and direction of gene expression between the SE-HIV groups are shown in Figure 3F. Among the 65 upregulated SE-HIV DEGs were inflammatory molecules, such as CCL4L1 and Resistin (RETN), transcription factors (RELB and MXD1), and antiviral molecules such as Interferon-induced antiviral RNA-binding protein (IFIT1) [86], whereas among the top downregulated SE-HIV DEGs was Tuberous Sclerosis 1 (TSC1), which is a tumor suppressor gene that maintains HIV-1 latency by negatively regulating the AKT-mTORC1 pathway [87].

3.5. Gene Ontology (GO) Analysis

We used GO enrichment analyses to predict the possible biological roles of the identified DEGs (Figure 4A–F). Table 4, Table 5 and Table 6 summarize the top 10 GO Terms enriched in three ontologies—biological processes (Figure 4A,C,E and Table 4), molecular function (Figure 4B,D,F and Table 5), and cellular component (Table 6). Furthermore, Table 7 listed the top 10 KEGG pathways identified by Webgestalt analysis. KEGG pathway by count, as determined by TAC software, identified focal adhesion as one of the top 10 common pathways in cells treated with SE from the four clinical groups (Table 8).

3.6. Validation of Microarray Data

A subset of DEGs linked to two ontology terms—biological processes and molecular functions (Figure 4A–F, blue and red fonts)—were used for real-time quantitative PCR (RT-qPCR) validation using the primers shown in Table 2. The results show overall agreement between RT-qPCR and microarray results (Figure 4G), with subtle variation that may be attributed to assay differences. This validation study confirms that many genes were indeed differentially regulated by SE and that HIV infection, psychostimulant use, and HIV/psychostimulant use have the ability to regulate SE function.

3.7. SE from HIV-Infected Participants Who Used Psychostimulants Enhanced Monocyte Adhesion to Collagen

Since cell adhesion molecule binding is a molecular function GO term in gene expression analysis and COL16A1 involved in cell adhesion [81,82,83] is upregulated by SE-Drug (Figure 3C), we assessed the effect of SE on the adhesion of U937 monocytes to collagen. Monocyte adhesion occurred in untreated cells, with reduced adhesion when a serum-free medium was used. Compared to vehicle-treated cells, SE from all four clinical groups increased monocyte adhesion both in complete (Figure 5A) and serum-free (Figure 5B) media. However, adhesion of monocytes treated with HIV+Drug+ SE was the most enhanced. The increases in adhesion cannot be attributed to serum since similar increases were observed in serum-free conditions (compare Figure 5A,B). Furthermore, the increase in the number of adherent cells cannot be attributed to cell death or cell proliferation since none of the SE had cytotoxic (Figure 5C,D) or proliferative (Figure 5E,F) effects on U937 cells under the same experimental conditions.

3.8. SE from HIV-Infected and Psychostimulant Users Induce Actin Reorganization

To further understand the effects of SE on monocyte adhesion to collagen, we examined cell morphology and cytoskeletal dynamics of SE-treated cells compared to vehicle-treatment. SE from different clinical groups induced distinct changes in cell morphology and actin organization in monocytes (Figure 6A). When unstimulated or HIV−Drug− SE-treated monocytes were allowed to adhere to collagen-coated coverslips, the majority of cells maintained a cortical ring of actin filaments (Figure 6A, columns 1 and 2). In the presence of SE-Drug and SE-HIV, monocytes displayed considerable degrees of spreading and polarization (Figure 6A, columns 3 to 5) with actin localized to membrane ruffles and areas of cell-to-cell contacts (Figure 6A, columns 3 to 5). SE-polarized cells displayed asymmetric morphology suggestive of cell migration, with cell periphery displaying membrane ruffles and filopodia-like structures (Figure 6A). We measured the dynamics of SE on cell spreading by quantifying the cell size and cell area. Cells treated with vehicle had an average size of 14.74 µm, with a spread cell area of 172.48 μm2 (Figure 6B,C). The size (14.58 μm) and area (170.63 μm2) of cells treated with HIV−Drug− SE were similar to vehicle-treated cells. At variance, HIV−Drug+, HIV+Drug−, and HIV+Drug+ SE significantly increased cell sizes to 16.65, 18.49, and 20.5 µm respectively, and cell areas to 221.33, 274.16, and 333.70 μm2 respectively (Figure 6B,C). To further assess monocyte morphometrics, we traced the cell membrane (Figure 6D) and determined monocyte circularity. Monocytes are circular cells, and the circularity of cells treated with vehicle was highest at 0.71, with 1 being a perfect circle. In contrast, average cell circularity increased to 0.76 in cells treated with HIV−Drug− SE. However, treatment of monocytes with HIV−Drug+, HIV+Drug−, or HIV+Drug+ SE decreased monocyte circularity to 0.65, 0.63, and 0.58 respectively (Figure 6E). These data further support the induction of membrane ruffles and filopodia-like structures in monocytes treated with SE-Drug or SE-HIV and suggest that infection with HIV or use of psychostimulants alter the function of SE. Noteworthy is that filopodia and other thin membrane protrusions are sensitive to PFA fixation [88]. Since our cells were fixed, we may have underestimated the extent of membrane protrusions on the cells. Thus, studies of the effect of SE on monocyte morphometrics using unfixed living cells is warranted and not conducted in the present study due to limited semen specimens from all clinical groups. However, our data suggest that SE-Drug and SE-HIV induce monocytes to polarize.

3.9. SE from HIV Infected and Psychostimulant Users Enhance Monocyte Chemotaxis

Given the reported enhanced adhesion of monocytes to endothelial surfaces in the context of HIV infection [89,90] and our observation that SE-Drug and SE-HIV modified monocyte cytoskeleton and exacerbated their adhesion to collagen, we sought to gain further insights into the effect of SE from psychostimulant users and HIV-infected subjects on monocyte motility. In general, while all SE induced chemotactic migration, HIV+Drug+ had the highest induction. In comparison to vehicle, HIV−Drug− SE modestly induced monocyte chemotaxis to HIV secretome, but chemotaxis was significantly higher in cells treated with SE from HIV+Drug− (20-fold increase), HIV−Drug+ (~19-fold increase), and HIV+Drug+ (~33-fold increase), in that order (Figure 7A). The differences in chemotaxis is independent of cell viability (Figure 7B), suggesting that HIV infection and psychostimulants use may reprogram SE to induce monocyte motility.

3.10. HIV Infection and Psychostimulant Use Enhanced Secretion of SE that Activated Matrix Metalloproteinases

Various gelatinolytic degradative areas corresponding to active and pro MMP2 and MMP9, along with other MMP species were observed in secretomes of SE-treated cells compared to vehicle-treated cells (Figure 7C). The highest gelatinolytic activity measured by the total degradative area was 3.4-fold compared to vehicle-treated cells, and this activity was observed in th secretomes of cells treated with HIV−Drug+ SE (Figure 7D). Similarly, secretomes from SE-treated cells contain caseinolytic enzymes (Figure 7E). For both gelatin and casein zymographs, the cleared bands indicate areas of enzymatic activities while the arrows/brackets indicate various MMP species based on the correspondence of their size (kDa) to known MMP sizes. Casein zymography is technically challenging and less sensitive than gelatin zymography (compare Figure 7C,E). This is partly because of the migration pattern of casein which results in two clearly defined zones in the gel (Figure 7E, less and excess casein), the lower part that contains excess casein and the upper part with less casein. This is problematic because some MMPs, such as the pro (~28 kDa) and active (~20 kDa) forms of MMP7, migrate near the casein-migration boundary and were difficult to distinguish. While gelatin zymography predominantly detects MMP2 and MMP9 activities, casein is a preferential substrate for MMP3, MMP7, MMP12, and MMP13 [91,92,93]. Quantitation of select caseinolytic degradative areas showed that HIV−Drug+ SE-treated cells produced increased amounts of high molecular weight caseinolytic complexes (Figure 7F) with subtle differences in MMP7 (Figure 7G). Collectively, these results provide evidence of SE-induced migration and ECM-modifying MMPs that degrade gelatin (denatured form of collagen) and β-casein. However, whether SE-mediated cell migration and activation of MMPs play a role in immune surveillance, viral pathogenesis, maintenance, and/or disruption of barrier integrity remains to be determined. It also remains to be determined what role, if any, SEs play in activating lipases and other proteases.
HIV infection and psychostimulant use promote secretion of SE that enhanced formation of focal adhesions and adherence junctions: Since formation of focal adhesion (FA) is integral to cell adhesion and migration, we examined the effects of SE on FA using the general adhesion proteins vinculin and F-actin, which form part of the cell’s cytoskeleton. While vinculin localized to cell-to-cell contacts (adherence junctions, AJ) in all treatments (Figure 8A, row 3), SE-Drug and SE-HIV promote the appearance of increased FA localization to membrane protrusions (Figure 8B, row 3). Vinculin is known to be activated downstream of cell surface receptors and binds talin and F-actin to provide a physical link between the actin cytoskeleton and integrins [94]. Thus, we examined the colocalization of F-actin with vinculin. Increased areas of F-actin•Vinculin were observed at AJs in all treatments (Figure 8A, row 4), with increased F-actin•Vinculin colocalization in AJs in cells treated with SE-Drug and SE-HIV (Figure 8C,D). Moreover, a preponderance of SE-Drug and SE-HIV treated cells contain F-actin•Vinculin in areas of cell protrusions (Figure 8B, row 4), but no significant difference was observed (Figure 8E,F). Although the role of SE in cell-to-matrix and cell-to-cell adhesions is yet to be determined, the increased detection of vinculin at areas of cell-to-matrix and cell-to-cell contacts suggest possible SE-mediated recruitment of vinculin to FAs and AJs in monocytes. These findings suggest that the SE-induced adhesive and protrusive modules may be functionally linked by the actin network to facilitate mechanotransduction as well as to provide cues between cells.

4. Discussion

In this study, we show that SEs are present in the semen of HIV-uninfected and HIV-infected participants independent of psychostimulants use. We also highlight the association of viral protein—RT and cocaine metabolite—benzoylecgonine with SE and show that SEs from study participants reprogrammed monocyte gene expression, morphometrics, and function.
Transcriptomics analysis of monocytes plated atop collagen and treated with SE from HIV−/+ and Drug−/+ groups showed that, in general, SE contain factors, such as COL16A1 and MMPs known to regulate cell adhesion [81,82,83] (Figure 2F and Figure 3C), cell chemotaxis (Figure 4A), and metalloprotease activity (Figure 4B). Furthermore, SE-Drug suppressed the expression of HUS1B, linked to the induction of cell death [85]. Amongst other observations was the result that SE-HIV suppressed the expression of TSC1, a protein known to maintain HIV in a latent state via the AKT-mTORC1 pathway [87]. These transcriptomic results support the observation that SE-Drug and SE-HIV promote monocyte adhesion, cytoskeletal reorganization, and chemotactic migration.
Categorization of DEGs in each treatment into GO and KEGG functional terms identified a common theme—FA as a potential SE-regulated function (Table 8). FAs are large protein complexes that physically connect the ECM to the cytoskeleton of the cells and are integral to cell adhesion, signaling, actin cytoskeleton dynamics, and cell migration while SE induced monocyte adhesion to collagen, HIV infection, and/or psychostimulant use resulted in the secretion of SE-Drug and SE-HIV that potentiated monocyte adhesion to collagen (Figure 5). Indeed, HIV infection of lymphocytes and monocytes resulted in increased adhesion of the infected cells to vascular endothelium and ECM molecules [95], and treatment of monocytes with HIV Tat protein increased monocyte adhesion to endothelial monolayers [96].
Analyses of monocyte morphometrics and migration revealed that, in the presence of HIV infection and psychostimulant use, SE profoundly altered monocytes by increasing membrane ruffling and formation of filopodium-like structures. These changes resulted in variable modification of cell size and cell area by the different SEs; however, SE from HIV+Drug+ participants induced the most significant changes. These observations suggest that the ability of SE to regulate actin cytoskeleton dynamics, formation of membrane structures, FA, AJ, and localization of F-actin and vinculin to structures similar to the leading edge of migrating cells [97] and at cell–cell junctions depend on the microenvironment secreting the SE. On the basis of these observations, it is therefore possible that exosomes may modify FAs and AJs in response to changes in their microenvironment.
While FA bridges cells to ECM, AJ links neighboring cells and the actin–myosin cytoskeleton. These processes play a role in physiologic and pathologic signaling and cell migration and invasion during morphogenetics, tissue repair, and barrier disruption events [98,99]. In the center of these cell-to-cell and cell-to-ECM interactions is the actin machinery [100], which we found profoundly colocalized with vinculin in FA and AJ (Figure 8). Thus, elevated vinculin incorporation in the adhesion complexes may explain the observed enhanced firm adhesion of SE-Drug- and SE-HIV-treated monocytes to collagen and migration of monocytes to HIV secretome.
The components of FA and AJ include scaffolding molecules, GTPases, and enzymes (kinases, phosphatases, proteases, and lipases). We found that, in comparison to vehicle-treated cells, monocytes treated with SE < SE-HIV < SE-Drug, in this order, released bioactive enzymes with enhanced gelatinolytic and caseinolytic activities. Amongst the enzymes identified by their molecular weight and banding pattern were gelatinolytic MMP2 and MMP9 and caseinolytic MMP7. However, other enzymes regulated by SE are yet to be identified.
MMPs are vital to normal immune response to infection because they degrade the ECM for leukocyte migration and modulate the activity of cytokines, chemokines, and defensins. However, MMPs have been implicated in the upregulation of adhesion molecules [101] and in the immunopathology associated with tissue damage, metastasis, and microbial dissemination, such as bacterial meningitis, endotoxic shock, mycobacterial infection, and hepatitis B and HIV infection [102]. Our observation that SE-Drug and SE-HIV induced high levels of gelatinolytic and caseinolytic MMPs points to the potential that the use of psychostimulants and infection with HIV may change the function of SE. Indeed, it has been shown that HIV infection is associated with an altered production and secretion of MMPs which contribute to HIV-induced immunopathology, dysregulation of T-cell dynamics, leukocyte trafficking, and viral dissemination [72]. It is possible that the elevated MMP activity in HIV-infected cells may be related to HIV-associated immune activation, viral dissemination, and the development of HIV-associated diseases. In our studies, we observed that treatment of monocytes with SE from all clinical groups increased monocyte adhesion to collagen, with SE-Drug and SE-HIV producing the greatest increases (Figure 5). Indeed, HIV infection of lymphocytes and monocytes results in increased adhesion of the infected cells to vascular endothelium and ECM molecules [103] and treatment of monocytes with HIV Tat protein increased monocyte adhesion to endothelial monolayers [104]. It has been shown that MMPs, especially MMP9, promotes the ability of HIV-infected mononuclear cells to traverse artificial basement membrane barriers [105,106]. Similar to our observation of induction of MMP expression by SE, MMP9 is one of the immediate early genes expressed after HIV infection of monocyte/macrophage [107]. HIV proteins Tat and gp120 proteins upregulate MMP9 secretion from monocytes and T cells, while gp41-derived peptides stimulate MMP2 production [107,108]. Furthermore, elevated levels of MMP9 has been reported in vivo from patients with HIV infection not receiving ART [109]. Thus, factors in SE in general and in SE-Drug and SE-HIV, in particular, may play important roles in orchestrating monocytes dynamics in HIV infection and substances abuse.
Finally, because of the potential role of MMP in HIV dissemination via transmigration of infected cells [110] and HIV-associated pathologies (brain injury/neuronal damage, HIV-associated dementia (HAD) [111,112,113], Kaposi’s sarcoma (KS) [114,115,116], HIV-associated nephropathy (HIVAN) [117], and periodontal diseases [118,119]), understanding the role of SE-Drug and SE-HIV in the induction of MMP enzyme activity may constitute a novel therapeutic approach for HIV infection.
Aside from the pathologic functions of monocytes, these cells perform systemic immune surveillance and maintenance of macrophage populations through constitutive migration from the bloodstream across the vascular endothelium. Thus, enhanced pathologic monocyte migration may promote disease while the consequence of losing constitutive migration may include defective cell-mediated immune responses. It remains to be determined whether alteration in monocyte morphometrics and motility induced by SE, SE-Drug, and SE-HIV will be pathologic or protective in primary monocytes. These interesting findings are limited by the possibility that HIV+Drug− and HIV+Drug+ SE may contain HIV particles because the semen samples were obtained before the advent of ART. Thus, HIV+ donors were almost certainly viremic. However, these limitations do not negate the findings of this study, since HIV particles and exosomes are naturally present in the semen of infected individuals. Hence, our findings highlight the possible events that may occur within individuals who are infected with HIV and use or do not use psychostimulants. Another caveat of this study is that the donors reported the use of multiple substances and alcohol. Thus, the observed effects may be due to one of the other substances or due to an interaction between different substances. Due to such complexities, well-controlled animal model studies are needed to determine drug-specific effects. Nevertheless, the presented data should pave the path for future works that study the effects of body fluids exosomes in the context of HIV infection and substance abuse.

Supplementary Materials

The following are available online at https://www.mdpi.com/2073-4409/8/9/1027/s1, Figure S1: Bioanalyzer electropherograms of microarray samples for quality assessment.

Author Contributions

Conceptualization, C.M.O.; methodology, C.M.O.; validation, Y.L., H.K., S.K., T.D.P., and N.S.; formal analysis, C.M.O., Y.L., H.K., S.K., T.D.P., and N.S.; investigation, C.M.O., J.T.S., Y.L., H.K., S.K., T.D.P., and N.S.; resources, C.M.O., E.-Y.K., J.M., H.M., O.M., J.B.M., data curation, H.K.; writing—original draft preparation, C.M.O.; writing—review and editing, C.M.O., J.T.S., Y.L., H.K., S.K., T.D.P., N.S., E.-Y.K., J.M., H.M., O.M., and J.B.M.; supervision, C.M.O.; project administration, C.M.O.; funding acquisition, C.M.O. All authors participated in manuscript preparation and approved the final version of the manuscript.

Funding

This research was funded by the National Institute on Drug Abuse (NIDA) grant DA042348 and the APC was funded by discounts to Northwestern University and review vouchers to HK.

Acknowledgments

This work was supported by the National Institute on Drug Abuse (NIDA) grant DA042348 (to CMO). Our gratitude goes to Bryson Okeoma of Stony Brook University for critical review of this manuscript. This publication was made possible through core services from the Stony Brook University Genomics Core and Central Microscopy Imaging Center. Data in this manuscript were collected by the Multicenter AIDS Cohort Study (MACS) with centers at Baltimore (U01-AI35042): The Johns Hopkins University Bloomberg School of Public Health: Joseph B. Margolick (PI), Todd Brown (PI), Jay Bream, Adrian Dobs, Michelle Estrella, W. David Hardy, Lisette Johnson-Hill, Sean Leng, Anne Monroe, Cynthia Munro, Michael W. Plankey, Wendy Post, Ned Sacktor, Jennifer Schrack, Chloe Thio; Chicago (U01-AI35039): Feinberg School of Medicine, Northwestern University, and Cook County Bureau of Health Services: Steven M. Wolinsky (PI), Sheila Badri, Eun-Young Kim, Dana Gabuzda, Frank J. Palella, Jr., Sudhir Penugonda, John P. Phair, Susheel Reddy, Matthew Stephens, Linda Teplin; Los Angeles (U01-AI35040): University of California, UCLA Schools of Public Health and Medicine: Roger Detels (PI), Otoniel Martínez-Maza (PI), Otto Yang (Co-PI), Peter Anton, Robert Bolan, Elizabeth Breen, Anthony Butch, Shehnaz Hussain, Beth Jamieson, John Oishi, Harry Vinters, Dorothy Wiley, Mallory Witt, Stephen Young, Zuo Feng Zhang; Pittsburgh (U01-AI35041): University of Pittsburgh, Graduate School of Public Health: Charles R. Rinaldo (PI), Lawrence A. Kingsley (PI), Jeremy J. Martinson (PI), James T. Becker, Phalguni Gupta, Kenneth Ho, Susan Koletar, John W. Mellors, Anthony J. Silvestre, Ronald D. Stall; Data Coordinating Center (UM1-AI35043): The Johns Hopkins University Bloomberg School of Public Health: Lisa P. Jacobson (PI), Gypsyamber D’Souza (PI), Alison Abraham, Keri Althoff, Michael Collaco, Priya Duggal, Sabina Haberlen, Eithne Keelaghan, Heather McKay, Alvaro Muñoz, Derek Ng, Anne Rostich, Eric C. Seaberg, Sol Su, Pamela Surkan, Nicholas Wada. Institute of Allergy and Infectious Diseases: Robin E. Huebner; National Cancer Institute: Geraldina Dominguez. The MACS is funded primarily by the National Institute of Allergy and Infectious Diseases (NIAID), with additional co-funding from the National Cancer Institute (NCI), the National Institute on Drug Abuse (NIDA), and the National Institute of Mental Health (NIMH). Targeted supplemental funding for specific projects was also provided by the National Heart, Lung, and Blood Institute (NHLBI) and the National Institute on Deafness and Communication Disorders (NIDCD). MACS data collection is also supported by UL1-TR001079 (JHU ICTR) from the National Center for Advancing Translational Sciences (NCATS) a component of the National Institutes of Health (NIH) and NIH Roadmap for Medical Research. The contents of this publication are solely the responsibility of the authors and do not represent the official views of the National Institutes of Health (NIH), Johns Hopkins ICTR, or NCATS. The MACS website is located at http://aidscohortstudy.org/.

Conflicts of Interest

The authors have no competing interests.

References

  1. Walensky, R.P.; Paltiel, A.D.; Losina, E.; Mercincavage, L.M.; Schackman, B.R.; Sax, P.E.; Weinstein, M.C.; Freedberg, K.A. The survival benefits of AIDS treatment in the United States. J. Infect. Dis. 2006, 194, 11–19. [Google Scholar] [CrossRef]
  2. Kipp, A.M.; Desruisseau, A.J.; Qian, H.Z. Non-injection drug use and HIV disease progression in the era of combination antiretroviral therapy. J. Subst. Abus. Treat. 2011, 40, 386–396. [Google Scholar] [CrossRef]
  3. Friedman, H.; Pross, S.; Klein, T.W. Addictive drugs and their relationship with infectious diseases. FEMS Immunol. Med. Microbiol. 2006, 47, 330–342. [Google Scholar] [CrossRef]
  4. Khalsa, J.H.; Royal, W. Do drugs of abuse impact on HIV disease? J. Neuroimmunol. 2004, 147, 6–8. [Google Scholar] [CrossRef]
  5. Cabral, G.A. Drugs of abuse, immune modulation, and AIDS. J. Soc. Neuroimmune Pharmacol. 2006, 1, 280–295. [Google Scholar] [CrossRef]
  6. Fiala, M.; Eshleman, A.J.; Cashman, J.; Lin, J.; Lossinsky, A.S.; Suarez, V.; Yang, W.; Zhang, J.; Popik, W.; Singer, E.; et al. Cocaine increases human immunodeficiency virus type 1 neuroinvasion through remodeling brain microvascular endothelial cells. J. Neurovirol. 2005, 11, 281–291. [Google Scholar] [CrossRef]
  7. Zhang, L.; Looney, D.; Taub, D.; Chang, S.L.; Way, D.; Witte, M.H.; Graves, M.C.; Fiala, M. Cocaine opens the blood-brain barrier to HIV-1 invasion. J. Neurovirol. 1998, 4, 619–626. [Google Scholar] [CrossRef]
  8. Swepson, C.; Ranjan, A.; Balasubramaniam, M.; Pandhare, J.; Dash, C. Cocaine Enhances HIV-1 Transcription in Macrophages by Inducing p38 MAPK Phosphorylation. Front. Microbiol. 2016, 7, 823. [Google Scholar] [CrossRef]
  9. Addai, A.B.; Pandhare, J.; Paromov, V.; Mantri, C.K.; Pratap, S.; Dash, C. Cocaine modulates HIV-1 integration in primary CD4+ T cells: Implications in HIV-1 pathogenesis in drug-abusing patients. J. Leukoc. Biol. 2015, 97, 779–790. [Google Scholar] [CrossRef]
  10. Mantri, C.K.; Dash, J.P.; Mantri, J.V.; Dash, C.C. Cocaine enhances HIV-1 replication in CD4+ T cells by down-regulating MiR-125b. PLoS ONE 2012, 7, e51387. [Google Scholar] [CrossRef]
  11. Pandhare, J.; Addai, A.B.; Mantri, C.K.; Hager, C.; Smith, R.M.; Barnett, L.; Villalta, F.; Kalams, S.A.; Dash, C. Cocaine enhances HIV-1-induced CD4(+) T-cell apoptosis: Implications in disease progression in cocaine-abusing HIV-1 patients. Am. J. Pathol. 2014, 184, 927–936. [Google Scholar] [CrossRef]
  12. Niu, F.; Liao, K.; Hu, G.; Sil, S.; Callen, S.; Guo, M.L.; Yang, L.; Buch, S. Cocaine-induced release of CXCL10 from pericytes regulates monocyte transmigration into the CNS. J. Cell Biol. 2019, 218, 700–721. [Google Scholar] [CrossRef]
  13. Sil, S.; Niu, F.; Tom, E.; Liao, K.; Periyasamy, P.; Buch, S. Cocaine Mediated Neuroinflammation: Role of Dysregulated Autophagy in Pericytes. Mol. Neurobiol. 2019, 56, 3576–3590. [Google Scholar] [CrossRef]
  14. Cocaine. National Institute on Drug Abuse (NIDA). 2016. Available online: https://d14rmgtrwzf5a.cloudfront.net/sites/default/files/1141-cocaine.pdf (accessed on 5 June 2019).
  15. Yao, H.; Duan, M.; Buch, S. Cocaine-mediated induction of platelet-derived growth factor: Implication for increased vascular permeability. Blood 2011, 117, 2538–2547. [Google Scholar] [CrossRef]
  16. Cofrancesco, J., Jr.; Scherzer, R.; Tien, P.C.; Gibert, C.L.; Southwell, H.; Sidney, S.; Dobs, A.; Grunfeld, C. Illicit drug use and HIV treatment outcomes in a US cohort. AIDS 2008, 22, 357–365. [Google Scholar] [CrossRef]
  17. Cook, J.A.; Burke-Miller, J.K.; Cohen, M.H.; Cook, R.L.; Vlahov, D.; Wilson, T.E.; Golub, E.T.; Schwartz, R.M.; Howard, A.A.; Ponath, C.; et al. Crack cocaine, disease progression, and mortality in a multicenter cohort of HIV-1 positive women. AIDS 2008, 22, 1355–1363. [Google Scholar] [CrossRef]
  18. Baum, M.K.; Rafie, C.; Lai, S.; Sales, S.; Page, B.; Campa, A. Crack-cocaine use accelerates HIV disease progression in a cohort of HIV-positive drug users. J. Acquir. Immune Defic. Syndr. 2009, 50, 93–99. [Google Scholar] [CrossRef]
  19. Bergquist, J.; Tarkowski, A.; Ekman, R.; Ewing, A. Discovery of endogenous catecholamines in lymphocytes and evidence for catecholamine regulation of lymphocyte function via an autocrine loop. Proc. Natl. Acad. Sci. USA 1994, 91, 12912–12916. [Google Scholar] [CrossRef]
  20. Amenta, F.; Bronzetti, E.; Cantalamessa, F.; El-Assouad, D.; Felici, L.; Ricci, A.; Tayebati, S.K. Identification of dopamine plasma membrane and vesicular transporters in human peripheral blood lymphocytes. J. Neuroimmunol. 2001, 117, 133–142. [Google Scholar] [CrossRef]
  21. Marazziti, D.; Baroni, S.; Dell’Osso, M.C.; Masala, I.; Fabbrini, L.; Betti, L.; Giannaccini, G.; Dell’Osso, B.; Lucacchini, A. Presence and characterization of the dopamine transporter in human resting lymphocytes. Neurochem. Res. 2008, 33, 1011–1016. [Google Scholar] [CrossRef]
  22. González, C.R.; González, B.; Matzkin, M.E.; Muñiz, J.A.; Cadet, J.L.; Garcia-Rill, E.; Urbano, F.J.; Vitullo, A.D.; Bisagno, V. Psychostimulant-Induced Testicular Toxicity in Mice: Evidence of Cocaine and Caffeine Effects on the Local Dopaminergic System. PLoS ONE 2015, 10, e0142713. [Google Scholar] [CrossRef]
  23. Rodriguez, M.C.; Sanchez-Yague, J.; Paniagua, R. Effects of cocaine on testicular structure in the rat. Reprod. Toxicol. (Elmsford NY) 1992, 6, 51–55. [Google Scholar] [CrossRef]
  24. George, V.K.; Li, H.; Teloken, C.; Grignon, D.J.; Lawrence, W.D.; Dhabuwala, C.B. Effects of long-term cocaine exposure on spermatogenesis and fertility in peripubertal male rats. J. Urol. 1996, 155, 327–331. [Google Scholar] [CrossRef]
  25. Calderon, T.M.; Williams, D.W.; Lopez, L.; Eugenin, E.A.; Cheney, L.; Gaskill, P.J.; Veenstra, M.; Anastos, K.; Morgello, S.; Berman, J.W. Dopamine Increases CD14(+) CD16(+) Monocyte Transmigration across the Blood Brain Barrier: Implications for Substance Abuse and HIV Neuropathogenesis. J. Neuroimmune Pharmacol. 2017, 12, 353–370. [Google Scholar] [CrossRef]
  26. Prado, C.; Gaiazzi, M.; González, H.; Ugalde, V.; Figueroa, A.; Osorio-Barrios, F.J.; López, E.; Lladser, A.; Rasini, E.; Marino, F.; et al. Dopaminergic Stimulation of Myeloid Antigen-Presenting Cells Attenuates Signal Transducer and Activator of Transcription 3-Activation Favouring the Development of Experimental Autoimmune Encephalomyelitis. Front. Immunol. 2018, 9, 571. [Google Scholar] [CrossRef]
  27. Coley, J.S.; Calderon, T.M.; Gaskill, P.J.; Eugenin, E.A.; Berman, J.W. Dopamine increases CD14+CD16+ monocyte migration and adhesion in the context of substance abuse and HIV neuropathogenesis. PLoS ONE 2015, 10, e0117450. [Google Scholar] [CrossRef]
  28. Gaskill, P.J.; Calderon, T.M.; Luers, A.J.; Eugenin, E.A.; Javitch, J.A.; Berman, J.W. Human immunodeficiency virus (HIV) infection of human macrophages is increased by dopamine: A bridge between HIV-associated neurologic disorders and drug abuse. Am. J. Pathol. 2009, 175, 1148–5119. [Google Scholar] [CrossRef]
  29. Napuri, J.; Pilakka-Kanthikeel, S.; Raymond, A.; Agudelo, M.; Yndart-Arias, A.; Saxena, S.K.; Nair, M. Cocaine enhances HIV-1 infectivity in monocyte derived dendritic cells by suppressing microRNA-155. PLoS ONE 2013, 8, e83682. [Google Scholar] [CrossRef]
  30. Nair, M.P.; Schwartz, S.A.; Mahajan, S.D.; Tsiao, C.; Chawda, R.P.; Whitney, R.; Sykes, B.B.D.; Hewitt, R. Drug abuse and neuropathogenesis of HIV infection: Role of DC-SIGN and IDO. J. Neuroimmunol. 2004, 157, 56–60. [Google Scholar] [CrossRef]
  31. Simons, M.; Raposo, G. Exosomes--vesicular carriers for intercellular communication. Curr. Opin. Cell Biol. 2009, 21, 575–581. [Google Scholar] [CrossRef]
  32. Bobrie, A.; Colombo, M.; Raposo, G.; Thery, C. Exosome secretion: Molecular mechanisms and roles in immune responses. Traffic 2011, 12, 1659–1668. [Google Scholar] [CrossRef]
  33. Thery, C.; Ostrowski, M.; Segura, E. Membrane vesicles as conveyors of immune responses. Nat. Rev. Immunol. 2009, 9, 581–593. [Google Scholar] [CrossRef]
  34. Kaur, S.; Singh, S.P.; Elkahloun, A.G.; Wu, W.; Abu-Asab, M.S.; Roberts, D.D. CD47-dependent immunomodulatory and angiogenic activities of extracellular vesicles produced by T cells. J. Int. Soc. Matrix Biol. 2014, 37, 49–59. [Google Scholar] [CrossRef]
  35. Vojtech, L.; Woo, S.; Hughes, S.; Levy, C.; Ballweber, L.; Sauteraud, R.P.; Strobl, J.; Westerberg, K.; Gottardo, R.; Tewari, M.; et al. Exosomes in human semen carry a distinctive repertoire of small non-coding RNAs with potential regulatory functions. Nucleic Acids Res. 2014, 42, 7290–7304. [Google Scholar] [CrossRef]
  36. Madison, M.N.; Roller, R.J.; Okeoma, C.M. Human semen contains exosomes with potent anti-HIV-1 activity. Retrovirology 2014, 11, 102. [Google Scholar] [CrossRef]
  37. Madison, M.N.; Jones, P.H.; Okeoma, C.M. Exosomes in human semen restrict HIV-1 transmission by vaginal cells and block intravaginal replication of LP-BM5 murine AIDS virus complex. Virology 2015, 482, 189–201. [Google Scholar] [CrossRef]
  38. Welch, J.L.; Madison, M.N.; Margolick, J.B.; Galvin, S.; Gupta, P.; Martínez-Maza, O.; Dash, C.; Okeoma, C.M. Effect of prolonged freezing of semen on exosome recovery and biologic activity. Sci. Rep. 2017, 7, 45034. [Google Scholar] [CrossRef]
  39. Arenaccio, C.; Chiozzini, C.; Columba-Cabezas, S.; Manfredi, F.; Affabris, E.; Baur, A.; Federico, M. Exosomes from human immunodeficiency virus type 1 (HIV-1)-infected cells license quiescent CD4+ T lymphocytes to replicate HIV-1 through a Nef-and ADAM17-dependent mechanism. J. Virol. 2014, 88, 11529–11539. [Google Scholar] [CrossRef]
  40. Arenaccio, C.; Chiozzini, C.; Columba-Cabezas, S.; Manfredi, F.; Federico, M. Cell activation and HIV-1 replication in unstimulated CD4+ T lymphocytes ingesting exosomes from cells expressing defective HIV-1. Retrovirology 2014, 11, 46. [Google Scholar] [CrossRef]
  41. De Carvalho, J.V.; de Castro, R.O.; da Silva, E.Z.; Silveira, P.P.; da Silva-Januário, M.E.; Arruda, E.; Jamur, M.C.; Oliver, C.; Aguiar, R.S.; Luis, L.P. Nef Neutralizes the Ability of Exosomes from CD4+ T Cells to Act as Decoys during HIV-1 Infection. PLoS ONE 2014, 9, e113691. [Google Scholar] [CrossRef]
  42. Li, J.; Liu, K.; Liu, Y.; Xu, Y.; Zhang, F.; Yang, H.; Liu, J.; Pan, T.; Chen, J.; Wu, M.; et al. Exosomes mediate the cell-to-cell transmission of IFN-alpha-induced antiviral activity. Nat. Immunol. 2013, 14, 793–803. [Google Scholar] [CrossRef]
  43. Naslund, T.I.; Paquin-Proulx, D.; Paredes, P.T.; Vallhov, H.; Sandberg, J.K.; Gabrielsson, S. Exosomes from breast milk inhibit HIV-1 infection of dendritic cells and subsequent viral transfer to CD4+ T cells. AIDS 2014, 28, 171–180. [Google Scholar] [CrossRef]
  44. Welch, J.L.; Kaddour, H.; Schlievert, P.M.; Stapleton, J.T.; Okeoma, C.M. Semen exosomes promote transcriptional silencing of HIV-1 by disrupting NF-kB/Sp1/Tat circuitry. J. Virol. 2018, 92. [Google Scholar] [CrossRef]
  45. Welch, J.L.; Stapleton, J.T.; Okeoma, C.M. Vehicles of intercellular communication: Exosomes and HIV-1. J. Gen. Virol. 2019, 100, 350–366. [Google Scholar] [CrossRef]
  46. Yang, L.; Niu, F.; Yao, H.; Liao, K.; Chen, X.; Kook, Y.; Ma, R.; Hu, G.; Buch, S. Exosomal miR-9 Released from HIV Tat Stimulated Astrocytes Mediates Microglial Migration. J. Neuroimmune Pharmacol. 2018, 13, 330–344. [Google Scholar] [CrossRef]
  47. Bui, T.M.; Mascarenhas, L.A.; Sumagin, R. Extracellular vesicles regulate immune responses and cellular function in intestinal inflammation and repair. Tissue Barriers 2018, 6, e1431038. [Google Scholar] [CrossRef]
  48. Caby, M.P.; Lankar, D.; Vincendeau-Scherrer, C.; Raposo, G.; Bonnerot, C. Exosomal-like vesicles are present in human blood plasma. Int. Immunol. 2005, 17, 879–887. [Google Scholar] [CrossRef]
  49. Pisitkun, T.; Shen, R.F.; Knepper, M.A. Identification and proteomic profiling of exosomes in human urine. Proc. Natl. Acad. Sci. USA 2004, 101, 13368–13373. [Google Scholar] [CrossRef]
  50. Palanisamy, V.; Sharma, S.; Deshpande, A.; Zhou, H.; Gimzewski, J.; Wong, D.T. Nanostructural and transcriptomic analyses of human saliva derived exosomes. PLoS ONE 2010, 5, e8577. [Google Scholar] [CrossRef]
  51. Admyre, C.; Johansson, S.M.; Qazi, K.R.; Filén, J.J.; Lahesmaa, R.; Norman, M.; Neve, E.P.; Scheynius, A.; Gabrielsson, S. Exosomes with immune modulatory features are present in human breast milk. J. Immunol. 2007, 179, 1969–1978. [Google Scholar] [CrossRef]
  52. Admyre, C.; Grunewald, J.; Thyberg, J.; Gripenbäck, S.; Tornling, G.; Eklund, A.; Scheynius, A.; Gabrielsson, S. Exosomes with major histocompatibility complex class II and co-stimulatory molecules are present in human BAL fluid. Eur. Respir. J. 2003, 22, 578–583. [Google Scholar] [CrossRef]
  53. Smith, J.A.; Daniel, R. Human vaginal fluid contains exosomes that have an inhibitory effect on an early step of the HIV-1 life cycle. AIDS 2016, 30, 2611–2616. [Google Scholar] [CrossRef]
  54. Anderson, D.J.; Politch, J.A.; Nadolski, A.M.; Blaskewicz, C.D.; Pudney, J.; Mayer, K.H. Targeting Trojan Horse leukocytes for HIV prevention. AIDS 2010, 24, 163–187. [Google Scholar] [CrossRef]
  55. Bernard-Stoecklin, S.; Gommet, C.; Corneau, A.B.; Guenounou, S.; Torres, C.; Dejucq-Rainsford, N.; Cosma, A.; Dereuddre-Bosquet, N.; Le Grand, R. Semen CD4+ T cells and macrophages are productively infected at all stages of SIV infection in macaques. PLoS Pathog. 2013, 9, e1003810. [Google Scholar] [CrossRef]
  56. Barreto-de-Souza, V.; Arakelyan, A.; Zicari, S.; Margolis, L.; Vanpouille, C. Monocytes but Not Lymphocytes Carrying HIV-1 on Their Surface Transmit Infection to Human Tissue Ex Vivo. J. Virol. 2016, 90, 9833–9840. [Google Scholar] [CrossRef]
  57. Williams, D.W.; Veenstra, M.; Gaskill, P.J.; Morgello, S.; Calderon, T.M.; Berman, J.W. Monocytes mediate HIV neuropathogenesis: Mechanisms that contribute to HIV associated neurocognitive disorders. Curr. HIV Res. 2014, 12, 85–96. [Google Scholar] [CrossRef]
  58. Dahmane, S.; Doucet, C.; Le Gall, A.; Chamontin, C.; Dosset, P.; Murcy, F.; Fernandez, L.; Pastene, D.S.; Rubinstein, E.; Mougel, M.; et al. HIV-1 specifically traps CD9 and CD81 tetraspanins within viral buds and induces their membrane depletion. bioRxiv 2018. [Google Scholar] [CrossRef]
  59. Yu, H.J.; Reuter, M.A.; McDonald, D. HIV traffics through a specialized, surface-accessible intracellular compartment during trans-infection of T cells by mature dendritic cells. PLoS Pathog. 2008, 4, e1000134. [Google Scholar] [CrossRef]
  60. Mukhamedova, N.; Hoang, A.; Dragoljevic, D.; Dubrovsky, L.; Pushkarsky, T.; Low, H.; Ditiatkovski, M.; Fu, Y.; Ohkawa, R.; Meikle, P.J.; et al. Exosomes containing HIV protein Nef reorganize lipid rafts potentiating inflammatory response in bystander cells. PLoS Pathog. 2019, 15, e1007907. [Google Scholar] [CrossRef]
  61. Narayanan, A.; Iordanskiy, S.; Das, R.; Van Duyne, R.; Santos, S.; Jaworski, E.; Guendel, I.; Sampey, G.; Dalby, E.; Iglesias-Ussel, M.; et al. Exosomes derived from HIV-1-infected cells contain trans-activation response element RNA. J. Biol. Chem. 2013, 288, 20014–20033. [Google Scholar] [CrossRef]
  62. Mahauad-Fernandez, W.D.; DeMali, K.A.; Olivier, A.K.; Okeoma, C.M. Bone marrow stromal antigen 2 expressed in cancer cells promotes mammary tumor growth and metastasis. Breast Cancer Res. 2014, 16, 493. [Google Scholar] [CrossRef]
  63. Babicki, S.; Arndt, D.; Marcu, A.; Liang, Y.; Grant, J.R.; Maciejewski, A.; Wishart, D.S. Heatmapper: Web-enabled heat mapping for all. Nucleic Acids Res. 2016, 44, W147–W153. [Google Scholar] [CrossRef]
  64. Wang, J.; Vasaikar, S.; Shi, Z.; Greer, M.; Zhang, B. WebGestalt 2017: A more comprehensive, powerful, flexible and interactive gene set enrichment analysis toolkit. Nucleic Acids Res. 2017, 45, W130–W137. [Google Scholar] [CrossRef]
  65. Verstraete, A.G. Detection times of drugs of abuse in blood, urine, and oral fluid. Ther. Drug Monit. 2004, 26, 200–205. [Google Scholar] [CrossRef]
  66. Estes, J.D.; Wietgrefe, S.; Schacker, T.; Southern, P.; Beilman, G.; Reilly, C.; Milush, J.M.; Lifson, J.D.; Sodora, D.L.; Carlis, J.V.; et al. Simian immunodeficiency virus-induced lymphatic tissue fibrosis is mediated by transforming growth factor beta 1-positive regulatory T cells and begins in early infection. J. Infect. Dis. 2007, 195, 551–561. [Google Scholar] [CrossRef]
  67. Zeng, M.; Smith, A.J.; Wietgrefe, S.W.; Southern, P.J.; Schacker, T.W.; Reilly, C.S.; Estes, J.D.; Burton, G.F.; Silvestri, G.; Lifson, J.D.; et al. Cumulative mechanisms of lymphoid tissue fibrosis and T cell depletion in HIV-1 and SIV infections. J. Clin. Invest. 2011, 121, 998–1008. [Google Scholar] [CrossRef]
  68. Schacker, T.W.; Nguyen, P.L.; Beilman, G.J.; Wolinsky, S.; Larson, M.; Reilly, C.; Haase, A.T. Collagen deposition in HIV-1 infected lymphatic tissues and T cell homeostasis. J. Clin. Invest. 2002, 110, 1133–1139. [Google Scholar] [CrossRef]
  69. Gaskill, P.J.; Carvallo, L.; Eugenin, E.A.; Berman, J.W. Characterization and function of the human macrophage dopaminergic system: Implications for CNS disease and drug abuse. J. Neuroinflammation 2012, 9, 203. [Google Scholar] [CrossRef]
  70. Visse, R.; Nagase, H. Matrix metalloproteinases and tissue inhibitors of metalloproteinases: Structure, function, and biochemistry. Circ. Res. 2003, 92, 827–839. [Google Scholar] [CrossRef]
  71. Elkington, P.T.; O’Kane, C.M.; Friedland, J.S. The paradox of matrix metalloproteinases in infectious disease. Clin. Exp. Immunol. 2005, 142, 12–20. [Google Scholar] [CrossRef]
  72. Webster, N.L.; Crowe, S.M. Matrix metalloproteinases, their production by monocytes and macrophages and their potential role in HIV-related diseases. J. Leukoc. Biol. 2006, 80, 1052–1066. [Google Scholar] [CrossRef]
  73. Suffee, N.; Hlawaty, H.; Meddahi-Pelle, A.; Maillard, L.; Louedec, L.; Haddad, O.; Martin, L.; Laguillier, C.; Richard, B.; Oudar, O.; et al. RANTES/CCL5-induced pro-angiogenic effects depend on CCR1, CCR5 and glycosaminoglycans. Angiogenesis 2012, 15, 727–744. [Google Scholar] [CrossRef]
  74. Vogl, T.; Gharibyan, A.L.; Morozova-Roche, L.A. Pro-inflammatory S100A8 and S100A9 proteins: Self-assembly into multifunctional native and amyloid complexes. Int. J. Mol. Sci. 2012, 13, 2893–2917. [Google Scholar] [CrossRef]
  75. Robertson, N.; Rappas, M.; Doré, A.S.; Brown, J.; Bottegoni, G.; Koglin, M.; Cansfield, J.; Jazayeri, A.; Cooke, R.M.; Marshall, F.H. Structure of the complement C5a receptor bound to the extra-helical antagonist NDT9513727. Nature 2018, 553, 111–114. [Google Scholar] [CrossRef]
  76. Chen, K.; Bao, Z.; Gong, W.; Tang, P.; Yoshimura, T.; Wang, J.M. Regulation of inflammation by members of the formyl-peptide receptor family. J. Autoimmun. 2017, 85, 64–77. [Google Scholar] [CrossRef]
  77. Kukkonen, S.; Martinez-Viedma, M.D.P.; Kim, N.; Manrique, M.; Aldovini, A. HIV-1 Tat second exon limits the extent of Tat-mediated modulation of interferon-stimulated genes in antigen presenting cells. Retrovirology 2014, 11, 30. [Google Scholar] [CrossRef]
  78. Fittall, M.W.; Mifsud, W.; Pillay, N.; Ye, H.; Strobl, A.C.; Verfaillie, A.; Demeulemeester, J.; Zhang, L.; Berisha, F.; Tarabichi, M.; et al. Recurrent rearrangements of FOS and FOSB define osteoblastoma. Nat. Commun. 2018, 9, 2150. [Google Scholar] [CrossRef]
  79. Taefehshokr, S.; Key, Y.A.; Khakpour, M.; Dadebighlu, P.; Oveisi, A. Early growth response 2 and Egr3 are unique regulators in immune system. Cent. Eur. J. Immunol. 2017, 42, 205–209. [Google Scholar] [CrossRef]
  80. Bedal, K.B.; Grässel, S.; Oefner, P.J.; Reinders, J.; Reichert, T.E.; Bauer, R. Collagen XVI induces expression of MMP9 via modulation of AP-1 transcription factors and facilitates invasion of oral squamous cell carcinoma. PLoS ONE 2014, 9, e86777. [Google Scholar] [CrossRef]
  81. Eble, J.A.; Kassner, A.; Niland, S.; Morgelin, M.; Grifka, J.; Grassel, S. Collagen XVI harbors an integrin alpha1 beta1 recognition site in its C-terminal domains. J. Biol. Chem. 2006, 281, 25745–25756. [Google Scholar] [CrossRef]
  82. Tulla, M.; Pentikäinen, O.T.; Viitasalo, T.; Käpylä, J.; Impola, U.; Nykvist, P.; Nissinen, L.; Johnson, M.S.; Heino, J. Selective binding of collagen subtypes by integrin alpha 1I, alpha 2I, and alpha 10I domains. J. Biol. Chem. 2001, 276, 48206–48212. [Google Scholar] [CrossRef]
  83. Senner, V.; Ratzinger, S.; Mertsch, S.; Grassel, S.; Paulus, W. Collagen XVI expression is upregulated in glioblastomas and promotes tumor cell adhesion. FEBS Lett. 2008, 582, 3293–3300. [Google Scholar] [CrossRef]
  84. Bauer, R.; Ratzinger, S.; Wales, L.; Bosserhoff, A.; Senner, V.; Grifka, J.; Grässel, S. Inhibition of collagen XVI expression reduces glioma cell invasiveness. Cell. Physiol. Biochem. 2011, 27, 217–226. [Google Scholar] [CrossRef]
  85. Hang, H.; Zhang, Y.; Dunbrack, R.L., Jr.; Wang, C.; Lieberman, H.B. Identification and characterization of a paralog of human cell cycle checkpoint gene HUS1. Genomics 2002, 79, 487–492. [Google Scholar] [CrossRef]
  86. Diamond, M.S.; Farzan, M. The broad-spectrum antiviral functions of IFIT and IFITM proteins. Nat. Rev. Immunol. 2013, 13, 46–57. [Google Scholar] [CrossRef]
  87. Jin, S.; Liao, Q.; Chen, J.; Zhang, L.; He, Q.; Zhu, H.; Zhang, X.; Xu, J. TSC1 and DEPDC5 regulate HIV-1 latency through the mTOR signaling pathway. Emerg. Microbes Infect. 2018, 7, 138. [Google Scholar] [CrossRef]
  88. Rustom, A.; Saffrich, R.; Markovic, I.; Walther, P.; Gerdes, H.H. Nanotubular highways for intercellular organelle transport. Science 2004, 303, 1007–1010. [Google Scholar] [CrossRef]
  89. Nottet, H.S.; Persidsky, Y.; Sasseville, V.G.; Nukuna, A.N.; Bock, P.; Zhai, Q.H.; Sharer, L.R.; McComb, R.D.; Swindells, S.; Soderland, C.; et al. Mechanisms for the transendothelial migration of HIV-1-infected monocytes into brain. J. Immunol. 1996, 156, 1284–1295. [Google Scholar]
  90. Sasseville, V.G.; Newman, W.; Brodie, S.J.; Hesterberg, P.; Pauley, D.; Ringler, D.J. Monocyte adhesion to endothelium in simian immunodeficiency virus-induced AIDS encephalitis is mediated by vascular cell adhesion molecule-1/alpha 4 Beta 1 integrin interactions. Am. J. Pathol. 1994, 144, 27. [Google Scholar]
  91. Barille, S.; Bataille, R.; Rapp, M.J.; Harousseau, J.L.; Amiot, M. Production of metalloproteinase-7 (matrilysin) by human myeloma cells and its potential involvement in metalloproteinase-2 activation. J. Immunol. 1999, 163, 5723–5728. [Google Scholar]
  92. Miyazaki, K.; Hattori, Y.; Umenishi, F.; Yasumitsu, H.; Umeda, M. Purification and characterization of extracellular matrix-degrading metalloproteinase, matrin (pump-1), secreted from human rectal carcinoma cell line. Cancer Res. 1990, 50, 7758–7764. [Google Scholar]
  93. Curci, J.A.; Liao, S.; Huffman, M.D.; Shapiro, S.D.; Thompson, R.W. Expression and localization of macrophage elastase (matrix metalloproteinase-12) in abdominal aortic aneurysms. J. Clin. Invest. 1998, 102, 1900–1910. [Google Scholar] [CrossRef]
  94. Ziegler, W.H.; Liddington, R.C.; Critchley, D.R. The structure and regulation of vinculin. Trends Cell Biol. 2006, 16, 453–460. [Google Scholar] [CrossRef]
  95. Weeks, B.S. The role of HIV-1 activated leukocyte adhesion mechanisms and matrix metalloproteinase secretion in AIDS pathogenesis (Review). Int. J. Mol. Med. 1998, 1, 361–366. [Google Scholar] [CrossRef]
  96. Lafrenie, R.M.; Wahl, L.M.; Epstein, J.S.; Hewlett, I.K.; Yamada, K.M.; Dhawan, S. HIV-1-Tat modulates the function of monocytes and alters their interactions with microvessel endothelial cells. A mechanism of HIV pathogenesis. A mechanism of HIV pathogenesis. J. Immunol. 1996, 156, 1638–1645. [Google Scholar]
  97. Zimerman, B.; Volberg, T.; Geiger, B. Early molecular events in the assembly of the focal adhesion-stress fiber complex during fibroblast spreading. Cell Motil. Cytoskelet. 2004, 58, 143–159. [Google Scholar] [CrossRef]
  98. Mayor, R.; Etienne-Manneville, S. The front and rear of collective cell migration. Nat. Rev. Mol. Cell Biol. 2016, 17, 97–109. [Google Scholar] [CrossRef]
  99. Collins, C.; Nelson, W.J. Running with neighbors: Coordinating cell migration and cell-cell adhesion. Curr. Opin. Cell Biol. 2015, 36, 62–70. [Google Scholar] [CrossRef]
  100. Mege, R.M.; Ishiyama, N. Integration of Cadherin Adhesion and Cytoskeleton at Adherens Junctions. Cold Spring Harb. Perspect. Biol. 2017, 9, a028738. [Google Scholar] [CrossRef]
  101. Maslin, C.L.; Kedzierska, K.; Webster, N.L.; Muller, W.A.; Crowe, S.M. Transendothelial migration of monocytes: The underlying molecular mechanisms and consequences of HIV-1 infection. Curr. HIV Res. 2005, 3, 303–317. [Google Scholar] [CrossRef]
  102. Mastroianni, C.M.; Liuzzi, G.M. Matrix metalloproteinase dysregulation in HIV infection: Implications for therapeutic strategies. Trends Mol. Med. 2007, 13, 449–459. [Google Scholar] [CrossRef]
  103. Dhawan, S.; Weeks, B.S.; Soderland, C.; Schnaper, H.W.; Toro, L.A.; Asthana, S.P.; Hewlett, I.K.; Stetler-Stevenson, W.G.; Yamada, S.S.; Yamada, K.M. HIV-1 infection alters monocyte interactions with human microvascular endothelial cells. J. Immunol. 1995, 154, 422–432. [Google Scholar]
  104. Lafrenie, R.M.; Wahl, L.M.; Epstein, J.S.; Yamada, K.M.; Dhawan, S. Activation of monocytes by HIV-Tat treatment is mediated by cytokine expression. J. Immunol. 1997, 159, 4077–4083. [Google Scholar]
  105. Weeks, B.S.; Klotman, M.E.; Holloway, E.; Stetler-Stevenson, W.G.; Kleinman, H.K.; Klotman, P.E. HIV-1 infection stimulates T cell invasiveness and synthesis of the 92-kDa type IV collagenase. AIDS Res. Hum. Retrovir. 1993, 9, 513–518. [Google Scholar] [CrossRef]
  106. Dhawan, S.; Toro, L.A.; Jones, B.E.; Meltzer, M.S. Interactions between HIV-infected monocytes and the extracellular matrix: HIV-infected monocytes secrete neutral metalloproteases that degrade basement membrane protein matrices. J. Leukoc. Biol. 1992, 52, 244–248. [Google Scholar] [CrossRef]
  107. Kumar, A.; Dhawan, S.; Mukhopadhyay, A.; Aggarwal, B.B. Human immunodeficiency virus-1-tat induces matrix metalloproteinase-9 in monocytes through protein tyrosine phosphatase-mediated activation of nuclear transcription factor NF-kappaB. FEBS Lett. 1999, 462, 140–144. [Google Scholar] [CrossRef]
  108. Missé, D.; Esteve, P.O.; Renneboog, B.; Vidal, M.; Cerutti, M.; St Pierre, Y.; Yssel, H.; Parmentier, M.; Veas, F. HIV-1 glycoprotein 120 induces the MMP-9 cytopathogenic factor production that is abolished by inhibition of the p38 mitogen-activated protein kinase signaling pathway. Blood 2001, 98, 541–547. [Google Scholar] [CrossRef] [PubMed]
  109. Latronico, T.; Liuzzi, G.M.; Riccio, P.; Lichtner, M.; Mengoni, F.; D’Agostino, C.; Vullo, V.; Mastroianni, C.M. Antiretroviral therapy inhibits matrix metalloproteinase-9 from blood mononuclear cells of HIV-infected patients. AIDS 2007, 21, 677–684. [Google Scholar] [CrossRef]
  110. Zozulya, A.L.; Reinke, E.; Baiu, D.C.; Karman, J.; Sandor, M.; Fabry, Z. Dendritic cell transmigration through brain microvessel endothelium is regulated by MIP-1alpha chemokine and matrix metalloproteinases. J. Immunol. 2007, 178, 520–529. [Google Scholar] [CrossRef]
  111. Conant, K.; McArthur, J.C.; Griffin, D.E.; Sjulson, L.; Wahl, L.M.; Irani, D.N. Cerebrospinal fluid levels of MMP-2, 7, and 9 are elevated in association with human immunodeficiency virus dementia. Ann. Neurol. 1999, 46, 391–398. [Google Scholar] [CrossRef]
  112. Sporer, B.; Paul, R.; Koedel, U.; Grimm, R.; Wick, M.; Goebel, F.D.; Pfister, H.W. Presence of matrix metalloproteinase-9 activity in the cerebrospinal fluid of human immunodeficiency virus-infected patients. J. Infect. Dis. 1998, 178, 854–857. [Google Scholar] [CrossRef]
  113. Liuzzi, G.M.; Mastroianni, C.M.; Santacroce, M.P.; Fanelli, M.; D’agostino, C.; Vullo, V.; Riccio, P. Increased activity of matrix metalloproteinases in the cerebrospinal fluid of patients with HIV-associated neurological diseases. J. Neurovirol. 2000, 6, 156–163. [Google Scholar] [CrossRef]
  114. Dezube, B.J.; Krown, S.E.; Lee, J.Y.; Bauer, K.S.; Aboulafia, D.M. Randomized phase II trial of matrix metalloproteinase inhibitor COL-3 in AIDS-related Kaposi’s sarcoma: An AIDS Malignancy Consortium Study. J. Clin. Oncol. Off. J. Am. Soc. Clin. Oncol. 2006, 24, 1389–1394. [Google Scholar] [CrossRef]
  115. Pantanowitz, L.; Dezube, B.J.; Hernandez-Barrantes, S.; Tahan, S.R.; Dabbous, M.K. Matrix metalloproteinases in the progression and regression of Kaposi’s sarcoma. J. Cutan. Pathol. 2006, 33, 793–798. [Google Scholar] [CrossRef]
  116. Toschi, E.; Barillari, G.; Sgadari, C.; Bacigalupo, I.; Cereseto, A.; Carlei, D.; Palladino, C.; Zietz, C.; Leone, P.; Sturzl, M.; et al. Activation of matrix-metalloproteinase-2 and membrane-type-1-matrix-metalloproteinase in endothelial cells and induction of vascular permeability in vivo by human immunodeficiency virus-1 Tat protein and basic fibroblast growth factor. Mol. Biol. Cell 2001, 12, 2934–2946. [Google Scholar] [CrossRef]
  117. Ahuja, T.S.; Gopalani, A.; Davies, P.; Ahuja, H. Matrix metalloproteinase-9 expression in renal biopsies of patients with HIV-associated nephropathy. Nephron Clin. Pract. 2003, 95, c100–c104. [Google Scholar] [CrossRef]
  118. Alpagot, T.; Suzara, V.; Bhattacharyya, M. The associations between gingival crevice fluid matrix metalloproteinase-9, tissue inhibitor of metalloproteinase-1 and periodontitis in human immunodeficiency virus-positive patients. J. Periodontal. Res. 2006, 41, 491–497. [Google Scholar] [CrossRef]
  119. Mellanen, L.; Lahdevirta, J.; Tervahartiala, T.; Meurman, J.H.; Sorsa, T. Matrix metalloproteinase 7, 8, 9, 25, and 26 and CD43, 45, and 68 cell-markers in HIV-infected patients’ saliva and gingival tissue. J. Oral. Pathol. Med. 2006, 35, 530–539. [Google Scholar] [CrossRef]
Figure 1. Physical characterization of semen exosomes (SE) from different clinical groups: (A) Exosomes were isolated from semen specimens obtained from donors in different clinical groups—HIV−Drug−, HIV−Drug+, HIV+Drug−, and HIV+Drug+. Seminal plasma from different participants were pooled, and the exosomes were purified by size exclusion chromatography (SEC). Six pools of clarified seminal plasma (n = 2, 100 µL/donor) from each of the four clinical groups were purified by size exclusion chromatography (SEC), and fractions were collected. UV–Vis was used to monitor absorbance at 280 nm and turbidity at 600 nm, indicative of the presence of proteins and lipid-containing vesicles, respectively. The dotted curve and filled curve represent absorbance profiles at 280 nm (protein) and 600 nm (lipid), respectively. The gray vertical rectangle highlights exosome fraction. (B) Purified SE fractions were pooled, and total protein concentration was determined by Bradford assay. Nano Tracking Analysis (NTA) measurements of the different SE physical properties: (C) size distribution profile, (D) NTA-based particle mean size, (E) mean particle concentration, and (F) Mean zeta potential (ζ-potential, mV). (G) Negative-stain TEM images of purified SE from the four clinical groups: The insets correspond to zoomed areas indicated by the arrow. All scale bars = 100 nm. (H) TEM-based mean particle size from Figure 1G determined with Image J. Assessment of HIV proteins: (I) HIV reverse transcriptase (RT) and (J) HIV p24. A total of 30 µg purified SE (~6 × 109 particles) from HIV+ groups (6 pools of 2 donors each) were tested in triplicate. An equivalent volume of PBS was used as the negative control. (K) Cocaine metabolite ELISA. A total of 30 µg purified SE (~6 × 109 particles) from Drug+ groups (6 pools of 2 donors each) were tested in triplicate. Equivalent volume of Phosphate Buffered Saline (PBS) was used as a negative control. The numbers in the graphs of Figure 1B,D–F,H indicate mean values. Error bars indicate SEM of 6 biological replicates. For a two-group comparison, unpaired t-test with Welch’s correction was used to determine the differences between the groups. For a four-group comparison, ordinary one-way ANOVA test (Dunnett’s correction) was used to determine the differences between the SE groups as compared to HIV−Drug−. * p < 0.05, ** p < 0.01, and ns, nonsignificant.
Figure 1. Physical characterization of semen exosomes (SE) from different clinical groups: (A) Exosomes were isolated from semen specimens obtained from donors in different clinical groups—HIV−Drug−, HIV−Drug+, HIV+Drug−, and HIV+Drug+. Seminal plasma from different participants were pooled, and the exosomes were purified by size exclusion chromatography (SEC). Six pools of clarified seminal plasma (n = 2, 100 µL/donor) from each of the four clinical groups were purified by size exclusion chromatography (SEC), and fractions were collected. UV–Vis was used to monitor absorbance at 280 nm and turbidity at 600 nm, indicative of the presence of proteins and lipid-containing vesicles, respectively. The dotted curve and filled curve represent absorbance profiles at 280 nm (protein) and 600 nm (lipid), respectively. The gray vertical rectangle highlights exosome fraction. (B) Purified SE fractions were pooled, and total protein concentration was determined by Bradford assay. Nano Tracking Analysis (NTA) measurements of the different SE physical properties: (C) size distribution profile, (D) NTA-based particle mean size, (E) mean particle concentration, and (F) Mean zeta potential (ζ-potential, mV). (G) Negative-stain TEM images of purified SE from the four clinical groups: The insets correspond to zoomed areas indicated by the arrow. All scale bars = 100 nm. (H) TEM-based mean particle size from Figure 1G determined with Image J. Assessment of HIV proteins: (I) HIV reverse transcriptase (RT) and (J) HIV p24. A total of 30 µg purified SE (~6 × 109 particles) from HIV+ groups (6 pools of 2 donors each) were tested in triplicate. An equivalent volume of PBS was used as the negative control. (K) Cocaine metabolite ELISA. A total of 30 µg purified SE (~6 × 109 particles) from Drug+ groups (6 pools of 2 donors each) were tested in triplicate. Equivalent volume of Phosphate Buffered Saline (PBS) was used as a negative control. The numbers in the graphs of Figure 1B,D–F,H indicate mean values. Error bars indicate SEM of 6 biological replicates. For a two-group comparison, unpaired t-test with Welch’s correction was used to determine the differences between the groups. For a four-group comparison, ordinary one-way ANOVA test (Dunnett’s correction) was used to determine the differences between the SE groups as compared to HIV−Drug−. * p < 0.05, ** p < 0.01, and ns, nonsignificant.
Cells 08 01027 g001
Figure 2. Microarray analysis of monocytes (n = 15) treated with vehicle or SE from different clinical groups (triplicate per treatment): (A) Scatter plots of the different SE treatments compared to the vehicle control. Red and green dots correspond to the significantly up- and downregulated genes, respectively. Gray dots correspond to the unchanged genes. (B) Correlation matrix of all genes (21448) showing a differential pattern in monocyte gene expression. (C) Gene expression levels of dopamine receptors as determined by microarray analysis. Differences were not significant with the set filtration criteria of fold change (FC) < −2 or FC > 2 and p-value < 0.05 (Benjamini and Hochberg correction for multiple observations). (D) Venn diagram analysis showing 30 differentially expressed genes (DEGs) common to all SE (HIV−Drug−, HIV−Drug+, HIV+Drug−, HIV+Drug+) treatments. The bold fonts in the Venn diagrams are the numbers of interest. (E) Hierarchical clustering heatmap showing the overall expression of the 30 SE-DEG. (F) Bar graph showing the fold change of each of the 30 SE-DEGs as compared to vehicle.
Figure 2. Microarray analysis of monocytes (n = 15) treated with vehicle or SE from different clinical groups (triplicate per treatment): (A) Scatter plots of the different SE treatments compared to the vehicle control. Red and green dots correspond to the significantly up- and downregulated genes, respectively. Gray dots correspond to the unchanged genes. (B) Correlation matrix of all genes (21448) showing a differential pattern in monocyte gene expression. (C) Gene expression levels of dopamine receptors as determined by microarray analysis. Differences were not significant with the set filtration criteria of fold change (FC) < −2 or FC > 2 and p-value < 0.05 (Benjamini and Hochberg correction for multiple observations). (D) Venn diagram analysis showing 30 differentially expressed genes (DEGs) common to all SE (HIV−Drug−, HIV−Drug+, HIV+Drug−, HIV+Drug+) treatments. The bold fonts in the Venn diagrams are the numbers of interest. (E) Hierarchical clustering heatmap showing the overall expression of the 30 SE-DEG. (F) Bar graph showing the fold change of each of the 30 SE-DEGs as compared to vehicle.
Cells 08 01027 g002
Figure 3. Microarray analysis of SE-treated monocytes showing the effect of psychostimulant use and HIV infection on SE function: (A) Venn diagram showing 52 DEGs exclusive to the alterations induced by treatment with HIV−Drug+ and HIV+Drug+ SE (SE-Drug). (B) Hierarchical clustering heatmap showing the overall and direction of expression of the 52 SE-Drug. (C) Bar graph showing the fold change of the 52 SE-DEGs as compared to vehicle. (DF) Similar analyses as in Figure 3A–C showing 149 HIV exclusive DEGs in cells treated with HIV+Drug− and HIV+Drug+ SE (SE-HIV). The bold fonts in the Venn diagrams are the numbers of interest.
Figure 3. Microarray analysis of SE-treated monocytes showing the effect of psychostimulant use and HIV infection on SE function: (A) Venn diagram showing 52 DEGs exclusive to the alterations induced by treatment with HIV−Drug+ and HIV+Drug+ SE (SE-Drug). (B) Hierarchical clustering heatmap showing the overall and direction of expression of the 52 SE-Drug. (C) Bar graph showing the fold change of the 52 SE-DEGs as compared to vehicle. (DF) Similar analyses as in Figure 3A–C showing 149 HIV exclusive DEGs in cells treated with HIV+Drug− and HIV+Drug+ SE (SE-HIV). The bold fonts in the Venn diagrams are the numbers of interest.
Cells 08 01027 g003
Figure 4. Gene Ontology (GO) terms and PCR validation of selected DEGs: Biological processes and molecular functions of selected DEGs as determined by the overrepresentation analysis method from the web-based GEne SeT AnaLysis Toolkit. (A,B) SE, (C,D) SE-Drug, and (E,F) SE-HIV. Colored fonts are validated genes with blue as downregulated and red as upregulated genes. (G,H) RT-qPCR validation of selected DEGs in Figure 4A–F (blue and red fonts). Ordinary one-way ANOVA test (Dunnett’s correction) was used to determine the differences between the SE groups as compared to HIV−Drug−. Error bars indicate standard deviation of three technical replicates. * p < 0.05, and nonsignificant labels were not shown for clarity.
Figure 4. Gene Ontology (GO) terms and PCR validation of selected DEGs: Biological processes and molecular functions of selected DEGs as determined by the overrepresentation analysis method from the web-based GEne SeT AnaLysis Toolkit. (A,B) SE, (C,D) SE-Drug, and (E,F) SE-HIV. Colored fonts are validated genes with blue as downregulated and red as upregulated genes. (G,H) RT-qPCR validation of selected DEGs in Figure 4A–F (blue and red fonts). Ordinary one-way ANOVA test (Dunnett’s correction) was used to determine the differences between the SE groups as compared to HIV−Drug−. Error bars indicate standard deviation of three technical replicates. * p < 0.05, and nonsignificant labels were not shown for clarity.
Cells 08 01027 g004
Figure 5. Monocyte adhesion to collagen is increased by SE from HIV-infected participants with comorbid psychostimulant use: 10,000 cells were treated with vehicle PBS or 100 µg/mL (~2 × 1010 particles/mL) SE from each clinical group and cultured atop collagen coated 96 well plate for 18 h in either complete media or serum free media. Subsequently, non-adhered cells were washed three times with PBS and adhered cells were stained with NucBlue. The entire well was imaged using LionHeart FX. The total number of adhered cells was determined using Gen5 Imaging software. Quantification of adherent monocytes in complete RPMI (A) and serum-free RPMI (B). Error bars indicate standard deviation of 4 independent wells per treatment. Analysis of monocyte viability by Live/Dead Stain (C) and Trypan Blue exclusion (D). Cell proliferation as determined by counting total live cells by Live/Dead Stain (E) or Trypan Blue stain (F). Error bars indicate standard deviation of three independent wells. Ordinary one-way ANOVA test (Dunnett’s correction) was used to determine the differences induced by the different SE treatments as compare to vehicle. * p < 0.05, ** p < 0.01, *** p < 0.005, **** p < 0.001, and ns, nonsignificant.
Figure 5. Monocyte adhesion to collagen is increased by SE from HIV-infected participants with comorbid psychostimulant use: 10,000 cells were treated with vehicle PBS or 100 µg/mL (~2 × 1010 particles/mL) SE from each clinical group and cultured atop collagen coated 96 well plate for 18 h in either complete media or serum free media. Subsequently, non-adhered cells were washed three times with PBS and adhered cells were stained with NucBlue. The entire well was imaged using LionHeart FX. The total number of adhered cells was determined using Gen5 Imaging software. Quantification of adherent monocytes in complete RPMI (A) and serum-free RPMI (B). Error bars indicate standard deviation of 4 independent wells per treatment. Analysis of monocyte viability by Live/Dead Stain (C) and Trypan Blue exclusion (D). Cell proliferation as determined by counting total live cells by Live/Dead Stain (E) or Trypan Blue stain (F). Error bars indicate standard deviation of three independent wells. Ordinary one-way ANOVA test (Dunnett’s correction) was used to determine the differences induced by the different SE treatments as compare to vehicle. * p < 0.05, ** p < 0.01, *** p < 0.005, **** p < 0.001, and ns, nonsignificant.
Cells 08 01027 g005
Figure 6. Altered monocyte morphometrics following treatment with SE from participants who used psychostimulants and/or were infected with HIV: (A) 60× fluorescence images of U937 monocytes plated atop collagen, treated with vehicle and different SEs as indicated in the figure, and stained with phalloidin to visualize actin membrane structures. Cells treated with SE-Drug or SE-HIV had distinct changes in morphology and exhibited significant membrane ruffles and filopodia-like extensions. White arrows indicate areas of increased F-actin localization. Green arrows indicate filopodia-like structures. Yellow arrows indicate membrane ruffles. Scale bar = 30 µm. The membrane tracing was used to assess monocyte circularity. The white box corresponds to the enlarged area. Scale bar is 200 µm. (B) Scatterplot of cell size. (C) Scatterplot of cell area. (D) Ten times representative membrane tracing (with fill) images of vehicle and different SE treatments obtained with the Lionheart FX Gen5 software. (E) Scatter plot of cell circularity. Calculations were performed by Lionheart FX Gen5 software. Ordinary one-way ANOVA (Dunnett’s correction) was used to determine the significance of SE treatments relative to vehicle. * p < 0.05, ** p < 0.01, *** p < 0.005, **** p < 0.001, and ns, nonsignificant.
Figure 6. Altered monocyte morphometrics following treatment with SE from participants who used psychostimulants and/or were infected with HIV: (A) 60× fluorescence images of U937 monocytes plated atop collagen, treated with vehicle and different SEs as indicated in the figure, and stained with phalloidin to visualize actin membrane structures. Cells treated with SE-Drug or SE-HIV had distinct changes in morphology and exhibited significant membrane ruffles and filopodia-like extensions. White arrows indicate areas of increased F-actin localization. Green arrows indicate filopodia-like structures. Yellow arrows indicate membrane ruffles. Scale bar = 30 µm. The membrane tracing was used to assess monocyte circularity. The white box corresponds to the enlarged area. Scale bar is 200 µm. (B) Scatterplot of cell size. (C) Scatterplot of cell area. (D) Ten times representative membrane tracing (with fill) images of vehicle and different SE treatments obtained with the Lionheart FX Gen5 software. (E) Scatter plot of cell circularity. Calculations were performed by Lionheart FX Gen5 software. Ordinary one-way ANOVA (Dunnett’s correction) was used to determine the significance of SE treatments relative to vehicle. * p < 0.05, ** p < 0.01, *** p < 0.005, **** p < 0.001, and ns, nonsignificant.
Cells 08 01027 g006
Figure 7. Monocyte chemotaxis and secretion of matrix-modifying enzymes are potentiated by SE from HIV-infected and HIV-uninfected participants with co-occurring psychostimulant use: 500,000 U937 cells were treated with vehicle PBS or 100 µg/mL SE from the 4 clinical groups in serum-free media for 24 h before addition to the apical side of a chemotaxis chamber, containing 0% FBS (serum-free), 30% exosome-depleted FBS, or conditioned media from HIV-1 LAV-infected HeLa CD4+ cells (HIV secretome). The chambers were incubated for 20 h at 37 °C in a 5% CO2 incubator. The basal chamber cells were harvested and quantified by Trypan Blue hemocytometer counting. (A) Monocytes treated with the different SE were assessed for chemotaxis toward clarified supernatants collected from HIV-infected cells (HIV secretome), and the numbers of monocytes that migrated into HIV secretome in the basal compartment of the migration chamber are shown. (B) Viability of unmigrated cells in the apical chamber at the end of the experiment expressed as % of viable cells. (C) Representative (n = 3) gelatin Zymograph of conditioned media (secretome) from monocytes treated with the various SE prior to loading into migration chambers. The area within the square box is enlarged below to highlight active MMP9. (D) Image J quantification (total densitometry) of total gelatinolytic activity of each zymogram lane presented as the total area of proteolytic activity. Data represent the mean of triplicate experiments, and error bars are standard error of the mean. (E) Representative (n = 3) β-casein zymography of the same conditioned media used in gelatin zymography. Image J quantification (densitometry measurement) of Figure 7F’s (F) high molecular weight caseinolytic complex and (G) MMP7 activities of each zymogram lane presented as area of proteolytic activity. Experiments were repeated three times with similar trends. Ordinary one-way ANOVA (Dunnett’s correction) test was used to determine the significance of different SE treatments relative to vehicle. * p < 0.05, ** p < 0.01, *** p < 0.005, **** p < 0.001, and ns, nonsignificant.
Figure 7. Monocyte chemotaxis and secretion of matrix-modifying enzymes are potentiated by SE from HIV-infected and HIV-uninfected participants with co-occurring psychostimulant use: 500,000 U937 cells were treated with vehicle PBS or 100 µg/mL SE from the 4 clinical groups in serum-free media for 24 h before addition to the apical side of a chemotaxis chamber, containing 0% FBS (serum-free), 30% exosome-depleted FBS, or conditioned media from HIV-1 LAV-infected HeLa CD4+ cells (HIV secretome). The chambers were incubated for 20 h at 37 °C in a 5% CO2 incubator. The basal chamber cells were harvested and quantified by Trypan Blue hemocytometer counting. (A) Monocytes treated with the different SE were assessed for chemotaxis toward clarified supernatants collected from HIV-infected cells (HIV secretome), and the numbers of monocytes that migrated into HIV secretome in the basal compartment of the migration chamber are shown. (B) Viability of unmigrated cells in the apical chamber at the end of the experiment expressed as % of viable cells. (C) Representative (n = 3) gelatin Zymograph of conditioned media (secretome) from monocytes treated with the various SE prior to loading into migration chambers. The area within the square box is enlarged below to highlight active MMP9. (D) Image J quantification (total densitometry) of total gelatinolytic activity of each zymogram lane presented as the total area of proteolytic activity. Data represent the mean of triplicate experiments, and error bars are standard error of the mean. (E) Representative (n = 3) β-casein zymography of the same conditioned media used in gelatin zymography. Image J quantification (densitometry measurement) of Figure 7F’s (F) high molecular weight caseinolytic complex and (G) MMP7 activities of each zymogram lane presented as area of proteolytic activity. Experiments were repeated three times with similar trends. Ordinary one-way ANOVA (Dunnett’s correction) test was used to determine the significance of different SE treatments relative to vehicle. * p < 0.05, ** p < 0.01, *** p < 0.005, **** p < 0.001, and ns, nonsignificant.
Cells 08 01027 g007
Figure 8. SE induced F-actin•Vinculin colocalization in monocytes. Representative 60× fluorescence images of U937 cells stained with phalloidin and vinculin to visualize (A) F-actin•Vinculin colocalization in adherence junctions. (B) F-actin•Vinculin colocalization in cell protrusions. Scale bar = 30 µm. Pearson correlation coefficient (PPC) and threshold overlap score (TOS, linear) plots corresponding to the images in Figure 8A,B for comparison of F-actin•Vinculin colocalization in adherence junctions (C,D) and cell protrusions (E,F). Purple arrows indicate vinculin in AJs (Figure 8A) or in areas of cell protrusion (Figure 8B). Yellow arrows indicate F-actin•Vinculin complex in AJs (Figure 8A) and areas of cell protrusions (Figure 8B). Ordinary one-way ANOVA (Dunnett’s correction) was used to assess statistical significance relative to vehicle. * p < 0.05, ** p < 0.01, *** p < 0.005, and ns, nonsignificant.
Figure 8. SE induced F-actin•Vinculin colocalization in monocytes. Representative 60× fluorescence images of U937 cells stained with phalloidin and vinculin to visualize (A) F-actin•Vinculin colocalization in adherence junctions. (B) F-actin•Vinculin colocalization in cell protrusions. Scale bar = 30 µm. Pearson correlation coefficient (PPC) and threshold overlap score (TOS, linear) plots corresponding to the images in Figure 8A,B for comparison of F-actin•Vinculin colocalization in adherence junctions (C,D) and cell protrusions (E,F). Purple arrows indicate vinculin in AJs (Figure 8A) or in areas of cell protrusion (Figure 8B). Yellow arrows indicate F-actin•Vinculin complex in AJs (Figure 8A) and areas of cell protrusions (Figure 8B). Ordinary one-way ANOVA (Dunnett’s correction) was used to assess statistical significance relative to vehicle. * p < 0.05, ** p < 0.01, *** p < 0.005, and ns, nonsignificant.
Cells 08 01027 g008
Table 1. Description of psychostimulants and alcohol use by study participants.
Table 1. Description of psychostimulants and alcohol use by study participants.
Specimen IDHash/Marijuana Since Last VisitEver Used Hash/MarijuanaPoppers Since Last VisitEver Used PoppersCrack/Cocaine Use Since Last VisitEver Used Crack or CocaineUppers Since Last VisitEver Used UppersEcstasy Since Last VisitEver used EcstasyHeroin/Opiates Since Last VisitEver Used Heroin/OpiatesPCP Since Last VisitDowners Since Last VisitEthyl Chloride Since Last VisitUnspecified Drug Since Last VisitN. of drinks/wk Since Last VisitAlcohol Use Since last Visit (drinks/wk)Drinking Since Last Visit
HIV−Drug−
A1NNNNNNNNNNNNNNNN0.8661–3Low/moderate
A2NNNNNNNNNNNNNNNN0.3471–3Low/moderate
A3NNNNNNNNNNNNNNNN00None
A4NNNNNNNNNNNNNNNN00None
A5NNNNNNNNNNNNNNNN2.251–3Low/moderate
A6NNNNNNNNNNNNNNNN0.2451–3Low/moderate
A7NNNNNNNNNNNNNNNN0.2451–3Low/moderate
A8NNNNNNNNNNNNNNNN2.251–3Low/moderate
A9NNNNNNNNNNNNNNNN5.254–13Low/moderate
A10NNNNNNNNNNNNNNNN00None
A11NNNNNNNNNNNNNNNN00None
A12NNNNNNNNNNNNNNNN5.254–13Low/moderate
A13NNNNNNNNNNNNNNNN00None
A14NNNNNNNNNNNNNNNN2.251–3Low/moderate
A15NNNNNNNNNNNNNNNN2.251–3Low/moderate
A16NNNNNNNNNNNNNNNN0.8661–3Low/moderate
HIV−Drug+
B1YYYYYYNNNNNNNNNN24.5>13Moderate/heavy
B2YYYYYYNNNNNNNNNN2.251–3Low/moderate
B3YYNYYYNNNNNNNNNN10.54–13Low/ moderate
B4YYNYYYNNNNNNNNNN12.254–13Moderate/heavy
B5YYNYYYNNNNNNNNNN0.8091–3Low/moderate
B6YYNYYYYYNNNNNNNN12.254–13Moderate/heavy
B7YYNYYYYYNNNNNYNN5.254–13Moderate/heavy
B8YYNYYYNYNNYYNYNN5.254–13Moderate/heavy
B9YYNYYYNYNNNNNNNN10.54–13Low/moderate
B10YYYYYYNYNNNNNYNN12.254–13Moderate/heavy
B11NYNYYYNYNNNNNNNN2.251–3Low/moderate
B12YYNYYYNYNYNNNNNN2.021–3Moderate/heavy
B13YYNYYYNNNNNYNNNN5.254–13Low/moderate
B14YYNYYYNNNNNYNNNN124–13Binge
B15YYYYYYYYYYNNNYYN56>13Binge
B16YYNYYYNNNYNNNNNN0.8661–3Low/moderate
HIV+Drug−
C1NYNYNNNYNNNNNNNN5.254–13Low/moderate
C2NYNYNNNNNNNNNNNN5.254–13Low/moderate
C3NYNYNYNYNYNNNNNN2.251–3Low/moderate
C4NNNYNNNNNNNNNNNN00None
C5NYNNNNNNNNNNNNNN0.8661–3Low/moderate
C6NYNYNNNNNNNNNNNN2.251–3Low/moderate
C7NYNYNNNNNNNNNNNN5.254–13Low/moderate
C8NYNYNNNNNNNNNNNN00None
C9NNNNNNNNNNNNNNNN00None
C10NYNYNYNYNNNNNNNN00None
C11NNNNNNNNNNNNNNNN00None
C12NNNNNNNNNNNNNNNN0.8661–3Low/moderate
C13NNNNNNNNNNNNNNNN5.254–13Low/moderate
C14NYNYNNNNNNNNNNNN0.3471–3Low/moderate
C15NYNYNYNNNNNNNNNN00None
C16NYNYNNNNNNNNNNNN00None
HIV+Drug+
D1YYYYYYYYYYNNNNYN12.254–13Moderate/heavy
D2YYNYYYNYYYNYNNNY10.54–13Low/moderate
D3YYYYYYNYNYNNNNNN24.5>13Moderate/heavy
D4YYYYYYNNNNNNNNNN24.5>13Moderate/heavy
D5YYNYYYNYNYNNNNNN24.5>13Moderate/heavy
D6YYYYYYYYYYNNNYYN24.5>13Moderate/heavy
D7YYNYYYNYNNNNNNNN2.251–3Low/moderate
D8YYYYYYNYNYNNNNNN2.251–3Low/moderate
D9YYYYYYNNNNNNNNNN5.254–13Low/moderate
D10NYNYYYNYNYNNYNNN38.5>13Binge
D11YYYYYYYYNNNNYYNN10.54–13Low/moderate
D12YYYYYYYYNYNNNNYN56>13Binge
D13YYNYYYNYNNNYYNNN12.254–13Moderate/heavy
D14YYYYYYYYNNNNNNNN5.254–13Moderate/heavy
D15YYYYYYNYNYNYNNNN124–13Binge
D16YYNNYYYYNNNNYNNN2.021–3Moderate/heavy
Y = Yes; N = No.
Table 2. Primer sequences.
Table 2. Primer sequences.
Gene SymbolForward PrimerReverse Primer
PTPRCAATCTCCCTAGGCAGAGGCACCTCCCTCATGTGGCCAATT
ADGRG3AGCGTATCACATGGCGAGAGCCTGAGGGGAGGAGATTGGA
RELBGATGGAGTCTCGCTCTGTCGATCCCAGCACTTTGAGAGGC
IL1BATGATGGCTTATTACAGTGGCAAGTCGGAGATTCGTAGCTGGA
CD86TATGGGCCGCACAAGTTTTTCCTGTGGGCTTTTTGTGAT
MMP19GAGGACTGGAGGCTGGAGTATGAAGGAGGGAGAGGGATGG
MMP9TGAGGTGGTAGGATCGCTGAATGCCAGATCTCTGACCCCT
MMP1AGTGGCCCAGTGGTTGAAAACCACATCAGGCAC
ELF1TCCCAGCTATTCAGGAGGCTCCCAAAGTTGCAGTGCAGTC
USP3ATCCTCCCACCTCAGTCTCCAGGCTGAGGTGGAGGATCAT
BBS4GATGGAGTCTCGCTCTGTCGAAATTAGCCGGGAGTGGTGG
TSC1CTTGAGCTGGTGAGTGAGCAGCGCTTGGCACTATTACTGC
EXOC4CTGCCTCTGTACACGTGTGTCGAGACAGCGAGACTCCATC
FGFR1CAAAGGGGTGTGCGTTTCAGTGGAGATGGGGTGGGAGTAG
TFAP4CAGCGATTTCCGAATGCCTGCAGCCTGGGCAACATAGTGA
ELK3GTTTGTGACAGGCAGCACTGCCTGGGGAGAGAAGGGATCA
FOSBTTTTCTCCTCCGCCTGTGTCTCACACTCTCACACTCGCAC
FOSGCCCATTCCATCCCAACTCATGCCATCACCTCCATTCACC
FOXJ2TAGAGGAGGGTGGGGTGATGAGCCAGGCTCATAGTCAGGA
ERGGACAACACAGCCAGCACTTGCAGTTGTGCAAGTGTTCCCG
CREB1TGCTGCACACATCATCCCATTAGATGGAGCTGGAGGCCTT
VTNTCCCTGCCCATAGCTACAGTAGGATCTCCCAGCATGAGGT
ATXN2LGAGGGATGACTGGGAGGACTCTAGTCCCTGCCCTAGGTGT
EGR1CAGACCAGAAGCCCTTCCAGTGGGTTTGATGAGCTGGGAC
YARSCCTGTGTAAAGGCCCGGATTCACAAACACGTGCTCACCAG
CD9CCCACAAGGATGAGTTGATTCAGCTTGTTGTAGGTGTCCTTG
POGZGTGCAGGACGTTGTCAACACGCCTCTCAAAGTGCTGGGAT
Table 3. Summary of the DEG in the four clinical groups (n = 3) as compared to vehicle 1.
Table 3. Summary of the DEG in the four clinical groups (n = 3) as compared to vehicle 1.
Genes Passed Filter Criteria 1% of Total Genes 2UpregulatedDownregulated
# of Genes% of DEG# of Genes% of DEG
HIV−Drug−2931.3717760.4111639.59
HIV−Drug+4972.329218.5140581.49
HIV+Drug−6412.9917927.9346272.07
HIV+Drug+6473.0224037.0940762.91
1 Filtration criteria FC < −2 or FC > 2 and p-value < 0.05 (Benjamini and Hochberg correction for multiple observations); 2 Total number of genes = 21448.
Table 4. Top 10 biological process GO terms from Webgestalt analysis 1.
Table 4. Top 10 biological process GO terms from Webgestalt analysis 1.
Gene SetDescription# of Genes in PathwayDEG in PathwayEnrichment Scorep-Value
SE-DEGsGO:0036230granulocyte activation50088.7752.01 × 10−6
GO:0060326cell chemotaxis289611.3861.10 × 10−5
GO:0002446neutrophil mediated immunity49677.7402.25 × 10−5
GO:0097305response to alcohol231511.8705.40 × 10−5
GO:0050900leukocyte migration41967.8538.85 × 10−5
GO:0032103positive regulation of response to external stimulus29359.3581.66 × 10−4
GO:0001525angiogenesis48766.7572.02 × 10−4
GO:2000147positive regulation of cell motility49366.6742.15 × 10−4
GO:0002521leukocyte differentiation49666.6342.23 × 10−4
GO:0009636response to toxic substance49966.5942.30 × 10−4
SE-Drug DEGsGO:1902115regulation of organelle assembly20948.8561.02 × 10−3
GO:0140029exocytic process84211.0171.41 × 10−2
GO:0043254regulation of protein complex assembly44744.1411.51 × 10−2
GO:0071826ribonucleoprotein complex subunit organization24535.6661.56 × 10−2
GO:0006289nucleotide-excision repair11028.4132.35 × 10−2
GO:0006520cellular amino acid metabolic process31834.3653.07 × 10−2
GO:0031023microtubule organizing center organization13426.9063.38 × 10−2
GO:0071800podosome assembly20123.1364.24 × 10−2
GO:0051383kinetochore organization21122.0344.44 × 10−2
SE-HIV DEGsGO:0045576mast cell activation61510.6461.05 × 10−4
GO:0071824protein-DNA complex subunit organization24294.8301.05 × 10−4
GO:0002764immune response-regulating signaling pathway485123.2143.55 × 10−4
GO:0002285lymphocyte activation involved in immune response17275.2863.66 × 10−4
GO:0036230granulocyte activation500123.1174.67 × 10−4
GO:0006959humoral immune response24284.2945.63 × 10−4
GO:0002526acute inflammatory response15465.0601.22 × 10−3
GO:0001525angiogenesis487112.9341.33 × 10−3
GO:0002683negative regulation of immune system process416103.1221.39 × 10−3
1 Parameters for the enrichment analysis were as follows: Enrichment method: Over-representation Analysis (ORA), organism: hsapiens, enrichment categories: geneontology_Biological_Process_noRedundant, minimum number of IDs in the category: 5, maximum number of IDs in the category: 2000, False discovery rate (FDR) method: Benjamini and Hochberg, significance level: Top 10.
Table 5. Top 10 molecular function GO terms from Webgestalt analysis 1.
Table 5. Top 10 molecular function GO terms from Webgestalt analysis 1.
Gene SetDescription# of Genes in PathwayDEG in PathwayEnrichment Scorep-Value
SE−DEGsGO:1990841promoter-specific chromatin binding46226.7872.48 × 10−3
GO:0019199transmembrane receptor protein kinase activity81215.2127.51 × 10−3
GO:0019838growth factor binding13828.9292.07 × 10−2
GO:0001653peptide receptor activity14928.2702.39 × 10−2
GO:0001228DNA-binding transcription activator activity, RNA polymerase II-specific44434.1633.36 × 10−2
GO:0008237metallopeptidase activity18526.6613.57 × 10−2
GO:1901567fatty acid derivative binding27122.8194.30 × 10−2
GO:0017171serine hydrolase activity20825.9244.41 × 10−2
GO:0043177organic acid binding21225.8124.57 × 10−2
GO:0035035histone acetyltransferase binding29121.2454.61 × 10−2
SE−Drug DEGsGO:0140098catalytic activity, acting on RNA35033.9124.02 × 10−2
GO:0016701oxidoreductase activity, acting on single donors with incorporation of molecular oxygen28116.2995.96 × 10−2
GO:0060090molecular adaptor activity19424.7056.69 × 10−2
GO:0050839cell adhesion molecule binding47832.8648.53 × 10−2
GO:1990841promoter-specific chromatin binding4619.9219.61 × 10−2
GO:0097110scaffold protein binding5817.8681.20 × 10−1
GO:0000049tRNA binding5917.7351.22 × 10−1
GO:0070491repressing transcription factor binding7316.2521.48 × 10−1
GO:0015631tubulin binding32122.8431.55 × 10−1
SE−HIV DEGsGO:0019865immunoglobulin binding23316.2357.93 × 10−4
GO:0001228DNA−binding transcription activator activity, RNA polymerase II−specific444113.0848.52 × 10−4
GO:0016209antioxidant activity8445.9274.63 × 10−3
GO:0070888E-box binding5037.4687.50 × 10−3
GO:0016684oxidoreductase activity, acting on peroxide as acceptor5536.7899.76 × 10−3
GO:0001227DNA-binding transcription repressor activity, RNA polymerase II−specific26762.7972.05 × 10−2
GO:0060589nucleoside-triphosphatase regulator activity34872.5042.19 × 10−2
GO:0005496steroid binding9234.0593.78 × 10−2
GO:0015026coreceptor activity4325.7894.66 × 10−2
1 Parameters for the enrichment analysis were as follows: Enrichment method: ORA, organism: hsapiens, enrichment categories: geneontology_Molecular_Function_noRedundant, minimum number of IDs in the category: 5, maximum number of IDs in the category: 2000, FDR method: Benjamini and Hochberg, significance level: Top 10.
Table 6. Top 10 cellular component GO terms from Webgestalt analysis 1.
Table 6. Top 10 cellular component GO terms from Webgestalt analysis 1.
Gene SetDescription# of Genes in PathwayDEG in PathwayEnrichment Scorep-Value
SE−DEGsGO:0030667secretory granule membrane29359.5541.26 × 10−4
GO:0042581specific granule160310.4982.69 × 10−3
GO:0070820tertiary granule163310.3052.84 × 10−3
GO:0101002ficolin-1-rich granule18339.1793.93 × 10−3
GO:0031012extracellular matrix49644.5151.02 × 10−2
GO:0031904endosome lumen36115.5526.24 × 10−2
GO:1903293phosphatase complex47111.9138.08 × 10−2
GO:0005788endoplasmic reticulum lumen30623.6591.02 × 10−1
GO:0001533cornified envelope6518.6141.10 × 10−1
GO:0005766primary lysosome15513.6122.44 × 10−1
SE−Drug DEGsGO:0030496midbody17138.4195.10 × 10−3
GO:0005681spliceosomal complex17638.1805.52 × 10−3
GO:0090734site of DNA damage66214.5438.19 × 10−3
GO:0099023tethering complex67214.3268.43 × 10−3
GO:0016607nuclear speck38333.7594.36 × 10−2
GO:0044450microtubule organizing center part17825.3925.23 × 10−2
GO:0035770ribonucleoprotein granule21424.4857.24 × 10−2
GO:0005770late endosome24223.9668.95 × 10−2
GO:0001917photoreceptor inner segment4919.7949.74 × 10−2
SE−HIV DEGsGO:0030667secretory granule membrane29383.1273.98 × 10−3
GO:0005766primary lysosome15553.6941.14 × 10−2
GO:0042629mast cell granule22210.4111.55 × 10−2
GO:0000790nuclear chromatin34172.3512.92 × 10−2
GO:0016605PML body9933.4705.55 × 10−2
GO:0005801cis-Golgi network6023.8179.64 × 10−2
GO:0045177apical part of cell37561.8321.09 × 10−1
GO:0034399nuclear periphery13332.5831.10 × 10−1
GO:0042383sarcolemma13432.5641.12 × 10−1
1 Parameters for the enrichment analysis were as follows: Enrichment method: ORA, organism: hsapiens, enrichment categories: geneontology_Cellular_Component_noRedundant, minimum number of IDs in the category: 5, maximum number of IDs in the category: 2000, FDR method: Benjamini and Hochberg, significance level: Top 10.
Table 7. Top 10 KEGG pathways from Webgestalt analysis 1.
Table 7. Top 10 KEGG pathways from Webgestalt analysis 1.
Gene SetDescription# of Genes in PathwayDEG in PathwayEnrichment Scorep-Value
SE−DEGshsa04657IL-17 signaling pathway93417.3746.69 × 10−5
hsa05150Staphylococcus aureus infection56321.6403.25 × 10−4
hsa05323Rheumatoid arthritis90313.4651.31 × 10−3
hsa04928Parathyroid hormone synthesis, secretion and action106311.4322.10 × 10−3
hsa04080Neuroactive ligand-receptor interaction27745.8334.13 × 10−3
hsa05031Amphetamine addiction68211.8811.20 × 10−2
hsa04917Prolactin signaling pathway70211.5411.27 × 10−2
hsa04610Complement and coagulation cascades79210.2261.59 × 10−2
hsa05132Salmonella infection8629.3941.87 × 10−2
hsa05142Chagas disease (American trypanosomiasis)10227.9202.58 × 10−2
SE−Drug DEGshsa04914Progesterone−mediated oocyte maturation9929.1811.95 × 10−2
hsa04931Insulin resistance10728.4942.25 × 10−2
hsa04114Oocyte meiosis12427.3302.96 × 10−2
hsa03040Spliceosome13326.8343.37 × 10−2
hsa04910Insulin signaling pathway13726.6343.56 × 10−2
hsa04150mTOR signaling pathway15126.0194.25 × 10−2
hsa01523Antifolate resistance31114.6596.61 × 10−2
hsa00260Glycine, serine and threonine metabolism40111.3618.46 × 10−2
hsa00970Aminoacyl-tRNA biosynthesis44110.3289.26 × 10−2
SE−HIV DEGshsa05150Staphylococcus aureus infection5659.8361.41 × 10−4
hsa04380Osteoclast differentiation12854.3035.93 × 10−3
hsa05202Transcriptional misregulation in cancer18663.5546.58 × 10−3
hsa05322Systemic lupus erythematosus13354.1426.95 × 10−3
hsa00515Mannose type O-glycan biosynthesis2329.5801.82 × 10−2
hsa04115p53 signaling pathway7234.5902.73 × 10−2
hsa05166Human T-cell leukemia virus 1 infection25562.5922.75 × 10−2
hsa00410Beta-Alanine metabolism3127.1083.19 × 10−2
hsa04710Circadian rhythm3127.1083.19 × 10−2
1 Parameters for the enrichment analysis were as follows: Enrichment method: ORA, organism: hsapiens, enrichment categories: pathway_KEGG, minimum number of IDs in the category: 5, maximum number of IDs in the category: 2000, FDR method: Benjamini and Hochberg, significance level: Top 10.
Table 8. Top 10 KEGG pathways by count as determined by Transcriptome Analysis Console (TAC) software 1.
Table 8. Top 10 KEGG pathways by count as determined by Transcriptome Analysis Console (TAC) software 1.
Pathway#Total#Up#DownSignificancep-Value
HIV-Drug-PI3K-Akt Signaling Pathway2013701
Focal Adhesion-PI3K-Akt-mTOR-signaling pathway201370.210.62234
VEGFA-VEGFR2 Signaling Pathway201280.90.127165
Nuclear Receptors Meta-Pathway201190.090.811647
Regulation of toll-like receptor signaling pathway191092.840.001437
MAPK Signaling Pathway18990.470.3394
miR-targeted genes in muscle cell—TarBase177100.930.116256
miR-targeted genes in lymphocytes—TarBase1771020.009973
Toll-like Receptor Signaling Pathway15962.960.001086
Olfactory receptor activity1512310.100786
HIV-Drug+PI3K-Akt Signaling Pathway358270.110.783262
miR-targeted genes in lymphocytes—TarBase343311.890.012864
miR-targeted genes in muscle cell—TarBase323290.870.136266
Focal Adhesion-PI3K-Akt-mTOR-signaling pathway308220.030.922794
Olfactory receptor activity248161.820.015221
Nuclear Receptors Meta-Pathway246180.80.157659
VEGFA-VEGFR2 Signaling Pathway227150.080.827347
miR-targeted genes in epithelium—TarBase223191.720.01896
Genes related to primary cilium development (based on CRISPR)211202.730.001861
Ciliary landscape2102101
HIV+Drug-miR-targeted genes in lymphocytes—TarBase468380.870.134124
Nuclear Receptors Meta-Pathway4117240.430.372732
PI3K-Akt Signaling Pathway4014260.140.728467
miR-targeted genes in muscle cell—TarBase388300.740.183176
MAPK Signaling Pathway3711261.180.065447
Focal Adhesion-PI3K-Akt-mTOR-signaling pathway3515200.110.783054
VEGFA-VEGFR2 Signaling Pathway3512231.010.097823
miR-targeted genes in epithelium—TarBase297221.060.087395
Breast cancer pathway268181.540.029057
Circadian rhythm related genes267190.30.50212
HIV+Drug+Nuclear Receptors Meta-Pathway4329140.670.211976
PI3K-Akt Signaling Pathway4217250.310.487261
miR-targeted genes in lymphocytes—TarBase429331.420.038159
Focal Adhesion-PI3K-Akt-mTOR-signaling pathway3716210.280.520416
VEGFA-VEGFR2 Signaling Pathway3618181.20.062498
miR-targeted genes in muscle cell—TarBase3410241.380.041842
miR-targeted genes in epithelium—TarBase278191.480.032898
MAPK Signaling Pathway2611150.080.838897
TGF-beta Signaling Pathway2510151.90.012623
Ciliary landscape238150.040.913439
1 Gene expression parameters were as follows: Gene-level fold change < −2 or > 2; gene-level p-value < 0.05, gene-level FDR < 0.05, ANOVA statistical analysis with eBayes correction. The Pos/Neg Area Under the Curve (AUC) threshold was set to 0.7. Gene-level Signal Space Transformation-Robust Multi-Chip Analysis (SST-RMA) method was used for summarization.

Share and Cite

MDPI and ACS Style

Lyu, Y.; Kaddour, H.; Kopcho, S.; Panzner, T.D.; Shouman, N.; Kim, E.-Y.; Martinson, J.; McKay, H.; Martinez-Maza, O.; Margolick, J.B.; et al. Human Immunodeficiency Virus (HIV) Infection and Use of Illicit Substances Promote Secretion of Semen Exosomes that Enhance Monocyte Adhesion and Induce Actin Reorganization and Chemotactic Migration. Cells 2019, 8, 1027. https://doi.org/10.3390/cells8091027

AMA Style

Lyu Y, Kaddour H, Kopcho S, Panzner TD, Shouman N, Kim E-Y, Martinson J, McKay H, Martinez-Maza O, Margolick JB, et al. Human Immunodeficiency Virus (HIV) Infection and Use of Illicit Substances Promote Secretion of Semen Exosomes that Enhance Monocyte Adhesion and Induce Actin Reorganization and Chemotactic Migration. Cells. 2019; 8(9):1027. https://doi.org/10.3390/cells8091027

Chicago/Turabian Style

Lyu, Yuan, Hussein Kaddour, Steven Kopcho, Tyler D. Panzner, Nadia Shouman, Eun-Young Kim, Jeremy Martinson, Heather McKay, Otoniel Martinez-Maza, Joseph B. Margolick, and et al. 2019. "Human Immunodeficiency Virus (HIV) Infection and Use of Illicit Substances Promote Secretion of Semen Exosomes that Enhance Monocyte Adhesion and Induce Actin Reorganization and Chemotactic Migration" Cells 8, no. 9: 1027. https://doi.org/10.3390/cells8091027

APA Style

Lyu, Y., Kaddour, H., Kopcho, S., Panzner, T. D., Shouman, N., Kim, E.-Y., Martinson, J., McKay, H., Martinez-Maza, O., Margolick, J. B., Stapleton, J. T., & Okeoma, C. M. (2019). Human Immunodeficiency Virus (HIV) Infection and Use of Illicit Substances Promote Secretion of Semen Exosomes that Enhance Monocyte Adhesion and Induce Actin Reorganization and Chemotactic Migration. Cells, 8(9), 1027. https://doi.org/10.3390/cells8091027

Note that from the first issue of 2016, this journal uses article numbers instead of page numbers. See further details here.

Article Metrics

Back to TopTop