Comparison of the Opn-CreER and Ck19-CreER Drivers in Bile Ducts of Normal and Injured Mouse Livers
Abstract
1. Introduction
2. Materials and Methods
2.1. Mouse Strains
2.2. Tamoxifen and CCl4 Injections
2.3. Immunostaining and Imaging
2.4. Quantitative Analysis
2.5. Statistical Analysis
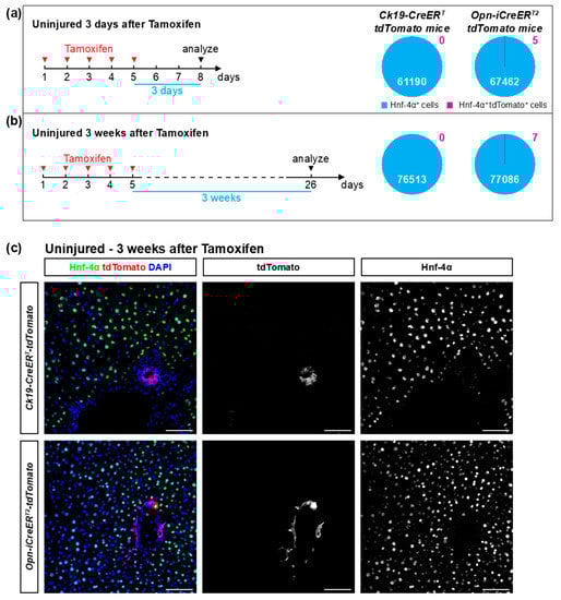
3. Results
3.1. Opn-iCreERT2 Drives loxP Site Recombination more Efficiently than Ck19-CreERT
3.2. The Ck19-CreERT and Opn-iCreERT2 Drivers are Highly Specific towards Cholangiocytes
3.3. Ectopic Expression of the Cre Drivers after Liver Injury
4. Discussion
5. Conclusions
Supplementary Materials
Author Contributions
Funding
Conflicts of Interest
References
- Lemaigre, F.P. Determining the fate of hepatic cells by lineage tracing: Facts and pitfalls. Hepatology 2015, 61, 2100–2103. [Google Scholar] [CrossRef]
- Means, A.L.; Xu, Y.; Zhao, A.; Ray, K.C.; Gu, G. A CK19(CreERT) knockin mouse line allows for conditional DNA recombination in epithelial cells in multiple endodermal organs. Genesis 2008, 46, 318–323. [Google Scholar] [CrossRef] [PubMed]
- Solar, M.; Cardalda, C.; Houbracken, I.; Martín, M.; Maestro, M.A.; De Medts, N.; Xu, X.; Grau, V.; Heimberg, H.; Bouwens, L.; et al. Pancreatic exocrine duct cells give rise to insulin-producing beta cells during embryogenesis but not after birth. Dev. Cell 2009, 17, 849–860. [Google Scholar] [CrossRef] [PubMed]
- Furuyama, K.; Kawaguchi, Y.; Akiyama, H.; Horiguchi, M.; Kodama, S.; Kuhara, T.; Hosokawa, S.; Elbahrawy, A.; Soeda, T.; Koizumi, M.; et al. Continuous cell supply from a Sox9-expressing progenitor zone in adult liver, exocrine pancreas and intestine. Nat. Genet. 2011, 43, 34–41. [Google Scholar] [CrossRef]
- Español-Suñer, R.; Carpentier, R.; Van Hul, N.; Legry, V.; Achouri, Y.; Cordi, S.; Jacquemin, P.; Lemaigre, F.; Leclercq, I.A. Liver progenitor cells yield functional hepatocytes in response to chronic liver injury in mice. Gastroenterology 2012, 143, 1564–1575. [Google Scholar] [CrossRef] [PubMed]
- Jörs, S.; Jeliazkova, P.; Ringelhan, M.; Thalhammer, J.; Dürl, S.; Ferrer, J.; Sander, M.; Heikenwalder, M.; Schmid, R.M.; Siveke, J.T.; et al. Lineage fate of ductular reactions in liver injury and carcinogenesis. J. Clin. Invest. 2015, 125, 2445–2457. [Google Scholar] [CrossRef] [PubMed]
- Rodrigo-Torres, D.; Affò, S.; Coll, M.; Morales-Ibanez, O.; Millán, C.; Blaya, D.; Alvarez-Guaita, A.; Rentero, C.; Lozano, J.J.; Maestro, M.A.; et al. The biliary epithelium gives rise to liver progenitor cells. Hepatology 2014, 60, 1367–1377. [Google Scholar] [CrossRef] [PubMed]
- Lokmane, L.; Haumaitre, C.; Garcia-Villalba, P.; Anselme, I.; Schneider-Maunoury, S.; Cereghini, S. Crucial role of vHNF1 in vertebrate hepatic specification. Development 2008, 135, 2777–2786. [Google Scholar] [CrossRef] [PubMed]
- Kopp, J.L.; Dubois, C.L.; Schaffer, A.E.; Hao, E.; Shih, H.P.; Seymour, P.A.; Ma, J.; Sander, M. Sox9+ ductal cells are multipotent progenitors throughout development but do not produce new endocrine cells in the normal or injured adult pancreas. Development 2011, 138, 653–665. [Google Scholar] [CrossRef] [PubMed]
- Font-Burgada, J.; Shalapour, S.; Ramaswamy, S.; Hsueh, B.; Rossell, D.; Umemura, A.; Taniguchi, K.; Nakagawa, H.; Valasek, M.A.; Ye, L.; et al. Hybrid Periportal Hepatocytes Regenerate the Injured Liver without Giving Rise to Cancer. Cell 2015, 162, 766–779. [Google Scholar] [CrossRef]
- Tarlow, B.D.; Finegold, M.J.; Grompe, M. Clonal tracing of Sox9+ liver progenitors in mouse oval cell injury. Hepatology 2014, 60, 278–289. [Google Scholar] [CrossRef]
- He, L.; Li, Y.; Pu, W.; Huang, X.; Tian, X.; Wang, Y.; Zhang, H.; Liu, Q.; Zhang, L.; Zhao, H.; et al. Enhancing the precision of genetic lineage tracing using dual recombinases. Nat. Med. 2017, 23, 1488–1498. [Google Scholar] [CrossRef]
- Arriazu, E.; Ge, X.; Leung, T.M.; Magdaleno, F.; Lopategi, A.; Lu, Y.; Kitamura, N.; Urtasun, R.; Theise, N.; Antoine, D.J.; et al. Signalling via the osteopontin and high mobility group box-1 axis drives the fibrogenic response to liver injury. Gut 2017, 66, 1123–1137. [Google Scholar] [CrossRef]
- Wang, X.; Lopategi, A.; Ge, X.; Lu, Y.; Kitamura, N.; Urtasun, R.; Leung, T.M.; Fiel, M.I.; Nieto, N. Osteopontin induces ductular reaction contributing to liver fibrosis. Gut 2014, 63, 1805–1818. [Google Scholar] [CrossRef]
- Kawashima, R.; Mochida, S.; Matsui, A.; You Lu Tu, Z.Y.; Ishikawa, K.; Toshima, K.; Yamanobe, F.; Inao, M.; Ikeda, H.; Ohno, A.; et al. Expression of osteopontin in Kupffer cells and hepatic macrophages and Stellate cells in rat liver after carbon tetrachloride intoxication: A possible factor for macrophage migration into hepatic necrotic areas. Biochem. Biophys. Res. Commun. 1999, 256, 527–531. [Google Scholar] [CrossRef]
- Madisen, L.; Zwingman, T.A.; Sunkin, S.M.; Oh, S.W.; Zariwala, H.A.; Gu, H.; Ng, L.L.; Palmiter, R.D.; Hawrylycz, M.J.; Jones, A.R.; et al. A robust and high-throughput Cre reporting and characterization system for the whole mouse brain. Nat. Neurosci. 2010, 13, 133–140. [Google Scholar] [CrossRef]
- Mu, X.; Español-Suñer, R.; Mederacke, I.; Affò, S.; Manco, R.; Sempoux, C.; Lemaigre, F.P.; Adili, A.; Yuan, D.; Weber, A.; et al. Hepatocellular carcinoma originates from hepatocytes and not from the progenitor/biliary compartment. J. Clin. Invest. 2015, 125, 3891–3903. [Google Scholar] [CrossRef]
- Lorena, D.; Darby, I.A.; Gadeau, A.P.; Leen, L.L.; Rittling, S.; Porto, L.C.; Rosenbaum, J.; Desmoulière, A. Osteopontin expression in normal and fibrotic liver. altered liver healing in osteopontin-deficient mice. J. Hepatol. 2006, 44, 383–390. [Google Scholar] [CrossRef]
- Sahai, A.; Malladi, P.; Melin-Aldana, H.; Green, R.M.; Whitington, P.F. Upregulation of osteopontin expression is involved in the development of nonalcoholic steatohepatitis in a dietary murine model. Am. J. Physiol. Gastrointest. Liver Physiol. 2004, 287, G264–G273. [Google Scholar] [CrossRef]
- Liu, J.; Willet, S.G.; Bankaitis, E.D.; Xu, Y.; Wright, C.V.; Gu, G. Non-parallel recombination limits Cre-LoxP-based reporters as precise indicators of conditional genetic manipulation. Genesis 2013, 51, 436–442. [Google Scholar] [CrossRef]
- Reinert, R.B.; Kantz, J.; Misfeldt, A.A.; Poffenberger, G.; Gannon, M.; Brissova, M.; Powers, A.C. Tamoxifen-Induced Cre-loxP Recombination Is Prolonged in Pancreatic Islets of Adult Mice. PLoS ONE 2012, 7, e33529. [Google Scholar] [CrossRef]
- Carpentier, R.; Suñer, R.E.; van Hul, N.; Kopp, J.L.; Beaudry, J.B.; Cordi, S.; Antoniou, A.; Raynaud, P.; Lepreux, S.; Jacquemin, P.; et al. Embryonic ductal plate cells give rise to cholangiocytes, periportal hepatocytes, and adult liver progenitor cells. Gastroenterology 2011, 141, 1432–1438.e4. [Google Scholar] [CrossRef]
- Chen, Y.; Guldiken, N.; Spurny, M.; Mohammed, H.H.; Haybaeck, J.; Pollheimer, M.J.; Fickert, P.; Gassler, N.; Jeon, M.K.; Trautwein, C.; et al. Loss of keratin 19 favours the development of cholestatic liver disease through decreased ductular reaction. J. Pathol. 2015, 237, 343–354. [Google Scholar] [CrossRef]



| Treatment Group | Mice (n) | % tdTomato+ of Ck19+ | ||||
|---|---|---|---|---|---|---|
| Opn-Cre | Ck19-Cre | Opn-Cre | Ck19-Cre | Opn-Cre | Ck19-Cre | |
| Uninjured 3 days after TAM | 7 | 7 | 99.9 ± 0.1 | 34.8 ± 9.1 | ||
| Uninjured 3 weeks after TAM | 8 | 8 | 99.9 ± 0.1 | 27.6 ± 11.7 | ||
| CCl4 3-day washout | 4 | 5 | 100 | 38.9 ± 10.8 | ||
| CCl4 3-week washout | 3 | 4 | 99.9 ± 0.2 | 27.8 ± 5.3 | ||
| Treatment Group | Mice (n) | % tdTomato+ of Hnf-4α+ | ||||
|---|---|---|---|---|---|---|
| Opn-Cre | Ck19-Cre | Opn-Cre | Ck19-Cre | Opn-Cre | Ck19-Cre | |
| uninjured 3 days after TAM | 7 | 7 | 0.0074 ± 0.0126 | 0 | ||
| uninjured 3 weeks after TAM | 8 | 8 | 0.0091 ± 0.0098 | 0 | ||
| CCl4 3-day washout | 4 | 5 | 0 | 0 | ||
| CCl4 3-week washout | 3 | 4 | 0.0226 ± 0.0371 | 0 | ||
| CCl4 no washout † | 5 | 5 | 0.3348 ± 0.3588 | 0.0048 ± 0.0091 | ||
© 2019 by the authors. Licensee MDPI, Basel, Switzerland. This article is an open access article distributed under the terms and conditions of the Creative Commons Attribution (CC BY) license (http://creativecommons.org/licenses/by/4.0/).
Share and Cite
Lesaffer, B.; Verboven, E.; Van Huffel, L.; Moya, I.M.; van Grunsven, L.A.; Leclercq, I.A.; Lemaigre, F.P.; Halder, G. Comparison of the Opn-CreER and Ck19-CreER Drivers in Bile Ducts of Normal and Injured Mouse Livers. Cells 2019, 8, 380. https://doi.org/10.3390/cells8040380
Lesaffer B, Verboven E, Van Huffel L, Moya IM, van Grunsven LA, Leclercq IA, Lemaigre FP, Halder G. Comparison of the Opn-CreER and Ck19-CreER Drivers in Bile Ducts of Normal and Injured Mouse Livers. Cells. 2019; 8(4):380. https://doi.org/10.3390/cells8040380
Chicago/Turabian StyleLesaffer, Bram, Elisabeth Verboven, Leen Van Huffel, Iván M. Moya, Leo A. van Grunsven, Isabelle A. Leclercq, Frédéric P. Lemaigre, and Georg Halder. 2019. "Comparison of the Opn-CreER and Ck19-CreER Drivers in Bile Ducts of Normal and Injured Mouse Livers" Cells 8, no. 4: 380. https://doi.org/10.3390/cells8040380
APA StyleLesaffer, B., Verboven, E., Van Huffel, L., Moya, I. M., van Grunsven, L. A., Leclercq, I. A., Lemaigre, F. P., & Halder, G. (2019). Comparison of the Opn-CreER and Ck19-CreER Drivers in Bile Ducts of Normal and Injured Mouse Livers. Cells, 8(4), 380. https://doi.org/10.3390/cells8040380

