Urinary Exosomal miRNAs as Non-Invasive Biomarkers Linked to Podocyte Morphometry in CKD
Abstract
1. Introduction
2. Methods
2.1. Patient and Control Samples
2.2. Immunostaining and 3D-SIM
2.3. Urine Processing and Exosomal RNA Isolation
2.4. Small RNA Sequencing
2.5. Mapping and Counting
2.6. Batch Effect Correction and Differential Expression Analysis
2.7. Unsupervised Machine Learning Approaches: PCA and Clustering
2.8. Statistical Analysis and Regressions
2.9. Analytical Workflow
3. Results
3.1. Patient Characteristics
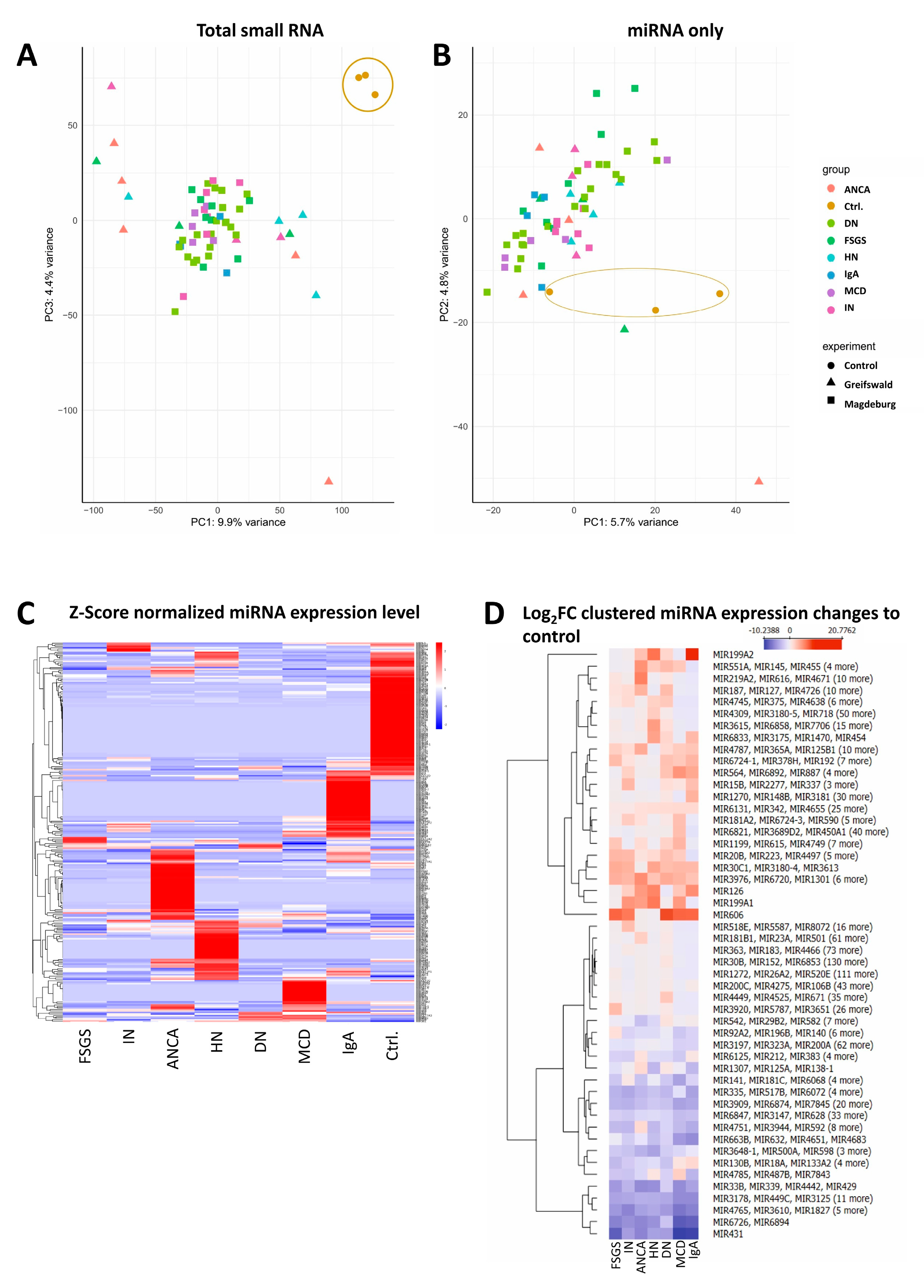
3.2. Global Separation of CKD and Controls by Urinary Exosomal miRNAs
3.3. Specific miRNA Expression in FSGS and MCD
3.4. Podocyte Morphometry Shows Typical Histopathological Features of CKD Entities
3.5. Correlations Show Potential of Podocyte Morphometry to Improve Clinical Parameter Set for Kidney Disease Diagnostics
3.6. Regression Analysis Suggests miRNA Candidates as Targets for MCD and FSGS
4. Discussion
Author Contributions
Funding
Institutional Review Board Statement
Informed Consent Statement
Data Availability Statement
Acknowledgments
Conflicts of Interest
References
- Foreman, K.J.; Marquez, N.; Dolgert, A.; Fukutaki, K.; Fullman, N.; McGaughey, M.; Pletcher, M.A.; Smith, A.E.; Tang, K.; Yuan, C.-W.; et al. Forecasting life expectancy, years of life lost, and all-cause and cause-specific mortality for 250 causes of death: Reference and alternative scenarios for 2016–40 for 195 countries and territories. Lancet 2018, 392, 2052–2090. [Google Scholar] [CrossRef] [PubMed]
- Bikbov, B.; Purcell, C.A.; Levey, A.S.; Smith, M.; Abdoli, A.; Abebe, M.; Adebayo, O.M.; Afarideh, M.; Agarwal, S.K.; Agudelo-Botero, M.; et al. Global, regional, and national burden of chronic kidney disease, 1990–2017: A systematic analysis for the Global Burden of Disease Study 2017. Lancet 2020, 395, 709–733. [Google Scholar] [CrossRef] [PubMed]
- Kriz, W. Podocyte is the major culprit accounting for the progression of chronic renal disease. Microsc. Res. Tech. 2002, 57, 189–195. [Google Scholar] [CrossRef]
- Ho, J.; Ng, K.H.; Rosen, S.; Dostal, A.; Gregory, R.I.; Kreidberg, J.A. Podocyte-Specific Loss of Functional MicroRNAs Leads to Rapid Glomerular and Tubular Injury. J. Am. Soc. Nephrol. 2008, 19, 2069–2075. [Google Scholar] [CrossRef] [PubMed]
- Baker, M.A.; Davis, S.J.; Liu, P.; Pan, X.; Williams, A.M.; Iczkowski, K.A.; Gallagher, S.T.; Bishop, K.; Regner, K.R.; Liu, Y.; et al. Tissue-Specific MicroRNA Expression Patterns in Four Types of Kidney Disease. J. Am. Soc. Nephrol. 2017, 28, 2985–2992. [Google Scholar] [CrossRef]
- Kalluri, R.; LeBleu, V.S. The biology, function, and biomedical applications of exosomes. Science 2020, 367, eaau6977. [Google Scholar] [CrossRef]
- Doyle, L.; Wang, M. Overview of Extracellular Vesicles, Their Origin, Composition, Purpose, and Methods for Exosome Isolation and Analysis. Cells 2019, 8, 727. [Google Scholar] [CrossRef]
- Mall, C.; Rocke, D.M.; Durbin-Johnson, B.; Weiss, R.H. Stability of miRNA in human urine supports its biomarker potential. Biomark. Med. 2013, 7, 623–631. [Google Scholar] [CrossRef]
- Lv, L.-L.; Cao, Y.-H.; Ni, H.-F.; Xu, M.; Liu, D.; Liu, H.; Chen, P.-S.; Liu, B.-C. MicroRNA-29c in urinary exosome/microvesicle as a biomarker of renal fibrosis. Am. J. Physiol. Physiol. 2013, 305, F1220–F1227. [Google Scholar] [CrossRef]
- Lange, T.; Artelt, N.; Kindt, F.; Stracke, S.; Rettig, R.; Lendeckel, U.; Chadjichristos, C.E.; Kavvadas, P.; Chatziantoniou, C.; Endlich, K.; et al. MiR-21 is up-regulated in urinary exosomes of chronic kidney disease patients and after glomerular injury. J. Cell. Mol. Med. 2019, 23, 4839–4843. [Google Scholar] [CrossRef]
- Siegerist, F.; Ribback, S.; Dombrowski, F.; Amann, K.; Zimmermann, U.; Endlich, K.; Endlich, N. Structured illumination microscopy and automatized image processing as a rapid diagnostic tool for podocyte effacement. Sci. Rep. 2017, 7, 11473. [Google Scholar] [CrossRef] [PubMed]
- Lange, T.; Stracke, S.; Rettig, R.; Lendeckel, U.; Kuhn, J.; Schlüter, R.; Rippe, V.; Endlich, K.; Endlich, N. Identification of miR-16 as an endogenous reference gene for the normalization of urinary exosomal miRNA expression data from CKD patients. PLoS ONE 2017, 12, e0183435. [Google Scholar] [CrossRef] [PubMed]
- Sedlazeck, F.J.; Rescheneder, P.; von Haeseler, A. NextGenMap: Fast and accurate read mapping in highly polymorphic genomes. Bioinformatics 2013, 29, 2790–2791. [Google Scholar] [CrossRef] [PubMed]
- Liao, Y.; Smyth, G.K.; Shi, W. feature Counts: An efficient general purpose program for assigning sequence reads to genomic features. Bioinformatics 2014, 30, 923–930. [Google Scholar] [CrossRef]
- 1.13 Citing R|An Introduction to R. Available online: https://intro2r.com/citing-r.html (accessed on 30 September 2025).
- Zhang, Y.; Parmigiani, G.; Johnson, W.E. ComBat-seq: Batch effect adjustment for RNA-seq count data. NAR Genom. Bioinform. 2020, 2, lqaa078. [Google Scholar] [CrossRef]
- Love, M.I.; Huber, W.; Anders, S. Moderated estimation of fold change and dispersion for RNA-seq data with DESeq2. Genome Biol. 2014, 15, 550. [Google Scholar] [CrossRef]
- Leek, J.T.; Johnson, W.E.; Parker, H.S.; Jaffe, A.E.; Storey, J.D. The sva package for removing batch effects and other unwanted variation in high-throughput experiments. Bioinformatics 2012, 28, 882–883. [Google Scholar] [CrossRef]
- Wickham, H. ggplot2; Springer International Publishing: Cham, Switzerland, 2016. [Google Scholar] [CrossRef]
- Demšar, J.; Zupan, B.; Leban, G.; Curk, T. Orange: From Experimental Machine Learning to Interactive Data Mining; Boulicaut, J.-F., Esposito, F., Giannotti, F., Pedreschi, D., Eds.; Springer: Berlin/Heidelberg, Germany, 2004; pp. 537–539. [Google Scholar] [CrossRef]
- Benjamini, Y.; Hochberg, Y. Controlling the False Discovery Rate: A Practical and Powerful Approach to Multiple Testing. J. R. Stat. Soc. Ser. B (Methodol.) 1995, 57, 289–300. [Google Scholar] [CrossRef]
- Levey, A.S.; Eckardt, K.-U.; Dorman, N.M.; Christiansen, S.L.; Cheung, M.; Jadoul, M.; Winkelmayer, W.C. Nomenclature for kidney function and disease—Executive summary and glossary from a Kidney Disease: Improving Global Outcomes (KDIGO) consensus conference. Eur. Heart J. 2020, 41, 4592–4598. [Google Scholar] [CrossRef]
- Mishra, D.D.; Maurya, P.K.; Tiwari, S. Reference gene panel for urinary exosome-based molecular diagnostics in patients with kidney disease. World J. Nephrol. 2024, 13, 99105. [Google Scholar] [CrossRef]
- Shi, J.; Zhang, Y.; Tan, D.; Zhang, X.; Yan, M.; Zhang, Y.; Franklin, R.; Shahbazi, M.; Mackinlay, K.; Liu, S.; et al. PANDORA-seq expands the repertoire of regulatory small RNAs by overcoming RNA modifications. Nat. Cell Biol. 2021, 23, 424–436. [Google Scholar] [CrossRef] [PubMed]
- Lin, X.; Zhao, Y.; Bai, Y.; Meng, K.; Chen, Y.; Hu, M.; Liu, F.; Luo, D. Integrating gonadal RNA-seq and small RNA-seq to analyze mRNA and miRNA changes in medaka sex differentiation. Sci. Data 2025, 12, 778. [Google Scholar] [CrossRef] [PubMed]
- Lee, W.-C.; Li, L.-C.; Ng, H.-Y.; Lin, P.-T.; Chiou, T.T.-Y.; Kuo, W.-H.; Lee, C.-T. Urinary Exosomal MicroRNA Signatures in Nephrotic, Biopsy-Proven Diabetic Nephropathy. J. Clin. Med. 2020, 9, 1220. [Google Scholar] [CrossRef] [PubMed]
- Sun, I.O.; Lerman, L.O. Urinary microRNA in kidney disease: Utility and roles. Am. J. Physiol. Physiol. 2019, 316, F785–F793. [Google Scholar] [CrossRef]
- Cai, X.; Xia, Z.; Zhang, C.; Luo, Y.; Gao, Y.; Fan, Z.; Liu, M.; Zhang, Y. Serum microRNAs levels in primary focal segmental glomerulosclerosis. Pediatr. Nephrol. 2013, 28, 1797–1801. [Google Scholar] [CrossRef]
- Huang, Z.; Zhang, Y.; Zhou, J.; Zhang, Y. Urinary Exosomal miR-193a Can Be a Potential Biomarker for the Diagnosis of Primary Focal Segmental Glomerulosclerosis in Children. BioMed Res. Int. 2017, 2017, 7298160. [Google Scholar] [CrossRef]
- Sene, L.D.B.; Mesquita, F.F.; De Moraes, L.N.; Santos, D.C.; Carvalho, R.; Gontijo, J.A.R.; Boer, P.A. Involvement of Renal Corpuscle microRNA Expression on Epithelial-to-Mesenchymal Transition in Maternal Low Protein Diet in Adult Programmed Rats. PLoS ONE 2013, 8, e71310. [Google Scholar] [CrossRef]
- Fortunato, O.; Boeri, M.; Moro, M.; Verri, C.; Mensah, M.; Conte, D.; Caleca, L.; Roz, L.; Pastorino, U.; Sozzi, G. Mir-660 is downregulated in lung cancer patients and its replacement inhibits lung tumorigenesis by targeting MDM2-p53 interaction. Cell Death Dis. 2014, 5, e1564. [Google Scholar] [CrossRef]
- Xie, H.; Lin, H.-L.; Wang, N.; Sun, Y.-L.; Kan, Y.; Guo, H.; Chen, J.-L.; Fang, M. Inhibition of microRNA-30a prevents puromycin aminonucleoside-induced podocytic apoptosis by upregulating the glucocorticoid receptor α. Mol. Med. Rep. 2015, 12, 6043–6052. [Google Scholar] [CrossRef]
- Sun, W.; Min, B.; Du, D.; Yang, F.; Meng, J.; Wang, W.; Zhao, J.; Tan, X.; Li, Z.; Sun, J. miR-181c protects CsA-induced renal damage and fibrosis through inhibiting EMT. FEBS Lett. 2017, 591, 3588–3599. [Google Scholar] [CrossRef]
- Liang, J.; Liu, Y. Animal Models of Kidney Disease: Challenges and Perspectives. Kidney360 2023, 4, 1479. [Google Scholar] [CrossRef] [PubMed]
- Chen, W.-B.; Huang, J.-R.; Yu, X.-Q.; Lin, X.-C.; Dai, Y. Identification of microRNAs and their target genes in Alport syndrome using deep sequencing of iPSCs samples. J. Zhejiang Univ. Sci. B 2015, 16, 235. [Google Scholar] [CrossRef] [PubMed]
- Giovannetti, E.; van der Velde, A.; Funel, N.; Vasile, E.; Perrone, V.; Leon, L.G.; De Lio, N.; Avan, A.; Caponi, S.; Pollina, L.E.; et al. High-throughput microRNA (miRNAs) arrays unravel the prognostic role of MiR-211 in pancreatic cancer. PLoS ONE 2012, 7, e49145. [Google Scholar] [CrossRef] [PubMed]
- Hong, S.; Yan, Z.; Wang, H.; Ding, L.; Song, Y.; Bi, M. miR-663b promotes colorectal cancer progression by activating Ras/Raf signaling through downregulation of TNK1. Hum. Cell 2020, 33, 104–115. [Google Scholar] [CrossRef]
- Prunotto, M.; Farina, A.; Lane, L.; Pernin, A.; Schifferli, J.; Hochstrasser, D.F.; Lescuyer, P.; Moll, S. Proteomic analysis of podocyte exosome-enriched fraction from normal human urine. J. Proteom. 2013, 82, 193–229. [Google Scholar] [CrossRef]
- Thongboonkerd, V. Roles for exosome in various kidney diseases and disorders. Front. Pharmacol. 2020, 10, 469432. [Google Scholar] [CrossRef]
- Artelt, N.; Siegerist, F.; Ritter, A.M.; Grisk, O.; Schlüter, R.; Endlich, K.; Endlich, N. Comparative analysis of podocyte foot process morphology in three species by 3D super-resolution microscopy. Front. Med. 2018, 5, 292. [Google Scholar] [CrossRef]
- Siegerist, F.; Campbell, K.N.; Endlich, N. A new era in nephrology: The role of super-resolution microscopy in research, medical diagnostic, and drug discovery. Kidney Int. 2025, 107, 994–1001. [Google Scholar] [CrossRef]
- Thomas, D.; Franceschini, N.; Hogan, S.; Holder, S.T.; Jennette, C.; Falk, R.; Jennette, J. Clinical and pathologic characteristics of focal segmental glomerulosclerosis pathologic variants. Kidney Int. 2006, 69, 920–926. [Google Scholar] [CrossRef]
- Ristov, M.-C.; Lange, T.; Artelt, N.; Nath, N.; Kuss, A.W.; Gehrig, J.; Lindenmeyer, M.; Cohen, C.D.; Gul, S.; Endlich, K.; et al. The ShGlomAssay Combines High-Throughput Drug Screening with Downstream Analyses and Reveals the Protective Role of Vitamin D3 and Calcipotriol on Podocytes. Front. Cell Dev. Biol. 2022, 10, 838086. [Google Scholar] [CrossRef]
- Williams, S.; Malatesta, K.; Norris, K. Vitamin D and Chronic Kidney Disease. Ethn. Dis. 2009, 19, S5. Available online: https://pmc.ncbi.nlm.nih.gov/articles/PMC2878736/ (accessed on 29 September 2025).
- Tajti, F.; Kuppe, C.; Antoranz, A.; Ibrahim, M.M.; Kim, H.; Ceccarelli, F.; Holland, C.H.; Olauson, H.; Floege, J.; Alexopoulos, L.G.; et al. A Functional Landscape of CKD Entities from Public Transcriptomic Data. Kidney Int. Rep. 2020, 5, 211–224. [Google Scholar] [CrossRef]
- Mertens, P.R.; Kanaan, M.R.; Abou-Watfa, A.A.; Bender, S.T.; Wiech, T.; Gröne, H.-J.; Scurt, F.G. Retrospective analysis of the diagnostic spectrum of histological nephropathies from the Magdeburg kidney biopsy cohort (MD-KBC). BMC Nephrol. 2025, 26, 681. [Google Scholar] [CrossRef]





| Diagnosis | Site HGW | Site MD | Total |
|---|---|---|---|
| Diabetic nephropathy | 0 | 22 | 22 |
| FSGS | 3 | 9 | 12 |
| IgA + no blood pressure damage | 0 | 4 | 4 |
| No blood pressure damage + interstitial nephritis | 3 | 7 | 10 |
| Minimal Change | 0 | 5 | 5 |
| ANCA | 6 | 0 | 6 |
| Hypertensive nephropathy | 6 | 0 | 6 |
| Total | 18 | 47 | 65 |
| Characteristics | CKD Patients | Controls |
|---|---|---|
| N | 65 | 3 |
| Age: mean (SD) | 56 (±14) | 73 (±16) |
| Sex: n female/male (%) | 30 (46.2)/35 (53.8) | 3 (100)/0 |
| GFR: mean (SD) in mL/min | 38.8 (±28.1) | 53 (±12.1) |
| ACR: mean (SD) in mg/g | 620.3 (±827.1) | n.a. |
| PCR: mean (SD) in mg/g | 966.6 (±1422.4) | n.a. |
Disclaimer/Publisher’s Note: The statements, opinions and data contained in all publications are solely those of the individual author(s) and contributor(s) and not of MDPI and/or the editor(s). MDPI and/or the editor(s) disclaim responsibility for any injury to people or property resulting from any ideas, methods, instructions or products referred to in the content. |
© 2026 by the authors. Licensee MDPI, Basel, Switzerland. This article is an open access article distributed under the terms and conditions of the Creative Commons Attribution (CC BY) license.
Share and Cite
Lange, T.; Maron, L.; Simm, S.; Ribback, S.; Dunkel, H.; von Rheinbaben, S.; Schmidt, T.; Siegerist, F.; Nauck, M.; Ameling, S.; et al. Urinary Exosomal miRNAs as Non-Invasive Biomarkers Linked to Podocyte Morphometry in CKD. Cells 2026, 15, 593. https://doi.org/10.3390/cells15070593
Lange T, Maron L, Simm S, Ribback S, Dunkel H, von Rheinbaben S, Schmidt T, Siegerist F, Nauck M, Ameling S, et al. Urinary Exosomal miRNAs as Non-Invasive Biomarkers Linked to Podocyte Morphometry in CKD. Cells. 2026; 15(7):593. https://doi.org/10.3390/cells15070593
Chicago/Turabian StyleLange, Tim, Luzia Maron, Stefan Simm, Silvia Ribback, Heiko Dunkel, Sabrina von Rheinbaben, Tilman Schmidt, Florian Siegerist, Matthias Nauck, Sabine Ameling, and et al. 2026. "Urinary Exosomal miRNAs as Non-Invasive Biomarkers Linked to Podocyte Morphometry in CKD" Cells 15, no. 7: 593. https://doi.org/10.3390/cells15070593
APA StyleLange, T., Maron, L., Simm, S., Ribback, S., Dunkel, H., von Rheinbaben, S., Schmidt, T., Siegerist, F., Nauck, M., Ameling, S., Franzenburg, S., Scheer, C., Drenic, V., Endlich, T., Hoppstock, G., Zimmermann, U., Völker, U., Stracke, S., Mertens, P. R., & Endlich, N. (2026). Urinary Exosomal miRNAs as Non-Invasive Biomarkers Linked to Podocyte Morphometry in CKD. Cells, 15(7), 593. https://doi.org/10.3390/cells15070593

