Deletion of TRPA1 Ion Channel Modulates the Central Stress Responses in a Mouse Model of Posttraumatic Stress Disorder
Highlights
- Genetic deletion of Trpa1 exaggerated TH level in the LC and reduced astrogliosis in PVN in a foot shock-induced mouse model of PTSD.
- Genetic deletion of Trpa1 did not influence the effects of clonidine treatment on PTSD-related behavior.
- TRPA1 ion channel may support stress adaptation in PTSD through LC and PVN.
- This effect is not α2-adrenoceptor-mediated.
Abstract
1. Introduction
2. Materials and Methods
2.1. Animals
2.2. Experimental Design
2.3. Behavioral Tests
2.3.1. Fear Conditioning (FC)
2.3.2. Conditioned Fear Test (CFT)
2.4. Perfusion and Brain Sample Collection
2.5. Immunohistochemistry
2.5.1. Tyrosine Hydroxylase (TH) Immunohistochemistry in Locus Coeruleus (LC)
2.5.2. Immunohistochemistry on Glial Markers in the Paraventricular Nucleus of the Hypothalamus (PVN)
2.6. Image Analysis
2.7. Corticosterone Level by Radioimmunoassay
2.8. Statistical Analysis
3. Results
3.1. The Genetic Lack of TRPA1 Does Not Influence Stress-Induced Freezing but Enhance Jumping Behavior
3.2. The Genetic Lack of TRPA1 Is Associated with a Greater Increase in LC/TH Immunoreactivity After Foot Shock
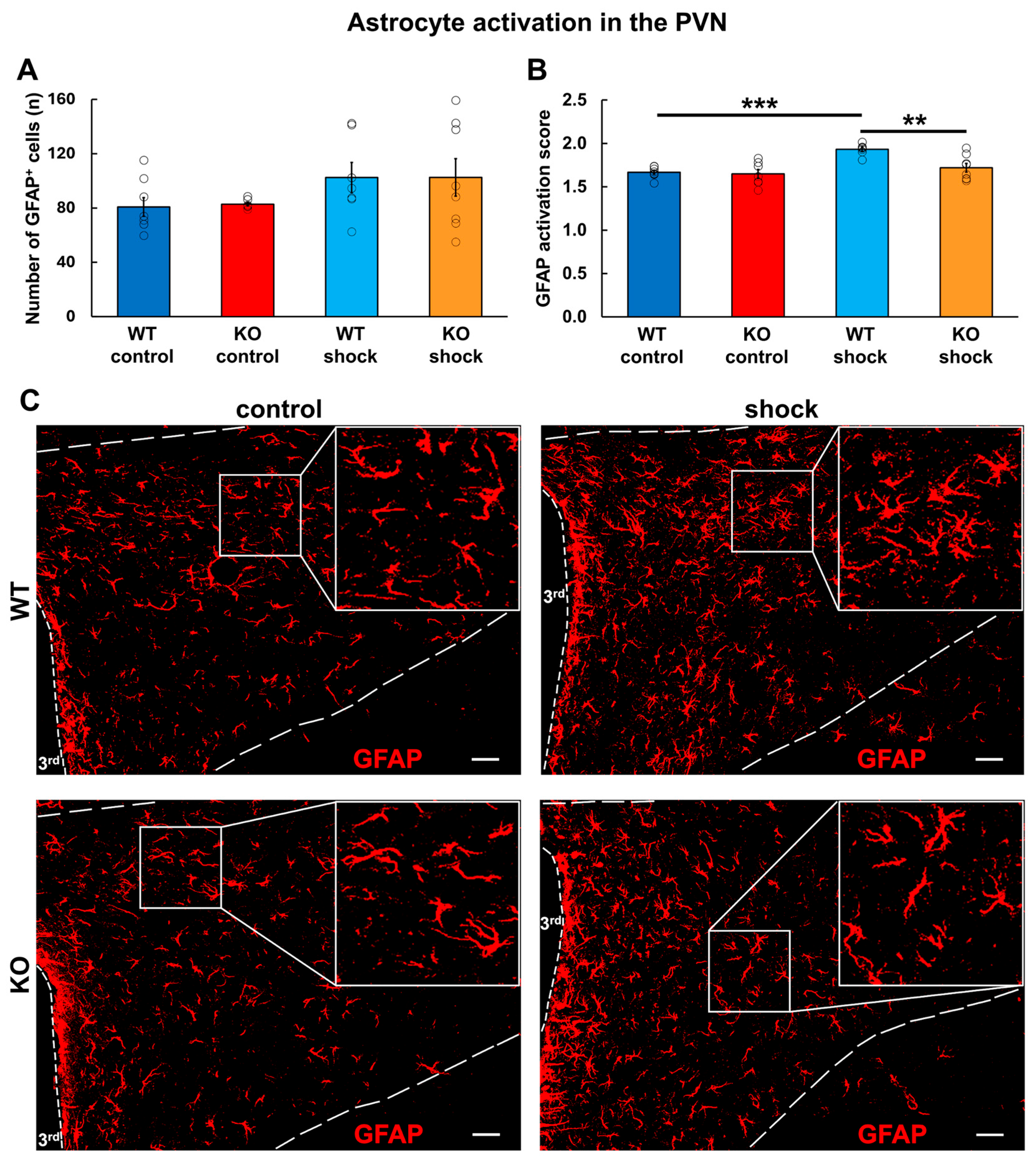
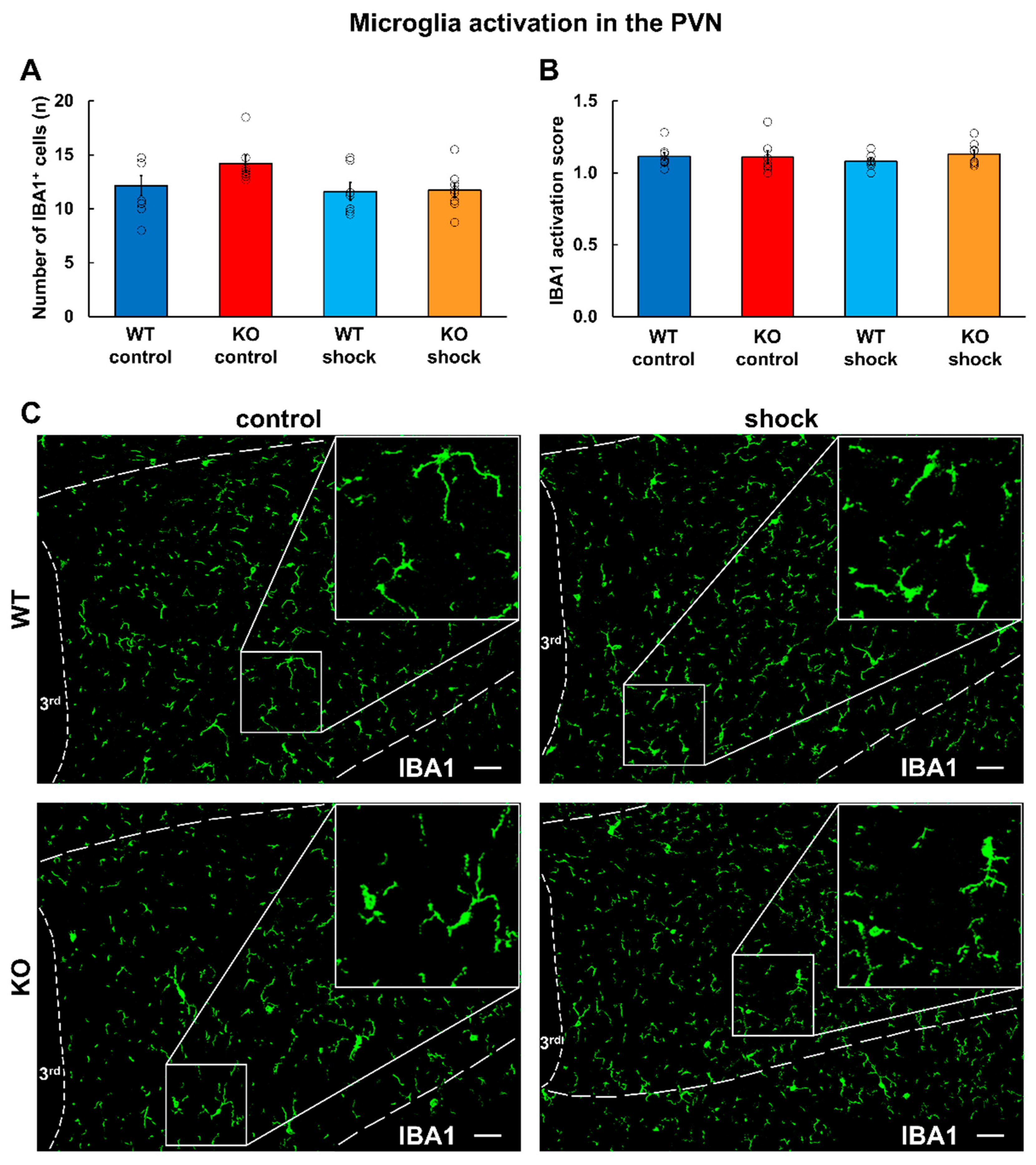
3.3. The Lack of TRPA1 Diminished the Astrocyte Activation in the PVN Without Interfering with the Microglia Response in the Mouse Model of PTSD
3.4. Correlation Between Behavioral and Morphological Measures
3.5. Lack of TRPA1 Did Not Modulate the Effect of Clonidine Treatment on the Behavioral Responses and Serum CORT Levels in a PTSD Model
4. Discussion
5. Conclusions
Author Contributions
Funding
Institutional Review Board Statement
Informed Consent Statement
Data Availability Statement
Acknowledgments
Conflicts of Interest
Abbreviations
| ANOVA | analysis of variance |
| a.u. | arbitrary unit |
| CFT | conditioned fear test |
| CORT | corticosterone |
| CRH | corticotropin-releasing hormone |
| EWcp | centrally projecting Edinger-Westphal nucleus |
| FC | fear conditioning |
| GFAP | glial fibrillary acidic protein |
| HPA | hypothalamic–pituitary–adrenal |
| IBA1 | ionized calcium binding adaptor molecule 1 |
| IL-1 | interleukin-1 |
| IL-6 | interleukin-6 |
| i.p. | intraperitoneal(ly) |
| ISI | interstimulus interval |
| KO | knockout |
| LC | locus coeruleus |
| NDS | normal donkey serum |
| PBS | phosphate-buffered saline |
| PFA | paraformaldehyde |
| PTSD | posttraumatic stress disorder |
| PVN | paraventricular nucleus of hypothalamus |
| RT | room temperature |
| SAM | sympatho-adrenomedullary |
| SPS | single prolonged stress |
| SSD | specific signal density |
| TH | tyrosine hydroxylase |
| Trpa1 | transient receptor potential ankyrin 1 gene |
| TRPA1 | transient receptor potential ankyrin 1 ion channel |
| TNF-α | tumor necrosis factor-α |
| UCN1 | urocortin 1 |
| WT | wild type |
References
- Julius, D. TRP channels and pain. Annu. Rev. Cell Dev. Biol. 2013, 29, 355–384. [Google Scholar] [CrossRef] [PubMed]
- Talavera, K.; Startek, J.B.; Alvarez-Collazo, J.; Boonen, B.; Alpizar, Y.A.; Sanchez, A.; Naert, R.; Nilius, B. Mammalian Transient Receptor Potential TRPA1 Channels: From Structure to Disease. Physiol. Rev. 2020, 100, 725–803. [Google Scholar] [CrossRef]
- Paumier, A.; Boisseau, S.; Jacquier-Sarlin, M.; Pernet-Gallay, K.; Buisson, A.; Albrieux, M. Astrocyte-neuron interplay is critical for Alzheimer’s disease pathogenesis and is rescued by TRPA1 channel blockade. Brain 2022, 145, 388–405. [Google Scholar] [CrossRef]
- Konkoly, J.; Kormos, V.; Gaszner, B.; Sándor, Z.; Kecskés, A.; Alomari, A.; Szilágyi, A.; Szilágyi, B.; Zelena, D.; Pintér, E. The Role of TRPA1 Channels in the Central Processing of Odours Contributing to the Behavioural Responses of Mice. Pharmaceuticals 2021, 14, 1336. [Google Scholar] [CrossRef]
- Olah, E.; Rumbus, Z.; Kormos, V.; Tekus, V.; Pakai, E.; Wilson, H.V.; Fekete, K.; Solymar, M.; Kelava, L.; Keringer, P.; et al. The Hypothermic Effect of Hydrogen Sulfide Is Mediated by the Transient Receptor Potential Ankyrin-1 Channel in Mice. Pharmaceuticals 2021, 14, 992. [Google Scholar] [CrossRef]
- Milicic, M.; Nausía Bonet, M.; Lantos, E.; Al-Omari, A.; Csernus, V.; Berta, G.; Pintér, P.; Gaszner, B.; Kormos, V. The role of TRPA1 ion channel in stress regulation in serotonergic and CRH systems. Neurochem. Res. 2025; submitted. [Google Scholar]
- Kozicz, T.; Li, M.; Arimura, A. The activation of urocortin immunoreactive neurons in the Edinger-Westphal nucleus following stress in rats. Stress 2001, 4, 85–90. [Google Scholar] [CrossRef] [PubMed]
- Kozicz, T.; Bordewin, L.A.; Czéh, B.; Fuchs, E.; Roubos, E.W. Chronic psychosocial stress affects corticotropin-releasing factor in the paraventricular nucleus and central extended amygdala as well as urocortin 1 in the non-preganglionic Edinger-Westphal nucleus of the tree shrew. Psychoneuroendocrinology 2008, 33, 741–754. [Google Scholar] [CrossRef]
- Gaszner, B.; Csernus, V.; Kozicz, T. Urocortinergic neurons respond in a differentiated manner to various acute stressors in the Edinger-Westphal nucleus in the rat. J. Comp. Neurol. 2004, 480, 170–179. [Google Scholar] [CrossRef] [PubMed]
- Farkas, J.; Kovács, L.Á.; Gáspár, L.; Nafz, A.; Gaszner, T.; Ujvári, B.; Kormos, V.; Csernus, V.; Hashimoto, H.; Reglődi, D.; et al. Construct and face validity of a new model for the three-hit theory of depression using PACAP mutant mice on CD1 background. Neuroscience 2017, 354, 11–29. [Google Scholar] [CrossRef]
- Kormos, V.; Kecskés, A.; Farkas, J.; Gaszner, T.; Csernus, V.; Alomari, A.; Hegedüs, D.; Renner, É.; Palkovits, M.; Zelena, D.; et al. Peptidergic neurons of the Edinger-Westphal nucleus express TRPA1 ion channel that is downregulated both upon chronic variable mild stress in male mice and in humans who died by suicide. J. Psychiatry Neurosci. 2022, 47, E162–E175. [Google Scholar] [CrossRef]
- Konkoly, J.; Kormos, V.; Gaszner, B.; Correia, P.; Berta, G.; Biró-Sütő, T.; Zelena, D.; Pintér, E. Transient receptor potential ankyrin 1 ion channel expressed by the Edinger-Westphal nucleus contributes to stress adaptation in murine model of posttraumatic stress disorder. Front. Cell Dev. Biol. 2022, 10, 1059073. [Google Scholar] [CrossRef]
- Auxéméry, Y. Post-traumatic psychiatric disorders: PTSD is not the only diagnosis. Presse Med. 2018, 47, 423–430. [Google Scholar] [CrossRef]
- Maercker, A.; Cloitre, M.; Bachem, R.; Schlumpf, Y.R.; Khoury, B.; Hitchcock, C.; Bohus, M. Complex post-traumatic stress disorder. Lancet 2022, 400, 60–72. [Google Scholar] [CrossRef] [PubMed]
- Daskalakis, N.P.; Cohen, H.; Nievergelt, C.M.; Baker, D.G.; Buxbaum, J.D.; Russo, S.J.; Yehuda, R. New translational perspectives for blood-based biomarkers of PTSD: From glucocorticoid to immune mediators of stress susceptibility. Exp. Neurol. 2016, 284, 133–140. [Google Scholar] [CrossRef]
- Hendrickson, R.C.; Raskind, M.A. Noradrenergic dysregulation in the pathophysiology of PTSD. Exp. Neurol. 2016, 284, 181–195. [Google Scholar] [CrossRef] [PubMed]
- Hori, H.; Kim, Y. Inflammation and post-traumatic stress disorder. Psychiatry Clin. Neurosci. 2019, 73, 143–153. [Google Scholar] [CrossRef] [PubMed]
- Lee, D.H.; Lee, J.Y.; Hong, D.Y.; Lee, E.C.; Park, S.W.; Lee, M.R.; Oh, J.S. Neuroinflammation in Post-Traumatic Stress Disorder. Biomedicines 2022, 10, 953. [Google Scholar] [CrossRef]
- Ross, J.A.; Van Bockstaele, E.J. The Locus Coeruleus- Norepinephrine System in Stress and Arousal: Unraveling Historical, Current, and Future Perspectives. Front. Psychiatry 2021, 11, 601519. [Google Scholar] [CrossRef]
- Reyes, B.A.S. The Locus Coeruleus: Anatomy, Physiology, and Stress-Related Neuropsychiatric Disorders. Eur. J. Neurosci. 2025, 61, e70111. [Google Scholar] [CrossRef]
- McCall, J.G.; Al-Hasani, R.; Siuda, E.R.; Hong, D.Y.; Norris, A.J.; Ford, C.P.; Bruchas, M.R. CRH Engagement of the Locus Coeruleus Noradrenergic System Mediates Stress-Induced Anxiety. Neuron 2015, 87, 605–620. [Google Scholar] [CrossRef] [PubMed]
- Goldman, C.K.; Marino, L.; Leibowitz, S.F. Postsynaptic alpha 2-noradrenergic receptors mediate feeding induced by paraventricular nucleus injection of norepinephrine and clonidine. Eur. J. Pharmacol. 1985, 115, 11–19. [Google Scholar] [CrossRef]
- Ziegler, D.R.; Cass, W.A.; Herman, J.P. Excitatory influence of the locus coeruleus in hypothalamic-pituitary-adrenocortical axis responses to stress. J. Neuroendocr. 1999, 11, 361–369. [Google Scholar] [CrossRef]
- Hempelmann, G.; Adams, H.A. Stress und Anästhesie [Stress and anesthesia]. Anasthesiol. Intensiv. Notfallmedizin Schmerzther. 1991, 26, 293. (In German) [Google Scholar] [CrossRef]
- Smith, S.M.; Vale, W.W. The role of the hypothalamic-pituitary-adrenal axis in neuroendocrine responses to stress. Dialogues Clin. Neurosci. 2006, 8, 383–395. [Google Scholar] [CrossRef]
- Yehuda, R.; Bierer, L.M.; Pratchett, L.C.; Lehrner, A.; Koch, E.C.; Van Manen, J.A.; Flory, J.D.; Makotkine, I.; Hildebrandt, T. Cortisol augmentation of a psychological treatment for warfighters with posttraumatic stress disorder: Randomized trial showing improved treatment retention and outcome. Psychoneuroendocrinology 2015, 51, 589–597. [Google Scholar] [CrossRef]
- Bekar, L.K.; He, W.; Nedergaard, M. Locus coeruleus alpha-adrenergic-mediated activation of cortical astrocytes in vivo. Cereb. Cortex 2008, 18, 2789–2795. [Google Scholar] [CrossRef]
- Ding, F.; O’Donnell, J.; Thrane, A.S.; Zeppenfeld, D.; Kang, H.; Xie, L.; Wang, F.; Nedergaard, M. α1-Adrenergic receptors mediate coordinated Ca2+ signaling of cortical astrocytes in awake, behaving mice. Cell Calcium 2013, 54, 387–394. [Google Scholar] [CrossRef]
- Stern, J.E.; Son, S.; Biancardi, V.C.; Zheng, H.; Sharma, N.; Patel, K.P. Astrocytes Contribute to Angiotensin II Stimulation of Hypothalamic Neuronal Activity and Sympathetic Outflow. Hypertension 2016, 68, 1483–1493. [Google Scholar] [CrossRef] [PubMed]
- Moreira, J.D.; Chaudhary, P.; Frame, A.A.; Puleo, F.; Nist, K.M.; Abkin, E.A.; Moore, T.L.; George, J.C.; Wainford, R.D. Inhibition of microglial activation in rats attenuates paraventricular nucleus inflammation in Gαi2 protein-dependent, salt-sensitive hypertension. Exp. Physiol. 2019, 104, 1892–1910. [Google Scholar] [CrossRef] [PubMed]
- Han, T.H.; Lee, H.W.; Kang, E.A.; Song, M.S.; Lee, S.Y.; Ryu, P.D. Microglial activation induced by LPS mediates excitation of neurons in the hypothalamic paraventricular nucleus projecting to the rostral ventrolateral medulla. BMB Rep. 2021, 54, 620–625. [Google Scholar] [CrossRef] [PubMed]
- Bosson, A.; Paumier, A.; Boisseau, S.; Jacquier-Sarlin, M.; Buisson, A.; Albrieux, M. TRPA1 channels promote astrocytic Ca2+hyperactivity and synaptic dysfunction mediated by oligomeric forms of amyloid-β peptide. Mol. Neurodegener. 2017, 12, 53. [Google Scholar] [CrossRef] [PubMed]
- Oh, S.J.; Lee, J.M.; Kim, H.B.; Lee, J.; Han, S.; Bae, J.Y.; Hong, G.S.; Koh, W.; Kwon, J.; Hwang, E.S.; et al. Ultrasonic Neuromodulation via Astrocytic TRPA1. Curr. Biol. 2020, 30, 948. [Google Scholar] [CrossRef]
- Cheng, Y.T.; Woo, J.; Luna-Figueroa, E.; Maleki, E.; Harmanci, A.S.; Deneen, B. Social deprivation induces astrocytic TRPA1-GABA suppression of hippocampal circuits. Neuron 2023, 111, 1301–1315.e5. [Google Scholar] [CrossRef] [PubMed]
- Kakae, M.; Nakajima, H.; Tobori, S.; Kawashita, A.; Miyanohara, J.; Morishima, M.; Nagayasu, K.; Nakagawa, T.; Shigetomi, E.; Koizumi, S.; et al. The astrocytic TRPA1 channel mediates an intrinsic protective response to vascular cognitive impairment via LIF production. Sci. Adv. 2023, 9, eadh0102. [Google Scholar] [CrossRef]
- Wei, G.; Wang, L.; Zhu, J.; Wang, X.; Zang, Y.; Yang, J.; Zheng, C. Astrocytic TRPA1 as a target in reversing social avoidance by low-intensity focused ultrasound stimulation in mice. In Proceedings of the 2024 46th Annual International Conference of the IEEE Engineering in Medicine and Biology Society (EMBC), Orlando, FL, USA, 15–19 July 2024; pp. 1–4. [Google Scholar] [CrossRef]
- Logashina, Y.A.; Korolkova, Y.V.; Kozlov, S.A.; Andreev, Y.A. TRPA1 Channel as a Regulator of Neurogenic Inflammation and Pain: Structure, Function, Role in Pathophysiology, and Therapeutic Potential of Ligands. Biochemistry 2019, 84, 101–118. [Google Scholar] [CrossRef]
- Meents, J.E.; Ciotu, C.I.; Fischer, M.J.M. TRPA1: A molecular view. J. Neurophysiol. 2019, 121, 427–443. [Google Scholar] [CrossRef]
- Lee, D.J.; Schnitzlein, C.W.; Wolf, J.P.; Vythilingam, M.; Rasmusson, A.M.; Hoge, C.W. Psychotherapy Versus Pharmacotherapy for Posttraumatic Stress Disorder: Systemic Review and Meta-Analyses to Determine First-Line Treatments. Depress. Anxiety 2016, 33, 792–806. [Google Scholar] [CrossRef]
- Giustino, T.F.; Maren, S. Noradrenergic Modulation of Fear Conditioning and Extinction. Front. Behav. Neurosci. 2018, 12, 43. [Google Scholar] [CrossRef]
- Goodnight, J.R.M.; Ragsdale, K.A.; Rauch, S.A.M.; Rothbaum, B.O. Psychotherapy for PTSD: An evidence-based guide to a theranostic approach to treatment. Prog. Neuro-Psychopharmacol. Biol. Psychiatry 2019, 88, 418–426. [Google Scholar] [CrossRef]
- Schrader, C.; Ross, A. A Review of PTSD and Current Treatment Strategies. Mo. Med. 2021, 118, 546–551. [Google Scholar]
- Bautista, D.M.; Jordt, S.E.; Nikai, T.; Tsuruda, P.R.; Read, A.J.; Poblete, J.; Yamoah, E.N.; Basbaum, A.I.; Julius, D. TRPA1 mediates the inflammatory actions of environmental irritants and proalgesic agents. Cell 2006, 124, 1269–1282. [Google Scholar] [CrossRef]
- Kumar, P.; Correia, P.; Plangár, I.; Zelena, D. Sweet Relief? Short-Term Post-Traumatic High-Sucrose Intake Attenuates Acute but Not Long-Term Fear Responses in Mice. Biomedicines 2025, 13, 2233. [Google Scholar] [CrossRef]
- Török, B.; Sipos, E.; Pivac, N.; Zelena, D. Modelling posttraumatic stress disorders in animals. Prog. Neuro-Psychopharmacol. Biol. Psychiatry 2019, 90, 117–133. [Google Scholar] [CrossRef]
- Verbitsky, A.; Dopfel, D.; Zhang, N. Rodent models of post-traumatic stress disorder: Behavioral assessment. Transl. Psychiatry 2020, 10, 132. [Google Scholar] [CrossRef] [PubMed]
- Riccardi, E.; Mancini, G.F.; Pisaneschi, A.; Morena, M.; Campolongo, P. Sex differences in fear expression and persistence in an animal model of Post-Traumatic Stress Disorder. Neuroscience 2024, 560, 371–380. [Google Scholar] [CrossRef] [PubMed]
- Borkar, C.D.; Fadok, J.P. A Novel Pavlovian Fear Conditioning Paradigm to Study Freezing and Flight Behavior. J. Vis. Exp. 2021, e61536. [Google Scholar] [CrossRef]
- Furuyama, T.; Imayoshi, A.; Iyobe, T.; Ono, M.; Ishikawa, T.; Ozaki, N.; Kato, N.; Yamamoto, R. Multiple factors contribute to flight behaviors during fear conditioning. Sci. Rep. 2023, 13, 10402. [Google Scholar] [CrossRef] [PubMed]
- Furuyama, T.; Yamamoto, R.; Kato, N.; Ono, M. Erratum: Modified Fear Conditioning for Inducing Flight Behaviors in Mice. J. Vis. Exp. 2024, e6598. [Google Scholar] [CrossRef]
- Paxinos, G.; Franklin, K.B.J. Mouse Brain in Stereotaxic Coordinates, 2nd ed.; Academic Press: San Diego, CA, USA, 2001. [Google Scholar]
- Harrison, L.; Pfuhlmann, K.; Schriever, S.C.; Pfluger, P.T. Profound weight loss induces reactive astrogliosis in the arcuate nucleus of obese mice. Mol. Metab. 2019, 24, 149–155. [Google Scholar] [CrossRef]
- Zelena, D.; Mergl, Z.; Foldes, A.; Kovács, K.J.; Tóth, Z.; Makara, G.B. Role of hypothalamic inputs in maintaining pituitary-adrenal responsiveness in repeated restraint. Am. J. Physiol. Endocrinol. Metab. 2003, 285, E1110–E1117. [Google Scholar] [CrossRef] [PubMed]
- Kvetnansky, R.; Sabban, E.L.; Palkovits, M. Catecholaminergic systems in stress: Structural and molecular genetic approaches. Physiol. Rev. 2009, 89, 535–606. [Google Scholar] [CrossRef] [PubMed]
- Sabban, E.L.; Serova, L.I.; Newman, E.; Aisenberg, N.; Akirav, I. Changes in Gene Expression in the Locus Coeruleus-Amygdala Circuitry in Inhibitory Avoidance PTSD Model. Cell. Mol. Neurobiol. 2018, 38, 273–280. [Google Scholar] [CrossRef]
- George, S.A.; Knox, D.; Curtis, A.L.; Aldridge, J.W.; Valentino, R.J.; Liberzon, I. Altered locus coeruleus-norepinephrine function following single prolonged stress. Eur. J. Neurosci. 2013, 37, 901–909. [Google Scholar] [CrossRef]
- Sabban, E.L.; Laukova, M.; Alaluf, L.G.; Olsson, E.; Serova, L.I. Locus coeruleus response to single-prolonged stress and early intervention with intranasal neuropeptide Y. J. Neurochem. 2015, 135, 975–986. [Google Scholar] [CrossRef] [PubMed]
- Dębiec, J.; Bush, D.E.; LeDoux, J.E. Noradrenergic enhancement of reconsolidation in the amygdala impairs extinction of conditioned fear in rats—A possible mechanism for the persistence of traumatic memories in PTSD. Depress. Anxiety 2011, 28, 186–193. [Google Scholar] [CrossRef]
- Soya, S.; Shoji, H.; Hasegawa, E.; Hondo, M.; Miyakawa, T.; Yanagisawa, M.; Mieda, M.; Sakurai, T. Orexin receptor-1 in the locus coeruleus plays an important role in cue-dependent fear memory consolidation. J. Neurosci. 2013, 33, 14549–14557. [Google Scholar] [CrossRef]
- Giustino, T.F.; Ramanathan, K.R.; Totty, M.S.; Miles, O.W.; Maren, S. Locus Coeruleus Norepinephrine Drives Stress-Induced Increases in Basolateral Amygdala Firing and Impairs Extinction Learning. J. Neurosci. 2020, 40, 907–916. [Google Scholar] [CrossRef]
- Maren, S. Unrelenting Fear Under Stress: Neural Circuits and Mechanisms for the Immediate Extinction Deficit. Front. Syst. Neurosci. 2022, 16, 888461. [Google Scholar] [CrossRef]
- Costa, B.M.; Hines, D.; Phillip, N.; Boehringer, S.C.; Anandakrishnan, R.; Council-Troche, M.; Davis, J.L. Preliminary pharmacokinetics and in vivo studies indicate analgesic and stress mitigation effects of a novel NMDA receptor modulator. J. Pharmacol. Exp. Ther. 2025, 392, 103401. [Google Scholar] [CrossRef]
- Ziegenhorn, M.A.; Hildebrand, J.A.; Oleson, E.M.; Baird, R.W.; Wiggins, S.M.; Baumann-Pickering, S. Odontocete spatial patterns and temporal drivers of detection at sites in the Hawaiian islands. Ecol. Evol. 2023, 13, e9688. [Google Scholar] [CrossRef]
- Milicic, M.; Gaszner, B.; Berta, G.; Pintér, E.; Kormos, V. The Lack of TRPA1 Ion Channel Does Not Affect the Chronic Stress-Induced Activation of the Locus Ceruleus. Int. J. Mol. Sci. 2024, 25, 1765. [Google Scholar] [CrossRef] [PubMed]
- Prouty, E.W.; Waterhouse, B.D.; Chandler, D.J. Corticotropin releasing factor dose-dependently modulates excitatory synaptic transmission in the noradrenergic nucleus locus coeruleus. Eur. J. Neurosci. 2017, 45, 712–722. [Google Scholar] [CrossRef] [PubMed]
- Beverly, J.L.; de Vries, M.G.; Beverly, M.F.; Arseneau, L.M. Norepinephrine mediates glucoprivic-induced increase in GABA in the ventromedial hypothalamus of rats. Am. J. Physiol. Regul. Integr. Comp. Physiol. 2000, 279, R990–R996. [Google Scholar] [CrossRef]
- Samuels, E.R.; Szabadi, E. Functional neuroanatomy of the noradrenergic locus coeruleus: Its roles in the regulation of arousal and autonomic function part II: Physiological and pharmacological manipulations and pathological alterations of locus coeruleus activity in humans. Curr. Neuropharmacol. 2008, 6, 254–285. [Google Scholar] [CrossRef]
- Kubota, N.; Amemiya, S.; Motoki, C.; Otsuka, T.; Nishijima, T.; Kita, I. Corticotropin-releasing factor antagonist reduces activation of noradrenalin and serotonin neurons in the locus coeruleus and dorsal raphe in the arousal response accompanied by yawning behavior in rats. Neurosci. Res. 2012, 72, 316–323. [Google Scholar] [CrossRef] [PubMed]
- Szabó, K.; Makkai, G.; Konkoly, J.; Kormos, V.; Gaszner, B.; Berki, T.; Pintér, E. TRPA1 Covalent Ligand JT010 Modifies T Lymphocyte Activation. Biomolecules 2024, 14, 632. [Google Scholar] [CrossRef]
- Shigetomi, E.; Tong, X.; Kwan, K.Y.; Corey, D.P.; Khakh, B.S. TRPA1 channels regulate astrocyte resting calcium and inhibitory synapse efficacy through GAT-3. Nat. Neurosci. 2011, 15, 70–80. [Google Scholar] [CrossRef]
- Kimura, Y.; Mikami, Y.; Osumi, K.; Tsugane, M.; Oka, J.; Kimura, H. Polysulfides are possible H2S-derived signaling molecules in rat brain. FASEB J. 2013, 27, 2451–2457. [Google Scholar] [CrossRef]
- Verkhratsky, A.; Reyes, R.C.; Parpura, V. TRP channels coordinate ion signalling in astroglia. In Reviews of Physiology, Biochemistry and Pharmacology; Springer: Cham, Switzerland, 2014; Volume 166, pp. 1–22. [Google Scholar] [CrossRef]
- Sofroniew, M.V. Astrocyte barriers to neurotoxic inflammation. Nat. Rev. Neurosci. 2015, 16, 249–263, Erratum in Nat. Rev. Neurosci. 2015, 16, 372.. [Google Scholar] [CrossRef]
- Li, T.; Chen, X.; Zhang, C.; Zhang, Y.; Yao, W. An update on reactive astrocytes in chronic pain. J. Neuroinflammation 2019, 16, 140. [Google Scholar] [CrossRef] [PubMed]
- Bian, Y.; Pan, Z.; Hou, Z.; Huang, C.; Li, W.; Zhao, B. Learning, memory, and glial cell changes following recovery from chronic unpredictable stress. Brain Res. Bull. 2012, 88, 471–476. [Google Scholar] [CrossRef] [PubMed]
- Norden, D.M.; Trojanowski, P.J.; Walker, F.R.; Godbout, J.P. Insensitivity of astrocytes to interleukin 10 signaling following peripheral immune challenge results in prolonged microglial activation in the aged brain. Neurobiol. Aging 2016, 44, 22–41. [Google Scholar] [CrossRef] [PubMed]
- Kwon, H.S.; Koh, S.H. Neuroinflammation in neurodegenerative disorders: The roles of microglia and astrocytes. Transl. Neurodegener. 2020, 9, 42. [Google Scholar] [CrossRef]
- Xia, L.; Zhai, M.; Wang, L.; Miao, D.; Zhu, X.; Wang, W. FGF2 blocks PTSD symptoms via an astrocyte-based mechanism. Behav. Brain Res. 2013, 256, 472–480. [Google Scholar] [CrossRef]
- Dalgleish, T. Cognitive approaches to posttraumatic stress disorder: The evolution of multirepresentational theorizing. Psychol. Bull. 2004, 130, 228–260. [Google Scholar] [CrossRef]
- Pezzone, M.A.; Lee, W.S.; Hoffman, G.E.; Rabin, B.S. Induction of c-Fos immunoreactivity in the rat forebrain by conditioned and unconditioned aversive stimuli. Brain Res. 1992, 597, 41–50. [Google Scholar] [CrossRef]
- Schubert, I.; Ahlbrand, R.; Winter, A.; Vollmer, L.; Lewkowich, I.; Sah, R. Enhanced fear and altered neuronal activation in forebrain limbic regions of CX3CR1-deficient mice. Brain Behav. Immun. 2018, 68, 34–43. [Google Scholar] [CrossRef]
- Li, M.; Wang, J.; Liu, Y.; Wu, J.; Li, F.; Feng, S.; Du, D.; Chen, F. Central changes in the Kv10.2 potassium channel in stress-induced hypertension rats. Neuroreport 2019, 30, 637–644. [Google Scholar] [CrossRef]
- Kormos, V.; Gáspár, L.; Kovács, L.Á.; Farkas, J.; Gaszner, T.; Csernus, V.; Balogh, A.; Hashimoto, H.; Reglődi, D.; Helyes, Z.; et al. Reduced response to chronic mild stress in PACAP mutant mice is associated with blunted FosB expression in limbic forebrain and brainstem centers. Neuroscience 2016, 330, 335–358. [Google Scholar] [CrossRef]
- Jiang, Z.; Rajamanickam, S.; Justice, N.J. CRF signaling between neurons in the paraventricular nucleus of the hypothalamus (PVN) coordinates stress responses. Neurobiol. Stress 2019, 11, 100192. [Google Scholar] [CrossRef]
- Daviu, N.; Füzesi, T.; Rosenegger, D.G.; Rasiah, N.P.; Sterley, T.L.; Peringod, G.; Bains, J.S. Paraventricular nucleus CRH neurons encode stress controllability and regulate defensive behavior selection. Nat. Neurosci. 2020, 23, 398–410. [Google Scholar] [CrossRef]
- Kovács, L.Á.; Berta, G.; Csernus, V.; Ujvári, B.; Füredi, N.; Gaszner, B. Corticotropin-Releasing Factor-Producing Cells in the Paraventricular Nucleus of the Hypothalamus and Extended Amygdala Show Age-Dependent FOS and FOSB/DeltaFOSB Immunoreactivity in Acute and Chronic Stress Models in the Rat. Front. Aging Neurosci. 2019, 11, 274. [Google Scholar] [CrossRef]
- Kovács, L.Á.; Füredi, N.; Ujvári, B.; Golgol, A.; Gaszner, B. Age-Dependent FOSB/ΔFOSB Response to Acute and Chronic Stress in the Extended Amygdala, Hypothalamic Paraventricular, Habenular, Centrally-Projecting Edinger-Westphal, and Dorsal Raphe Nuclei in Male Rats. Front. Aging Neurosci. 2022, 14, 862098. [Google Scholar] [CrossRef]
- Sandoval, K.C.; Rychlik, J.; Choe, K.Y. Calcium Dynamics in Hypothalamic Paraventricular Oxytocin Neurons and Astrocytes Associated with Social and Stress Stimuli. eNeuro 2025, 12, ENEURO.0196-24.2025. [Google Scholar] [CrossRef]
- Tillinger, A.; Zvozilová, A.; Mach, M.; Horváthová, Ľ.; Dziewiczová, L.; Osacká, J. Single Intranasal Administration of Ucn3 Affects the Development of PTSD Symptoms in an Animal Model. Int. J. Mol. Sci. 2024, 25, 11908. [Google Scholar] [CrossRef]
- Chen, C.; Jiang, Z.; Fu, X.; Yu, D.; Huang, H.; Tasker, J.G. Astrocytes Amplify Neuronal Dendritic Volume Transmission Stimulated by Norepinephrine. Cell Rep. 2019, 29, 4349–4361.e4. [Google Scholar] [CrossRef] [PubMed]
- Sugama, S.; Fujita, M.; Hashimoto, M.; Conti, B. Stress induced morphological microglial activation in the rodent brain: Involvement of interleukin-18. Neuroscience 2007, 146, 1388–1399. [Google Scholar] [CrossRef]
- Wohleb, E.S.; Hanke, M.L.; Corona, A.W.; Powell, N.D.; Stiner, L.M.; Bailey, M.T.; Nelson, R.J.; Godbout, J.P.; Sheridan, J.F. β-Adrenergic receptor antagonism prevents anxiety-like behavior and microglial reactivity induced by repeated social defeat. J. Neurosci. 2011, 31, 6277–6288. [Google Scholar] [CrossRef] [PubMed]
- Pohl, R.; Botscharow, J.; Böckelmann, I.; Thielmann, B. Stress and strain among veterinarians: A scoping review. Ir. Vet. J. 2022, 75, 15. [Google Scholar] [CrossRef] [PubMed]
- Ozdemir, O.; Selvi, Y.; Ozkol, H.; Tuluce, Y.; Besiroglu, L.; Aydin, A. Comparison of superoxide dismutase, glutathione peroxidase and adenosine deaminase activities between respiratory and nocturnal subtypes of patients with panic disorder. Neuropsychobiology 2012, 66, 244–251. [Google Scholar] [CrossRef] [PubMed]
- Wilson, C.B.; Ebenezer, P.J.; McLaughlin, L.D.; Francis, J. Predator exposure/psychosocial stress animal model of post-traumatic stress disorder modulates neurotransmitters in the rat hippocampus and prefrontal cortex. PLoS ONE 2014, 9, e89104. [Google Scholar] [CrossRef] [PubMed]
- Miller, M.W.; Wolf, E.J.; Sadeh, N.; Logue, M.; Spielberg, J.M.; Hayes, J.P.; Sperbeck, E.; Schichman, S.A.; Stone, A.; Carter, W.C.; et al. A novel locus in the oxidative stress-related gene ALOX12 moderates the association between PTSD and thickness of the prefrontal cortex. Psychoneuroendocrinology 2015, 62, 359–365. [Google Scholar] [CrossRef] [PubMed]
- Atli, A.; Bulut, M.; Bez, Y.; Kaplan, İ.; Özdemir, P.G.; Uysal, C.; Selçuk, H.; Sir, A. Altered lipid peroxidation markers are related to post-traumatic stress disorder (PTSD) and not trauma itself in earthquake survivors. Eur. Arch. Psychiatry Clin. Neurosci. 2016, 266, 329–336. [Google Scholar] [CrossRef]
- Miller, M.W.; Lin, A.P.; Wolf, E.J.; Miller, D.R. Oxidative Stress, Inflammation, and Neuroprogression in Chronic PTSD. Harv. Rev. Psychiatry 2018, 26, 57–69. [Google Scholar] [CrossRef]
- Oroian, B.A.; Ciobica, A.; Timofte, D.; Stefanescu, C.; Serban, I.L. New Metabolic, Digestive, and Oxidative Stress-Related Manifestations Associated with Posttraumatic Stress Disorder. Oxidative Med. Cell. Longev. 2021, 2021, 5599265. [Google Scholar] [CrossRef]
- Konkoly, J.; Kormos, V.; Szegner, L.M.; Schram, F.; Finsnes, M.A.; Bakány, A.; Luspay, E.; Kumar, P.; Kvak, E.; Gaszner, B.; et al. Transient receptor potential ankyrin 1 ion channels may control the stress adaptation and fear conditioning in the mouse model of posttraumatic stress disorder. Prog. Neurobiol. 2025; submitted. [Google Scholar]
- Kopp, B.L.; Wick, D.; Herman, J.P. Differential effects of homotypic vs. heterotypic chronic stress regimens on microglial activation in the prefrontal cortex. Physiol. Behav. 2013, 122, 246–252. [Google Scholar] [CrossRef]
- Tynan, R.J.; Naicker, S.; Hinwood, M.; Nalivaiko, E.; Buller, K.M.; Pow, D.V.; Day, T.A.; Walker, F.R. Chronic stress alters the density and morphology of microglia in a subset of stress-responsive brain regions. Brain Behav. Immun. 2010, 24, 1058–1068. [Google Scholar] [CrossRef]
- Yamamoto, S.; Morinobu, S.; Fuchikami, M.; Kurata, A.; Kozuru, T.; Yamawaki, S. Effects of single prolonged stress and D-cycloserine on contextual fear extinction and hippocampal NMDA receptor expression in a rat model of PTSD. Neuropsychopharmacology 2008, 33, 2108–2116. [Google Scholar] [CrossRef]
- Ganon-Elazar, E.; Akirav, I. Cannabinoids and traumatic stress modulation of contextual fear extinction and GR expression in the amygdala-hippocampal-prefrontal circuit. Psychoneuroendocrinology 2013, 38, 1675–1687. [Google Scholar] [CrossRef]
- Perrine, S.A.; Eagle, A.L.; George, S.A.; Mulo, K.; Kohler, R.J.; Gerard, J.; Harutyunyan, A.; Hool, S.M.; Susick, L.L.; Schneider, B.L.; et al. Severe, multimodal stress exposure induces PTSD-like characteristics in a mouse model of single prolonged stress. Behav. Brain Res. 2016, 303, 228–237. [Google Scholar] [CrossRef]
- Maj, J.; Sowińska, H.; Baran, L.; Kapturkiewicz, Z. The effect of clonidine on locomotor activity in mice. Life Sci. 1972, 11, 483–491. [Google Scholar] [CrossRef]
- Parale, M.P.; Kulkarni, S.K. Clonidine—Induced behavioural despair in mice: Reversal by antidepressants. Psychopharmacology 1986, 89, 171–174. [Google Scholar] [CrossRef] [PubMed]
- Capasso, A.; Loizzo, A. Clonidine-induced antinociception and locomotor hypoactivity are reduced by dexamethasone in mice. J. Pharm. Pharmacol. 2001, 53, 351–360. [Google Scholar] [CrossRef]
- Wickramasekara, R.N.; Bockman, C.; Hanke, J.; Schwegler, H.; McGee, J.; Walsh, E.; Yilmazer-Hanke, D. Alpha2-adrenergic dysregulation in congenic DxH recombinant inbred mice selectively bred for a high fear-sensitized (H-FSS) startle response. Pharmacol. Biochem. Behav. 2020, 188, 172835. [Google Scholar] [CrossRef] [PubMed]
- Bamgbade, O.A.; Tai-Osagbemi, J.; Bamgbade, D.O.; Murphy-Akpieyi, O.; Fadire, A.; Soni, N.K.; Mumporeze, L. Clonidine is better than zopiclone for insomnia treatment in chronic pain patients. J. Clin. Sleep Med. 2022, 18, 1565–1571. [Google Scholar] [CrossRef] [PubMed]
- Lanes, R.; Herrera, A.; Palacios, A.; Moncada, G. Decreased secretion of cortisol and ACTH after oral clonidine administration in normal adults. Metabolism 1983, 32, 568–570. [Google Scholar] [CrossRef]
- Bugajski, J. Central metabolic and pituitary-adrenocortical stimulatory action of histamine and clonidine. Pol. J. Pharmacol. Pharm. 1984, 36, 159–176. [Google Scholar]
- Bugajski, J.; Gadek, A. The effect of adrenergic and cholinergic antagonists on central histaminergic stimulation of pituitary-adrenocortical response under stress in rats. Neuroendocrinology 1984, 38, 447–452. [Google Scholar] [CrossRef]






Disclaimer/Publisher’s Note: The statements, opinions and data contained in all publications are solely those of the individual author(s) and contributor(s) and not of MDPI and/or the editor(s). MDPI and/or the editor(s) disclaim responsibility for any injury to people or property resulting from any ideas, methods, instructions or products referred to in the content. |
© 2026 by the authors. Licensee MDPI, Basel, Switzerland. This article is an open access article distributed under the terms and conditions of the Creative Commons Attribution (CC BY) license.
Share and Cite
Konkoly, J.; Szegner, L.M.; Biró-Sütő, T.; Luspay, E.; Kumar, P.; Kvak, E.; Gaszner, B.; Berta, G.; Pintér, E.; Zelena, D.; et al. Deletion of TRPA1 Ion Channel Modulates the Central Stress Responses in a Mouse Model of Posttraumatic Stress Disorder. Cells 2026, 15, 428. https://doi.org/10.3390/cells15050428
Konkoly J, Szegner LM, Biró-Sütő T, Luspay E, Kumar P, Kvak E, Gaszner B, Berta G, Pintér E, Zelena D, et al. Deletion of TRPA1 Ion Channel Modulates the Central Stress Responses in a Mouse Model of Posttraumatic Stress Disorder. Cells. 2026; 15(5):428. https://doi.org/10.3390/cells15050428
Chicago/Turabian StyleKonkoly, János, Laura Mária Szegner, Tünde Biró-Sütő, Eszter Luspay, Prabhat Kumar, Erika Kvak, Balázs Gaszner, Gergely Berta, Erika Pintér, Dóra Zelena, and et al. 2026. "Deletion of TRPA1 Ion Channel Modulates the Central Stress Responses in a Mouse Model of Posttraumatic Stress Disorder" Cells 15, no. 5: 428. https://doi.org/10.3390/cells15050428
APA StyleKonkoly, J., Szegner, L. M., Biró-Sütő, T., Luspay, E., Kumar, P., Kvak, E., Gaszner, B., Berta, G., Pintér, E., Zelena, D., & Kormos, V. (2026). Deletion of TRPA1 Ion Channel Modulates the Central Stress Responses in a Mouse Model of Posttraumatic Stress Disorder. Cells, 15(5), 428. https://doi.org/10.3390/cells15050428

