Targeting Bladder Cancer with Inactivated Uropathogenic E. coli: A Novel Alternative to BCG Immunotherapy
Abstract
1. Introduction
2. Results
2.1. The Hemolysin-Deficient C93 Mutant Is More Efficient than BCG in Preventing TCC Development
2.2. Formaldehyde-Inactivated UPEC Retains Antitumor Activity in the MB49-Luc Bladder Cancer Model
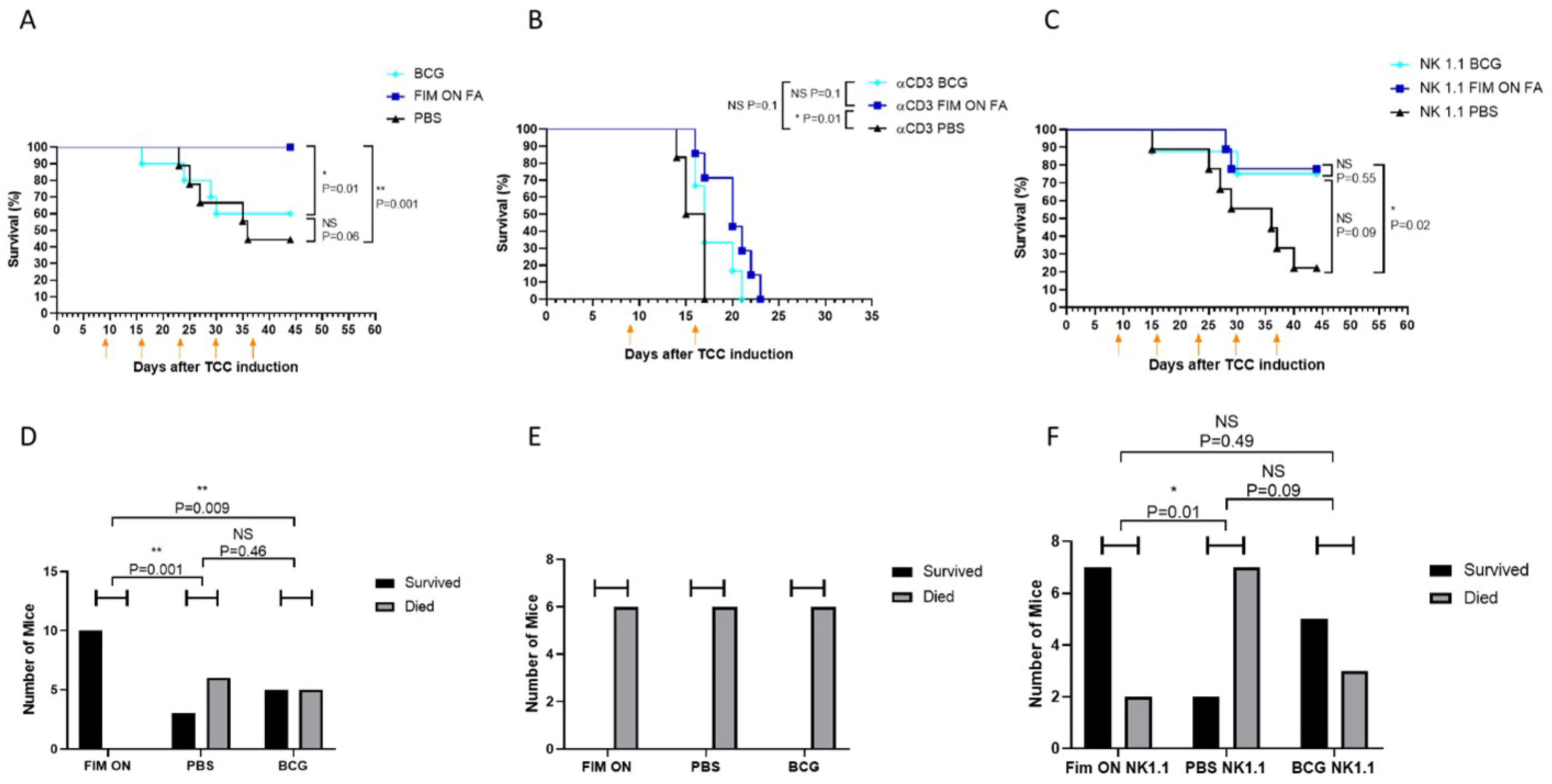
2.3. Inactivated UPEC Exhibits Specific Antitumor Activity Partially Mediated by Type I Fimbriae
2.4. UPEC-Mediated Tumor Suppression Is T Cells Dependent
2.5. Inactivated UPEC Demonstrates Equivalent Efficacy to BCG and a Superior Safety Profile in the AY-27 Rat Bladder Cancer Model
3. Discussion
4. Materials and Methods
4.1. UPEC Inactivation
4.2. Immune Cell Depletion
4.3. Rat Orthotopic Bladder Tumor Model (AY-27)
4.4. UPEC Binding Assay to AY-27 Cells
4.5. Toxicity Assessment via Body Weight Monitoring
4.6. Animal Care and Monitoring
4.7. Statistical Methods
Supplementary Materials
Author Contributions
Funding
Institutional Review Board Statement
Informed Consent Statement
Data Availability Statement
Acknowledgments
Conflicts of Interest
References
- Coley, W.B. The Treatment of Inoperable Sarcoma by Bacterial Toxins (the Mixed Toxins of the Streptococcus erysipelas and the Bacillus prodigiosus). Proc. R. Soc. Med. 1910, 3, 1–48. [Google Scholar] [CrossRef]
- Kleef, R.; Jonas, W.B.; Knogler, W.; Stenzinger, W. Fever, cancer incidence and spontaneous remissions. Neuroimmunomodulation 2001, 9, 55–64. [Google Scholar] [CrossRef]
- Holmgren, I. Employment of B. C. G. especially in Intravenous Injection. Acta Medica Scand. 1936, 90, 350–361. [Google Scholar] [CrossRef]
- Babjuk, M.; Böhle, A.; Burger, M.; Capoun, O.; Cohen, D.; Compérat, E.M.; Hernández, V.; Kaasinen, E.; Palou, J.; Rouprêt, M.; et al. EAU guidelines on non-muscle-invasive urothelial carcinoma of the bladder, the 2011 update. Eur. Urol. 2011, 59, 997–1008. [Google Scholar] [CrossRef]
- Siegel, R.L.; Giaquinto, A.N.; Jemal, A. Cancer statistics, 2024. CA Cancer J. Clin. 2024, 74, 12–49. [Google Scholar]
- Ferlay, J.; Colombet, M.; Soerjomataram, I.; Dyba, T.; Randi, G.; Bettio, M.; Gavin, A.; Visser, O.; Bray, F. Cancer incidence and mortality patterns in Europe: Estimates for 40 countries and 25 major cancers in 2018. Eur. J. Cancer 2018, 103, 356–387. [Google Scholar] [CrossRef]
- Zhou, Y.; Zhou, Z.; Zheng, L.; Gong, Z.; Li, Y.; Jin, Y.; Huang, Y.; Chi, M. Urinary Tract Infections Caused by Uropathogenic Escherichia coli: Mechanisms of Infection and Treatment Options. Int. J. Mol. Sci. 2023, 24, 10537. [Google Scholar] [CrossRef] [PubMed]
- Lenis, A.T.; Lec, P.M.; Chamie, K.; Mshs, M.D. Bladder Cancer: A Review. JAMA 2020, 324, 1980–1991. [Google Scholar] [CrossRef] [PubMed]
- Sylvester, R.J.; van der Meijden, A.P.; Witjes, J.A.; Kurth, K. Bacillus calmette-guerin versus chemotherapy for the intravesical treatment of patients with carcinoma in situ of the bladder: A meta-analysis of the published results of randomized clinical trials. J. Urol. 2005, 174, 86–91. [Google Scholar] [CrossRef] [PubMed]
- Larsen, E.S.; Joensen, U.N.; Poulsen, A.M.; Goletti, D.; Johansen, I.S. Bacillus Calmette-Guerin immunotherapy for bladder cancer: A review of immunological aspects, clinical effects and BCG infections. APMIS 2020, 128, 92–103. [Google Scholar] [CrossRef]
- Yutkin, V.; Pode, D.; Pikarsky, E.; Mandelboim, O. The expression level of ligands for natural killer cell receptors predicts response to bacillus Calmette-Guerin therapy: A pilot study. J. Urol. 2007, 178, 2660–2664. [Google Scholar] [CrossRef]
- Takeuchi, A.; Dejima, T.; Yamada, H.; Shibata, K.; Nakamura, R.; Eto, M.; Nakatani, T.; Naito, S.; Yoshikai, Y. IL-17 production by gammadelta T cells is important for the antitumor effect of Mycobacterium bovis bacillus Calmette-Guerin treatment against bladder cancer. Eur. J. Immunol. 2011, 41, 246–251. [Google Scholar] [CrossRef] [PubMed]
- Sonoda, T.; Sugimura, K.; Ikemoto, S.; Kawashima, H.; Nakatani, T. Significance of target cell infection and natural killer cells in the anti-tumor effects of bacillus Calmette-Guerin in murine bladder cancer. Oncol. Rep. 2007, 17, 1469–1474. [Google Scholar] [CrossRef]
- Maalouf, N.; Gur, C.; Yutkin, V.; Scaiewicz, V.; Mandelboim, O.; Bachrach, G. High mannose level in bladder cancer enhances type 1 fimbria-mediated attachment of uropathogenic E. coli. Front. Cell. Infect. Microbiol. 2022, 12, 968739. [Google Scholar] [CrossRef]
- Gur, C.; Coppenhagen-Glazer, S.; Rosenberg, S.; Yamin, R.; Enk, J.; Glasner, A.; Bar-On, Y.; Fleissig, O.; Naor, R.; Abed, J.; et al. Natural killer cell-mediated host defense against uropathogenic E. coli is counteracted by bacterial hemolysinA-dependent killing of NK cells. Cell Host Microbe 2013, 14, 664–674. [Google Scholar] [CrossRef] [PubMed][Green Version]
- Isaacson, B.; Baron, M.; Yamin, R.; Bachrach, G.; Levi-Schaffer, F.; Granot, Z.; Mandelboim, O. The inhibitory receptor CD300a is essential for neutrophil-mediated clearance of urinary tract infection in mice. Eur. J. Immunol. 2021, 51, 2218–2224. [Google Scholar] [CrossRef] [PubMed]
- Isaacson, B.; Hadad, T.; Glasner, A.; Gur, C.; Granot, Z.; Bachrach, G.; Mandelboim, O. Stromal Cell-Derived Factor 1 Mediates Immune Cell Attraction upon Urinary Tract Infection. Cell Rep. 2017, 20, 40–47. [Google Scholar] [CrossRef]
- Gunther, N.W.; Snyder, J.A.; Lockatell, V.; Blomfield, I.; Johnson, D.E.; Mobley, H.L. Assessment of virulence of uropathogenic Escherichia coli type 1 fimbrial mutants in which the invertible element is phase-locked on or off. Infect. Immun. 2002, 70, 3344–3354. [Google Scholar] [CrossRef]
- Snyder, J.A.; Haugen, B.J.; Lockatell, C.V.; Maroncle, N.; Hagan, E.C.; Johnson, D.E.; Welch, R.A.; Mobley, H.L.T. Coordinate expression of fimbriae in uropathogenic Escherichia coli. Infect. Immun. 2005, 73, 7588–7596. [Google Scholar] [CrossRef]
- Gunther, N.W.; Lockatell, V.; Johnson, D.E.; Mobley, H.L. In vivo dynamics of type 1 fimbria regulation in uropathogenic Escherichia coli during experimental urinary tract infection. Infect. Immun. 2001, 69, 2838–2846. [Google Scholar] [CrossRef]
- Old, D.C.; Duguid, J.P. Selective outgrowth of fimbriate bacteria in static liquid medium. J. Bacteriol. 1970, 103, 447–456. [Google Scholar] [CrossRef] [PubMed]
- Miyazaki, J.; Hinotsu, S.; Ishizuka, N.; Naito, S.; Ozono, S.; Akaza, H.; Nishiyama, H. Adverse reactions related to treatment compliance during BCG maintenance therapy for non-muscle-invasive bladder cancer. Jpn. J. Clin. Oncol. 2013, 43, 827–834. [Google Scholar] [CrossRef] [PubMed][Green Version]
- Hatherill, M.; Tait, D.; McShane, H. Clinical Testing of Tuberculosis Vaccine Candidates. Tuberc. Tuber. Bacillus 2016, 4. [Google Scholar] [CrossRef] [PubMed]
- Zali, S.; Es-Haghi, A.; Ranjbar Rafie, H. Validation of Free Formaldehyde Determination Method in DT Vaccine and Tetanus Toxoid Antigen. Arch. Razi Inst. 2023, 78, 881–888. [Google Scholar]








Disclaimer/Publisher’s Note: The statements, opinions and data contained in all publications are solely those of the individual author(s) and contributor(s) and not of MDPI and/or the editor(s). MDPI and/or the editor(s) disclaim responsibility for any injury to people or property resulting from any ideas, methods, instructions or products referred to in the content. |
© 2026 by the authors. Licensee MDPI, Basel, Switzerland. This article is an open access article distributed under the terms and conditions of the Creative Commons Attribution (CC BY) license.
Share and Cite
Yutkin, V.; Maalouf, N.; Gur, C.; Zini, A.; Bachrach, G.; Mandelboim, O. Targeting Bladder Cancer with Inactivated Uropathogenic E. coli: A Novel Alternative to BCG Immunotherapy. Cells 2026, 15, 229. https://doi.org/10.3390/cells15030229
Yutkin V, Maalouf N, Gur C, Zini A, Bachrach G, Mandelboim O. Targeting Bladder Cancer with Inactivated Uropathogenic E. coli: A Novel Alternative to BCG Immunotherapy. Cells. 2026; 15(3):229. https://doi.org/10.3390/cells15030229
Chicago/Turabian StyleYutkin, Vladimir, Naseem Maalouf, Chamutal Gur, Avraham Zini, Gilad Bachrach, and Ofer Mandelboim. 2026. "Targeting Bladder Cancer with Inactivated Uropathogenic E. coli: A Novel Alternative to BCG Immunotherapy" Cells 15, no. 3: 229. https://doi.org/10.3390/cells15030229
APA StyleYutkin, V., Maalouf, N., Gur, C., Zini, A., Bachrach, G., & Mandelboim, O. (2026). Targeting Bladder Cancer with Inactivated Uropathogenic E. coli: A Novel Alternative to BCG Immunotherapy. Cells, 15(3), 229. https://doi.org/10.3390/cells15030229

