Establishing Minimum Criteria for Stem Cells from Human Exfoliated Deciduous Teeth (SHEDs) Cultured in Human Platelet Lysate (hPL)-Contained Media as Cell Therapy Candidates: Characterization and Predictive Analysis of Secretome Effects
Abstract
1. Introduction
2. Materials and Methods
2.1. The Primary Culture of SHED
2.2. Doubling Time and Growth Rate
2.3. Colony-Forming Units (CFU) Assay
2.4. Cell Migration Assay
2.5. Secretome Profiling
2.6. Statistical Analysis
3. Results
3.1. Proliferation Capacity Analysis
3.2. Self-Renewal Capacity Analysis
3.3. Migration Capacity Analysis
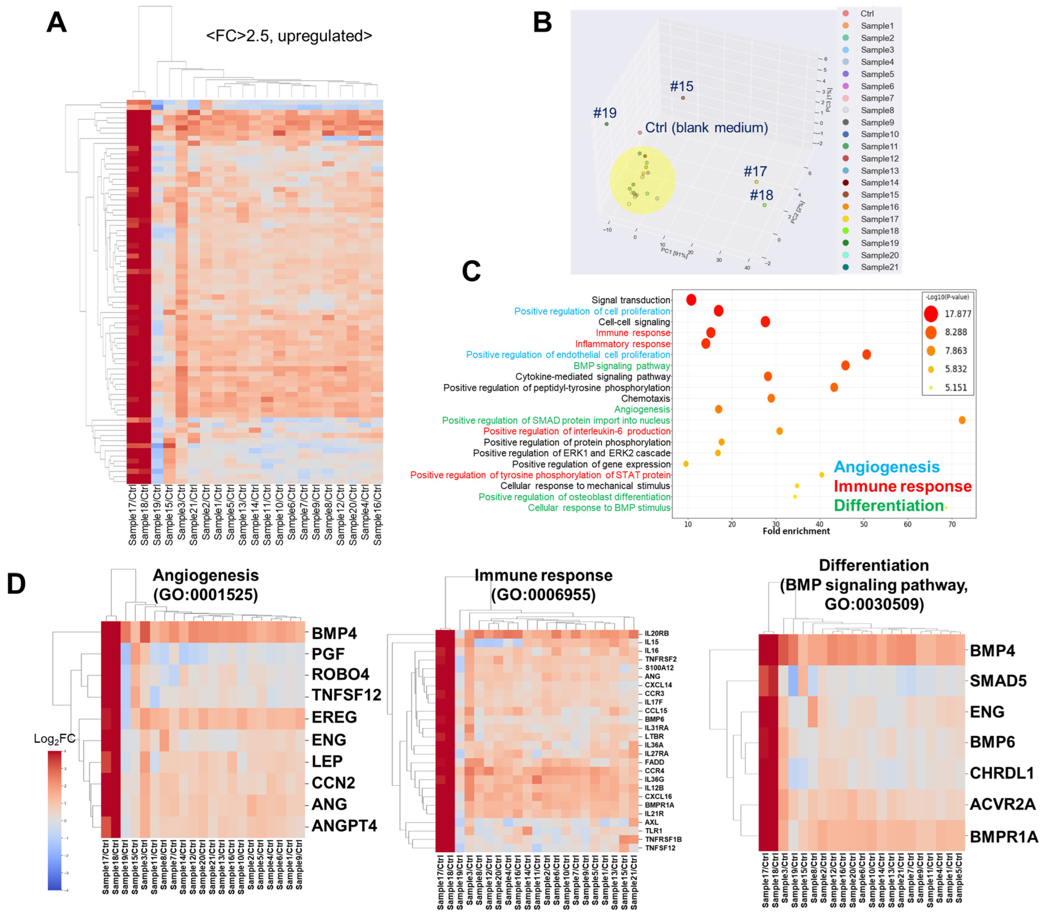
3.4. Secretome Analysis
4. Discussion
5. Conclusions
Supplementary Materials
Author Contributions
Funding
Institutional Review Board Statement
Informed Consent Statement
Data Availability Statement
Acknowledgments
Conflicts of Interest
Abbreviations
| ANOVA | Analysis of variance |
| bFGF | Basic fibroblast growth factor |
| BMP | Bone morphogenetic protein |
| CI | Confidence interval |
| CM | Conditioned medium |
| CFU | Colony-forming unit |
| DAPI | 4′,6-Diamidino-2-phenylindole |
| ECM | Extracellular matrix |
| GM | Growth medium |
| GO | Gene ontology |
| hPL | Human platelet lysate |
| IHC | Immunohistochemistry |
| IGF-1 | Insulin-like growth factor-1 |
| MEM | Minimum essential medium |
| MSCs | Mesenchymal stem cells |
| PCA | Principal component analysis |
| PDGF | Platelet-derived growth factor |
| SHEDs | Stem cells from human exfoliated deciduous teeth |
| SNT | Supernumerary tooth |
| TGF-β1 | Transforming growth factor-beta 1 |
| VEGF | Vascular endothelial growth factor |
References
- Hoang, D.M.; Pham, P.T.; Bach, T.Q.; Ngo, A.T.; Nguyen, Q.T.; Phan, T.T.; Nguyen, G.H.; Le, P.T.; Hoang, V.T.; Forsyth, N.R. Stem cell-based therapy for human diseases. Signal Transduct. Target. Ther. 2022, 7, 1–41. [Google Scholar] [CrossRef]
- Huang, L.; Fu, C.; Xiong, F.; He, C.; Wei, Q. Stem cell therapy for spinal cord injury. Cell Transplant. 2021, 30, 0963689721989266. [Google Scholar] [CrossRef] [PubMed]
- Li, Z.; Niu, S.; Guo, B.; Gao, T.; Wang, L.; Wang, Y.; Wang, L.; Tan, Y.; Wu, J.; Hao, J. Stem cell therapy for COVID-19, ARDS and pulmonary fibrosis. Cell Prolif. 2020, 53, e12939. [Google Scholar] [CrossRef]
- Stavely, R.; Nurgali, K. The emerging antioxidant paradigm of mesenchymal stem cell therapy. Stem Cells Transl. Med. 2020, 9, 985–1006. [Google Scholar] [CrossRef] [PubMed]
- Ivan, A.; Cristea, M.I.; Telea, A.; Oprean, C.; Galuscan, A.; Tatu, C.A.; Paunescu, V. Stem Cells Derived from Human Exfoliated Deciduous Teeth Functional Assessment: Exploring the Changes of Free Fatty Acids Composition during Cultivation. Int. J. Mol. Sci. 2023, 24, 17249. [Google Scholar] [CrossRef] [PubMed]
- Shi, X.; Mao, J.; Liu, Y. Pulp stem cells derived from human permanent and deciduous teeth: Biological characteristics and therapeutic applications. Stem Cells Transl. Med. 2020, 9, 445–464. [Google Scholar] [CrossRef] [PubMed]
- Miura, M.; Gronthos, S.; Zhao, M.; Lu, B.; Fisher, L.W.; Robey, P.G.; Shi, S. SHED: Stem cells from human exfoliated deciduous teeth. Proc. Natl. Acad. Sci. USA 2003, 100, 5807–5812. [Google Scholar] [CrossRef]
- Arora, V.; Arora, P.; Munshi, A. Banking stem cells from human exfoliated deciduous teeth (SHED): Saving for the future. J. Clin. Pediatr. Dent. 2009, 33, 289–294. [Google Scholar] [CrossRef]
- El Moshy, S.; Radwan, I.A.; Rady, D.; Abbass, M.M.; El-Rashidy, A.A.; Sadek, K.M.; Dörfer, C.E.; Fawzy El-Sayed, K.M. Dental stem cell-derived secretome/conditioned medium: The future for regenerative therapeutic applications. Stem Cells Int. 2020, 2020, 7593402. [Google Scholar] [CrossRef]
- Gan, L.; Liu, Y.; Cui, D.; Pan, Y.; Zheng, L.; Wan, M. Dental tissue-derived human mesenchymal stem cells and their potential in therapeutic application. Stem Cells Int. 2020, 2020, 8864572. [Google Scholar] [CrossRef]
- Ma, J.; Li, J.; Wei, S.; Ge, Q.; Wu, J.; Xue, L.; Qi, Y.; Xu, S.; Jin, H.; Gao, C.; et al. Delivery of dental pulp stem cells by an injectable ROS-responsive hydrogel promotes temporomandibular joint cartilage repair via enhancing anti-apoptosis and regulating microenvironment. J. Tissue Eng. 2024, 15, 20417314241260436. [Google Scholar] [CrossRef] [PubMed]
- Karima, G.; Kim, H.D. Unlocking the regenerative key: Targeting stem cell factors for bone renewal. J. Tissue Eng. 2024, 15, 20417314241287491. [Google Scholar] [CrossRef] [PubMed]
- Jiang, T.; Miao, S.; Shen, J.; Song, W.; Tan, S.; Ma, D. Enhanced effects of antagomiR-3074-3p-conjugated PEI-AuNPs on the odontogenic differentiation by targeting FKBP9. J. Tissue Eng. 2023, 14, 20417314231184512. [Google Scholar] [CrossRef] [PubMed]
- Hu, L.; Cheng, D.; Yuan, X.; Gao, Z.; Yi, Q.; Zhao, B.; Wei, F.; Xu, J.; Fan, Z.; Liu, Y.; et al. Engineered pre-dentin with well-aligned hierarchical mineralized collagen fibril bundles promote bio-root regeneration. J. Tissue Eng. 2024, 15, 20417314241280961. [Google Scholar] [CrossRef]
- Rich, I.N. Measurement of hematopoietic stem cell proliferation, self-renewal, and expansion potential. Stem Cell Protoc. 2015, 1235, 7–17. [Google Scholar]
- da Silva Siqueira, L.; Majolo, F.; da Silva, A.P.B.; da Costa, J.C.; Marinowic, D.R. Neurospheres: A potential in vitro model for the study of central nervous system disorders. Mol. Biol. Rep. 2021, 48, 3649–3663. [Google Scholar] [CrossRef]
- Ntege, E.H.; Sunami, H.; Shimizu, Y. Advances in regenerative therapy: A review of the literature and future directions. Regen. Ther. 2020, 14, 136–153. [Google Scholar] [CrossRef]
- Aithal, A.P.; Bairy, L.K.; Seetharam, R.N. Safety and therapeutic potential of human bone marrow-derived mesenchymal stromal cells in regenerative medicine. Stem Cell Investig. 2021, 8, 10. [Google Scholar] [CrossRef]
- Wang, M.-Y.; Wang, Y.-X.; Li-Ling, J.; Xie, H.-Q. Adult stem cell therapy for premature ovarian failure: From bench to bedside. Tissue Eng. Part B Rev. 2022, 28, 63–78. [Google Scholar] [CrossRef]
- Vizoso, F.J.; Eiro, N.; Cid, S.; Schneider, J.; Perez-Fernandez, R. Mesenchymal stem cell secretome: Toward cell-free therapeutic strategies in regenerative medicine. Int. J. Mol. Sci. 2017, 18, 1852. [Google Scholar] [CrossRef]
- Kumar, P.; Kandoi, S.; Misra, R.; Vijayalakshmi, S.; Rajagopal, K.; Verma, R.S. The mesenchymal stem cell secretome: A new paradigm towards cell-free therapeutic mode in regenerative medicine. Cytokine Growth Factor Rev. 2019, 46, 1–9. [Google Scholar]
- Bianchi, S.; Torge, D.; Rinaldi, F.; Piattelli, M.; Bernardi, S.; Varvara, G. Platelets’ Role in Dentistry: From Oral Pathology to Regenerative Potential. Biomedicines 2022, 10, 218. [Google Scholar] [CrossRef] [PubMed]
- Fekete, N.; Gadelorge, M.; Fürst, D.; Maurer, C.; Dausend, J.; Fleury-Cappellesso, S.; Mailänder, V.; Lotfi, R.; Ignatius, A.; Sensebé, L.; et al. Platelet lysate from whole blood-derived pooled platelet concentrates and apheresis-derived platelet concentrates for the isolation and expansion of human bone marrow mesenchymal stromal cells: Production process, content and identification of active components. Cytotherapy 2012, 14, 540–554. [Google Scholar] [CrossRef] [PubMed]
- Yoon, J.-Y.; Vu, H.T.; Lee, J.H.; Shin, J.-S.; Kim, H.-W.; Lee, H.-H.; Kim, J.-B.; Lee, J.-H. Evaluation of Human Platelet Lysate as an Alternative to Fetal Bovine Serum for Potential Clinical Applications of Stem Cells from Human Exfoliated Deciduous Teeth. Cells 2024, 13, 847. [Google Scholar] [CrossRef]
- Guiotto, M.; Raffoul, W.; Hart, A.M.; Riehle, M.O.; di Summa, P.G. Human platelet lysate to substitute fetal bovine serum in hMSC expansion for translational applications: A systematic review. J. Transl. Med. 2020, 18, 351. [Google Scholar] [CrossRef]
- Żuławińska, J. Cell Doubling Time Calculator. 2023. Available online: https://www.omnicalculator.com/biology/cell-doubling-time (accessed on 14 February 2025).
- Gottipamula, S.; Muttigi, M.; Kolkundkar, U.; Seetharam, R. Serum-free media for the production of human mesenchymal stromal cells: A review. Cell Prolif. 2013, 46, 608–627. [Google Scholar] [CrossRef]
- Sacchetti, B.; Funari, A.; Michienzi, S.; Di Cesare, S.; Piersanti, S.; Saggio, I.; Tagliafico, E.; Ferrari, S.; Robey, P.G.; Riminucci, M. Self-renewing osteoprogenitors in bone marrow sinusoids can organize a hematopoietic microenvironment. Cell 2007, 131, 324–336. [Google Scholar] [CrossRef]
- Fuchs, E.; Chen, T. A matter of life and death: Self-renewal in stem cells. EMBO Rep. 2013, 14, 39–48. [Google Scholar] [CrossRef]
- Wang, K.; Zhang, T.; Dong, Q.; Nice, E.C.; Huang, C.; Wei, Y. Redox homeostasis: The linchpin in stem cell self-renewal and differentiation. Cell Death Dis. 2013, 4, e537. [Google Scholar] [CrossRef]
- Ito, K.; Suda, T. Metabolic requirements for the maintenance of self-renewing stem cells. Nat. Rev. Mol. Cell Biol. 2014, 15, 243–256. [Google Scholar] [CrossRef]
- Fu, X.; Liu, G.; Halim, A.; Ju, Y.; Luo, Q.; Song, G. Mesenchymal stem cell migration and tissue repair. Cells 2019, 8, 784. [Google Scholar] [CrossRef] [PubMed]
- Sohni, A.; Verfaillie, C.M. Mesenchymal stem cells migration homing and tracking. Stem Cells Int. 2013, 2013, 130763. [Google Scholar] [CrossRef] [PubMed]
- Xinaris, C.; Morigi, M.; Benedetti, V.; Imberti, B.; Fabricio, A.; Squarcina, E.; Benigni, A.; Gagliardini, E.; Remuzzi, G. A novel strategy to enhance mesenchymal stem cell migration capacity and promote tissue repair in an injury specific fashion. Cell Transplant. 2013, 22, 423–436. [Google Scholar] [CrossRef] [PubMed]
- Park, S.-R.; Kim, J.-W.; Jun, H.-S.; Roh, J.Y.; Lee, H.-Y.; Hong, I.-S. Stem cell secretome and its effect on cellular mechanisms relevant to wound healing. Mol. Ther. 2018, 26, 606–617. [Google Scholar] [CrossRef]
- Tran, C.; Damaser, M.S. Stem cells as drug delivery methods: Application of stem cell secretome for regeneration. Adv. Drug Deliv. Rev. 2015, 82, 1–11. [Google Scholar] [CrossRef]
- Kapur, S.K.; Katz, A.J. Review of the adipose derived stem cell secretome. Biochimie 2013, 95, 2222–2228. [Google Scholar] [CrossRef]
- Bhandi, S.; Alkahtani, A.; Mashyakhy, M.; Abumelha, A.S.; Albar, N.H.M.; Renugalakshmi, A.; Alkahtany, M.F.; Robaian, A.; Almeslet, A.S.; Patil, V.R. Effect of ascorbic acid on differentiation, secretome and stemness of stem cells from human exfoliated deciduous tooth (SHEDs). J. Pers. Med. 2021, 11, 589. [Google Scholar] [CrossRef]
- Bar, J.K.; Lis-Nawara, A.; Grelewski, P.G. Dental pulp stem cell-derived secretome and its regenerative potential. Int. J. Mol. Sci. 2021, 22, 12018. [Google Scholar] [CrossRef]
- Konala, V.B.R.; Bhonde, R.; Pal, R. Secretome studies of mesenchymal stromal cells (MSCs) isolated from three tissue sources reveal subtle differences in potency. In Vitro Cell. Dev. Biol. Anim. 2020, 56, 689–700. [Google Scholar] [CrossRef]






| Donor ID | Sex | Age (Years) | Tooth Type | Donor ID | Sex | Age (Years) | Tooth Type |
|---|---|---|---|---|---|---|---|
| 1 | M | 8 | SNT | 12 | M | 11 | SNT |
| 2 | M | 7 | SNT | 13 | F | 7 | SNT |
| 3 | M | 10 | Canine | 14 | F | 7 | SNT |
| 4 | M | 7 | SNT | 15 | M | 6 | SNT |
| 5 | F | 6 | Incisor | 16 | M | 7 | SNT |
| 6 | F | 11 | SNT | 17 | M | 11 | Premolar |
| 7 | M | 7 | SNT | 18 | M | 6 | SNT |
| 8 | M | 8 | SNT | 19 | M | 6 | SNT |
| 9 | F | 7 | Incisor | 20 | F | 12 | Canine |
| 10 | M | 7 | SNT | 21 | M | 8 | SNT |
| 11 | F | 6 | Canine | ||||
| Evaluation Item (Unit, Period) | SHEDs Standard (n = 21) |
|---|---|
| Doubling time (h, 24 to 72 h) | 18.44 ± 2.05 |
| Growth rate (per h, 24 to 72 h) | 0.0381 ± 0.0046 |
| CFU count (in 57.50 cm2,10 days) | 146.65 ± 49.92 |
| Colony size (mm2, 10 days) | 9.20 ± 3.18 |
| Migration ability (per image-100×, 24 h) | 166.89 ± 73.35 |
Disclaimer/Publisher’s Note: The statements, opinions and data contained in all publications are solely those of the individual author(s) and contributor(s) and not of MDPI and/or the editor(s). MDPI and/or the editor(s) disclaim responsibility for any injury to people or property resulting from any ideas, methods, instructions or products referred to in the content. |
© 2025 by the authors. Licensee MDPI, Basel, Switzerland. This article is an open access article distributed under the terms and conditions of the Creative Commons Attribution (CC BY) license (https://creativecommons.org/licenses/by/4.0/).
Share and Cite
Yoon, J.-Y.; Quang, B.D.; Shin, J.-S.; Kim, J.-B.; Lee, J.H.; Kim, H.-W.; Lee, J.-H. Establishing Minimum Criteria for Stem Cells from Human Exfoliated Deciduous Teeth (SHEDs) Cultured in Human Platelet Lysate (hPL)-Contained Media as Cell Therapy Candidates: Characterization and Predictive Analysis of Secretome Effects. Cells 2025, 14, 316. https://doi.org/10.3390/cells14040316
Yoon J-Y, Quang BD, Shin J-S, Kim J-B, Lee JH, Kim H-W, Lee J-H. Establishing Minimum Criteria for Stem Cells from Human Exfoliated Deciduous Teeth (SHEDs) Cultured in Human Platelet Lysate (hPL)-Contained Media as Cell Therapy Candidates: Characterization and Predictive Analysis of Secretome Effects. Cells. 2025; 14(4):316. https://doi.org/10.3390/cells14040316
Chicago/Turabian StyleYoon, Ji-Young, Bình Do Quang, Ji-Sun Shin, Jong-Bin Kim, Jun Hee Lee, Hae-Won Kim, and Jung-Hwan Lee. 2025. "Establishing Minimum Criteria for Stem Cells from Human Exfoliated Deciduous Teeth (SHEDs) Cultured in Human Platelet Lysate (hPL)-Contained Media as Cell Therapy Candidates: Characterization and Predictive Analysis of Secretome Effects" Cells 14, no. 4: 316. https://doi.org/10.3390/cells14040316
APA StyleYoon, J.-Y., Quang, B. D., Shin, J.-S., Kim, J.-B., Lee, J. H., Kim, H.-W., & Lee, J.-H. (2025). Establishing Minimum Criteria for Stem Cells from Human Exfoliated Deciduous Teeth (SHEDs) Cultured in Human Platelet Lysate (hPL)-Contained Media as Cell Therapy Candidates: Characterization and Predictive Analysis of Secretome Effects. Cells, 14(4), 316. https://doi.org/10.3390/cells14040316

