Effect of Neutron Radiation on 10BPA-Loaded Melanoma Spheroids and Melanocytes
Abstract
1. Introduction
2. Materials and Methods
2.1. Cell Cultures
2.2. BPA-Fructose Solution Preparation
2.3. Boron Uptake Experiments
2.4. Inductively Coupled Plasma Mass Spectrometry (ICP-MS) Measurements
2.5. Neutron Irradiation. Experimental Design
2.6. DNA Damage Level—Comet Assay
2.7. Spheroids Growth Analysis
2.8. Proliferation Assay
2.9. Statistical Analysis Applied to the Obtained Data
3. Results
3.1. Boron Uptake Study
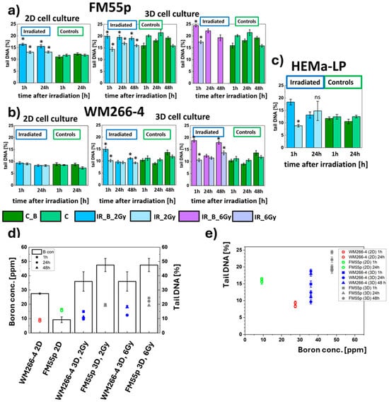
3.2. DNA Damage
3.3. Spheroids Growth Analysis
3.4. Proliferation Assay
4. Discussion
5. Conclusions
Supplementary Materials
Author Contributions
Funding
Institutional Review Board Statement
Informed Consent Statement
Data Availability Statement
Acknowledgments
Conflicts of Interest
References
- Kanai, Y. Amino acid transporter LAT1 (SLC7A5) as a molecular target for cancer diagnosis and therapeutics. Pharmacol. Ther. 2022, 230, 107964. [Google Scholar] [CrossRef] [PubMed]
- Zhang, Y.; Cai, J.; Hosmane, N.S.; Zhu, Y. In silico assessments of the small molecular boron agents to pave the way for artificial intelligence-based boron neutron capture therapy. Eur. J. Med. Chem. 2024, 279, 116841. [Google Scholar] [CrossRef]
- Nedunchezhian, K.; Aswath, N.; Thiruppathy, M.; Thirugnanamurthy, S. Boron neutron capture therapy—A literature review. J. Clin. Diagn. Res. 2016, 10, ZE04. [Google Scholar] [CrossRef] [PubMed]
- Silarski, M.; Dziedzic-Kocurek, K.; Szczepanek, M. Combined BNCT and PET for theranostics. Bio-Algorithms Med-Syst. 2021, 17, 293–300. [Google Scholar] [CrossRef]
- Dymova, M.A.; Taskaev, S.Y.; Richter, V.A.; Kuligina, E.V. Boron neutron capture therapy: Current status and future perspectives. Cancer Commun. 2020, 40, 406–421. [Google Scholar] [CrossRef]
- Sauerwein, W.A.G.; Fischer, T.; Sancey, L.; Verry, C.; Matsuura, E.; Moss, R.L.; Wittig, A. Principles, Recent Developments and Perspectives in Boron Neutron Capture Therapy (BNCT). Bio-Algorithms Med-Syst. 2023, 19, 48–53. [Google Scholar] [CrossRef]
- Moss, R.L. Critical review, with an optimistic outlook, on Boron Neutron Capture Therapy (BNCT). Appl. Radiat. Isot. 2014, 88, 2–11. [Google Scholar] [CrossRef]
- Verlinden, B.; Van Hoecke, K.; Aerts, A.; Daems, N.; Dobney, A.; Janssens, K.; Cardinaels, T. Quantification of boron in cells for evaluation of drug agents used in boron neutron capture therapy. J. Anal. Spectrom. 2021, 36, 598–606. [Google Scholar] [CrossRef]
- Karimi, H.; Leszczyński, B.; Kołodziej, T.; Kubicz, E.; Przybyło, M.; Stępień, E. X-ray microtomography as a new approach for imaging and analysis of tumor spheroids. Micron 2020, 137, 102917. [Google Scholar] [CrossRef]
- Stępień, E.; Karimi, H.; Leszczyński, B.; Szczepanek, M. Melanoma spheroids as a model for cancer imaging study. Acta Phys. Polon. B 2020, 51, 159–163. [Google Scholar] [CrossRef]
- Durak-Kozica, M.; Stępień, E.; Swakoń, J.; Moskal, P. Application of an ultra-high dose rate (FLASH) proton beam for the 3D cancer cell model—A proof of concept. Bio-Algorithms Med-Syst. 2023, 19, 31–34. [Google Scholar] [CrossRef]
- El Harane, S.; Zidi, B.; El Harane, N.; Krause, K.H.; Matthes, T.; Preynat-Seauve, O. Cancer Spheroids and Organoids as Novel Tools for Research and Therapy: State of the Art and Challenges to Guide Precision Medicine. Cells 2023, 12, 1001. [Google Scholar] [CrossRef]
- Li, L.; Dai, K.; Li, J.; Shi, Y.; Zhang, Z.; Liu, T.; Xie, J.; Zhang, R.; Liu, Z. A Boron-10 nitride nanosheet for combinational boron neutron capture therapy and chemotherapy of tumor. Biomaterials 2021, 268, 120587. [Google Scholar] [CrossRef] [PubMed]
- Laird, M.; Matsumoto, K.; Higashi, Y.; Komatsu, A.; Raitano, A.; Morrison, K.; Suzuki, M.; Tamanoi, F. Organosilica nanoparticles containing sodium borocaptate (BSH) provide new prospects for boron neutron capture therapy (BNCT): Efficient cellular uptake and enhanced BNCT efficacy. Nanoscale Adv. 2023, 5, 2537–2546. [Google Scholar] [CrossRef]
- Pinto, B.; Henriques, A.C.; Silva, P.M.A.; Bousbaa, H. Three-dimensional spheroids as in vitro preclinical models for cancer research. Pharmaceutics 2020, 12, 1186. [Google Scholar] [CrossRef] [PubMed]
- Nunes, A.S.; Barros, A.S.; Costa, E.C.; Moreira, A.F.; Correia, I.J. 3D tumor spheroids as in vitro models to mimic in vivo human solid tumors resistance to therapeutic drugs. Biotechnol. Bioeng. 2019, 116, 206–226. [Google Scholar] [CrossRef]
- Costa, E.C.; Moreira, A.F.; de Melo-Diogo, D.; Gaspar, V.M.; Carvalho, M.P.; Correia, I.J. 3D tumor spheroids: An overview on the tools and techniques used for their analysis. Biotechnol. Adv. 2016, 34, 1427–1441. [Google Scholar] [CrossRef]
- Gong, X.; Lin, C.; Cheng, J.; Su, J.; Zhao, H.; Liu, T.; Wen, X.; Zhao, P. Generation of multicellular tumor spheroids with microwell-based agarose scaffolds for drug testing. PLoS ONE 2015, 10, e0130348. [Google Scholar] [CrossRef]
- Dhanyamraju, P.K.; Patel, T.N. Melanoma therapeutics: A literature review. J. Biomed. Res. 2022, 36, 77–97. [Google Scholar] [CrossRef]
- Carpano, M.; Perona, M.; Rodriguez, C.; Nievas, S.; Olivera, M.; Santa Cruz, G.A.; Cabrini, R.; Pisarev, M.; Juvenal, G.J.; Dagrosa, M.A. Experimental studies of boronophenylalanine (10BPA) biodistribution for the individual application of boron neutron capture therapy (BNCT) for malignant melanoma treatment. Int. J. Radiat. Oncol. Biol. Phys. 2015, 93, 344–352. [Google Scholar] [CrossRef]
- Ferrari, M. Characterization of the Gamma Dose Component in the BNCT Irradiation Facility and Dosimetry for In Vitro Experiments at the Triga Reactor in Pavia. Master’s Thesis, University of Pavia, Pavia, Italy, 2013. [Google Scholar]
- Bortolussi, S.; Protti, N.; Ferrari, M.; Postuma, I.; Fatemi, S.; Prata, M.; Ballarini, F.; Carante, M.; Farias, R.; González, S.; et al. Neutron flux and gamma dose measurement in the BNCT irradiation facility at the TRIGA reactor of the University of Pavia. Nucl. Instrum. Methods Phys. Res. B 2018, 414, 113–120. [Google Scholar] [CrossRef]
- Sato, T.; Iwamoto, Y.; Hashimoto, S.; Ogawa, T.; Furuta, T.; Abe, S.I.; Kai, T.; Matsuya, Y.; Matsuda, N.; Hirata, Y.; et al. Recent improvements of the particle and heavy ion transport code system—PHITS version 3.33. J. Nucl. Sci. Technol. 2024, 61, 127–135. [Google Scholar] [CrossRef]
- Brown, F.B.; Kiedrowski, C.; Bull, J.S. MCNP5-1.60 Release Notes; LA-UR-10-06235; Los Alamos National Laboratory: Los Alamos, NM, USA, 2010. [Google Scholar]
- Williams, R.G.; Gesh, I.C.J.; Pagh, R.T. Compendium of Material Composition Data for Radiation Transport Modeling. Available online: https://www.pnnl.gov/main/publications/external/technical_reports/pnnl-15870.pdf (accessed on 6 October 2024).
- ICRU Report 44, Tissue Substitutes in Radiation Dosimetry and Measurement—ICRU. Available online: https://www.icru.org/report/tissue-substitutes-in-radiation-dosimetry-and-measurement-report-44/ (accessed on 6 October 2024).
- Panek, A.; Miszczyk, J.; Swakoń, J. Biological effects and inter-individual variability in peripheral blood lymphocytes of healthy donors exposed to 60 MeV proton radiotherapeutic beam. Int. J. Radiat. Biol. 2018, 94, 1085–1094. [Google Scholar] [CrossRef]
- Møller, P.; Azqueta, A.; Boutet-Robinet, E.; Koppen, G.; Bonassi, S.; Milić, M.; Gajski, G.; Costa, S.; Teixeira, J.P.; Pereira, C.C.; et al. Minimum Information for Reporting on the Comet Assay (MIRCA): Recommendations for describing comet assay procedures and results. Nat. Protoc. 2020, 15, 3817–3826. [Google Scholar] [CrossRef] [PubMed]
- Karimi, H.; Moskal, P.; Żak, A.; Stępień, E. 3D melanoma spheroid model for the development of positronium biomarkers. Sci. Rep. 2023, 13, 7648. [Google Scholar] [CrossRef] [PubMed]
- Panek, D.; Szczepanek, M.; Leszczynski, B.; Moskal, P.; Stępień, E.Ł. Comparison of Lugol’s solution and Fe3O4 nanoparticles as contrast agents for tumor spheroid imaging using microcomputed tomography. Bio-Algorithms Med-Syst. 2022, 18, 158–162. [Google Scholar] [CrossRef]
- Wawrowicz, K.; Wierzbicki, M.; Stępień, E.Ł. Developing tumor microenvironment in rotating human melanoma cell cultures: Study of novel preclinical model. Res. Sq. 2024, preprint. [Google Scholar] [CrossRef]
- Szczepanek, M. 3D Melanoma Model for In Vitro BNCT Studies: Effects of Neutron Radiation on 10BPA-Loaded Melanoma Spheroids. Ph.D. Thesis, Jagiellonian University, Kraków, Poland, 2024. [Google Scholar]
- Vörsmann, H.; Groeber, F.; Walles, H.; Busch, S.; Beissert, S.; Walczak, H.; Kulms, D. Development of a human three-dimensional organotypic skin-melanoma spheroid model for in vitro drug testing. Cell Death Dis. 2013, 4, e719. [Google Scholar] [CrossRef]
- Monico, D.A.; Calori, I.R.; Souza, C.; Espreafico, E.M.; Bi, H.; Tedesco, A.C. Melanoma spheroid-containing artificial dermis as an alternative approach to in vivo models. Exp. Cell Res. 2022, 417, 113207. [Google Scholar] [CrossRef]
- Dagrosa, A.; Carpano, M.; Perona, M.; Thomasz, L.; Nievas, S.; Cabrini, R.; Juvenal, G.; Pisarev, M. Studies for the application of boron neutron capture therapy to the treatment of differentiated thyroid cancer. Appl. Radiat. Isot. 2011, 69, 1752–1755. [Google Scholar] [CrossRef]
- Dagrosa, M.A.; Pisarev, M.A.; Viaggi, M.; Kreimann, E.; Farías, S.; Garavaglia, R.; Agote, M.; Cabrini, R.; Dadino, J.; Juvenal, G.; et al. Selective uptake of p-borophenylalanine by undifferentiated thyroid carcinoma for boron neutron capture therapy. Thyroid 2002, 12, 7–12. [Google Scholar] [CrossRef] [PubMed]
- Ferrari, C.; Zonta, C.; Cansolino, L.; Clerici, A.M.; Gaspari, A.; Altieri, S.; Bortolussi, S.; Stella, S.; Bruschi, P.; Dionigi, P.; et al. Selective uptake of p-boronophenylalanine by osteosarcoma cells for boron neutron capture therapy. Appl. Radiat. Isot. 2009, 67, 2007–2010. [Google Scholar] [CrossRef]
- Sun, T.; Zhou, Y.; Xie, X.; Chen, G.; Li, B.; Wei, Y.; Chen, J.; Huang, Q.; Du, Z. Selective uptake of boronophenylalanine by glioma stem/progenitor cells. Appl. Radiat. Isot. 2012, 70, 1512–1518. [Google Scholar] [CrossRef] [PubMed]
- Faião-Flores, F.; Coelho, P.R.P.; Arruda-Neto, J.D.T.; Camillo, M.A.P.; Maria-Engler, S.S.; Rici, R.E.G.; Sarkis, J.E.S.; Maria, D.A. Boron uptake in normal melanocytes and melanoma cells and boron biodistribution study in mice bearing B16F10 melanoma for boron neutron capture therapy. Radiat. Environ. Biophys. 2012, 51, 319–329. [Google Scholar] [CrossRef]
- Coderre, J.A.; Glass, J.D.; Packer, S.; Micca, P.; Greenberg, D. Experimental Boron Neutron Capture Therapy for Melanoma: Systematic Delivery of Boron to Melanotic and Amelanotic Melanoma. Pigment. Cell Res. 1990, 3, 310–318. [Google Scholar] [CrossRef] [PubMed]
- Wittig, A.; Sauerwein, W.A.; Coderre, J.A. Mechanisms of transport of p-borono-phenylalanine through the cell membrane in vitro. Radiat. Res. 2000, 153, 173–180. [Google Scholar] [CrossRef]
- Szczepanek, M.; Panek, D.; Przybyło, M.; Moskal, P.; Stępień, E.Ł. Transcriptomic data analysis of melanocytes and melanoma cell lines of LAT transporter genes for precise medicine. Bio-Algorithms Med-Syst. 2022, 18, 144–150. [Google Scholar] [CrossRef]
- Yu, L.S.; Jhunjhunwala, M.; Hong, S.Y.; Yu, L.Y.; Lin, W.R.; Chen, C.S. Tissue architecture influences the biological effectiveness of boron neutron capture therapy in in vitro/in silico three-dimensional self-assembly cell models of pancreatic cancers. Cancers 2021, 13, 4058. [Google Scholar] [CrossRef]
- Rodriguez, C.; Carpano, M.; Curotto, P.; Thorp, S.; Casal, M.; Juvenal, G.; Pisarev, M.; Dagrosa, M.A. In vitro studies of DNA damage and repair mechanisms induced by BNCT in a poorly differentiated thyroid carcinoma cell line. Radiat. Environ. Biophys. 2018, 57, 143–152. [Google Scholar] [CrossRef]
- Chen, K.H.; Lai, Z.Y.; Li, D.Y.; Lin, Y.C.; Chou, F.I.; Chuang, Y.J. Analysis of DNA damage responses after boric acid-mediated boron neutron capture therapy in hepatocellular carcinoma. Anticancer Res. 2019, 39, 6661–6671. [Google Scholar] [CrossRef]
- Faião-Flores, F.; Coelho, P.R.P.; Toledo Arruda-Neto, J.D.; Maria-Engler, S.S.; Tiago, M.; Capelozzi, V.L.; Giorgi, R.R.; Maria, D.A. Apoptosis through Bcl-2/Bax and Cleaved Caspase Up-Regulation in Melanoma Treated by Boron Neutron Capture Therapy. PLoS ONE 2013, 8, e59639. [Google Scholar] [CrossRef]
- Yu, L.Y.; Hsu, C.H.; Li, C.Y.; Hong, S.Y.; Chen, C.R.; Chen, C.S. Evaluating the biological effectiveness of boron neutron capture therapy by using microfluidics-based pancreatic tumor spheroids. Analyst 2023, 148, 3045–3056. [Google Scholar] [CrossRef] [PubMed]
- Sun, T.; Zhang, Z.; Li, B.; Chen, G.; Xie, X.; Wei, Y.; Wu, J.; Zhou, Y.; Du, Z. Boron neutron capture therapy induces cell cycle arrest and cell apoptosis of glioma stem/progenitor cells in vitro. Radiat. Oncol. 2013, 8, 195. [Google Scholar] [CrossRef] [PubMed]
- Perona, M.; Pontiggia, O.; Carpano, M.; Thomasz, L.; Thorp, S.; Pozzi, E.; Simian, M.; Kahl, S.; Juvenal, G.; Pisarev, M.; et al. In vitro studies of cellular response to DNA damage induced by boron neutron capture therapy. Appl. Radiat. Isot. 2011, 69, 1732–1736. [Google Scholar] [CrossRef] [PubMed]







| Parameter | Value |
|---|---|
| RF power [W] | 1250 |
| Vacuum pressure [bar] | 9.86 × 10−9 |
| Nebulizing gas flow mL/min] | 1.04 |
| Cooling gas flow [mL/min] | 17.00 |
| Auxiliary gas flow [mL/min] | 1.02 |
| Lens voltage [V] | 10 |
| Cell Line | Reactor Power [kW] | Φt [cm−2s−1] | CB [ppm] | Dtot [Gy] | D0 [Gy] |
|---|---|---|---|---|---|
| WM266-4 2D | 20 | 9.60 × 108 | 27.5 ± 0.5 | 2.05 ± 0.05stat ± 0.14sys | 0.33 ± 0.01stat ± 0.04sys |
| FM55p 2D | 60 | 2.88 × 109 | 9.2 ± 2.0 | 2.71 ± 0.38stat ± 0.40sys | 0.98 ± 0.02stat ± 0.04sys |
| HEMa-LP | 20 | 9.60 × 108 | 26.4 ± 1.7 | 1.98 ± 0.12stat ± 0.14sys | 0.33 ± 0.01stat ± 0.04sys |
| WM266-4 3D | 17 | 8.16 × 108 | 36.0 ± 6.8 | 3.14 ± 0.48stat ± 0.07sys | 0.61 ± 0.03stat ± 0.07sys |
| FM55p 3D | 12 | 5.76 × 108 | 47.5 ± 4.6 | 2.78 ± 0.24stat ± 0.05sys | 0.43 ± 0.02stat ± 0.03sys |
| WM266-4 3D | 51 | 2.45 × 109 | 36.0 ± 6.8 | 9.33 ± 1.50stat ± 0.2sys | 1.82 ± 0.09stat ± 0.20sys |
| FM55p 3D | 36 | 1.73 × 109 | 47.5 ± 4.6 | 8.30 ± 0.80stat ± 0.14sys | 1.28 ± 0.07stat ± 0.14sys |
| Cell Culture | [mGy/s] | [mGy/s] | [mGy/s] | [mGy/s] | [mGy/s] |
|---|---|---|---|---|---|
| 2D | 9.79 ± 0.09 | 1.31 ± 0.01 | 0.699 ± 0.001 | 3.28 ± 0.01 | 5.81 ± 0.07 |
| Spheroids | 14.98 ± 0.08 | 1.70 ± 0.03 | 0.119 ± 0.005 | 4.26 ± 0.08 | 10.6 ± 0.7 |
Disclaimer/Publisher’s Note: The statements, opinions and data contained in all publications are solely those of the individual author(s) and contributor(s) and not of MDPI and/or the editor(s). MDPI and/or the editor(s) disclaim responsibility for any injury to people or property resulting from any ideas, methods, instructions or products referred to in the content. |
© 2025 by the authors. Licensee MDPI, Basel, Switzerland. This article is an open access article distributed under the terms and conditions of the Creative Commons Attribution (CC BY) license (https://creativecommons.org/licenses/by/4.0/).
Share and Cite
Szczepanek, M.; Silarski, M.; Panek, A.; Telk, A.; Dziedzic-Kocurek, K.; Parisi, G.; Altieri, S.; Stępień, E.Ł. Effect of Neutron Radiation on 10BPA-Loaded Melanoma Spheroids and Melanocytes. Cells 2025, 14, 232. https://doi.org/10.3390/cells14030232
Szczepanek M, Silarski M, Panek A, Telk A, Dziedzic-Kocurek K, Parisi G, Altieri S, Stępień EŁ. Effect of Neutron Radiation on 10BPA-Loaded Melanoma Spheroids and Melanocytes. Cells. 2025; 14(3):232. https://doi.org/10.3390/cells14030232
Chicago/Turabian StyleSzczepanek, Monika, Michał Silarski, Agnieszka Panek, Anna Telk, Katarzyna Dziedzic-Kocurek, Gabriele Parisi, Saverio Altieri, and Ewa Ł. Stępień. 2025. "Effect of Neutron Radiation on 10BPA-Loaded Melanoma Spheroids and Melanocytes" Cells 14, no. 3: 232. https://doi.org/10.3390/cells14030232
APA StyleSzczepanek, M., Silarski, M., Panek, A., Telk, A., Dziedzic-Kocurek, K., Parisi, G., Altieri, S., & Stępień, E. Ł. (2025). Effect of Neutron Radiation on 10BPA-Loaded Melanoma Spheroids and Melanocytes. Cells, 14(3), 232. https://doi.org/10.3390/cells14030232

