Lactoferrin-Derived Peptide Chimera Induces Caspase-Independent Cell Death in Multiple Myeloma
Abstract
1. Introduction
2. Materials and Methods
2.1. Resources
2.2. Cell Culture
2.3. Cell Viability and Proliferation
2.4. Cell Apoptosis Analysis
2.5. Immunoblot Analysis
2.6. Mitochondrial ROS Detection
2.7. Mitochondrial Membrane Potential
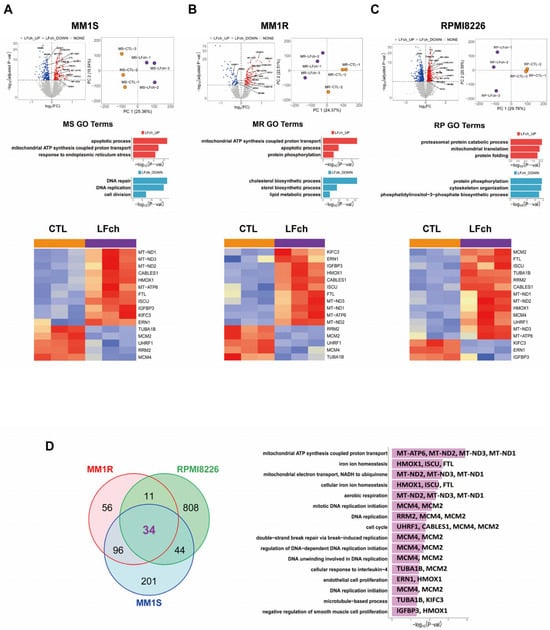
2.8. RNA Sequencing
2.9. Data Production and Differentially Expressed Gene Identification
2.10. Data Analysis
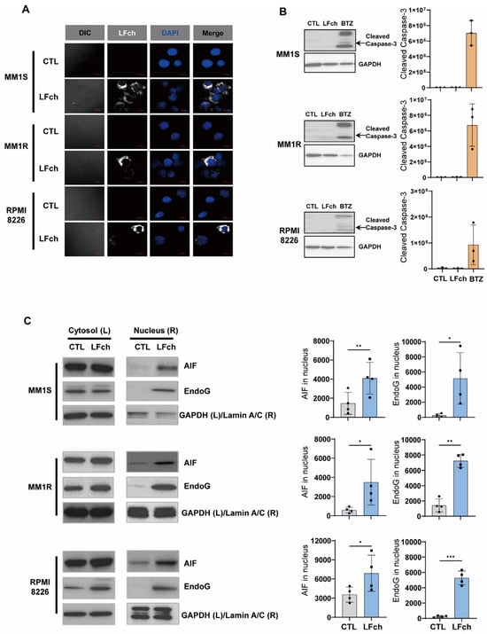
2.11. Confocal Microscopy
2.12. Statistical Analysis
2.13. Data Code and Availability
3. Results
3.1. LF Chimera Inhibit the Growth of MM Cell Lines
3.2. Reactive Oxygen Species (ROS)-Induced Mitochondrial Dysfunction Is Involved in LFch-Induced MM Cell Apoptosis
3.3. Mitochondrial Dysfunction Plays a Crucial Role in Cell Death Induced by LFch
3.4. LFch Exerts Antitumor Activities via Caspase-Independent Apoptosis
4. Discussion
Supplementary Materials
Author Contributions
Funding
Institutional Review Board Statement
Informed Consent Statement
Data Availability Statement
Conflicts of Interest
References
- Kowalczyk, P.; Kaczyńska, K.; Kleczkowska, P.; Bukowska-Ośko, I.; Kramkowski, K.; Sulejczak, D. The lactoferrin phenomenon-A miracle molecule. Molecules 2022, 27, 2941. [Google Scholar] [CrossRef] [PubMed]
- Baker, H.M.; Baker, E.N. Lactoferrin and iron: Structural and dynamic aspects of binding and release. Biometals 2004, 17, 209–216. [Google Scholar] [CrossRef] [PubMed]
- Vogel, H.J.; Schibli, D.J.; Jing, W.; Lohmeier-Vogel, E.M.; Epand, R.F.; Epand, R.M. Towards a structure-function analysis of bovine lactoferricin and related tryptophan- and arginine-containing peptides. Biochem. Cell Biol. 2002, 80, 49–63. [Google Scholar] [CrossRef] [PubMed]
- Bolscher, J.G.; Adão, R.; Nazmi, K.; van den Keybus, P.A.M.; van ’t Hof, W.; Nieuw Amerongen, A.V.; Bastos, M.; Veerman, E.C.I. Bactericidal activity of LFchimera is stronger and less sensitive to ionic strength than its constituent lactoferricin and lactoferrampin peptides. Biochimie 2009, 91, 123–132. [Google Scholar] [CrossRef]
- Mahidhara, G.; Kanwar, R.K.; Roy, K.; Kanwar, J.R. Oral administration of iron-saturated bovine lactoferrin-loaded ceramic nanocapsules for breast cancer therapy and influence on iron and calcium metabolism. Int. J. Nanomed. 2015, 10, 4081–4098. [Google Scholar] [CrossRef]
- Luzi, C.; Brisdelli, F.; Iorio, R.; Bozzi, A.; Carnicelli, V.; Di Giulio, A.; Lizzi, A.R. Apoptotic effects of bovine apo-lactoferrin on HeLa tumor cells. Cell Biochem. Funct. 2017, 35, 33–41. [Google Scholar] [CrossRef]
- Lu, Y.; Zhang, T.F.; Shi, Y.; Zhou, H.W.; Chen, Q.; Wei, B.Y.; Wang, X.; Yang, T.X.; Chinn, Y.E.; Kang, J.; et al. PFR peptide, one of the antimicrobial peptides identified from the derivatives of lactoferrin, induces necrosis in leukemia cells. Sci. Rep. 2016, 6, 20823. [Google Scholar] [CrossRef]
- Zhang, Y.; Lima, C.F.; Rodrigues, L.R. Anticancer effects of lactoferrin: Underlying mechanisms and future trends in cancer therapy. Nutr. Rev. 2014, 72, 763–773. [Google Scholar] [CrossRef]
- Cutone, A.; Rosa, L.; Ianiro, G.; Lepanto, M.S.; Bonaccorsi di Patti, M.C.; Valenti, P.; Musci, G. Lactoferrin’s anti-cancer properties: Safety, selectivity, and Wide Range of action. Biomolecules 2020, 10, 456. [Google Scholar] [CrossRef]
- Kazan, H.H.; Urfali-Mamatoglu, C.; Gunduz, U. Iron metabolism and drug resistance in cancer. Biometals 2017, 30, 629–641. [Google Scholar] [CrossRef]
- Arredondo-Beltrán, I.G.; Ramírez-Sánchez, D.A.; Zazueta-García, J.R.; Canizalez-Roman, A.; Angulo-Zamudio, U.A.; Velazquez-Roman, J.A.; Bolscher, J.G.M.; Nazmi, K.; León-Sicairos, N. Antitumor activity of bovine lactoferrin and its derived peptides against HepG2 liver cancer cells and Jurkat leukemia cells. Biometals 2023, 36, 639–655. [Google Scholar] [CrossRef] [PubMed]
- Malard, F.; Neri, P.; Bahlis, N.J.; Terpos, E.; Moukalled, N.; Hungria, V.T.M.; Manier, S.; Mohty, M. Multiple myeloma. Nat. Rev. Dis. Primers 2024, 10, 45. [Google Scholar] [CrossRef]
- Perillo, B.; Di Donato, M.; Pezone, A.; Di Zazzo, E.; Giovannelli, P.; Galasso, G.; Castoria, G.; Migliaccio, A. ROS in cancer therapy: The bright side of the moon. Exp. Mol. Med. 2020, 52, 192–203. [Google Scholar] [CrossRef]
- Suski, J.M.; Lebiedzinska, M.; Bonora, M.; Pinton, P.; Duszynski, J.; Wieckowski, M.R. Relation between mitochondrial membrane potential and ROS formation. Methods Mol. Biol. 2012, 810, 183–205. [Google Scholar] [CrossRef]
- Lohberger, B.; Steinecker-Frohnwieser, B.; Stuendl, N.; Kaltenegger, H.; Leithner, A.; Rinner, B. The proteasome inhibitor bortezomib affects chondrosarcoma cells via the mitochondria-caspase dependent pathway and enhances death receptor expression and autophagy. PLoS ONE 2016, 11, e0168193. [Google Scholar] [CrossRef]
- Elbezanti, W.O.; Challagundla, K.B.; Jonnalagadda, S.C.; Budak-Alpdogan, T.; Pandey, M.K. Past, present, and a glance into the future of multiple myeloma treatment. Pharmaceuticals 2023, 16, 415. [Google Scholar] [CrossRef]
- Tornesello, A.L.; Borrelli, A.; Buonaguro, L.; Buonaguro, F.M.; Tornesello, M.L. Antimicrobial peptides as anticancer agents: Functional properties and biological activities. Molecules 2020, 25, 2850. [Google Scholar] [CrossRef]
- Preta, G. New insights into targeting membrane lipids for cancer therapy. Front. Cell Dev. Biol. 2020, 8, 571237. [Google Scholar] [CrossRef]
- Hwang, B.; Hwang, J.S.; Lee, J.; Lee, D.G. The antimicrobial peptide, psacotheasin induces reactive oxygen species and triggers apoptosis in Candida albicans. Biochem. Biophys. Res. Commun. 2011, 405, 267–271. [Google Scholar] [CrossRef]
- Daly, J.; Sarkar, S.; Natoni, A.; Stark, J.C.; Riley, N.M.; Bertozzi, C.R.; Carlsten, M.; O’Dwyer, M.E. Targeting hypersialylation in multiple myeloma represents a novel approach to enhance NK cell-mediated tumor responses. Blood Adv. 2022, 6, 3352–3366. [Google Scholar] [CrossRef]
- Mohammad, R.M.; Muqbil, I.; Lowe, L.; Yedjou, C.; Hsu, H.Y.; Lin, L.T.; Siegelin, M.D.; Fimognari, C.; Kumar, N.B.; Dou, Q.P.; et al. Broad targeting of resistance to apoptosis in cancer. Semin. Cancer Biol. 2015, 35 (Suppl. 0), S78–S103. [Google Scholar] [CrossRef]
- Bhadra, K. A mini review on molecules inducing caspase-independent cell death: A new route to cancer therapy. Molecules 2022, 27, 6401. [Google Scholar] [CrossRef] [PubMed]
- Sevrioukova, I.F. Apoptosis-inducing factor: Structure, function, and redox regulation. Antioxid. Redox Signal 2011, 14, 2545–2579. [Google Scholar] [CrossRef] [PubMed]
- Zhdanov, D.D.; Fahmi, T.; Wang, X.; Apostolov, E.O.; Sokolov, N.N.; Javadov, S.; Basnakian, A.G. Regulation of apoptotic endonucleases by EndoG. DNA Cell Biol. 2015, 34, 316–326. [Google Scholar] [CrossRef] [PubMed]
- Cregan, S.P.; Fortin, A.; MacLaurin, J.G.; Callaghan, S.M.; Cecconi, F.; Yu, S.W.; Dawson, T.M.; Dawson, V.L.; Park, D.S.; Kroemer, G.; et al. Apoptosis-inducing factor is involved in the regulation of caspase-independent neuronal cell death. J. Cell Biol. 2002, 158, 507–517. [Google Scholar] [CrossRef]




| REAGENT or RESOURCE | SOURCE | IDENTIFIER |
|---|---|---|
| Antibodies | ||
| Cleaved Caspase-3 (Asp175) (5A1E) | Cell Signaling Technology, Danvers, MA, USA | Ca# 9664 |
| GAPDH | Proteintech, Rosemont, IL, USA | Ca# 60004-1 |
| AIF | Cell Signaling Technology, Danvers, MA, USA | Ca# 4642 |
| Endonuclease G | Cell Signaling Technology, Danvers, MA, USA | Ca# 4969 |
| Lamin A/C | Cell Signaling Technology, Danvers, MA, USA | Ca# 2032 |
| Ki67 | BioLegend, San Diego, CA, USA | Cat# 151220 |
| Annexin V | Invitrogen Life Technologies, Carlsbad, CA, USA | 17-8007-74 |
| PI | Invitrogen Life Technologies, Carlsbad, CA, USA | 00-6990-42 |
| Streptavidin-APC | BioLegend, San Diego, CA, USA | Cat# 405207 |
| IgM | Southern Biotech, Birmingham, AL, USA | Cat# 2022-01 |
| Chemicals, Peptides, and Recombinant Proteins | ||
| Lactoferrin chimera (LFch) Sequence:FKCRRWQWRMKKLGK (RSKNKGFKEQAKSLLKWILD)-NH2 | PEPTRON | No.# 23-47901 |
| Lactoferrin | Morinaga Milk, Zama, Japan | GRN 464 |
| Bortezomib | Sigma-Aldrich, St. Louis, MO, USA | 504314 |
| RPMI 1640 Medium | Gibco, Waltham, MA, USA | REF A10491-01 |
| Fatal Bovine Serum | Gemini BioProducts, Woodland, CA, USA | Cat# 100-500 |
| Penicillin-Streptomycin (10,000 U/mL) | Gibco, Waltham, MA, USA | Cat# 15140122 |
| HEPES (1 M) | Gibco, Waltham, MA, USA | Cat# 15630080 |
| Sodium bicarbonate | Sigma-Aldrich, St. Louis, MO, USA | Cat# S8761 |
| RIPA Buffer (10×) | Cell Signaling Technology, Danvers, MA, USA | Cat# 9806 |
| Phosphatase inhibitor mixture | GenDepot, Barker, TX, USA | |
| Protease inhibitor mixture | GenDepot, Barker, TX, USA | |
| DAPI | Abbkine, Atlanta, GA, USA | Cat# BMD0063 |
| Critical Commercial Assays | ||
| CCK8 solution | Dojindo Laboratories, Kumamoto, Japan | CK04 |
| Foxp3/transcription factor fixation/permeabilization concentrate and diluent | eBioscience, San Diego, CA, USA | Cat# 00-5521-00 |
| Annexin V/propidium iodide (PI) apoptosis kit | eBioscience, San Diego, CA, USA | Cat# 88-8007-74 |
| MitoSOX™ Red Mitochondrial Superoxide Indicator, for live-cell imaging | Invitrogen Life Technologies, Carlsbad, CA, USA | Cat#M36008 |
| Nuclear/Cytosol fractionation Kit | BioVision, Mountain View, CA, USA | Cat# K266-100 |
| Bradford protein assay | Bio-Rad, Hercules, CA, USA | Cat#5000006 |
| Foxp3 staining kit set | eBioscience, San Diego, CA, USA | Cat#00-5523-00 |
| TMRE-Mitochondrial Membrane Potential Assay Kit | Abcam, Cambridge, MA, USA | Cat#ab113852 |
| Cell Lines | ||
| MM1S | ATCC, Manassas, VA, USA | CLR-2974 |
| MM1R | ATCC, Manassas, VA, USA | CRL-2975 |
| RPMI8226 | KCLB, Seoul, Republic of Korea | KLCB No.10155 |
| Software and Algorithms | ||
| FlowJo v10.1 | Tree Star, Ashland, MA, USA | |
| Prism v10 | GraphPad Software, San Diego, CA, USA | |
| Chemi Doc imaging system | Bio-Rad, Hercules, CA, USA | |
| Image Lab | Bio-Rad, Hercules, CA, USA | |
Disclaimer/Publisher’s Note: The statements, opinions and data contained in all publications are solely those of the individual author(s) and contributor(s) and not of MDPI and/or the editor(s). MDPI and/or the editor(s) disclaim responsibility for any injury to people or property resulting from any ideas, methods, instructions or products referred to in the content. |
© 2025 by the authors. Licensee MDPI, Basel, Switzerland. This article is an open access article distributed under the terms and conditions of the Creative Commons Attribution (CC BY) license (https://creativecommons.org/licenses/by/4.0/).
Share and Cite
Jang, Y.-S.; Dehkohneh, S.B.; Lim, J.; Kim, J.; Ahn, D.; Choi, S.S.; Kang, S.G. Lactoferrin-Derived Peptide Chimera Induces Caspase-Independent Cell Death in Multiple Myeloma. Cells 2025, 14, 217. https://doi.org/10.3390/cells14030217
Jang Y-S, Dehkohneh SB, Lim J, Kim J, Ahn D, Choi SS, Kang SG. Lactoferrin-Derived Peptide Chimera Induces Caspase-Independent Cell Death in Multiple Myeloma. Cells. 2025; 14(3):217. https://doi.org/10.3390/cells14030217
Chicago/Turabian StyleJang, Young-Saeng, Shima Barati Dehkohneh, Jaewon Lim, Jaehui Kim, Donghwan Ahn, Sun Shim Choi, and Seung Goo Kang. 2025. "Lactoferrin-Derived Peptide Chimera Induces Caspase-Independent Cell Death in Multiple Myeloma" Cells 14, no. 3: 217. https://doi.org/10.3390/cells14030217
APA StyleJang, Y.-S., Dehkohneh, S. B., Lim, J., Kim, J., Ahn, D., Choi, S. S., & Kang, S. G. (2025). Lactoferrin-Derived Peptide Chimera Induces Caspase-Independent Cell Death in Multiple Myeloma. Cells, 14(3), 217. https://doi.org/10.3390/cells14030217

