Nuclear Envelope Dynamics in Dictyostelium Amoebae
Abstract
1. Introduction
2. The Nuclear Envelope
2.1. Lamins
2.2. Linker of the Nucleus and the Cytoskeleton

2.3. Nuclear Envelope Transmembrane Proteins at the Interface of the Centrosome and the Centromere Cluster
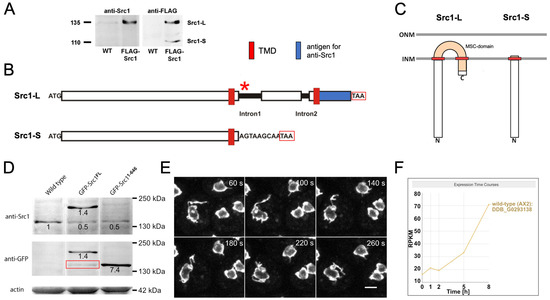
2.4. A Role of Lem/Heh-Domain Proteins in Mitotic Nuclear Envelope Remodeling
2.5. Nuclear Pore Complexes
3. Conclusions
Author Contributions
Funding
Institutional Review Board Statement
Informed Consent Statement
Data Availability Statement
Acknowledgments
Conflicts of Interest
References
- Rivero, F.; Kuspa, A.; Brokamp, R.; Matzner, M.; Noegel, A.A. Interaptin, an Actin-Binding Protein of the Alpha-Actinin Superfamily in Dictyostelium discoideum, is Developmentally and cAMP-Regulated and Associates with Intracellular Membrane Compartments. J. Cell. Biol. 1998, 142, 735–750. [Google Scholar] [CrossRef]
- Beck, M.; Förster, F.; Ecke, M.; Plitzko, J.M.; Melchior, F.; Gerisch, G.; Baumeister, W.; Medalia, O. Nuclear Pore Complex Structure and Dynamics Revealed by Cryoelectron Tomography. Science 2004, 306, 1387–1390. [Google Scholar] [CrossRef] [PubMed]
- Beck, M.; Medalia, O. Structural and Functional Insights into Nucleocytoplasmic Transport. Histol. Histopathol. 2008, 23, 1025–1033. [Google Scholar] [CrossRef] [PubMed]
- Beck, M.; Lučić, V.; Förster, F.; Baumeister, W.; Medalia, O. Snapshots of Nuclear Pore Complexes in Action Captured by Cryo-electron Tomography. Nature 2007, 449, 611–615. [Google Scholar] [CrossRef] [PubMed]
- Crisp, M.; Liu, Q.; Roux, K.; Rattner, J.B.; Shanahan, C.; Burke, B.; Stahl, P.D.; Hodzic, D. Coupling of the Nucleus and Cyto-plasm: Role of the LINC Complex. J. Cell. Biol. 2006, 172, 41–53. [Google Scholar] [CrossRef] [PubMed]
- Schulz, I.; Baumann, O.; Samereier, M.; Zoglmeier, C.; Gräf, R. Dictyostelium Sun1 is a Dynamic Membrane Protein of both Nuclear Membranes and Required for Centrosomal Association with Clustered Centromeres. Eur. J. Cell Biol. 2009, 88, 621–638. [Google Scholar] [CrossRef] [PubMed]
- Xiong, H.; Rivero, F.; Euteneuer, U.; Mondal, S.; Mana-Capelli, S.; Larochelle, D.; Vogel, A.; Gassen, B.; Noegel, A.A. Dictyostelium Sun-1 Connects the Centrosome to Chromatin and Ensures Genome Stability. Traffic 2008, 9, 708–724. [Google Scholar] [CrossRef] [PubMed]
- Tikhonenko, I.; Magidson, V.; Gräf, R.; Khodjakov, A.; Koonce, M.P. A Kinesin-Mediated Mechanism that Couples Centrosomes to Nuclei. Cell. Mol. Life Sci. 2013, 70, 1285–1296. [Google Scholar] [CrossRef] [PubMed]
- Tikhonenko, I.; Nag, D.K.; Robinson, D.N.; Koonce, M.P. Microtubule-Nucleus Interactions in Dictyostelium discoideum Mediated by Central Motor Kinesins. Eukaryot. Cell 2009, 8, 723–731. [Google Scholar] [CrossRef] [PubMed]
- Catalano, A.; O’Day, D.H. Nucleolar Localization and Identification of Nuclear/Nucleolar Localization Signals of the Calmodulin-Binding Protein Nucleomorphin during Growth and Mitosis in Dictyostelium. Histochem. Cell. Biol. 2011, 135, 239–249. [Google Scholar] [CrossRef] [PubMed]
- Krüger, A.; Batsios, P.; Baumann, O.; Luckert, E.; Schwarz, H.; Stick, R.; Meyer, I.; Gräf, R. Characterization of Ne81, the First Lamin-Like Nucleoskeleton Protein in a Unicellular Organism. Mol. Biol. Cell 2012, 23, 360–370. [Google Scholar] [CrossRef] [PubMed]
- Mitic, K.; Meyer, I.; Gräf, R.; Grafe, M. Temporal Changes in Nuclear Envelope Permeability during Semi-Closed Mitosis in Dictyostelium Amoebae. Cells 2023, 12, 1380. [Google Scholar] [CrossRef]
- Kaller, M.; Euteneuer, U.; Nellen, W. Differential Effects of Heterochromatin Protein 1 Isoforms on Mitotic Chromosome Dis-tribution and Growth in Dictyostelium discoideum. Eukaryot. Cell 2006, 5, 530–543. [Google Scholar] [CrossRef] [PubMed][Green Version]
- Omura, F.; Fukui, Y. Dictyostelium MTOC: Structure and Linkage to the Nucleus. Protoplasma 1985, 127, 212–221. [Google Scholar] [CrossRef]
- Gräf, R.; Grafe, M.; Meyer, I.; Mitic, K.; Pitzen, V. The Dictyostelium Centrosome. Cells 2021, 10, 2657. [Google Scholar] [CrossRef] [PubMed]
- Ueda, M.; Schliwa, M.; Euteneuer, U. Unusual Centrosome Cycle in Dictyostelium: Correlation of Dynamic Behavior and Structural Changes. Mol. Biol. Cell 1999, 10, 151–160. [Google Scholar] [CrossRef]
- De Souza, C.P.; Osmani, S.A. Mitosis, Not Just Open or Closed. Eukaryot. Cell 2007, 6, 1521–1527. [Google Scholar] [CrossRef]
- Mitic, K.; Grafe, M.; Batsios, P.; Meyer, I. Partial Disassembly of the Nuclear Pore Complex Proteins during Semi-Closed Mitosis in Dictyostelium discoideum. Cells 2022, 11, 407. [Google Scholar] [CrossRef]
- Schweigel, U.; Batsios, P.; Müller-Taubenberger, A.; Gräf, R.; Grafe, M. Dictyostelium Spastin is Involved in Nuclear Envelope Dynamics During Semi-closed Mitosis. Nucleus 2022, 13, 144–153. [Google Scholar] [CrossRef]
- Kessin, R.H. Dictyostelium: Evolution, Cell Biology, and the Development of Multicellularity; Developmental and Cell Biology Series; Cambridge University Press: Cambridge, UK, 2001; Volume 38, ISBN 0 521 58364 0. [Google Scholar]
- Sameshima, M. The Orientation of Nucleus, Nucleus-Associated Body and Protruding Nucleolus in Aggregating Dictyostelium discoideum. Exp. Cell. Res. 1985, 156, 341–350. [Google Scholar] [CrossRef]
- Fawcett, D.W. On the Occurrence of a Fibrous Lamina on the Inner Aspect of the Nuclear Envelope in Certain Cells of Vertebrates. Am. J. Anat. 1966, 119, 129–145. [Google Scholar] [CrossRef]
- Gray, E.G.; Guillery, R.W. An Electron Microscopical Study of the Ventral Nerve Cord of the Leech. Z. Zellforsch. Mikrosk. Anat. Vienna Austria 1963, 60, 826–849. [Google Scholar] [CrossRef]
- Beams, H.W.; Tahmisian, T.N.; Devine, R.; Anderson, E. Ultrastructure of the Nuclear Membrane of a Gregarine Parasitic in Grasshoppers. Exp. Cell Res. 1957, 13, 200–204. [Google Scholar] [CrossRef] [PubMed]
- Pappas, G.D. The Fine Structure of the Nuclear Envelope of Amoeba Proteus. J. Biophys. Biochem. Cytol. 1956, 2, 431–434. [Google Scholar] [CrossRef] [PubMed]
- Gerace, L.; Blum, A.; Blobel, G. Immunocytochemical Localization of the Major Polypeptides of the Nuclear Pore Complex-Lamina Fraction. Interphase and Mitotic Distribution. J. Cell Biol. 1978, 79, 546–566. [Google Scholar] [CrossRef]
- Gerace, L.; Blobel, G. Nuclear Lamina and the Structural Organization of the Nuclear Envelope. Cold Spring Harb. Symp. Quant. Biol. 1982, 46 Pt 2, 967–978. [Google Scholar] [CrossRef] [PubMed]
- Goldman, A.E.; Maul, G.; Steinert, P.M.; Yang, H.Y.; Goldman, R.D. Keratin-like Proteins That Coisolate with Intermediate Filaments of BHK-21 Cells Are Nuclear Lamins. Proc. Natl. Acad. Sci. USA 1986, 83, 3839–3843. [Google Scholar] [CrossRef]
- Gruenbaum, Y.; Foisner, R. Lamins: Nuclear Intermediate Filament Proteins with Fundamental Functions in Nuclear Mechanics and Genome Regulation. Annu. Rev. Biochem. 2015, 84, 131–164. [Google Scholar] [CrossRef] [PubMed]
- Wong, X.; Melendez-Perez, A.J.; Reddy, K.L. The Nuclear Lamina. Cold Spring Harb. Perspect. Biol. 2022, 14, a040113. [Google Scholar] [CrossRef] [PubMed]
- Adam, S.A.; Sengupta, K.; Goldman, R.D. Regulation of Nuclear Lamin Polymerization by Importin Alpha. J. Biol. Chem. 2008, 283, 8462–8468. [Google Scholar] [CrossRef] [PubMed]
- Xie, W.; Chojnowski, A.; Boudier, T.; Lim, J.S.; Ahmed, S.; Ser, Z.; Stewart, C.; Burke, B. A-type Lamins Form Distinct Filamentous Networks with Differential Nuclear Pore Complex Associations. Curr. Biol. 2016, 26, 2651–2658. [Google Scholar] [CrossRef]
- Shimi, T.; Kittisopikul, M.; Tran, J.; Goldman, A.E.; Adam, S.A.; Zheng, Y.; Jaqaman, K.; Goldman, R.D. Structural organization of nuclear lamins A, C, B1, and B2 revealed by superresolution microscopy. Mol. Biol. Cell 2015, 26, 4075–4086. [Google Scholar] [CrossRef]
- Naetar, N.; Ferraioli, S.; Foisner, R. Lamins in the Nuclear Interior − Life Outside the Lamina. J. Cell Sci. 2017, 130, 2087–2096. [Google Scholar] [CrossRef]
- Schulz, I.; Erle, A.; Gräf, R.; Krüger, A.; Lohmeier, H.; Putzler, S.; Samereier, M.; Weidenthaler, S. Identification and Cell Cycle-dependent Localization of Nine Novel, Genuine Centrosomal Components in Dictyostelium discoideum. Cell Motil. Cytoskelet. 2009, 66, 915–928. [Google Scholar] [CrossRef]
- Koreny, L.; Field, M.C. Ancient Eukaryotic Origin and Evolutionary Plasticity of Nuclear Lamina. Genome Biol. Evol. 2016, 8, 2663–2671. [Google Scholar] [CrossRef]
- Grafe, M.; Batsios, P.; Meyer, I.; Lisin, D.; Baumann, O.; Goldberg, M.W.; Gräf, R. Supramolecular Structures of the Dictyostelium Lamin NE81. Cells 2019, 8, 162. [Google Scholar] [CrossRef]
- Grafe, M.; Hofmann, P.; Batsios, P.; Meyer, I.; Gräf, R. In Vivo Assembly of a Dictyostelium Lamin Mutant Induced by Light, Mechanical Stress, and pH. Cells 2020, 9, 1834. [Google Scholar] [CrossRef]
- Kollmar, M. Polyphyly of Nuclear Lamin Genes Indicates an Early Eukaryotic Origin of the Metazoan-type Intermediate Filament Proteins. Sci. Rep. 2015, 5, 10652. [Google Scholar] [CrossRef] [PubMed]
- Preisner, H.; Habicht, J.; Garg, S.G.; Gould, S.B. Intermediate Filament Protein Evolution and Protists. Cytoskelet. Hoboken 2018, 75, 231–243. [Google Scholar] [CrossRef] [PubMed]
- Schirmer, E.C.; Guan, T.; Gerace, L. Involvement of the Lamin Rod Domain in Heterotypic Lamin Interactions Important for Nuclear Organization. J. Cell Biol. 2001, 153, 479–490. [Google Scholar] [CrossRef]
- Wilson, K.L. The Nuclear Envelope, Muscular Dystrophy and Gene Expression. Trends Cell Biol. 2000, 10, 125–129. [Google Scholar] [CrossRef]
- Prüfert, K.; Vogel, A.; Krohne, G. The Lamin CxxM Motif Promotes Nuclear Membrane Growth. J. Cell Sci. 2004, 117, 6105–6116. [Google Scholar] [CrossRef]
- Shimi, T.; Butin-Israeli, V.; Adam, S.A.; Goldman, R.D. Nuclear Lamins in Cell Regulation and Disease. Cold Spring Harb. Symp. Quant. Biol. 2011, 75, 525–531. [Google Scholar] [CrossRef]
- Batsios, P.; Ren, X.; Baumann, O.; Larochelle, D.A.; Gräf, R. Src1 is a Protein of the Inner Nuclear Membrane Interacting with the Dictyostelium Lamin NE81. Cells 2016, 5, 13. [Google Scholar] [CrossRef]
- Stewart-Hutchinson, P.; Hale, C.M.; Wirtz, D.; Hodzic, D. Structural Requirements for the Assembly of LINC Complexes and Their Function in Cellular Mechanical Stiffness. Exp. Cell Res. 2008, 314, 1892–1905. [Google Scholar] [CrossRef]
- Kirby, T.J.; Lammerding, J. Emerging Views of the Nucleus as a Cellular Mechanosensor. Nat. Cell Biol. 2018, 20, 373–381. [Google Scholar] [CrossRef] [PubMed]
- Maurer, M.; Lammerding, J. The Driving Force: Nuclear Mechanotransduction in Cellular Function, Fate, and Disease. Annu. Rev. Biomed. Eng. 2019, 21, 443–468. [Google Scholar] [CrossRef]
- Jahed, Z.; Mofrad, M.R. The Nucleus Feels the Force, LINCed in or Not! Curr. Opin. Cell Biol. 2019, 58, 114–119. [Google Scholar] [CrossRef] [PubMed]
- Iyer, K.V.; Taubenberger, A.; Zeidan, S.A.; Dye, N.A.; Eaton, S.; Jülicher, F. Apico-Basal Cell Compression Regulates Lamin A/C Levels in Epithelial Tissues. Nat. Commun. 2021, 12, 1756. [Google Scholar] [CrossRef] [PubMed]
- Wallace, M.; Fedorchak, G.R.; Agrawal, R.; Gilbert, R.M.; Patel, J.; Park, S.; Paszek, M.; Lammerding, J. The Lamin A/C Ig-fold Undergoes Cell Density-Dependent Changes That Alter Epitope Binding. Nucleus 2023, 14, 2180206. [Google Scholar] [CrossRef] [PubMed]
- Ihalainen, T.O.; Aires, L.; Herzog, F.A.; Schwartlander, R.; Moeller, J.; Vogel, V. Differential Basal-to-apical Accessibility of Lamin A/C Epitopes in the Nuclear Lamina Regulated by Changes in Cytoskeletal Tension. Nat. Mater. 2015, 14, 1252–1261. [Google Scholar] [CrossRef] [PubMed]
- Szczesny, S.E.; Mauck, R.L. The Nuclear Option: Evidence Implicating the Cell Nucleus in Mechanotransduction. J. Biomech. Eng. 2017, 139, 0210061–02100616. [Google Scholar] [CrossRef]
- Swift, J.; Ivanovska, I.L.; Buxboim, A.; Harada, T.; Dingal, P.C.D.P.; Pinter, J.; Pajerowski, J.D.; Spinler, K.R.; Shin, J.-W.; Tewari, M.; et al. Nuclear Lamin-A Scales with Tissue Stiffness and Enhances Matrix-Directed Differentiation. Science 2013, 341, 1240104. [Google Scholar] [CrossRef]
- Buxboim, A.; Swift, J.; Irianto, J.; Spinler, K.R.; Dingal, P.D.P.; Athirasala, A.; Kao, Y.-R.C.; Cho, S.; Harada, T.; Shin, J.-W.; et al. Matrix Elasticity Regulates Lamin-A,C Phosphorylation and Turnover with Feedback to Actomyosin. Curr. Biol. 2014, 24, 1909–1917. [Google Scholar] [CrossRef] [PubMed]
- Kochin, V.; Shimi, T.; Torvaldson, E.; Adam, S.A.; Goldman, A.; Pack, C.-G.; Melo-Cardenas, J.; Imanishi, S.Y.; Goldman, R.D.; Eriksson, J.E. Interphase Phosphorylation of Lamin A. J. Cell Sci. 2014, 127, 2683–2696. [Google Scholar] [CrossRef]
- Hashimura, H.; Morimoto, Y.V.; Hirayama, Y.; Ueda, M. Calcium Responses to External Mechanical Stimuli in the Multicellular Stage of Dictyostelium discoideum. Sci. Rep. 2022, 12, 12428. [Google Scholar] [CrossRef]
- Lombardi, M.; Knecht, D.; Lee, J. Mechano-chemical signaling Maintains the Rapid Movement of Dictyostelium Cells. Exp. Cell Res. 2008, 314, 1850–1859. [Google Scholar] [CrossRef]
- Srivastava, N.; Traynor, D.; Piel, M.; Kabla, A.J.; Kay, R.R. Pressure Sensing through Piezo Channels Controls Whether Cells Migrate with Blebs or Pseudopods. Proc. Natl. Acad. Sci. USA 2020, 117, 2506–2512. [Google Scholar] [CrossRef] [PubMed]
- Turgay, Y.; Eibauer, M.; Goldman, A.E.G.T.S.R.D.; Shimi, T.; Khayat, M.; Ben-Harush, K.; Dubrovsky-Gaupp, A.; Sapra, T.; Goldman, R.D.; Medalia, Y.O. The Molecular Architecture of Lamins in Somatic Cells. Nature 2017, 543, 261–264. [Google Scholar] [CrossRef] [PubMed]
- Odell, J.; Gräf, R.; Lammerding, J. Heterologous Expression of Dictyostelium discoideum NE81 in Mouse Embryo Fibroblasts Reveals Conserved Mechanoprotective Roles of Lamins. Mol. Biol. Cell 2024, 35, ar7. [Google Scholar] [CrossRef]
- Batsios, P.; Meyer, I.; Gräf, R. Proximity-Dependent Biotin Identification (BioID) in Dictyostelium Amoebae. Methods Enzym. 2016, 569, 23–42. [Google Scholar] [CrossRef]
- Hagan, I.; Yanagida, M. The Product of the Spindle Formation Gene Sad1+ Associates with the Fission Yeast Spindle Pole Body and Is Essential for Viability. J. Cell. Biol. 1995, 129, 1033–1047. [Google Scholar] [CrossRef] [PubMed]
- Malone, C.J.; Fixsen, W.D.; Horvitz, H.R.; Han, M. UNC-84 Localizes to the Nuclear Envelope and Is Required for Nuclear Migration and Anchoring during C. elegans Development. Development 1999, 126, 3171–3181. [Google Scholar] [CrossRef]
- McGillivary, R.M.; Starr, D.A.; Luxton, G.W.G. Building and Breaking Mechanical Bridges Between the Nucleus and Cytoskeleton: Regulation of LINC Complex Assembly and Disassembly. Curr. Opin. Cell Biol. 2023, 85, 102260. [Google Scholar] [CrossRef]
- Majumder, S.; Willey, P.T.; DeNies, M.S.; Liu, A.P.; Luxton, G.W.G. A Synthetic Biology Platform for the Reconstitution and Mechanistic Dissection of LINC Complex Assembly. J. Cell Sci. 2018, 132, jcs219451. [Google Scholar] [CrossRef]
- Cruz, V.E.; Demircioglu, F.E.; Schwartz, T.U. Structural Analysis of Different LINC Complexes Reveals Distinct Binding Modes. J. Mol. Biol. 2020, 432, 6028–6041. [Google Scholar] [CrossRef] [PubMed]
- Majumder, S.; Hsu, Y.-Y.; Moghimianavval, H.; Andreas, M.; Giessen, T.W.; Luxton, G.W.G.; Liu, A.P. In Vitro Synthesis and Reconstitution Using Mammalian Cell-Free Lysates Enables the Systematic Study of the Regulation of LINC Complex Assembly. Biochemistry 2022, 61, 1495–1507. [Google Scholar] [CrossRef] [PubMed]
- Belaadi, N.; Guilluy, C. Life Outside the LINC Complex—Do SUN Proteins Have LINC-independent Functions? BioEssays 2024, 46, e2400034. [Google Scholar] [CrossRef] [PubMed]
- Jahed, Z.; Domkam, N.; Ornowski, J.; Yerima, G.; Mofrad, M.R.K. Molecular Models of LINC Complex Assembly at the Nuclear Envelope. J. Cell Sci. 2021, 134, jcs258194. [Google Scholar] [CrossRef] [PubMed]
- Gurusaran, M.; Davies, O.R.; Kingdom, U. A Molecular Mechanism for LINC Complex Branching by Structurally Diverse SUN-KASH 6:6 Assemblies. eLife 2021, 10, e60175. [Google Scholar] [CrossRef] [PubMed]
- Jahed, Z.; Fadavi, D.; Vu, U.T.; Asgari, E.; Luxton, G.W.G.; Mofrad, M.R. Molecular Insights into the Mechanisms of SUN1 Oligomerization in the Nuclear Envelope. Biophys. J. 2018, 114, 1190–1203. [Google Scholar] [CrossRef] [PubMed]
- Shimada, N.; Inouye, K.; Sawai, S.; Kawata, T. SunB, a Novel Sad1 and UNC-84 Domain-Containing Protein Required for Development of Dictyostelium discoideum. Dev. Growth Differ. 2011, 52, 577–590. [Google Scholar] [CrossRef] [PubMed]
- Ponte, E.; Rivero, F.; Fechheimer, M.; Noegel, A.; Bozzaro, S. Severe Developmental Defects in Dictyostelium Null Mutants for Actin-binding Proteins. Mech. Dev. 2000, 91, 153–161. [Google Scholar] [CrossRef]
- Luxton, G.W.G.; A Starr, D. KASHing up with the Nucleus: Novel Functional Roles of KASH Proteins at the Cytoplasmic Surface of the Nucleus. Curr. Opin. Cell Biol. 2014, 28, 69–75. [Google Scholar] [CrossRef]
- Meyerzon, M.; Fridolfsson, H.N.; Ly, N.; McNally, F.J.; Starr, D.A. UNC-83 is a Nuclear-specific Cargo Adaptor for Kinesin-1-Mediated Nuclear Migration. Development 2009, 136, 2725–2733. [Google Scholar] [CrossRef] [PubMed]
- Roux, K.J.; Crisp, M.L.; Liu, Q.; Kim, D.; Kozlov, S.; Stewart, C.L.; Burke, B. Nesprin 4 is an Outer Nuclear Membrane Protein That Can Induce Kinesin-mediated Cell Polarization. Proc. Natl. Acad. Sci. USA 2009, 106, 2194–2199. [Google Scholar] [CrossRef]
- Batsios, P.; Gräf, R.; Koonce, M.P.; Larochelle, D.A.; Meyer, I. Nuclear Envelope Organization in Dictyostelium discoideum. Int. J. Dev. Biol. 2019, 63, 509–519. [Google Scholar] [CrossRef] [PubMed]
- Malone, C.J.; Misner, L.; Le Bot, N.; Tsai, M.-C.; Campbell, J.M.; Ahringer, J.; White, J.G. The C. elegans Hook Protein, ZYG-12, Mediates the Essential Attachment between the Centrosome and Nucleus. Cell 2003, 115, 825–836. [Google Scholar] [CrossRef]
- Rehberg, M.; Kleylein-Sohn, J.; Faix, J.; Ho, T.H.; Schulz, I.; Gräf, R. Dictyostelium LIS1 Is a Centrosomal Protein Required for Microtubule/Cell Cortex Interactions, Nucleus/Centrosome Linkage, and Actin Dynamics. Mol. Biol. Cell. 2005, 16, 2759–2771. [Google Scholar] [CrossRef]
- Meyer, I.; Kuhnert, O.; Gräf, R. Functional Analyses of Lissencephaly-related Proteins in Dictyostelium. Semin. Cell Dev. Biol. 2011, 22, 89–96. [Google Scholar] [CrossRef]
- Kuhnert, O.; Baumann, O.; Meyer, I.; Gräf, R. Functional Characterization of CP148, a Novel Key Component for Centrosome Integrity in Dictyostelium. Cell. Mol. Life Sci. 2012, 69, 1875–1888. [Google Scholar] [CrossRef] [PubMed]
- Mana-Capelli, S.; Gräf, R.; Larochelle, D.A. Dictyostelium discoideum CenB Is a Bona Fide Centrin Essential for Nuclear Architecture and Centrosome Stability. Eukaryot. Cell 2009, 8, 1106–1117. [Google Scholar] [CrossRef]
- Blau-Wasser, R.; Euteneuer, U.; Xiong, H.; Gassen, B.; Schleicher, M.; Noegel, A.A. CP250, a Novel Acidic Coiled-Coil Protein of the Dictyostelium Centrosome, Affects Growth, Chemotaxis, and the Nuclear Envelope. Mol. Biol. Cell 2009, 20, 4348–4361. [Google Scholar] [CrossRef] [PubMed]
- Prosser, S.L.; Pelletier, L. Mitotic Spindle Assembly in Animal Cells: A Fine Balancing Act. Nat. Rev. Mol. Cell Biol. 2017, 18, 187–201. [Google Scholar] [CrossRef] [PubMed]
- Krüger, S.; Pfaff, N.; Gräf, R.; Meyer, I. Dynamic Mitotic Localization of the Centrosomal Kinases CDK1, Plk, AurK, and Nek2 in Dictyostelium Amoebae. Cells 2024, 13, 1513. [Google Scholar] [CrossRef]
- King, M.C.; Drivas, T.G.; Blobel, G. A Network of Nuclear Envelope Membrane Proteins Linking Centromeres to Microtubules. Cell 2008, 134, 427–438. [Google Scholar] [CrossRef] [PubMed]
- Fernández-Álvarez, A.; Bez, C.; O’Toole, E.T.; Morphew, M.; Cooper, J.P. Mitotic Nuclear Envelope Breakdown and Spindle Nucleation Are Controlled by Interphase Contacts between Centromeres and the Nuclear Envelope. Dev. Cell 2016, 39, 544–559. [Google Scholar] [CrossRef] [PubMed]
- Schirmer, E.C.; Florens, L.; Guan, T.; Yates, J.R.; Gerace, L. Nuclear Membrane Proteins with Potential Disease Links Found by Subtractive Proteomics. Science 2003, 301, 1380–1382. [Google Scholar] [CrossRef] [PubMed]
- Bone, C.R.; Tapley, E.C.; Gorjánácz, M.; Starr, D.A. The Caenorhabditis elegans SUN Protein UNC-84 Interacts with Lamin to Transfer Forces from the Cytoplasm to the Nucleoskeleton during Nuclear Migration. Mol. Biol. Cell 2014, 25, 2853–2865. [Google Scholar] [CrossRef]
- Buch, C.; Lindberg, R.; Figueroa, R.; Gudise, S.; Onischenko, E.; Hallberg, E. An Integral Protein of the Inner Nuclear Membrane Localizes to the Mitotic Spindle in Mammalian Cells. J. Cell Sci. 2009, 122, 2100–2107. [Google Scholar] [CrossRef] [PubMed]
- Osorio, D.S.; Gomes, E.R. Connecting the Nucleus to the Cytoskeleton for Nuclear Positioning and Cell Migration. In Cancer Biology and the Nuclear Envelope; Schirmer, E.C., de las Heras, J.I., Eds.; Springer: New York, NY, USA, 2014; Volume 773, pp. 505–520. ISBN 978-1-4899-8031-1. [Google Scholar]
- Bergqvist, C.; Niss, F.; Figueroa, R.A.; Beckman, M.; Maksel, D.; Jafferali, M.H.; Kulyté, A.; Ström, A.-L.; Hallberg, E. Monitoring of Chromatin Organization in Live Cells by FRIC. Effects of the Inner Nuclear Membrane Protein Samp1. Nucleic Acids Res. 2019, 47, e49. [Google Scholar] [CrossRef] [PubMed]
- Hiraoka, Y.; Maekawa, H.; Asakawa, H.; Chikashige, Y.; Kojidani, T.; Osakada, H.; Matsuda, A.; Haraguchi, T. Inner Nuclear Membrane Protein Ima1 is Dispensable for Intranuclear Positioning of Centromeres. Genes Cells 2011, 16, 1000–1011. [Google Scholar] [CrossRef] [PubMed]
- Hou, H.; Zhou, Z.; Wang, Y.; Wang, J.; Kallgren, S.P.; Kurchuk, T.; Miller, E.A.; Chang, F.; Jia, S. Csi1 Links Centromeres to the Nuclear Envelope for Centromere Clustering. J. Cell Biol. 2012, 199, 735–744. [Google Scholar] [CrossRef]
- Barrales, R.R.; Forn, M.; Georgescu, P.R.; Sarkadi, Z.; Braun, S. Control of Heterochromatin Localization and Silencing by the Nuclear Membrane Protein Lem2. Genes Dev. 2016, 30, 133–148. [Google Scholar] [CrossRef] [PubMed]
- Brachner, A.; Foisner, R. Evolvement of LEM Proteins as Chromatin Tethers at the Nuclear Periphery. Biochem. Soc. Trans. 2011, 39, 1735–1741. [Google Scholar] [CrossRef]
- Gonzalez, Y.; Saito, A.; Sazer, S. Fission Yeast Lem2 and Man1 Perform Fundamental Functions of the Animal Cell Nuclear Lamina. Nucleus 2012, 3, 60–76. [Google Scholar] [CrossRef] [PubMed]
- Laba, J.K.; Steen, A.; Popken, P.; Chernova, A.; Poolman, B.; Veenhoff, L.M. Active Nuclear Import of Membrane Proteins Revisited. Cells 2015, 4, 653–673. [Google Scholar] [CrossRef] [PubMed]
- Capella, M.; Martín Caballero, L.; Pfander, B.; Braun, S.; Jentsch, S. ESCRT Recruitment by the S. cerevisiae Inner Nuclear Membrane Protein Heh1 is Regulated by Hub1-mediated Alternative Splicing. J. Cell Sci. 2020, 133, jcs250688. [Google Scholar] [CrossRef]
- Stajdohar, M.; Rosengarten, R.D.; Kokosar, J.; Jeran, L.; Blenkus, D.; Shaulsky, G.; Zupan, B. dictyExpress: A Web-based Platform for Sequence Data Management and Analytics in Dictyostelium and Beyond. BMC Bioinform. 2017, 18, 291. [Google Scholar] [CrossRef]
- Mekhail, K.; Seebacher, J.; Gygi, S.P.; Moazed, D. Role for Perinuclear Chromosome Tethering in Maintenance of Genome Stability. Nature 2008, 456, 667–670. [Google Scholar] [CrossRef]
- Yam, C.; Gu, Y.; Oliferenko, S. Partitioning and Remodeling of the Schizosaccharomyces japonicus Mitotic Nucleus Require Chromosome Tethers. Curr. Biol. 2013, 23, 2303–2310. [Google Scholar] [CrossRef]
- Liu, H.-L.; Osmani, A.H.; Osmani, S.A. The Inner Nuclear Membrane Protein Src1 Is Required for Stable Post-Mitotic Progression into G1 in Aspergillus nidulans. PLoS ONE 2015, 10, e0132489. [Google Scholar] [CrossRef] [PubMed]
- Sameshima, M.; Fujimoto, H.; Imai, Y.; Tsukita, S.; Hashimoto, Y. Relation of Nucleolar Structure and Position to the Cytoplasmic Microtubule System in Dictyostelium. Cell. Motil. Cytoskelet. 1991, 18, 293–303. [Google Scholar] [CrossRef]
- Kono, Y.; Shimi, T. Crosstalk between Mitotic Reassembly and Repair of the Nuclear Envelope. Nucleus 2024, 15, 2352203. [Google Scholar] [CrossRef]
- Sundquist, W.I.; Ullman, K.S. Cell Biology. An ESCRT to Seal the Envelope. Science 2015, 348, 1314–1315. [Google Scholar] [CrossRef]
- Vietri, M.; Schink, K.O.; Campsteijn, C.; Wegner, C.S.; Schultz, S.W.; Christ, L.; Thoresen, S.B.; Brech, A.; Raiborg, C.; Stenmark, H. Spastin and ESCRT-III Coordinate Mitotic Spindle Disassembly and Nuclear Envelope Sealing. Nature 2015, 522, 231–235. [Google Scholar] [CrossRef] [PubMed]
- Olmos, Y.; Perdrix-Rosell, A.; Carlton, J.G. Membrane Binding by CHMP7 Coordinates ESCRT-III-Dependent Nuclear Envelope Reformation. Curr. Biol. 2016, 26, 2635–2641. [Google Scholar] [CrossRef]
- Gu, M.; LaJoie, D.; Chen, O.S.; von Appen, A.; Ladinsky, M.S.; Redd, M.J.; Nikolova, L.; Bjorkman, P.J.; Sundquist, W.I.; Ullman, K.S.; et al. LEM2 Recruits CHMP7 for ESCRT-mediated Nuclear Envelope Closure in Fission Yeast and Human Cells. Proc. Natl. Acad. Sci. USA 2017, 114, E2166–E2175. [Google Scholar] [CrossRef]
- von Appen, A.; LaJoie, D.; Johnson, I.E.; Trnka, M.J.; Pick, S.M.; Burlingame, A.L.; Ullman, K.S.; Frost, A. LEM2 Phase Separation Promotes ESCRT-mediated Nuclear Envelope Reformation. Nature 2020, 582, 115–118. [Google Scholar] [CrossRef]
- Lusk, C.P.; Ader, N.R. CHMPions of Repair: Emerging Perspectives on Sensing and Repairing the Nuclear Envelope Barrier. Curr. Opin. Cell Biol. 2020, 64, 25–33. [Google Scholar] [CrossRef] [PubMed]
- Bestul, A.J.; Yu, Z.; Unruh, J.R.; Jaspersen, S.L. Redistribution of Centrosomal Proteins by Centromeres and Polo Kinase Controls Partial Nuclear Envelope Breakdown in Fission Yeast. Mol. Biol. Cell 2021, 32, 1487–1500. [Google Scholar] [CrossRef] [PubMed]
- Ader, N.R.; Chen, L.; Surovtsev, I.V.; Chadwick, W.L.; Rodriguez, E.C.; King, M.C.; Lusk, C.P. An ESCRT Grommet Cooperates with a Diffusion Barrier to Maintain Nuclear Integrity. Nat. Cell Biol. 2023, 25, 1465–1477. [Google Scholar] [CrossRef] [PubMed]
- Weijer, C.J.; Duschl, G.; David, C.N. A Revision of the Dictyostelium discoideum Cell Cycle. J. Cell Sci. 1984, 70, 111–131. [Google Scholar] [CrossRef] [PubMed]
- Hampoelz, B.; Andres-Pons, A.; Kastritis, P.; Beck, M. Structure and Assembly of the Nuclear Pore Complex. Annu. Rev. Biophys. 2019, 48, 515–536. [Google Scholar] [CrossRef] [PubMed]
- Kelley, K.; Knockenhauer, K.E.; Kabachinski, G.; Schwartz, T.U. Atomic structure of the Y complex of the nuclear pore. Nat. Struct. Mol. Biol. 2015, 22, 425–431. [Google Scholar] [CrossRef]
- Frey, S.; Rees, R.; Schünemann, J.; Ng, S.C.; Fünfgeld, K.; Huyton, T.; Görlich, D. Surface Properties Determining Passage Rates of Proteins through Nuclear Pores. Cell 2018, 174, 202–217.e9. [Google Scholar] [CrossRef] [PubMed]
- De Souza, C.P.; Osmani, A.H.; Hashmi, S.B.; Osmani, S.A. Partial Nuclear Pore Complex Disassembly during Closed Mitosis in Aspergillus nidulans. Curr. Biol. 2004, 14, 1973–1984. [Google Scholar] [CrossRef]
- Mcintosh, J.R.; Roos, U.-P.; Neighbors, B.; McDonald, K.L. Architecture of the Microtubule Component of Mitotic Spindles from Dictyostelium discoideum. J. Cell Sci. 1985, 75, 93–129. [Google Scholar] [CrossRef] [PubMed]
- Ding, R.; West, R.R.; Morphew, D.M.; Oakley, B.R.; McIntosh, J.R. The Spindle Pole Body of Schizosaccharomyces pombe Enters and Leaves the Nuclear Envelope as the Cell Cycle Proceeds. Mol. Biol. Cell 1997, 8, 1461–1479. [Google Scholar] [CrossRef]
- Bouhlel, I.B.; Scheffler, K.; Tran, P.T.; Paoletti, A. Monitoring SPB Biogenesis in Fission Yeast with High Resolution and Quantitative Fluorescent Microscopy. Methods Cell Biol. 2015, 129, 383–392. [Google Scholar] [CrossRef] [PubMed]
- Uzawa, S.; Li, F.; Jin, Y.; McDonald, K.L.; Braunfeld, M.B.; Agard, D.A.; Cande, W.Z. Spindle Pole Body Duplication in Fission Yeast Occurs at the G1/S Boundary but Maturation Is Blocked until Exit from S by an Event Downstream of Cdc10+. Mol. Biol. Cell 2004, 15, 5219–5230. [Google Scholar] [CrossRef]
- Bestul, A.J.; Yu, Z.; Unruh, J.R.; Jaspersen, S.L. Molecular Model of Fission Yeast Centrosome Assembly Determined by Superresolution Imaging. J. Cell Biol. 2017, 216, 2409–2424. [Google Scholar] [CrossRef]
- Dey, G.; Baum, B. Nuclear Envelope Remodelling during Mitosis. Curr. Opin. Cell Biol. 2021, 70, 67–74. [Google Scholar] [CrossRef] [PubMed]
- Dey, G.; Culley, S.; Curran, S.; Schmidt, U.; Henriques, R.; Kukulski, W.; Baum, B. Closed Mitosis Requires Local Disassembly of the Nuclear Envelope. Nature 2020, 585, 119–123. [Google Scholar] [CrossRef]
- Tamm, T.; Grallert, A.; Grossman, E.P.; Alvarez-Tabares, I.; Stevens, F.E.; Hagan, I.M. Brr6 Drives the Schizosaccharomyces pombe Spindle Pole Body Nuclear Envelope Insertion/Extrusion Cycle. J. Cell Biol. 2011, 195, 467–484. [Google Scholar] [CrossRef]
- Lone, M.A.; Atkinson, A.E.; Hodge, C.A.; Cottier, S.; Martínez-Montañés, F.; Maithel, S.; Mène-Saffrané, L.; Cole, C.N.; Schneiter, R. Yeast Integral Membrane Proteins Apq12, Brl1, and Brr6 Form a Complex Important for Regulation of Membrane Homeostasis and Nuclear Pore Complex Biogenesis. Eukaryot. Cell 2015, 14, 1217–1227. [Google Scholar] [CrossRef] [PubMed]
- Zhang, W.; Khan, A.; Vitale, J.; Neuner, A.; Rink, K.; Lüchtenborg, C.; Brügger, B.; Söllner, T.H.; Schiebel, E. A Short Perinuclear Amphipathic α-helix in Apq12 Promotes Nuclear Pore Complex Biogenesis. Open Biol. 2021, 11, 210250. [Google Scholar] [CrossRef]
- Chen, J.; Gardner, J.M.; Yu, Z.; Smith, S.E.; McKinney, S.; Slaughter, B.D.; Unruh, J.R.; Jaspersen, S.L. Yeast Centrosome Components form a Noncanonical LINC Complex at the Nuclear Envelope Insertion Site. J. Cell Biol. 2019, 218, 1478–1490. [Google Scholar] [CrossRef]
- Rüthnick, D.; Schiebel, E. Duplication of the Yeast Spindle Pole Body Once per Cell Cycle. Mol. Cell. Biol. 2016, 36, 1324–1331. [Google Scholar] [CrossRef] [PubMed]
- Rüthnick, D.; Neuner, A.; Dietrich, F.; Kirrmaier, D.; Engel, U.; Knop, M.; Schiebel, E. Characterization of Spindle Pole Body Duplication Reveals a Regulatory Role for Nuclear Pore Complexes. J. Cell Biol. 2017, 216, 2425–2442. [Google Scholar] [CrossRef] [PubMed]






Disclaimer/Publisher’s Note: The statements, opinions and data contained in all publications are solely those of the individual author(s) and contributor(s) and not of MDPI and/or the editor(s). MDPI and/or the editor(s) disclaim responsibility for any injury to people or property resulting from any ideas, methods, instructions or products referred to in the content. |
© 2025 by the authors. Licensee MDPI, Basel, Switzerland. This article is an open access article distributed under the terms and conditions of the Creative Commons Attribution (CC BY) license (https://creativecommons.org/licenses/by/4.0/).
Share and Cite
Gräf, R.; Batsios, P.; Grafe, M.; Meyer, I.; Mitic, K. Nuclear Envelope Dynamics in Dictyostelium Amoebae. Cells 2025, 14, 186. https://doi.org/10.3390/cells14030186
Gräf R, Batsios P, Grafe M, Meyer I, Mitic K. Nuclear Envelope Dynamics in Dictyostelium Amoebae. Cells. 2025; 14(3):186. https://doi.org/10.3390/cells14030186
Chicago/Turabian StyleGräf, Ralph, Petros Batsios, Marianne Grafe, Irene Meyer, and Kristina Mitic. 2025. "Nuclear Envelope Dynamics in Dictyostelium Amoebae" Cells 14, no. 3: 186. https://doi.org/10.3390/cells14030186
APA StyleGräf, R., Batsios, P., Grafe, M., Meyer, I., & Mitic, K. (2025). Nuclear Envelope Dynamics in Dictyostelium Amoebae. Cells, 14(3), 186. https://doi.org/10.3390/cells14030186

