Lack of Fas/FasL Does Not Protect from Latent Herpes Simplex 1 Infection but Decreases Virus-Induced Neurodegeneration
Abstract
1. Introduction
2. Materials and Methods
2.1. Virus and Cells
2.2. Mice and Infection
2.3. Flow Cytometry Analysis
2.4. Quantitative PCR
2.5. Confocal Microscopy
2.6. Behavioral Tests
2.7. ELISA
2.8. Mouse Tight Junction PCR Array
2.9. Statistics
3. Results
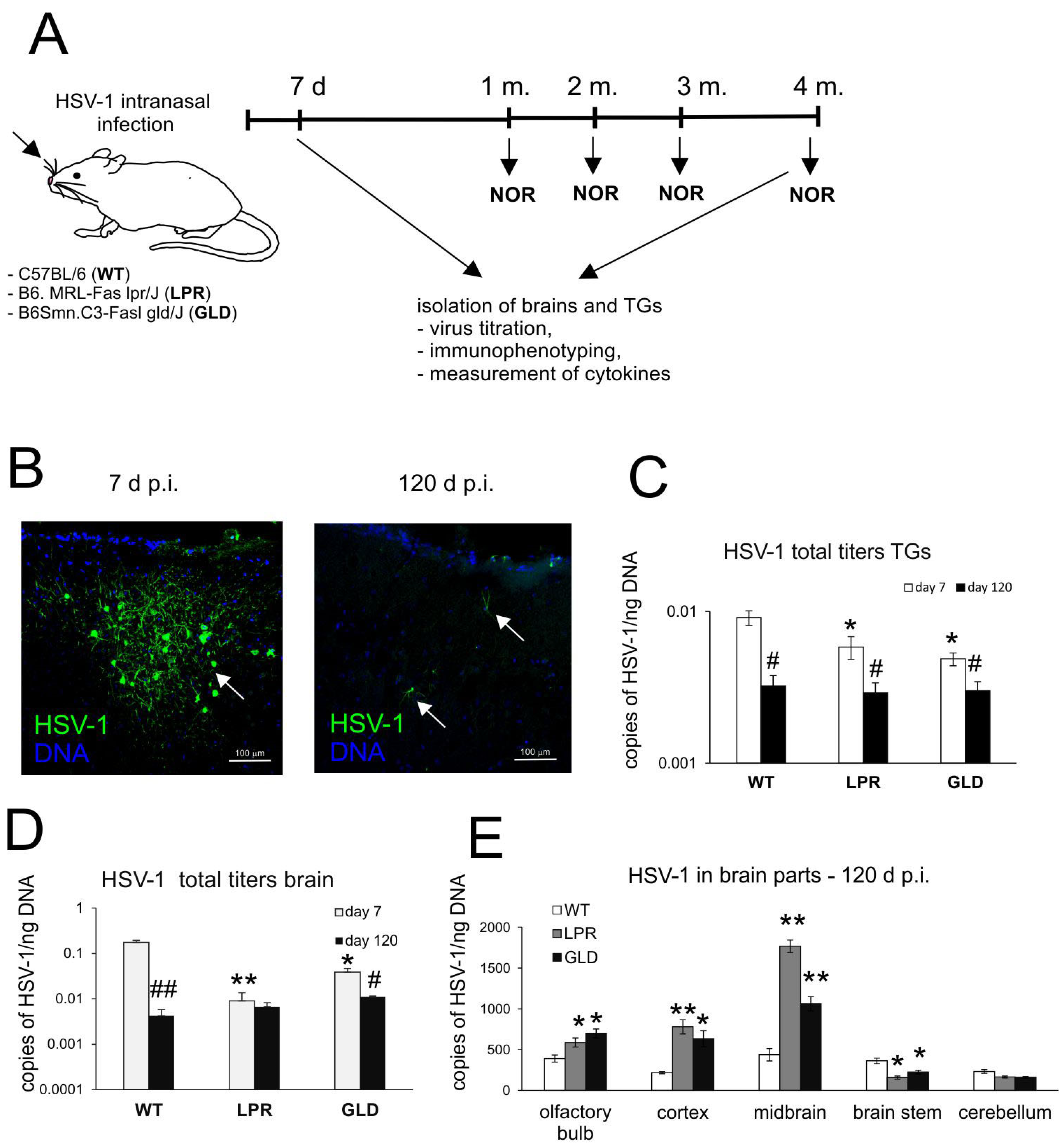
3.1. Lack of Fas/FasL Does Not Protect from Latent HSV-1 Infection
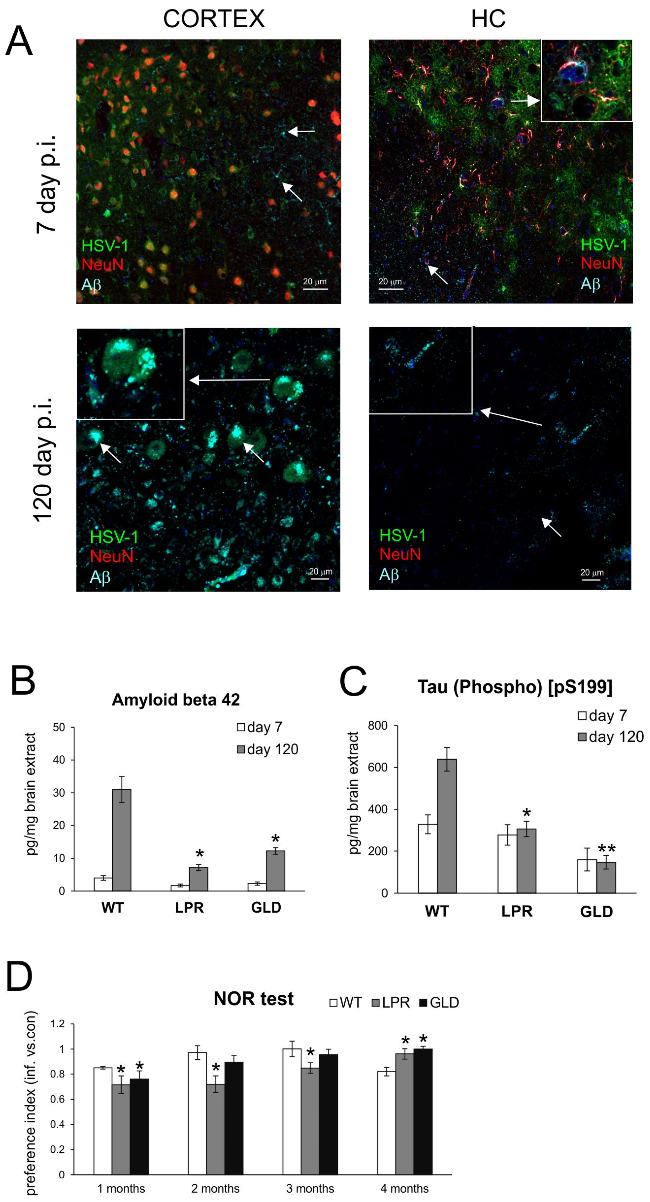
3.2. Lack of Fas/FasL Protects from Neurodegeneration in Latent HSV-1 Infection
3.3. Dexamethasone Treatment During Primary Infection Does Not Protect from Neurodegeneration in Latent Infection
4. Discussion
Supplementary Materials
Author Contributions
Funding
Institutional Review Board Statement
Informed Consent Statement
Data Availability Statement
Conflicts of Interest
Abbreviations
| d p.i. | days post infection |
| DEX | dexamethasone |
| WT | wild-type C57BL/6 |
| LPR | MRL-Fas lpr/J (Fas−) |
| GLD | B6Smn.C3-Fasl gld/J (FasL−) |
References
- Zhu, S.; Viejo-Borbolla, A. Pathogenesis and virulence of herpes simplex virus. Virulence 2021, 12, 2670–2702. [Google Scholar] [CrossRef]
- World Health Organization. Herpes Simplex Virus. 2024. Available online: https://www.who.int/news-room/fact-sheets/detail/herpes-simplex-virus (accessed on 23 October 2025).
- Bearer, E.L. HSV, axonal transport and Alzheimer’s disease: In vitro and in vivo evidence for causal relationships. Future Virol. 2012, 7, 885–899. [Google Scholar] [CrossRef]
- Aurelius, E.; Andersson, B.; Forsgren, M.; Skoldenberg, B.; Strannegard, O. Cytokines and other markers of intrathecal immune response in patients with herpes simplex encephalitis. J. Infect. Dis. 1994, 170, 678–681. [Google Scholar] [CrossRef] [PubMed]
- Cagnin, A.; Myers, R.; Gunn, R.N.; Lawrence, A.D.; Stevens, T.; Kreutzberg, G.W.; Jones, T.; Banati, R.B. In vivo visualization of activated glia by [11C] (R)-PK11195-PET following herpes encephalitis reveals projected neuronal damage beyond the primary focal lesion. Brain 2001, 124, 2014–2027. [Google Scholar] [CrossRef]
- Kataoka, H.; Tanizawa, E.; Ueno, S. Herpes simplex virus encephalitis with progressive severe white-matter lesions. Eur. J. Neurol. 2007, 14, e18–e19. [Google Scholar] [CrossRef] [PubMed]
- Kamei, S.; Sekizawa, T.; Shiota, H.; Mizutani, T.; Itoyama, Y.; Takasu, T.; Morishima, T.; Hirayanagi, K. Evaluation of combination therapy using aciclovir and corticosteroid in adult patients with herpes simplex virus encephalitis. J. Neurol. Neurosurg. Psychiatry 2005, 76, 1544–1549. [Google Scholar] [CrossRef] [PubMed]
- Maraş Genç, H.; Uyur Yalçın, E.; Sayan, M.; Bayhan, A.; Öncel, S.; Arısoy, E.S.; Kara, B. Clinical outcomes in children with herpes simplex encephalitis receiving steroid therapy. J. Clin. Virol. 2016, 80, 87–92. [Google Scholar] [CrossRef]
- Piret, J.; Boivin, G. Immunomodulatory Strategies in Herpes Simplex Virus Encephalitis. Clin. Microbiol. Rev. 2020, 33, e00105–e00119. [Google Scholar] [CrossRef]
- Eimer, W.A.; Vijaya Kumar, D.K.; Navalpur Shanmugam, N.K.; Rodriguez, A.S.; Mitchell, T.; Washicosky, K.J.; György, B.; Breakefield, X.O.; Tanzi, R.E.; Moir, R.D. Alzheimer’s disease-associated beta-amyloid is rapidly seeded by herpesviridae to protect against brain infection. Neuron 2018, 99, 56–63.e3. [Google Scholar] [CrossRef]
- Carbone, I.; Lazzarotto, T.; Ianni, M.; Porcellini, E.; Forti, P.; Masliah, E.; Gabrielli, L.; Licastro, F. Herpes virus in Alzheimer’s disease: Relation to progression of the disease. Neurobiol. Aging 2014, 35, 122–129. [Google Scholar] [CrossRef]
- Bourgade, K.; Frost, E.H.; Dupuis, G.; Witkowski, J.M.; Laurent, B.; Calmettes, C.; Ramassamy, C.; Desroches, M.; Rodrigues, S.; Fülöp, T. Interaction Mechanism Between the HSV-1 Glycoprotein B and the Antimicrobial Peptide Amyloid-β. J. Alzheimers Dis. Rep. 2022, 6, 599–606. [Google Scholar] [CrossRef]
- Onisiforou, A.; Charalambous, E.G.; Zanos, P. Shattering the Amyloid Illusion: The Microbial Enigma of Alzheimer’s Disease Pathogenesis-From Gut Microbiota and Viruses to Brain Biofilms. Microorganisms 2025, 13, 90. [Google Scholar] [CrossRef]
- Itzhaki, R.F.; Lin, W.R.; Shang, D.; Wilcock, G.K.; Faragher, B.; Jamieson, G.A. Herpes simplex virus type 1 in brain and risk of Alzheimer’s disease. Lancet 1997, 349, 241–244. [Google Scholar] [CrossRef]
- Kobayashi, N.; Nagata, T.; Shinagawa, S.; Oka, N.; Shimada, K.; Shimizu, A.; Tatebayashi, Y.; Yamada, H.; Nakayama, K.; Kondo, K. Increase in the IgG avidity index due to herpes simplex virus type 1 reactivation and its relationship with cognitive function in amnestic mild cognitive impairment and Alzheimer’s disease. Biochem. Biophys. Res. Commun. 2013, 430, 907–911. [Google Scholar] [CrossRef]
- De Chiara, G.; Marcocci, M.E.; Civitelli, L.; Argnani, R.; Piacentini, R.; Ripoli, C.; Manservigi, R.; Grassi, C.; Garaci, E.; Palamara, A.T. APP processing induced by herpes simplex virus type 1 (HSV-1) yields several APP fragments in human and rat neuronal cells. PLoS ONE 2010, 5, e13989. [Google Scholar] [CrossRef]
- De Chiara, G.; Piacentini, R.; Fabiani, M.; Mastrodonato, A.; Marcocci, M.E.; Limongi, D.; Napoletani, G.; Protto, V.; Coluccio, P.; Celestino, I.; et al. Recurrent herpes simplex virus-1 infection induces hallmarks of neurodegeneration and cognitive deficits in mice. PLoS Pathog. 2019, 15, e1007617. [Google Scholar] [CrossRef] [PubMed]
- D’A Protto, V.; Tramutola, A.; Fabiani, M.; Marcocci, M.E.; Napoletani, G.; Iavarone, F.; Vincenzoni, F.; Castagnola, M.; Perluigi, M.; Di Domenico, F.; et al. Multiple Herpes Simplex Virus-1 (HSV-1) Reactivations Induce Protein Oxidative Damage in Mouse Brain: Novel Mechanisms for Alzheimer’s Disease Progression. Microorganisms 2020, 8, 972. [Google Scholar] [CrossRef] [PubMed]
- Kakkar, A.; Singh, H.; Singh, B.K.; Kumar, A.; Mishra, A.K.; Chopra, H. Neuroinflammation and Alzheimer’s disease: Unravelling the molecular mechanisms. J. Alzheimers Dis. 2025, 108, 19–41. [Google Scholar] [CrossRef] [PubMed]
- Prosswimmer, T.; Heng, A.; Daggett, V. Mechanistic insights into the role of amyloid-β in innate immunity. Sci. Rep. 2024, 14, 5376. [Google Scholar] [CrossRef]
- Hu, L.; Lu, J.; Fan, H.; Niu, C.; Han, Y.; Caiyin, Q.; Wu, H.; Qiao, J. FAS mediates apoptosis, inflammation, and treatment of pathogen infection. Front. Cell. Infect. Microbiol. 2025, 15, 1561102. [Google Scholar] [CrossRef]
- Zuliani, C.; Kleber, S.; Klussmann, S.; Wenger, T.; Kenzelmann, M.; Schreglmann, N.; Martinez, A.; del Rio, J.A.; Soriano, E.; Vodrazka, P.; et al. Control of neuronal branching by the death receptor CD95 (Fas/Apo-1). Cell Death Differ. 2006, 13, 31–40. [Google Scholar] [CrossRef]
- Corsini, N.S.; Sancho-Martinez, I.; Laudenklos, S.; Glagow, D.; Kumar, S.; Letellier, E.; Koch, P.; Teodorczyk, M.; Kleber, S.; Klussmann, S.; et al. The death receptor CD95 activates adult neural stem cells for working memory formation and brain repair. Cell Stem Cell 2009, 5, 178–190. [Google Scholar] [CrossRef]
- Seyrek, K.; Espe, J.; Reiss, E.; Lavrik, I.N. The Crosstalk of Apoptotic and Non-Apoptotic Signaling in CD95 System. Cells 2024, 13, 1814. [Google Scholar] [CrossRef]
- Su, J.H.; Anderson, A.J.; Cribbs, D.H.; Tu, C.; Tong, L.; Kesslack, P.; Cotman, C.W. Fas and Fas ligand are associated with neuritic degeneration in the AD brain and participate in beta-amyloid-induced neuronal death. Neurobiol. Dis. 2003, 12, 182–193. [Google Scholar] [CrossRef]
- Chiappelli, M.; Nasi, M.; Cossarizza, A.; Porcellini, E.; Tumini, E.; Pinti, M.; Troiano, L.; Franceschi, M.; Licastro, F. Polymorphisms of fas gene: Relationship with Alzheimer’s disease and cognitive decline. Dement. Geriatr. Cogn. Disord. 2006, 22, 296–300. [Google Scholar] [CrossRef]
- Krzyzowska, M.; Kowalczyk, A.; Skulska, K.; Thörn, K.; Eriksson, K. Fas/FasL Contributes to HSV-1 Brain Infection and Neuroinflammation. Front. Immunol. 2021, 12, 714821. [Google Scholar] [CrossRef]
- Cymerys, J.; Kowalczyk, A.; Mikołajewicz, K.; Słońska, A.; Krzyżowska, M. Nitric Oxide Influences HSV-1-Induced Neuroinflammation. Oxid. Med. Cell. Longev. 2019, 11, 2302835. [Google Scholar] [CrossRef] [PubMed]
- Patrycy, M.; Janicka, M.; Kauc, A.; Osińska, A.; Antos-Bielska, M.; Bylińska, K.; Obuch-Woszczatyńska, O.; Szymański, P.; Chodkowski, M.; Krzyżowska, M. The Role of Nitric Oxide in HSV-1 Infection: The Use of an Inducible Nitric Synthase Inhibitor Aminoguanidine to Treat Neuroinflammation. Microorganisms 2025, 13, 2222. [Google Scholar] [CrossRef] [PubMed]
- Lind, L.; Svensson, A.; Thörn, K.; Krzyzowska, M.; Eriksson, K. CD8+ T cells in the central nervous system of mice with herpes simplex infection are highly activated and express high levels of CCR5 and CXCR3. J. Neurovirol. 2021, 27, 145–153. [Google Scholar] [CrossRef]
- Khanna, K.M.; Bonneau, R.H.; Kinchington, P.R.; Hendricks, R.L. Herpes Simplex Virus-Specific Memory CD8+ T Cells Are Selectively Activated and Retained in Latently Infected Sensory Ganglia. Immunity 2003, 18, 593–603. [Google Scholar] [CrossRef] [PubMed]
- Yajima, T.; Hoshino, K.; Muranushi, R.; Mogi, A.; Onozato, R.; Yamaki, E.; Kosaka, T.; Tanaka, S.; Shirabe, K.; Yoshikai, Y.; et al. Fas/FasL signaling is critical for the survival of exhausted antigen-specific CD8+ T cells during tumor immune response. Mol. Immunol. 2019, 107, 97–105. [Google Scholar] [CrossRef] [PubMed]
- Jeon, S.; Leger, A.J.; Cherpes, T.L.; Sheridan, B.S.; Hendricks, R.L. PD-L1/B7-H1 Regulates the Survival But Not the Function of CD8+ T Cells in Herpes Simplex Virus Type 1 Latently Infected Trigeminal Ganglia. J. Immunol. 2013, 190, 6277–6286. [Google Scholar] [CrossRef] [PubMed]
- Krzyzowska, M.; Patrycy, M.; Chodkowski, M.; Janicka, M.; Kowalczyk, A.; Skulska, K.; Thörn, K.; Eriksson, K. Fas/FasL-Mediated Apoptosis and Inflammation Contribute to Recovery from HSV-2-Mediated Spinal Cord Infection. Viruses 2024, 16, 1363. [Google Scholar] [CrossRef] [PubMed]
- Krzyzowska, M.; Orłowski, P.; Bąska, P.; Bodera, P.; Zdanowski, R.; Stankiewicz, W. Role of Fas/FasL signaling in regulation of anti-viral response during HSV-2 vaginal infection in mice. Immunobiology 2014, 219, 932–943. [Google Scholar] [CrossRef]
- Morris, J.E.; Zobell, S.; Yin, X.T.; Zakeri, H.; Summers, B.C.; Leib, D.A.; Stuart, P.M. Mice with mutations in Fas and Fas ligand demonstrate increased herpetic stromal keratitis following corneal infection with HSV-1. J. Immunol. 2012, 188, 793–799. [Google Scholar] [CrossRef]
- Spindler, K.R.; Hsu, T.H. Viral disruption of the blood-brain barrier. Trends Microbiol. 2012, 20, 282–290. [Google Scholar] [CrossRef]
- Liu, H.; Qiu, K.; He, Q.; Lei, Q.; Lu, W. Mechanisms of Blood-Brain Barrier Disruption in Herpes Simplex Encephalitis. J. Neuroimmune Pharmacol. 2019, 14, 157–172. [Google Scholar] [CrossRef]
- He, Q.; Liu, H.; Huang, C.; Wang, R.; Luo, M.; Lu, W. Herpes Simplex Virus 1-Induced Blood-Brain Barrier Damage Involves Apoptosis Associated with GM130-Mediated Golgi Stress. Front. Mol. Neurosci. 2020, 13, 2. [Google Scholar] [CrossRef]
- Bhardwaj, U.; Singh, S.K. Zika Virus NS1 Suppresses VE-Cadherin and Claudin-5 via hsa-miR-101-3p in Human Brain Microvascular Endothelial Cells. Mol. Neurobiol. 2021, 58, 6290–6303. [Google Scholar] [CrossRef]
- Bleau, C.; Filliol, A.; Samson, M.; Lamontagne, L. Brain Invasion by Mouse Hepatitis Virus Depends on Impairment of Tight Junctions and Beta Interferon Production in Brain Microvascular Endothelial Cells. J. Virol. 2015, 89, 9896–9908. [Google Scholar] [CrossRef]
- Zoladek, J.; Legros, V.; Jeannin, P.; Chazal, M.; Pardigon, N.; Ceccaldi, P.E.; Gessain, A.; Jouvenet, N.; Afonso, P.V. Zika Virus Requires the Expression of Claudin-7 for Optimal Replication in Human Endothelial Cells. Front. Microbiol. 2021, 12, 746589. [Google Scholar] [CrossRef] [PubMed]
- Wozniak, M.A.; Mee, A.P.; Itzhaki, R.F. Herpes simplex virus type 1 DNA is located within Alzheimer’s disease amyloid plaques. J. Pathol. 2009, 217, 131–138. [Google Scholar] [CrossRef]
- Cruz-Topete, D.; Cidlowski, J.A. One hormone, two actions: Anti- and pro-inflammatory effects of glucocorticoids. Neuroimmunomodulation 2015, 22, 20–32. [Google Scholar] [CrossRef] [PubMed]
- Sergerie, Y.; Boivin, G.; Gosselin, D.; Rivest, S. Delayed but not early glucocorticoid treatment protects the host during experimental herpes simplex virus encephalitis in mice. J. Infect. Dis. 2007, 195, 817–825. [Google Scholar] [CrossRef]
- Thompson, K.A.; Blessing, W.W.; Wesselingh, S.L. Herpes simplex replication and dissemination is not increased by corticosteroid treatment in a rat model of focal herpes encephalitis. J. Neurovirol. 2000, 6, 25–32. [Google Scholar] [CrossRef]
- Ostler, J.B.; Jones, C. Stress Induced Transcription Factors Transactivate the Herpes Simplex Virus 1 Infected Cell Protein 27 (ICP27) Transcriptional Enhancer. Viruses 2021, 13, 2296. [Google Scholar] [CrossRef]
- Harrison, K.S.; Cowan, S.R.; Jones, C. Murine nasal-associated lymphoid tissue (NALT) harbors human alphaherpesvirus 1 (HSV-1) DNA during latency, and dexamethasone triggers viral replication. J. Virol. 2025, 99, e0225124. [Google Scholar] [CrossRef]
- Fuest, K.E.; Erber, J.; Berg-Johnson, W.; Heim, M.; Hoffmann, D.; Kapfer, B.; Kriescher, S.; Ulm, B.; Schmid, R.M.; Rasch, S.; et al. Risk factors for Herpes simplex virus (HSV) and Cytomegalovirus (CMV) infections in critically-ill COVID-19 patients. Multidiscip. Respir. Med. 2022, 17, 815. [Google Scholar] [CrossRef]
- Roe, T.; Waddy, S.; Nikitas, N. Multiple Organ Dysfunction Secondary to Herpes Simplex Virus -1 Reactivation After Treatment with Dexamethasone and Sarilumab for COVID-19 Disease. J. Crit. Care Med. 2023, 9, 122–128. [Google Scholar] [CrossRef]
- Sinani, D.; Cordes, E.; Workman, A.; Thunuguntia, P.; Jones, C. Stress-induced cellular transcription factors expressed in trigeminal ganglionic neurons stimulate the herpes simplex virus 1 ICP0 promoter. J. Virol. 2013, 87, 13042–13047. [Google Scholar] [CrossRef] [PubMed][Green Version]
- Yang, M.; Bai, M.; Zhuang, Y.; Lu, S.; Ge, Q.; Li, H.; Deng, Y.; Wu, H.; Xu, X.; Niu, F.; et al. High-dose dexamethasone regulates microglial polarization via the GR/JAK1/STAT3 signaling pathway after traumatic brain injury. Neural Regen. Res. 2025, 20, 2611–2623. [Google Scholar] [CrossRef] [PubMed]
- Abu-Helu, R.F.; Dimitriou, I.D.; Kapsogeorgou, E.K.; Moutsopoulos, H.M.; Manoussakis, M.N. Induction of salivary gland epithelial cell injury in Sjogren’s syndrome: In vitro assessment of T cell-derived cytokines and Fas protein expression. J. Autoimmun. 2001, 17, 141–153. [Google Scholar] [CrossRef] [PubMed]








Disclaimer/Publisher’s Note: The statements, opinions and data contained in all publications are solely those of the individual author(s) and contributor(s) and not of MDPI and/or the editor(s). MDPI and/or the editor(s) disclaim responsibility for any injury to people or property resulting from any ideas, methods, instructions or products referred to in the content. |
© 2025 by the authors. Licensee MDPI, Basel, Switzerland. This article is an open access article distributed under the terms and conditions of the Creative Commons Attribution (CC BY) license (https://creativecommons.org/licenses/by/4.0/).
Share and Cite
Patrycy, M.; Kauc, A.; Janicka, M.; Osińska, A.; Kowalczyk, A.; Skulska, K.; Antos-Bielska, M.; Chodkowski, M.; Eriksson, K.; Krzyżowska, M. Lack of Fas/FasL Does Not Protect from Latent Herpes Simplex 1 Infection but Decreases Virus-Induced Neurodegeneration. Cells 2025, 14, 1938. https://doi.org/10.3390/cells14241938
Patrycy M, Kauc A, Janicka M, Osińska A, Kowalczyk A, Skulska K, Antos-Bielska M, Chodkowski M, Eriksson K, Krzyżowska M. Lack of Fas/FasL Does Not Protect from Latent Herpes Simplex 1 Infection but Decreases Virus-Induced Neurodegeneration. Cells. 2025; 14(24):1938. https://doi.org/10.3390/cells14241938
Chicago/Turabian StylePatrycy, Magdalena, Agnieszka Kauc, Martyna Janicka, Aleksandra Osińska, Andrzej Kowalczyk, Katarzyna Skulska, Małgorzata Antos-Bielska, Marcin Chodkowski, Kristina Eriksson, and Małgorzata Krzyżowska. 2025. "Lack of Fas/FasL Does Not Protect from Latent Herpes Simplex 1 Infection but Decreases Virus-Induced Neurodegeneration" Cells 14, no. 24: 1938. https://doi.org/10.3390/cells14241938
APA StylePatrycy, M., Kauc, A., Janicka, M., Osińska, A., Kowalczyk, A., Skulska, K., Antos-Bielska, M., Chodkowski, M., Eriksson, K., & Krzyżowska, M. (2025). Lack of Fas/FasL Does Not Protect from Latent Herpes Simplex 1 Infection but Decreases Virus-Induced Neurodegeneration. Cells, 14(24), 1938. https://doi.org/10.3390/cells14241938

