Dysfunctional Chondroitin 4-O-Sulfotransferase-1 Impairs Cellular Redox State and Promotes Tau Aggregation
Highlights
- C4ST-1 loss disrupts redox balance and promotes oxidative stress in neurons.
- Reduced CS 4-sulfation lowers glutathione and elevates reactive oxygen species.
- Oxidative imbalance from C4ST-1 loss accelerates tau protein aggregation.
- Targeting C4ST-1 may offer therapy for neurodegenerative disease intervention.
Abstract
1. Introduction
2. Materials and Methods
2.1. Cell Culture and C4ST-1 Knockout Cell Generation
2.2. Disaccharide Analysis of GAGs from N2A Cells
2.3. Real-Time PCR
2.4. Knockdowns
2.5. ROS and Protein Aggregate Detection by FACS
2.6. Immunoblotting and Immunoprecipitation
2.7. Immunofluorescence
2.8. MTT Assay
2.9. Modification of Free Thiol Groups on a Tau Protein
2.10. Expression of Mutant Tau Protein and Detection of Tau Aggregation
2.11. Statistical Analysis
3. Results and Discussion
3.1. Regulation of Reduced Glutathione Levels in Neuro2a and C17.2 Cells by C4ST-1 Expression
3.2. Regulation of GSH Concentration in N2A Cells by Proteoglycans
3.3. Regulation of Intracellular GSH Concentration via PGs and xCT
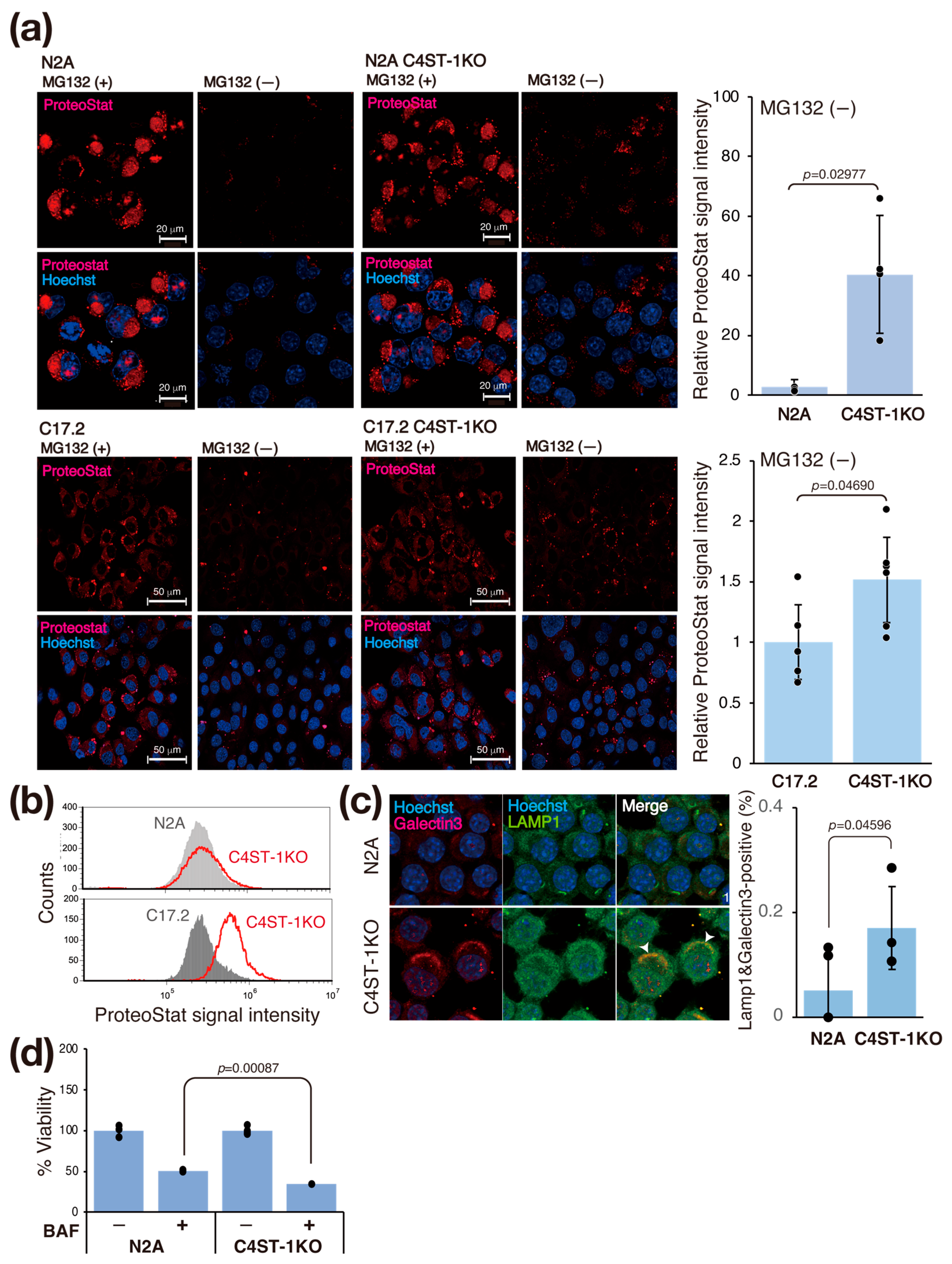
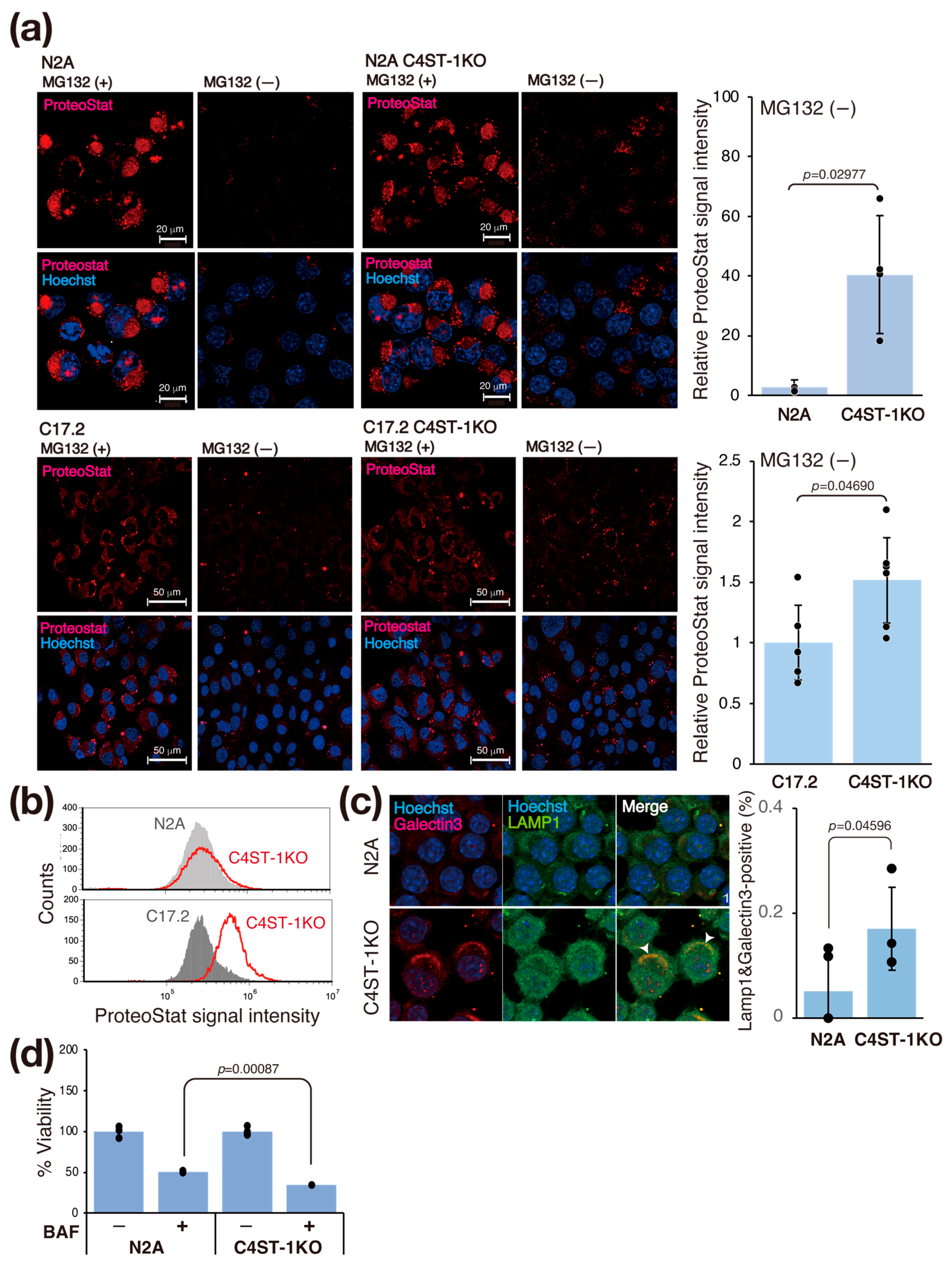
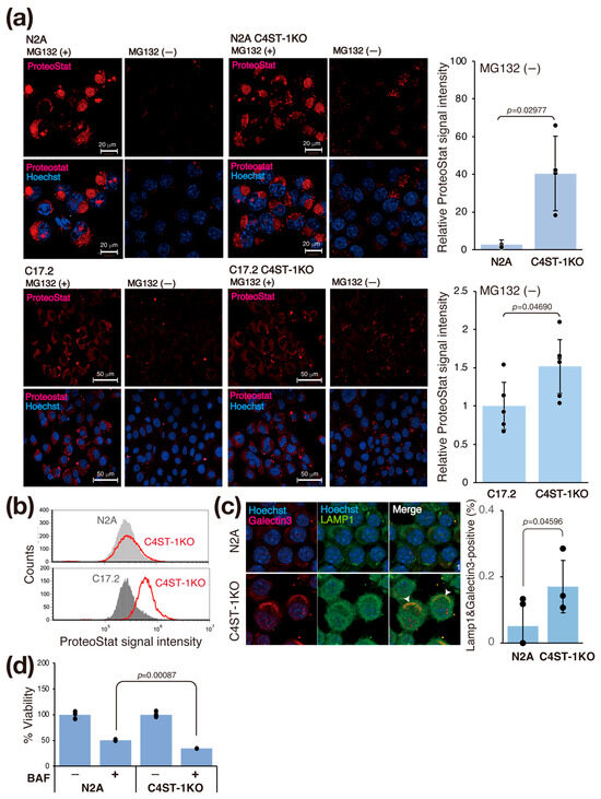
3.4. C4ST-1 Deletion Alters Redox State and Promotes Protein Aggregation
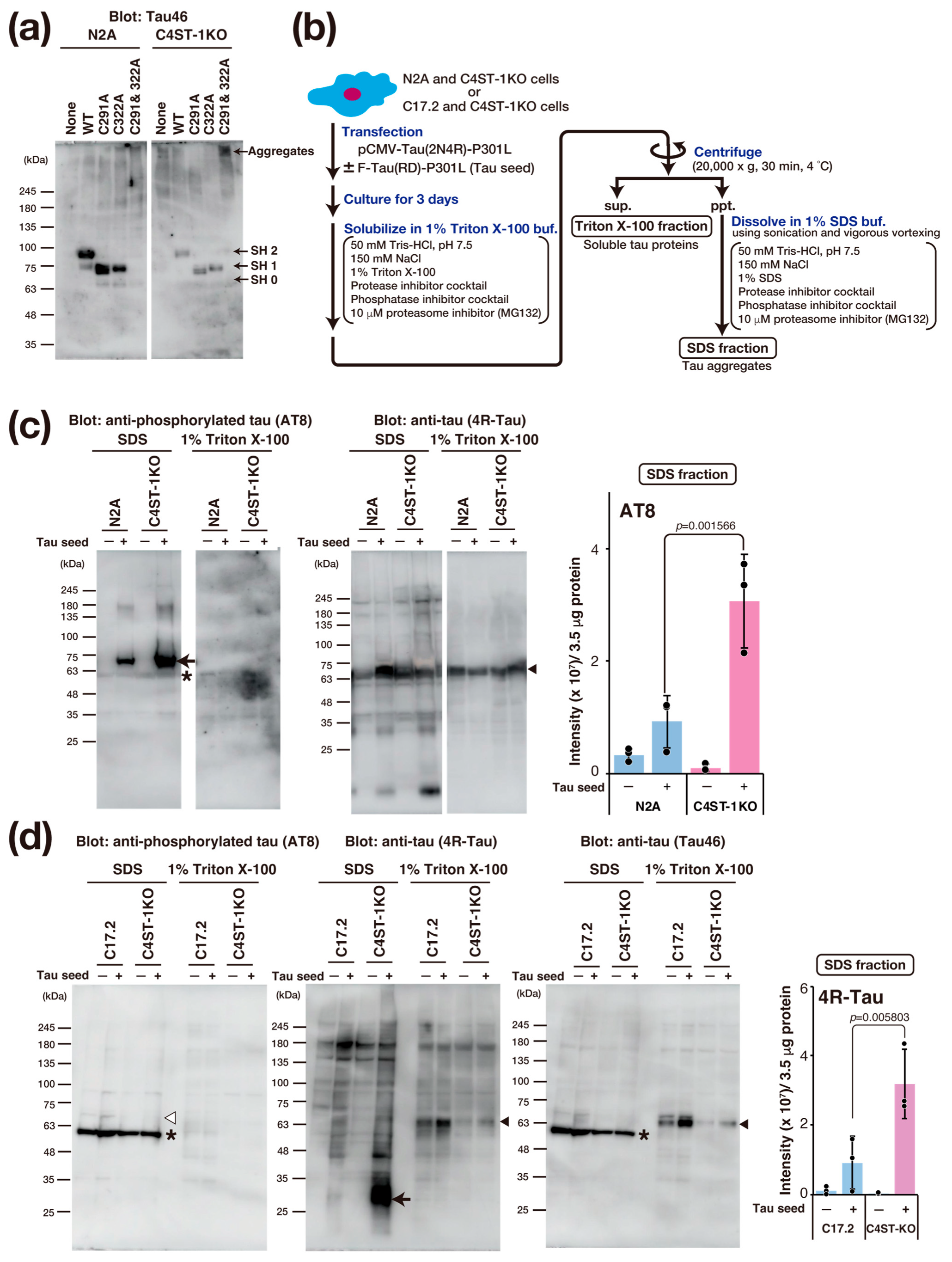
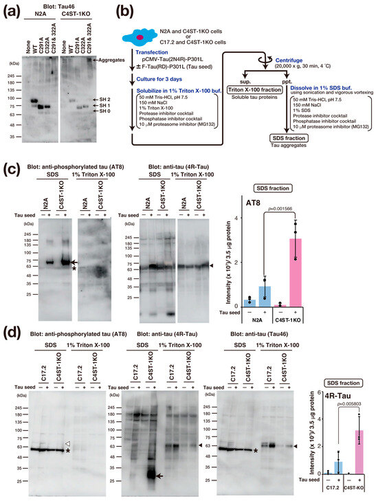
3.5. C4ST-1 Deficiency Promotes Tau Protein Aggregation
4. Conclusions
Supplementary Materials
Author Contributions
Funding
Institutional Review Board Statement
Informed Consent Statement
Data Availability Statement
Acknowledgments
Conflicts of Interest
Abbreviations
| AD | Alzheimer’s disease |
| ARSB | Allylsulfatase B |
| C4ST-1 | Chondroitin 4-O-sulfotransferase-1 |
| CS | Chondroitin sulfate |
| CSase ABC | Chondroitinase ABC |
| EAAC1 | Excitatory amino acid carrier 1 |
| GSH | Glutathione |
| N2A | Neuro-2a |
| NCAN | Neurocan |
| SDC3 | Syndecan 3 |
| PGs | Proteoglycans |
| ROS | Reactive oxygen species |
References
- Kim, G.H.; Kim, J.E.; Rhie, S.J.; Yoon, S. The Role of Oxidative Stress in Neurodegenerative Diseases. Exp. Neurobiol. 2015, 24, 325–340. [Google Scholar] [CrossRef]
- Torres, L.L.; Quaglio, N.B.; de Souza, G.T.; Garcia, R.T.; Dati, L.M.; Moreira, W.L.; Loureiro, A.P.; de Souza-Talarico, J.N.; Smid, J.; Porto, C.S.; et al. Peripheral oxidative stress biomarkers in mild cognitive impairment and Alzheimer’s disease. J. Alzheimers Dis. 2011, 26, 59–68. [Google Scholar] [CrossRef]
- Ballatori, N.; Krance, S.M.; Notenboom, S.; Shi, S.; Tieu, K.; Hammond, C.L. Glutathione dysregulation and the etiology and progression of human diseases. Biol. Chem. 2009, 390, 191–214. [Google Scholar] [CrossRef]
- Aoyama, K.; Suh, S.W.; Hamby, A.M.; Liu, J.; Chan, W.Y.; Chen, Y.; Swanson, R.A. Neuronal glutathione deficiency and age-dependent neurodegeneration in the EAAC1 deficient mouse. Nat. Neurosci. 2006, 9, 119–126. [Google Scholar] [CrossRef]
- Shih, A.Y.; Erb, H.; Sun, X.; Toda, S.; Kalivas, P.W.; Murphy, T.H. Cystine/glutamate exchange modulates glutathione supply for neuroprotection from oxidative stress and cell proliferation. J. Neurosci. 2006, 26, 10514–10523. [Google Scholar] [CrossRef]
- Campo, G.M.; Avenoso, A.; Campo, S.; Ferlazzo, A.M.; Calatroni, A. Chondroitin sulphate: Antioxidant properties and beneficial effects. Mini Rev. Med. Chem. 2006, 6, 1311–1320. [Google Scholar] [CrossRef] [PubMed]
- Ju, C.; Hou, L.; Sun, F.; Zhang, L.; Zhang, Z.; Gao, H.; Wang, L.; Wang, D.; Lv, Y.; Zhao, X. Anti-oxidation and Antiapoptotic Effects of Chondroitin Sulfate on 6-Hydroxydopamine-Induced Injury Through the Up-Regulation of Nrf2 and Inhibition of Mitochondria-Mediated Pathway. Neurochem. Res. 2015, 40, 1509–1519. [Google Scholar] [CrossRef]
- Izumikawa, T.; Dejima, K.; Watamoto, Y.; Nomura, K.H.; Kanaki, N.; Rikitake, M.; Tou, M.; Murata, D.; Yanagita, E.; Kano, A.; et al. Chondroitin 4-O-Sulfotransferase Is Indispensable for Sulfation of Chondroitin and Plays an Important Role in Maintaining Normal Life Span and Oxidative Stress Responses in Nematodes. J. Biol. Chem. 2016, 291, 23294–23304. [Google Scholar] [CrossRef]
- Nadanaka, S.; Kinouchi, H.; Kitagawa, H. Chondroitin sulfate-mediated N-cadherin/beta-catenin signaling is associated with basal-like breast cancer cell invasion. J. Biol. Chem. 2018, 293, 444–465. [Google Scholar] [CrossRef] [PubMed]
- Nadanaka, S.; Kinouchi, H.; Taniguchi-Morita, K.; Tamura, J.; Kitagawa, H. Down-regulation of chondroitin 4-O-sulfotransferase-1 by Wnt signaling triggers diffusion of Wnt-3a. J. Biol. Chem. 2011, 286, 4199–4208. [Google Scholar] [CrossRef] [PubMed]
- Nadanaka, S.; Tamura, J.I.; Kitagawa, H. Chondroitin Sulfates Control Invasiveness of the Basal-Like Breast Cancer Cell Line MDA-MB-231 Through ROR1. Front. Oncol. 2022, 12, 914838. [Google Scholar] [CrossRef] [PubMed]
- Ishimoto, T.; Nagano, O.; Yae, T.; Tamada, M.; Motohara, T.; Oshima, H.; Oshima, M.; Ikeda, T.; Asaba, R.; Yagi, H.; et al. CD44 variant regulates redox status in cancer cells by stabilizing the xCT subunit of system xc(-) and thereby promotes tumor growth. Cancer Cell 2011, 19, 387–400. [Google Scholar] [CrossRef] [PubMed]
- Ponta, H.; Sherman, L.; Herrlich, P.A. CD44: From adhesion molecules to signalling regulators. Nat. Rev. Mol. Cell Biol. 2003, 4, 33–45. [Google Scholar] [CrossRef]
- Faassen, A.E.; Schrager, J.A.; Klein, D.J.; Oegema, T.R.; Couchman, J.R.; McCarthy, J.B. A cell surface chondroitin sulfate proteoglycan, immunologically related to CD44, is involved in type I collagen-mediated melanoma cell motility and invasion. J. Cell Biol. 1992, 116, 521–531. [Google Scholar] [CrossRef]
- Greenfield, B.; Wang, W.C.; Marquardt, H.; Piepkorn, M.; Wolff, E.A.; Aruffo, A.; Bennett, K.L. Characterization of the heparan sulfate and chondroitin sulfate assembly sites in CD44. J. Biol. Chem. 1999, 274, 2511–2517. [Google Scholar] [CrossRef]
- Jia, J.; Poolsup, S.; Salinas, J.E. Cellular homeostatic responses to lysosomal damage. Trends Cell Biol. 2025, 35, 761–772. [Google Scholar] [CrossRef] [PubMed]
- Chen, J.J.; Nathaniel, D.L.; Raghavan, P.; Nelson, M.; Tian, R.; Tse, E.; Hong, J.Y.; See, S.K.; Mok, S.A.; Hein, M.Y.; et al. Compromised function of the ESCRT pathway promotes endolysosomal escape of tau seeds and propagation of tau aggregation. J. Biol. Chem. 2019, 294, 18952–18966. [Google Scholar] [CrossRef]
- Saito, T.; Chiku, T.; Oka, M.; Wada-Kakuda, S.; Nobuhara, M.; Oba, T.; Shinno, K.; Abe, S.; Asada, A.; Sumioka, A.; et al. Disulfide bond formation in microtubule-associated tau protein promotes tau accumulation and toxicity in vivo. Hum. Mol. Genet. 2021, 30, 1955–1967. [Google Scholar] [CrossRef]
- Chu, D.; Yang, X.; Wang, J.; Zhou, Y.; Gu, J.H.; Miao, J.; Wu, F.; Liu, F. Tau truncation in the pathogenesis of Alzheimer’s disease: A narrative review. Neural Regen. Res. 2024, 19, 1221–1232. [Google Scholar] [CrossRef]
- Bhattacharyya, S.; Tobacman, J.K. Hypoxia reduces arylsulfatase B activity and silencing arylsulfatase B replicates and mediates the effects of hypoxia. PLoS ONE 2012, 7, e33250. [Google Scholar] [CrossRef]
- Potkin, S.G.; Guffanti, G.; Lakatos, A.; Turner, J.A.; Kruggel, F.; Fallon, J.H.; Saykin, A.J.; Orro, A.; Lupoli, S.; Salvi, E.; et al. Hippocampal atrophy as a quantitative trait in a genome-wide association study identifying novel susceptibility genes for Alzheimer’s disease. PLoS ONE 2009, 4, e6501. [Google Scholar] [CrossRef] [PubMed]
- Bhattacharyya, S.; Tobacman, J.K. Increased Cerebral Serum Amyloid A2 and Parameters of Oxidation in Arylsulfatase B (N-Acetylgalactosamine-4-Sulfatase)-Null Mice. J. Alzheimers Dis. Rep. 2023, 7, 527–534. [Google Scholar] [CrossRef] [PubMed]
- Niculescu, A.B.; Le-Niculescu, H.; Roseberry, K.; Wang, S.; Hart, J.; Kaur, A.; Robertson, H.; Jones, T.; Strasburger, A.; Williams, A.; et al. Blood biomarkers for memory: Toward early detection of risk for Alzheimer disease, pharmacogenomics, and repurposed drugs. Mol. Psychiatry 2020, 25, 1651–1672. [Google Scholar] [CrossRef] [PubMed]
- Baidoe-Ansah, D.; Sakib, S.; Jia, S.; Mirzapourdelavar, H.; Strackeljan, L.; Fischer, A.; Aleshin, S.; Kaushik, R.; Dityatev, A. Aging-Associated Changes in Cognition, Expression and Epigenetic Regulation of Chondroitin 6-Sulfotransferase Chst3. Cells 2022, 11, 2033. [Google Scholar] [CrossRef]
- Huang, H.; Joffrin, A.M.; Zhao, Y.; Miller, G.M.; Zhang, G.C.; Oka, Y.; Hsieh-Wilson, L.C. Chondroitin 4-O-sulfation regulates hippocampal perineuronal nets and social memory. Proc. Natl. Acad. Sci. USA 2023, 120, e2301312120. [Google Scholar] [CrossRef]




Disclaimer/Publisher’s Note: The statements, opinions and data contained in all publications are solely those of the individual author(s) and contributor(s) and not of MDPI and/or the editor(s). MDPI and/or the editor(s) disclaim responsibility for any injury to people or property resulting from any ideas, methods, instructions or products referred to in the content. |
© 2025 by the authors. Licensee MDPI, Basel, Switzerland. This article is an open access article distributed under the terms and conditions of the Creative Commons Attribution (CC BY) license (https://creativecommons.org/licenses/by/4.0/).
Share and Cite
Nadanaka, S.; Imamoto, Y.; Takarada, T.; Tanaka, M.; Kitagawa, H. Dysfunctional Chondroitin 4-O-Sulfotransferase-1 Impairs Cellular Redox State and Promotes Tau Aggregation. Cells 2025, 14, 1686. https://doi.org/10.3390/cells14211686
Nadanaka S, Imamoto Y, Takarada T, Tanaka M, Kitagawa H. Dysfunctional Chondroitin 4-O-Sulfotransferase-1 Impairs Cellular Redox State and Promotes Tau Aggregation. Cells. 2025; 14(21):1686. https://doi.org/10.3390/cells14211686
Chicago/Turabian StyleNadanaka, Satomi, Yuto Imamoto, Toru Takarada, Masafumi Tanaka, and Hiroshi Kitagawa. 2025. "Dysfunctional Chondroitin 4-O-Sulfotransferase-1 Impairs Cellular Redox State and Promotes Tau Aggregation" Cells 14, no. 21: 1686. https://doi.org/10.3390/cells14211686
APA StyleNadanaka, S., Imamoto, Y., Takarada, T., Tanaka, M., & Kitagawa, H. (2025). Dysfunctional Chondroitin 4-O-Sulfotransferase-1 Impairs Cellular Redox State and Promotes Tau Aggregation. Cells, 14(21), 1686. https://doi.org/10.3390/cells14211686

