Description of T-Cell and Monocyte Populations in the Circulation of People with HIV Prior to AIDS-NHL Diagnosis
Abstract
1. Introduction
2. Materials and Methods
2.1. Ethics Approval Statement
2.2. Study Participants
2.3. Mass Cytometry Antibody Panel
2.4. Mass Cytometry Staining
2.5. Mass Cytometry Data Analysis
2.6. Dimensionality Reduction Using UMAP
2.7. Unsupervised Clustering of CD3+ T-Cells
2.8. Unsupervised Clustering of CD14+ Monocytes
2.9. Statistical Analysis
3. Results
3.1. MWCCS Study Participants
3.2. Characterization of CD3+ T-Cells by Unsupervised Clustering Analysis
3.3. CD8+CD20+ T-Cells Are Significantly Elevated in HIV-Positive cART-Naïve Compared to HIV-Negative Individuals
3.4. CD8+CD14+ T-Cells Are Elevated in HIV-Positive Pre-NHL Individuals
3.5. Characterization of CD14+ Monocytes by Unsupervised Clustering Analysis
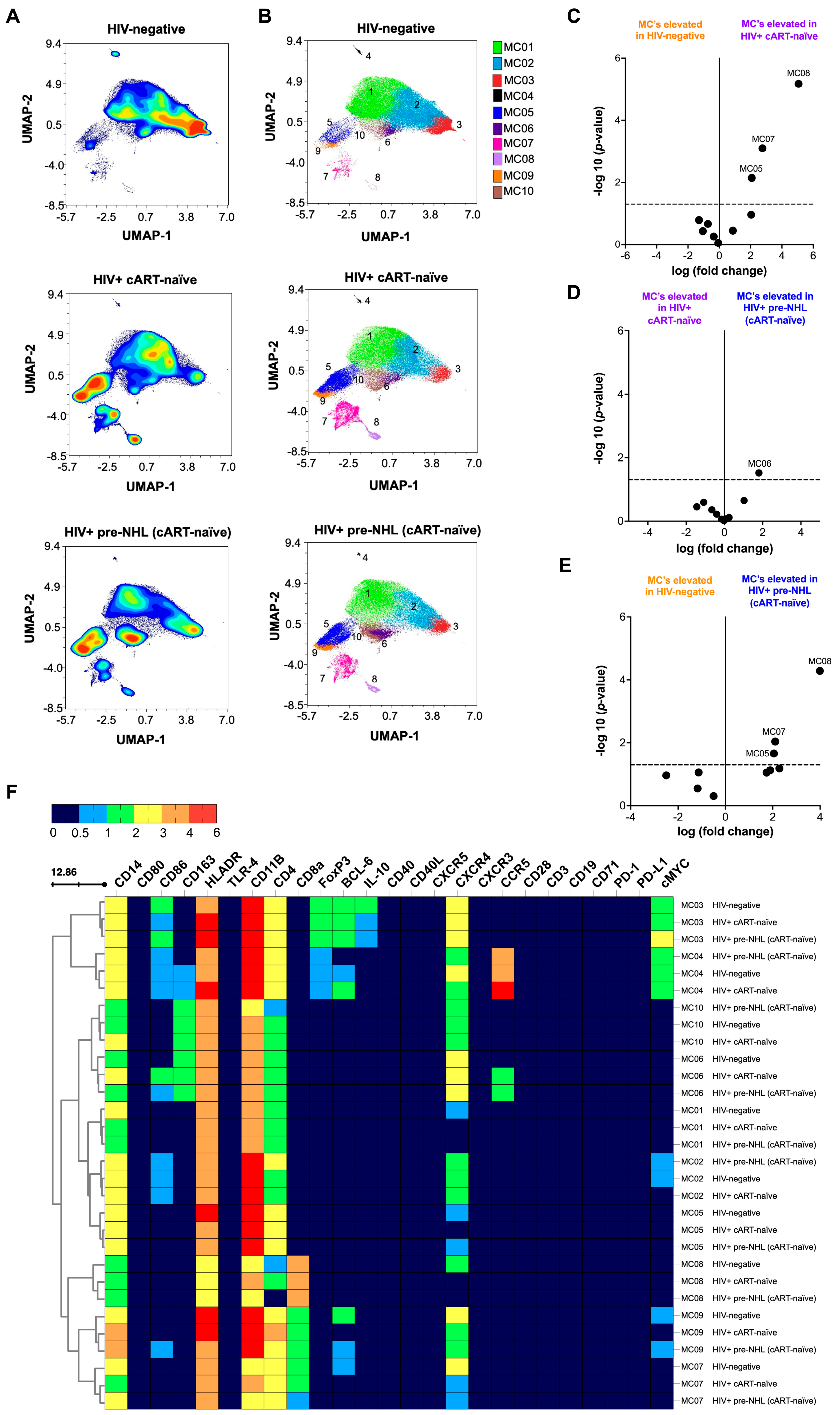
3.6. M2-like CD14+CD163+ Monocytes Are Elevated in HIV-Positive Pre-NHL Individuals
3.7. Correlations for CD3+ T-Cells, CD14+ Monocytes, and CD19+ B-Cell Metaclusters Identified by Unsupervised Clustering Analysis of PBMCs
3.8. Significant Immune Correlations Identified in HIV-Positive Pre-NHL Individuals
4. Discussion
4.1. Expansion of CD8+CD20+ T-Cells in HIV-Positive cART-Naïve and HIV-Positive Pre-NHL Individuals
4.2. CD8+CD14+ T-Cells Are Elevated in HIV-Positive Pre-NHL Individuals
4.3. Metaclusters of M2-like CD14+CD163+ Monocytes Are Elevated in HIV-Positive Pre-NHL Individuals
4.4. Immune Cell Correlations for HIV-Positive Pre-NHL
4.5. CD8+PD-1+CD27+CXCR4− T-Cells Positively Correlate with CD4+FoxP3+PD-1+ T-Cells in HIV-Positive Pre-NHL
4.6. CD8+PD-1+CD27+CXCR4− T-Cells Are Inversely Correlated with M2-like CD14+CD86+CD163+CXCR4+ Monocytes in HIV-Positive Pre-NHL
4.7. CD8+CD14+ T-Cells Positively Correlate with CD19+CD24hiCD38hi Bregs in HIV-Positive Pre-NHL
5. Limitations of the Study
6. Conclusions
Supplementary Materials
Author Contributions
Funding
Institutional Review Board Statement
Informed Consent Statement
Data Availability Statement
Acknowledgments
Conflicts of Interest
References
- Carbone, A.; Vaccher, E.; Gloghini, A. Hematologic cancers in individuals infected by HIV. Blood 2022, 139, 995–1012. [Google Scholar] [CrossRef]
- Lurain, K.A.; Ramaswami, R.; Krug, L.T.; Whitby, D.; Ziegelbauer, J.M.; Wang, H.W.; Yarchoan, R. HIV-associated cancers and lymphoproliferative disorders caused by Kaposi sarcoma herpesvirus and Epstein-Barr virus. Clin. Microbiol. Rev. 2024, 37, e0002223. [Google Scholar] [CrossRef] [PubMed]
- Victora, G.D.; Nussenzweig, M.C. Germinal Centers. Annu. Rev. Immunol. 2022, 40, 413–442. [Google Scholar] [CrossRef] [PubMed]
- Gars, E.; Butzmann, A.; Ohgami, R.; Balakrishna, J.P.; O’Malley, D.P. The life and death of the germinal center. Ann. Diagn. Pathol. 2020, 44, 151421. [Google Scholar] [CrossRef]
- Basso, K.; Dalla-Favera, R. Germinal centres and B cell lymphomagenesis. Nat. Rev. Immunol. 2015, 15, 172–184. [Google Scholar] [CrossRef]
- Moalosi, G.A.; Vaughan, J.; Schapkaitz, E. Assessment of the Use of Available Resources for Diagnosing Diffuse Large B-Cell Lymphoma in an HIV-Prevalent Setting. Int. J. Lab. Hematol. 2025, 47, 660–668. [Google Scholar] [CrossRef]
- Pagani, C.; Rusconi, C.; Dalla Pria, A.; Ravano, E.; Schommers, P.; Bastos-Oreiro, M.; Verga, L.; Gini, G.; Spina, M.; Arcaini, L.; et al. MYC rearrangements in HIV-associated large B-cell lymphomas: EUROMYC, a European retrospective study. Blood Adv. 2024, 8, 968–977. [Google Scholar] [CrossRef]
- Liongue, C.; Almohaisen, F.L.J.; Ward, A.C. B Cell Lymphoma 6 (BCL6): A Conserved Regulator of Immunity and Beyond. Int. J. Mol. Sci. 2024, 25, 10968. [Google Scholar] [CrossRef]
- Nguyen, L.; Papenhausen, P.; Shao, H. The Role of c-MYC in B-Cell Lymphomas: Diagnostic and Molecular Aspects. Genes 2017, 8, 116. [Google Scholar] [CrossRef] [PubMed]
- Chao, C.; Silverberg, M.J.; Xu, L.; Chen, L.H.; Castor, B.; Martinez-Maza, O.; Abrams, D.I.; Zha, H.D.; Haque, R.; Said, J. A comparative study of molecular characteristics of diffuse large B-cell lymphoma from patients with and without human immunodeficiency virus infection. Clin. Cancer Res. 2015, 21, 1429–1437. [Google Scholar] [CrossRef]
- Crotty, S. T Follicular Helper Cell Biology: A Decade of Discovery and Diseases. Immunity 2019, 50, 1132–1148. [Google Scholar] [CrossRef]
- Jeger-Madiot, R.; Heredia, M.; Graff-Dubois, S. Germinal centers B-cell reaction and T follicular helper cells in response to HIV-1 infection. Curr. Opin. HIV AIDS 2019, 14, 246–252. [Google Scholar] [CrossRef]
- Vinuesa, C.G.; Linterman, M.A.; Yu, D.; MacLennan, I.C. Follicular Helper T Cells. Annu. Rev. Immunol. 2016, 34, 335–368. [Google Scholar] [CrossRef]
- Goodman, A.; Patel, S.P.; Kurzrock, R. PD-1-PD-L1 immune-checkpoint blockade in B-cell lymphomas. Nat. Rev. Clin. Oncol. 2017, 14, 203–220. [Google Scholar] [CrossRef] [PubMed]
- Chantziou, A.; Brenna, C.; Ioannidou, K.; Chen, O.Y.; Korkolopoulou, P.; Antoniadou, A.; Psichogiou, M.; Papaioannou, M.; Tsirigotis, P.; Foukas, P.G.; et al. HIV infection is associated with compromised tumor microenvironment adaptive immune reactivity in Hodgkin lymphoma. Blood Adv. 2024, 8, 6215–6231. [Google Scholar] [CrossRef] [PubMed]
- Liu, Y.; Xie, X.; Li, J.; Xiao, Q.; He, S.; Fu, H.; Zhang, X.; Liu, Y. Immune Characteristics and Immunotherapy of HIV-Associated Lymphoma. Curr. Issues Mol. Biol. 2024, 46, 9984–9997. [Google Scholar] [CrossRef]
- Roush, S.M.; Coelho, J.; Xu, A.M.; Puranam, K.; Mponda, M.; Kasonkanji, E.; Mulenga, M.; Tomoka, T.; Galeotti, J.; Brownlee, A.; et al. HIV infection and ART exposure affect tumor TCR repertoire of diffuse large B cell lymphoma. JCI Insight 2024, 9, e180771. [Google Scholar] [CrossRef] [PubMed]
- Blanco, A.; Coronado, R.A.; Arun, N.; Ma, K.; Dar, R.D.; Kieffer, C. Monocyte to macrophage differentiation and changes in cellular redox homeostasis promote cell type-specific HIV latency reactivation. Proc. Natl. Acad. Sci. USA 2024, 121, e2313823121. [Google Scholar] [CrossRef]
- Carroll, V.; Garzino-Demo, A. HIV-associated lymphoma in the era of combination antiretroviral therapy: Shifting the immunological landscape. Pathog. Dis. 2015, 73, ftv044. [Google Scholar] [CrossRef]
- Jacobson, C.A.; Abramson, J.S. HIV-Associated Hodgkin’s Lymphoma: Prognosis and Therapy in the Era of cART. Adv. Hematol. 2012, 2012, 507257. [Google Scholar] [CrossRef]
- Pallett, L.J.; Swadling, L.; Diniz, M.; Maini, A.A.; Schwabenland, M.; Gasull, A.D.; Davies, J.; Kucykowicz, S.; Skelton, J.K.; Thomas, N.; et al. Tissue CD14(+)CD8(+) T cells reprogrammed by myeloid cells and modulated by LPS. Nature 2023, 614, 334–342. [Google Scholar] [CrossRef]
- Chen, Q.; Yuan, S.; Sun, H.; Peng, L. CD3(+)CD20(+) T cells and their roles in human diseases. Hum. Immunol. 2019, 80, 191–194. [Google Scholar] [CrossRef] [PubMed]
- Lee, A.Y.S. CD20(+) T cells: An emerging T cell subset in human pathology. Inflamm. Res. 2022, 71, 1181–1189. [Google Scholar] [CrossRef]
- Pan, P.; Pineda, M.A.; Wang, Y.; Khan, A.; Nyirenda, M.H. Aberrant pro-inflammatory responses of CD20(+) T cells in experimental arthritis. Cell Immunol. 2023, 387, 104717. [Google Scholar] [CrossRef] [PubMed]
- Pinho, A.C.O.; Barbosa, P.; Pereira, M.J.; Paiva, A.; Carvalho, E.; Laranjeira, P. The role of CD20(+) T cells: Insights in human peripheral blood. Cytometry B Clin. Cytom. 2024, 106, 171–180. [Google Scholar] [CrossRef]
- Pinho, A.C.O.; Laranjeira, P.; Carvalho, E. Role of CD20+ T cells in cancer, autoimmunity and obesity. J. Endocrinol. 2024, 260, e230242. [Google Scholar] [CrossRef]
- von Essen, M.R.; Talbot, J.; Hansen, R.H.H.; Chow, H.H.; Lundell, H.; Siebner, H.R.; Sellebjerg, F. Intrathecal CD8(+)CD20(+) T Cells in Primary Progressive Multiple Sclerosis. Neurol. Neuroimmunol. Neuroinflamm 2023, 10, e200140. [Google Scholar] [CrossRef] [PubMed]
- Bui, J.K.; Starke, C.E.; Poole, N.H.; Rust, B.J.; Jerome, K.R.; Kiem, H.P.; Peterson, C.W. CD20 CAR T cells safely and reversibly ablate B cell follicles in a non-human primate model of HIV persistence. Mol. Ther. 2024, 32, 1238–1251. [Google Scholar] [CrossRef] [PubMed]
- Forster, F.; Singla, A.; Arora, S.K.; Schmidt, R.E.; Jacobs, R. CD20+ T cell numbers are decreased in untreated HIV-1 patients and recover after HAART. Immunol. Lett. 2012, 146, 74–78. [Google Scholar] [CrossRef]
- Samer, S.; Chowdhury, A.; Wiche Salinas, T.R.; Estrada, P.; Reuter, M.; Tharp, G.; Bosinger, S.; Cervasi, B.; Auger, J.; Gill, K.; et al. Lymph-Node-Based CD3(+) CD20(+) Cells Emerge from Membrane Exchange between T Follicular Helper Cells and B Cells and Increase Their Frequency following Simian Immunodeficiency Virus Infection. J. Virol. 2023, 97, e0176022. [Google Scholar] [CrossRef]
- Serra-Peinado, C.; Grau-Exposito, J.; Luque-Ballesteros, L.; Astorga-Gamaza, A.; Navarro, J.; Gallego-Rodriguez, J.; Martin, M.; Curran, A.; Burgos, J.; Ribera, E.; et al. Expression of CD20 after viral reactivation renders HIV-reservoir cells susceptible to Rituximab. Nat. Commun. 2019, 10, 3705. [Google Scholar] [CrossRef] [PubMed]
- Anzinger, J.J.; Butterfield, T.R.; Angelovich, T.A.; Crowe, S.M.; Palmer, C.S. Monocytes as regulators of inflammation and HIV-related comorbidities during cART. J. Immunol. Res. 2014, 2014, 569819. [Google Scholar] [CrossRef] [PubMed]
- De Francesco, D.; Sabin, C.A.; Reiss, P.; Kootstra, N.A. Monocyte and T Cell Immune Phenotypic Profiles Associated With Age Advancement Differ Between People With HIV, Lifestyle-Comparable Controls and Blood Donors. Front. Immunol. 2020, 11, 581616. [Google Scholar] [CrossRef] [PubMed]
- Deeks, S.G.; Tracy, R.; Douek, D.C. Systemic effects of inflammation on health during chronic HIV infection. Immunity 2013, 39, 633–645. [Google Scholar] [CrossRef] [PubMed]
- Espindola, M.S.; Soares, L.S.; Galvao-Lima, L.J.; Zambuzi, F.A.; Cacemiro, M.C.; Brauer, V.S.; Marzocchi-Machado, C.M.; de Souza Gomes, M.; Amaral, L.R.; Martins-Filho, O.A.; et al. Epigenetic alterations are associated with monocyte immune dysfunctions in HIV-1 infection. Sci. Rep. 2018, 8, 5505. [Google Scholar] [CrossRef]
- Huysentruyt, L.C.; McGrath, M.S. The role of macrophages in the development and progression of AIDS-related non-Hodgkin lymphoma. J. Leukoc. Biol. 2010, 87, 627–632. [Google Scholar] [CrossRef]
- Kedzierska, K.; Crowe, S.M. The role of monocytes and macrophages in the pathogenesis of HIV-1 infection. Curr. Med. Chem. 2002, 9, 1893–1903. [Google Scholar] [CrossRef] [PubMed]
- Mensching, L.; Hoelzemer, A. NK Cells, Monocytes and Macrophages in HIV-1 Control: Impact of Innate Immune Responses. Front. Immunol. 2022, 13, 883728. [Google Scholar] [CrossRef] [PubMed]
- Prabhu, V.M.; Singh, A.K.; Padwal, V.; Nagar, V.; Patil, P.; Patel, V. Monocyte Based Correlates of Immune Activation and Viremia in HIV-Infected Long-Term Non-Progressors. Front. Immunol. 2019, 10, 2849. [Google Scholar] [CrossRef]
- Van den Bergh, R.; Florence, E.; Vlieghe, E.; Boonefaes, T.; Grooten, J.; Houthuys, E.; Tran, H.T.; Gali, Y.; De Baetselier, P.; Vanham, G.; et al. Transcriptome analysis of monocyte-HIV interactions. Retrovirology 2010, 7, 53. [Google Scholar] [CrossRef]
- Yadav, A.; Kossenkov, A.V.; Knecht, V.R.; Showe, L.C.; Ratcliffe, S.J.; Montaner, L.J.; Tebas, P.; Collman, R.G. Evidence for Persistent Monocyte and Immune Dysregulation After Prolonged Viral Suppression Despite Normalization of Monocyte Subsets, sCD14 and sCD163 in HIV-Infected Individuals. Pathog. Immun. 2019, 4, 324–362. [Google Scholar] [CrossRef]
- Knudsen, A.D.; Bouazzi, R.; Afzal, S.; Gelpi, M.; Benfield, T.; Hogh, J.; Thomsen, M.T.; Troseid, M.; Nordestgaard, B.G.; Nielsen, S.D. Monocyte count and soluble markers of monocyte activation in people living with HIV and uninfected controls. BMC Infect. Dis. 2022, 22, 451. [Google Scholar] [CrossRef]
- van der Heijden, W.A.; Van de Wijer, L.; Keramati, F.; Trypsteen, W.; Rutsaert, S.; Horst, R.T.; Jaeger, M.; Koenen, H.J.; Stunnenberg, H.G.; Joosten, I.; et al. Chronic HIV infection induces transcriptional and functional reprogramming of innate immune cells. JCI Insight 2021, 6, e145928. [Google Scholar] [CrossRef] [PubMed]
- Wong, M.E.; Jaworowski, A.; Hearps, A.C. The HIV Reservoir in Monocytes and Macrophages. Front. Immunol. 2019, 10, 1435. [Google Scholar] [CrossRef] [PubMed]
- Hasegawa, A.; Liu, H.; Ling, B.; Borda, J.T.; Alvarez, X.; Sugimoto, C.; Vinet-Oliphant, H.; Kim, W.K.; Williams, K.C.; Ribeiro, R.M.; et al. The level of monocyte turnover predicts disease progression in the macaque model of AIDS. Blood 2009, 114, 2917–2925. [Google Scholar] [CrossRef]
- Redel, L.; Le Douce, V.; Cherrier, T.; Marban, C.; Janossy, A.; Aunis, D.; Van Lint, C.; Rohr, O.; Schwartz, C. HIV-1 regulation of latency in the monocyte-macrophage lineage and in CD4+ T lymphocytes. J. Leukoc. Biol. 2010, 87, 575–588. [Google Scholar] [CrossRef]
- Tippett, E.; Cheng, W.J.; Westhorpe, C.; Cameron, P.U.; Brew, B.J.; Lewin, S.R.; Jaworowski, A.; Crowe, S.M. Differential expression of CD163 on monocyte subsets in healthy and HIV-1 infected individuals. PLoS ONE 2011, 6, e19968. [Google Scholar] [CrossRef] [PubMed]
- Veenhuis, R.T.; Williams, D.W.; Shirk, E.N.; Abreu, C.M.; Ferreira, E.A.; Coughlin, J.M.; Brown, T.T.; Maki, P.M.; Anastos, K.; Berman, J.W.; et al. Higher circulating intermediate monocytes are associated with cognitive function in women with HIV. JCI Insight 2021, 6, e146215. [Google Scholar] [CrossRef]
- Martinez, L.E.; Comin-Anduix, B.; Guemes-Aragon, M.; Ibarrondo, J.; Detels, R.; Mimiaga, M.J.; Epeldegui, M. Characterization of unique B-cell populations in the circulation of people living with HIV prior to non-Hodgkin lymphoma diagnosis. Front. Immunol. 2024, 15, 1441994. [Google Scholar] [CrossRef]
- Wada, N.I.; Jacobson, L.P.; Margolick, J.B.; Breen, E.C.; Macatangay, B.; Penugonda, S.; Martinez-Maza, O.; Bream, J.H. The effect of HAART-induced HIV suppression on circulating markers of inflammation and immune activation. Aids 2015, 29, 463–471. [Google Scholar] [CrossRef]
- Epeldegui, M.; Breen, E.C.; Hung, Y.P.; Boscardin, W.J.; Detels, R.; Martinez-Maza, O. Elevated expression of activation induced cytidine deaminase in peripheral blood mononuclear cells precedes AIDS-NHL diagnosis. Aids 2007, 21, 2265–2270. [Google Scholar] [CrossRef]
- Epeldegui, M.; Conti, D.V.; Guo, Y.; Cozen, W.; Penichet, M.L.; Martinez-Maza, O. Elevated numbers of PD-L1 expressing B cells are associated with the development of AIDS-NHL. Sci. Rep. 2019, 9, 9371. [Google Scholar] [CrossRef]
- Epeldegui, M.; Magpantay, L.; Guo, Y.; Halec, G.; Cumberland, W.G.; Yen, P.K.; Macatangay, B.; Margolick, J.B.; Rositch, A.F.; Wolinsky, S.; et al. A prospective study of serum microbial translocation biomarkers and risk of AIDS-related non-Hodgkin lymphoma. Aids 2018, 32, 945–954. [Google Scholar] [CrossRef]
- Detels, R.; Jacobson, L.; Margolick, J.; Martinez-Maza, O.; Munoz, A.; Phair, J.; Rinaldo, C.; Wolinsky, S. The multicenter AIDS Cohort Study, 1983 to ... Public Health 2012, 126, 196–198. [Google Scholar] [CrossRef] [PubMed]
- Shinoda, K.; Li, R.; Rezk, A.; Mexhitaj, I.; Patterson, K.R.; Kakara, M.; Zuroff, L.; Bennett, J.L.; von Budingen, H.C.; Carruthers, R.; et al. Differential effects of anti-CD20 therapy on CD4 and CD8 T cells and implication of CD20-expressing CD8 T cells in MS disease activity. Proc. Natl. Acad. Sci. USA 2023, 120, e2207291120. [Google Scholar] [CrossRef]
- Algino, K.M.; Thomason, R.W.; King, D.E.; Montiel, M.M.; Craig, F.E. CD20 (pan-B cell antigen) expression on bone marrow-derived T cells. Am. J. Clin. Pathol. 1996, 106, 78–81. [Google Scholar] [CrossRef] [PubMed]
- Epeldegui, M.; Hussain, S.K. The Role of Microbial Translocation and Immune Activation in AIDS-Associated Non-Hodgkin Lymphoma Pathogenesis: What Have We Learned? Crit. Rev. Immunol. 2020, 40, 41–51. [Google Scholar] [CrossRef]
- Martinez, L.E.; Lensing, S.; Chang, D.; Magpantay, L.I.; Mitsuyasu, R.; Ambinder, R.F.; Sparano, J.A.; Martinez-Maza, O.; Epeldegui, M. Immune Activation and Microbial Translocation as Prognostic Biomarkers for AIDS-Related Non-Hodgkin Lymphoma in the AMC-034 Study. Clin. Cancer Res. 2021, 27, 4642–4651. [Google Scholar] [CrossRef]
- Burdo, T.H.; Walker, J.; Williams, K.C. Macrophage Polarization in AIDS: Dynamic Interface between Anti-Viral and Anti-Inflammatory Macrophages during Acute and Chronic Infection. J. Clin. Cell Immunol. 2015, 6, 333. [Google Scholar] [PubMed]
- Giltiay, N.V.; Giordano, D.; Clark, E.A. The Plasticity of Newly Formed B Cells. J. Immunol. 2019, 203, 3095–3104. [Google Scholar] [CrossRef]
- Rios, L.A.S.; Cloete, B.; Mowla, S. Activation-induced cytidine deaminase: In sickness and in health. J. Cancer Res. Clin. Oncol. 2020, 146, 2721–2730. [Google Scholar] [CrossRef]
- Cassol, E.; Cassetta, L.; Rizzi, C.; Alfano, M.; Poli, G. M1 and M2a polarization of human monocyte-derived macrophages inhibits HIV-1 replication by distinct mechanisms. J. Immunol. 2009, 182, 6237–6246. [Google Scholar] [CrossRef]
- Simmons, G.; Reeves, J.D.; McKnight, A.; Dejucq, N.; Hibbitts, S.; Power, C.A.; Aarons, E.; Schols, D.; De Clercq, E.; Proudfoot, A.E.; et al. CXCR4 as a functional coreceptor for human immunodeficiency virus type 1 infection of primary macrophages. J. Virol. 1998, 72, 8453–8457. [Google Scholar] [CrossRef]
- Amu, S.; Ruffin, N.; Rethi, B.; Chiodi, F. Impairment of B-cell functions during HIV-1 infection. Aids 2013, 27, 2323–2334. [Google Scholar] [CrossRef]
- Jiao, Y.; Wang, X.; Zhang, T.; Sun, L.; Wang, R.; Li, W.; Ji, Y.; Wu, H.; Liu, C. Regulatory B cells correlate with HIV disease progression. Microbiol. Immunol. 2014, 58, 449–455. [Google Scholar] [CrossRef]
- Liu, J.; Zhan, W.; Kim, C.J.; Clayton, K.; Zhao, H.; Lee, E.; Cao, J.C.; Ziegler, B.; Gregor, A.; Yue, F.Y.; et al. IL-10-producing B cells are induced early in HIV-1 infection and suppress HIV-1-specific T cell responses. PLoS ONE 2014, 9, e89236. [Google Scholar] [CrossRef] [PubMed]
- Siewe, B.; Stapleton, J.T.; Martinson, J.; Keshavarzian, A.; Kazmi, N.; Demarais, P.M.; French, A.L.; Landay, A. Regulatory B cell frequency correlates with markers of HIV disease progression and attenuates anti-HIV CD8(+) T cell function in vitro. J. Leukoc. Biol. 2013, 93, 811–818. [Google Scholar] [CrossRef]
- Lurain, K.; Ramaswami, R.; Yarchoan, R. The role of viruses in HIV-associated lymphomas. Semin. Hematol. 2022, 59, 183–191. [Google Scholar] [CrossRef] [PubMed]
- Shponka, V.; Reveles, C.Y.; Alam, S.; Jaramillo, M.; Maguire, A.; Rimsza, L.M.; Kendrick, S. Frequent expression of activation-induced cytidine deaminase in diffuse large B-cell lymphoma tissues from persons living with HIV. Aids 2020, 34, 2025–2035. [Google Scholar] [CrossRef] [PubMed]




Disclaimer/Publisher’s Note: The statements, opinions and data contained in all publications are solely those of the individual author(s) and contributor(s) and not of MDPI and/or the editor(s). MDPI and/or the editor(s) disclaim responsibility for any injury to people or property resulting from any ideas, methods, instructions or products referred to in the content. |
© 2025 by the authors. Licensee MDPI, Basel, Switzerland. This article is an open access article distributed under the terms and conditions of the Creative Commons Attribution (CC BY) license (https://creativecommons.org/licenses/by/4.0/).
Share and Cite
Martínez, L.E.; Comin-Anduix, B.; Güemes-Aragon, M.; Ibarrondo, J.; Detels, R.; Mimiaga, M.J.; Epeldegui, M. Description of T-Cell and Monocyte Populations in the Circulation of People with HIV Prior to AIDS-NHL Diagnosis. Cells 2025, 14, 1608. https://doi.org/10.3390/cells14201608
Martínez LE, Comin-Anduix B, Güemes-Aragon M, Ibarrondo J, Detels R, Mimiaga MJ, Epeldegui M. Description of T-Cell and Monocyte Populations in the Circulation of People with HIV Prior to AIDS-NHL Diagnosis. Cells. 2025; 14(20):1608. https://doi.org/10.3390/cells14201608
Chicago/Turabian StyleMartínez, Laura E., Begoña Comin-Anduix, Miriam Güemes-Aragon, Javier Ibarrondo, Roger Detels, Matthew J. Mimiaga, and Marta Epeldegui. 2025. "Description of T-Cell and Monocyte Populations in the Circulation of People with HIV Prior to AIDS-NHL Diagnosis" Cells 14, no. 20: 1608. https://doi.org/10.3390/cells14201608
APA StyleMartínez, L. E., Comin-Anduix, B., Güemes-Aragon, M., Ibarrondo, J., Detels, R., Mimiaga, M. J., & Epeldegui, M. (2025). Description of T-Cell and Monocyte Populations in the Circulation of People with HIV Prior to AIDS-NHL Diagnosis. Cells, 14(20), 1608. https://doi.org/10.3390/cells14201608

