Mitochondrial Fragmentation Induced by the CFTR Modulators Lumacaftor and Ivacaftor in Immortalized Cystic Fibrosis Cell Lines
Abstract
1. Introduction
2. Materials and Methods
2.1. Reagents
2.2. Cultured Cells
2.3. Treatments
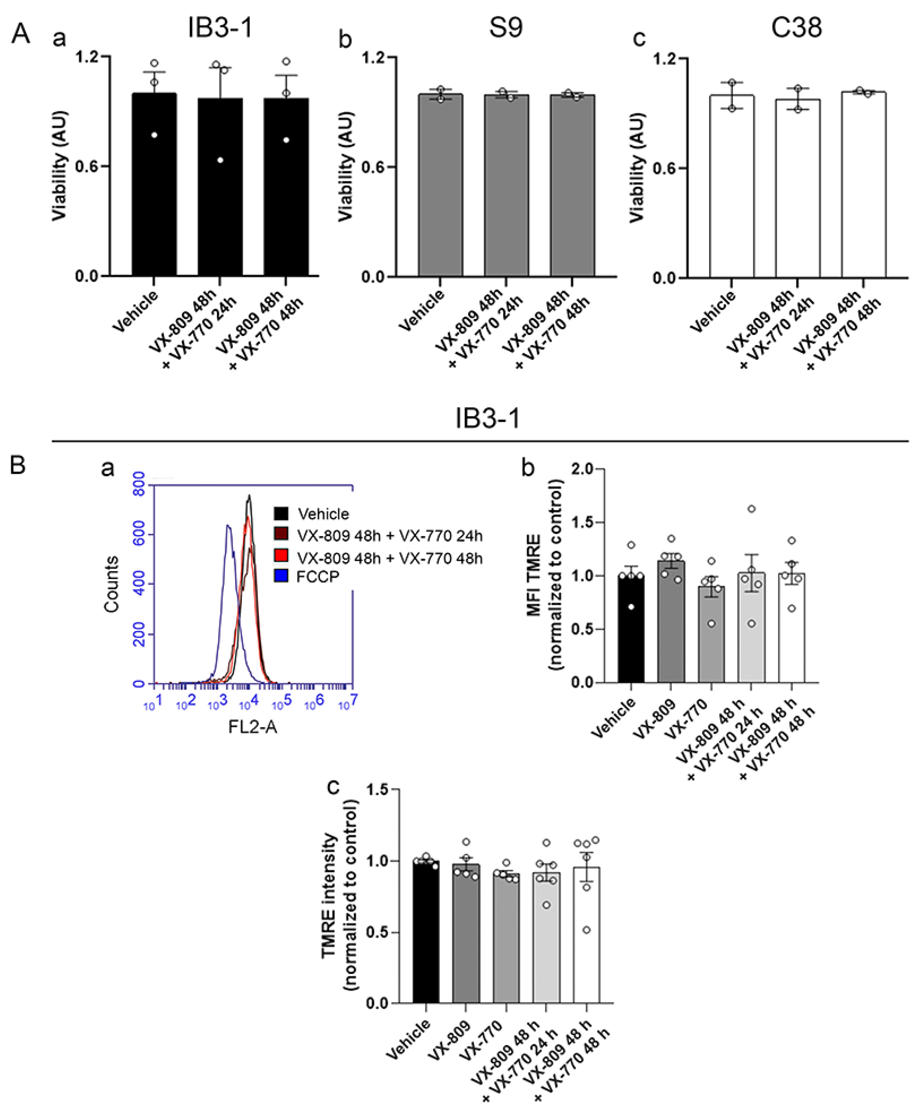
2.4. Cell Viability
2.5. Measurement of Mitochondrial Membrane Potential by Fluorescence Spectroscopy in a Microplate Reader
2.6. Measurement of Mitochondrial Membrane Potential by Flow Cytometry
2.7. Cell-Live Imaging and Mitochondrial Morphology Analysis
2.8. Measurement of Mitochondrial and Cellular ROS Levels by Flow Cytometry
2.9. Mitochondrial Isolation
2.10. Mitochondrial NADH-Cytochrome c Reductase (mCx-I-III) Enzymatic Activity
2.11. ATP Basal Levels
2.12. Measurement of Relative Intracellular Chloride
2.13. Protein Extraction and Western Blot Analysis (WBs)
2.14. Iodide Efflux Assay
2.15. Statistics
3. Results
3.1. Effects of CFTR Modulators on Cell Viability and Mitochondrial Membrane Potential
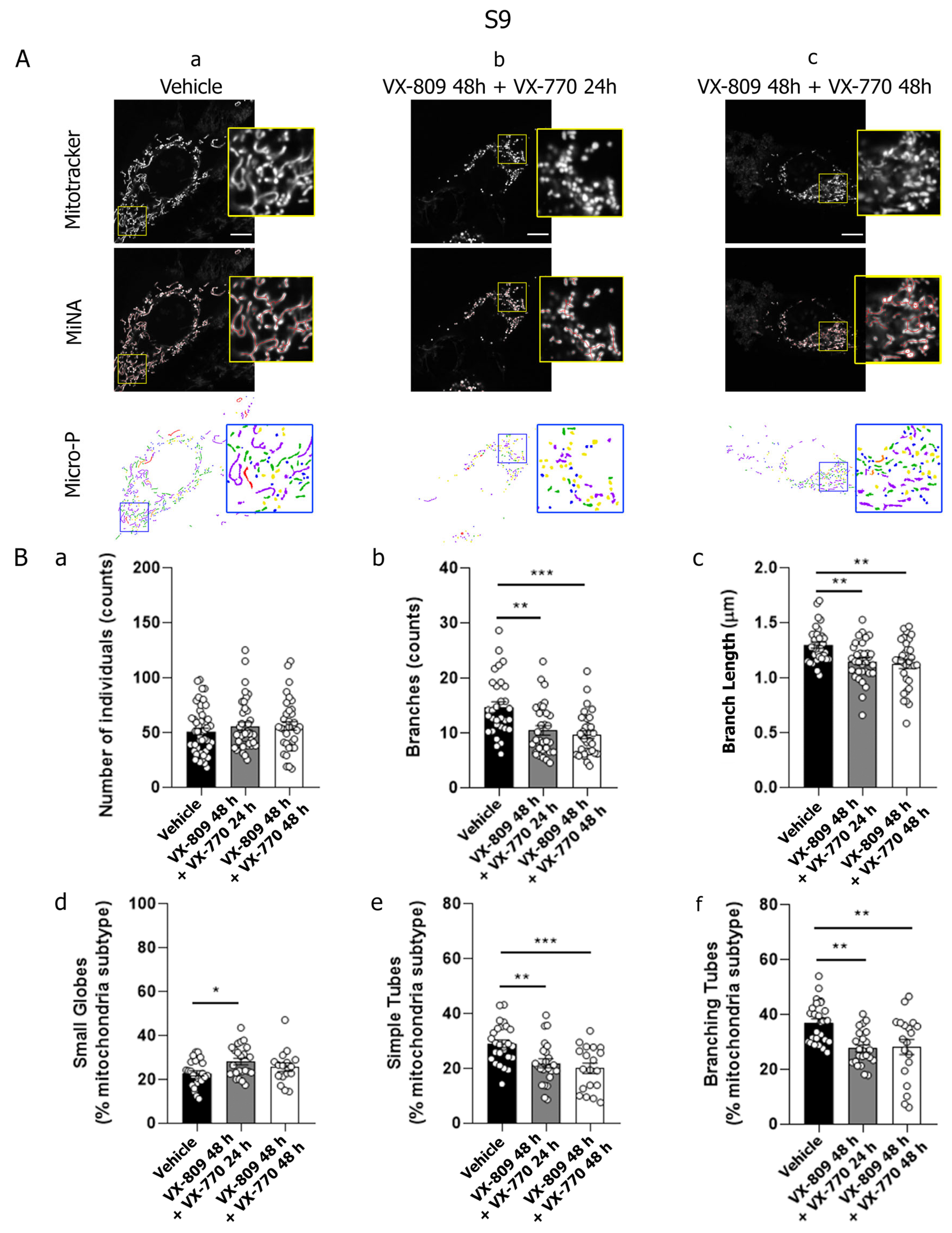
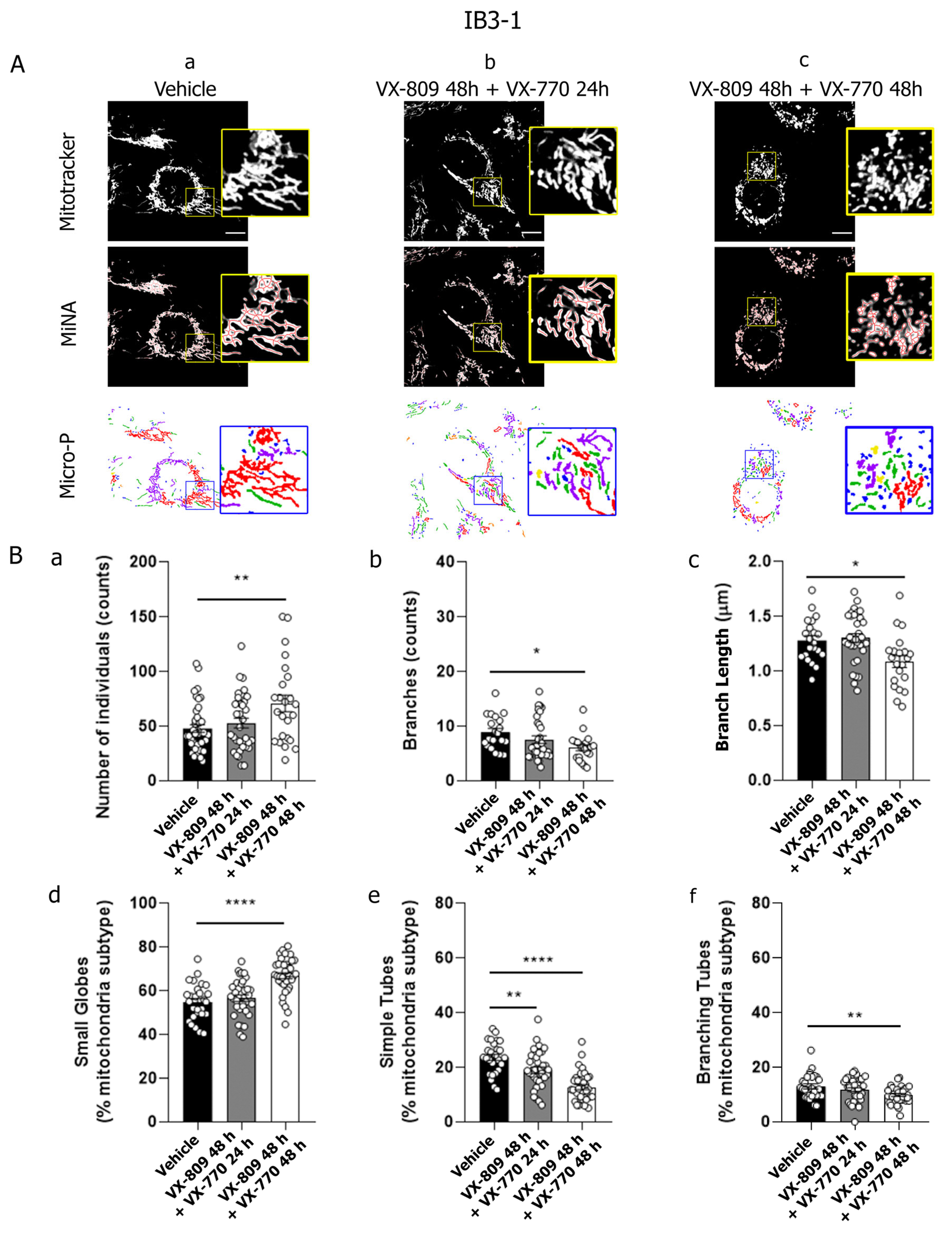
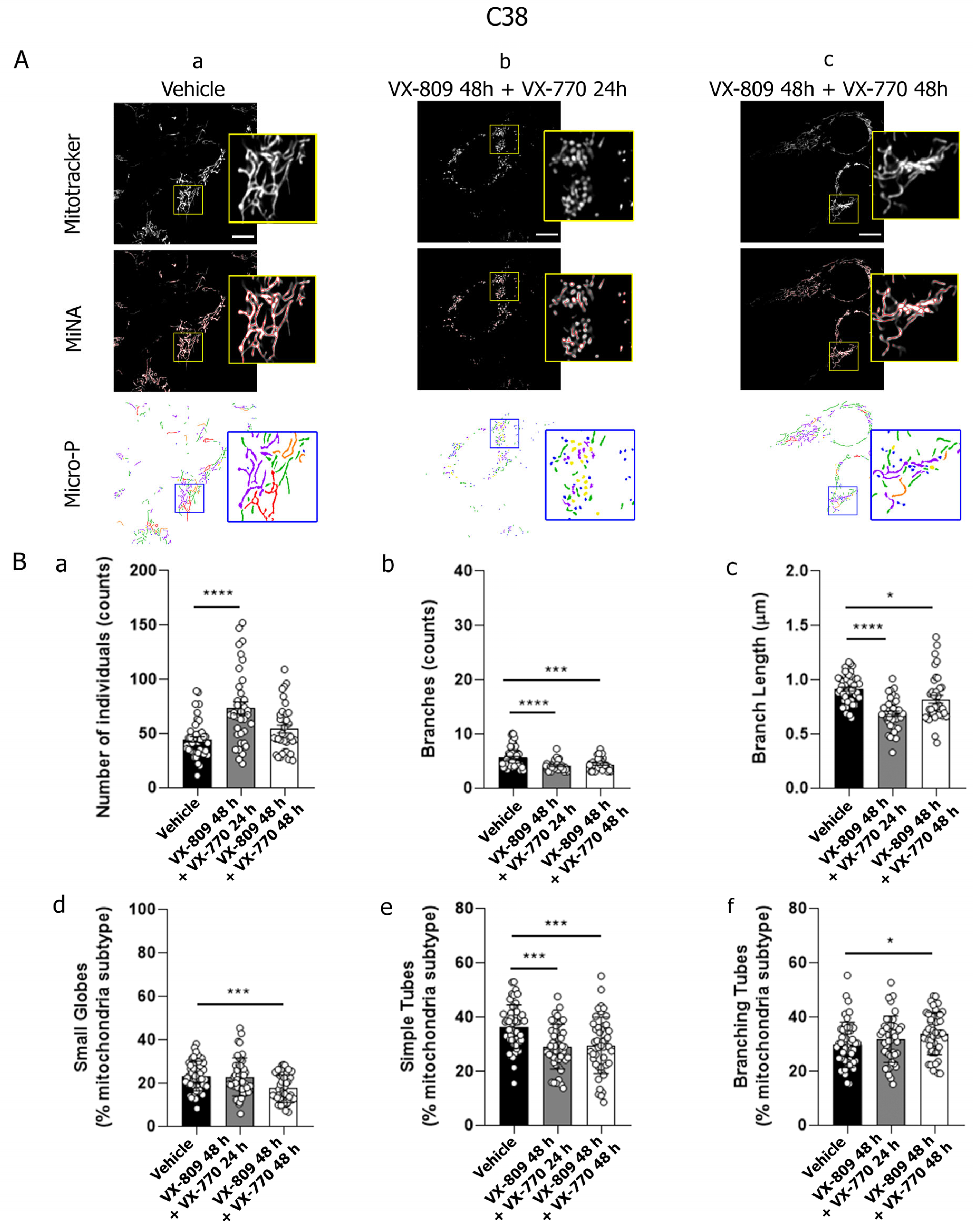
3.2. Co-Treatment with VX-809 and VX-770 and Mitochondrial Fragmentation
3.3. Effects of Lumacaftor (VX-809) or Ivacaftor (VX-809) Alone on Mitochondrial Morphology and ROS Production
3.4. Effects of Co-Treatment with VX-809 and VX-770 for 48 h on NADH Cytochrome c Reductase Activity and ATP Content
3.5. Expression of Canonical Mitochondrial Dynamic Proteins MFN1 and DRP1 Does Not Appear to Explain Mitochondrial Fragmentation in IB3-1 and S9 Cells Treated with VX-809 and VX-770
3.6. Intracellular Chloride Concentration and Iodide Efflux in CF IB3-1 Cells Treated with VX-809 and VX-770
4. Discussion
5. Conclusions
Supplementary Materials
Author Contributions
Funding
Data Availability Statement
Acknowledgments
Conflicts of Interest
Abbreviations
| ATP | Adenosine triphosphate |
| BCA | Bicinchoninic acid |
| CF | Cystic fibrosis |
| CFTR | Cystic fibrosis transmembrane conductance regulator |
| CISD1 | CISDGH iron sulfur domain-1 |
| DCFH-DA | 2′,7′-Dichlorodihydrofluorescein diacetate |
| DMSO | Dimethyl sulfoxide |
| DRP1 | Dynamin-related protein 1 |
| ETC | Electron transport chain |
| FCCP | Carbonyl cyanide-p-trifluoromethoxyphenylhydrazone |
| FDA | The United States Food and Drug Administration |
| FIS1 | Mitochondrial fission 1 protein |
| HRP | Horseradish peroxidase |
| MAVS | Mitochondrial antiviral-signaling protein |
| mCx-I | Mitochondrial complex I |
| MFN1 | Mitofusin 1 |
| MFN2 | Mitofusin 2 |
| MiNA | Mitochondrial Network Analysis |
| OPA1 | Optic atrophy 1 |
| ROS | Reactive oxygen species |
| TMRE | Tetramethylrhodamine ethyl ester |
| ΔΨm | Mitochondrial membrane potential |
References
- Riordan, J.R.; Rommens, J.M.; Kerem, B.; Alon, N.; Rozmahel, R.; Grzelczak, Z.; Zielenski, J.; Lok, S.; Plavsic, N.; Chou, J.L.; et al. Identification of the cystic fibrosis gene: Cloning and characterization of complementary DNA. Science 1989, 245, 1066–1073. [Google Scholar] [CrossRef]
- Sheppard, D.N.; Welsh, M.J. Structure and function of the CFTR chloride channel. Physiol. Rev. 1999, 79 (Suppl. S1), S23–S45. [Google Scholar] [CrossRef]
- Rommens, J.M.; Dho, S.; Bear, C.E.; Kartner, N.; Kennedy, D.; Riordan, J.R.; Tsui, L.C.; Foskett, J.K. cAMP-inducible chloride conductance in mouse fibroblast lines stably expressing the human cystic fibrosis transmembrane conductance regulator. Proc. Natl. Acad. Sci. USA 1991, 88, 7500–7504. [Google Scholar] [CrossRef] [PubMed]
- Diamond, G.; Scanlin, T.F.; Zasloff, M.A.; Bevins, C.L. A cross-species analysis of the cystic fibrosis transmembrane conductance regulator. Potential functional domains and regulatory sites. J. Biol. Chem. 1991, 266, 22761–22769. [Google Scholar] [CrossRef] [PubMed]
- Feigal, R.J.; Shapiro, B.L. Mitochondrial calcium uptake and oxygen consumption in cystic fibrosis. Nature 1979, 278, 276–277. [Google Scholar] [CrossRef]
- Shapiro, B.L.; Lam, L.F.; Feigal, R.J. Mitochondrial NADH dehydrogenase in cystic fibrosis: Enzyme kinetics in cultured fibroblasts. Am. J. Hum. Genet. 1982, 34, 846–852. [Google Scholar]
- Friedman, J.R.; Lackner, L.L.; West, M.; DiBenedetto, J.R.; Nunnari, J.; Voeltz, G.K. ER tubules mark sites of mitochondrial division. Science 2011, 334, 358–362. [Google Scholar] [CrossRef]
- Shapiro, B.L. Mitochondrial dysfunction, energy expenditure, and cystic fibrosis. Lancet 1988, 2, 289. [Google Scholar] [CrossRef]
- Shapiro, B.L. Evidence for a mitochondrial lesion in cystic fibrosis. Life Sci. 1989, 44, 1327–1334. [Google Scholar] [CrossRef] [PubMed]
- Feigal, R.J.; Tomczyk, M.S.; Shapiro, B.L. The calcium abnormality in cystic fibrosis mitochondria: Relative role of respiration and ATP hydrolysis. Life Sci. 1982, 30, 93–98. [Google Scholar] [CrossRef]
- Antigny, F.; Girardin, N.; Raveau, D.; Frieden, M.; Becq, F.; Vandebrouck, C. Dysfunction of mitochondria Ca2+ uptake in cystic fibrosis airway epithelial cells. Mitochondrion 2009, 9, 232–241. [Google Scholar] [CrossRef]
- Atlante, A.; Favia, M.; Bobba, A.; Guerra, L.; Casavola, V.; Reshkin, S.J. Characterization of mitochondrial function in cells with impaired cystic fibrosis transmembrane conductance regulator (CFTR) function. J. Bioenerg. Biomembr. 2016, 48, 197–210. [Google Scholar] [CrossRef]
- Clauzure, M.; Valdivieso, A.G.; Copiz, M.M.M.; Schulman, G.; Teiber, M.L.; Santa-Coloma, T. A Disruption of interleukin-1β autocrine signaling rescues complex I activity and improves ROS levels in immortalized epithelial cells with impaired cystic fibrosis transmembrane conductance regulator (CFTR) function. PLoS ONE 2014, 9, e99257. [Google Scholar] [CrossRef]
- Favia, M.; de Bari, L.; Bobba, A.; Atlante, A. An Intriguing Involvement of Mitochondria in Cystic Fibrosis. J. Clin. Med. 2019, 8, 1890. [Google Scholar] [CrossRef]
- Kelly-Aubert, M.; Trudel, S.; Fritsch, J.; Nguyen-Khoa, T.; Baudouin-Legros, M.; Moriceau, S.; Jeanson, L.; Djouadi, F.; Matar, C.; Conti, M.; et al. GSH monoethyl ester rescues mitochondrial defects in cystic fibrosis models. Hum. Mol. Genet. 2011, 20, 2745–2759. [Google Scholar] [CrossRef]
- Valdivieso, A.G.; Clauzure, M.; Marin, M.C.; Taminelli, G.L.; Massip Copiz, M.M.; Sanchez, F.; Schulman, G.; Teiber, M.L.; Santa-Coloma, T.A. The mitochondrial complex I activity is reduced in cells with impaired cystic fibrosis transmembrane conductance regulator (CFTR) function. PLoS ONE 2012, 7, e48059. [Google Scholar] [CrossRef]
- Valdivieso, A.G.; Santa-Coloma, T.A. CFTR activity and mitochondrial function. Redox Biol. 2013, 1, 190–202. [Google Scholar] [CrossRef] [PubMed]
- Kleme, M.L.; Sane, A.; Garofalo, C.; Seidman, E.; Brochiero, E.; Berthiaume, Y.; Levy, E. CFTR Deletion Confers Mitochondrial Dysfunction and Disrupts Lipid Homeostasis in Intestinal Epithelial Cells. Nutrients 2018, 10, 836. [Google Scholar] [CrossRef] [PubMed]
- Velsor, L.W.; Kariya, C.; Kachadourian, R.; Day, B.J. Mitochondrial oxidative stress in the lungs of cystic fibrosis transmembrane conductance regulator protein mutant mice. Am. J. Respir. Cell Mol. Biol. 2006, 35, 579–586. [Google Scholar] [CrossRef] [PubMed]
- Gonzalez-Guerrico, A.M.; Cafferata, E.G.; Radrizzani, M.; Marcucci, F.; Gruenert, D.; Pivetta, O.H.; Favaloro, R.R.; Laguens, R.; Perrone, S.V.; Gallo, G.C.; et al. Tyrosine kinase c-Src constitutes a bridge between cystic fibrosis transmembrane regulator channel failure and MUC1 overexpression in cystic fibrosis. J. Biol. Chem. 2002, 277, 17239–17247. [Google Scholar] [CrossRef]
- Taminelli, G.L.; Sotomayor, V.; Valdivieso, A.G.; Teiber, M.L.; Marin, M.C.; Santa-Coloma, T.A. CISD1 codifies a mitochondrial protein upregulated by the CFTR channel. Biochem. Biophys. Res. Commun. 2008, 365, 856–862. [Google Scholar] [CrossRef]
- Valdivieso, A.G.; Marcucci, F.; Taminelli, G.; Guerrico, A.G.; Alvarez, S.; Teiber, M.L.; Dankert, M.A.; Santa-Coloma, T.A. The expression of the mitochondrial gene MT-ND4 is downregulated in cystic fibrosis. Biochem. Biophys. Res. Commun. 2007, 356, 805–809. [Google Scholar] [CrossRef] [PubMed]
- Chomyn, A. Mitochondrial genetic control of assembly and function of complex I in mammalian cells. J. Bioenerg. Biomembr. 2001, 33, 251–257. [Google Scholar] [CrossRef]
- Chomyn, A.; Cleeter, M.W.J.; Ragan, C.J.; Riley, M.; Doolittle, R.F.; Attardi, G. URF6, last unidentified reading frame of human mtDNA, codes for an NADH dehydrogenase subunit. Science 1986, 234, 614–618. [Google Scholar] [CrossRef]
- Majander, A.; Huoponen, K.; Savontaus, M.L.; Nikoskelainen, E.; Wikstrom, M. Electron transfer properties of NADH: Ubiquinone reductase in the ND1/3460 and the ND4/11778 mutations of the Leber hereditary optic neuroretinopathy (LHON). FEBS Lett. 1991, 292, 289–292. [Google Scholar] [CrossRef]
- Garcia, R.; Falduti, C.; Clauzure, M.; Jara, R.; Massip-Copiz, M.M.; de Los Angeles Aguilar, M.; Santa-Coloma, T.A.; Valdivieso, A.G. CFTR chloride channel activity modulates the mitochondrial morphology in cultured epithelial cells. Int. J. Biochem. Cell Biol. 2021, 135, 105976. [Google Scholar] [CrossRef] [PubMed]
- Van der Bliek, A.M.; Shen, Q.; Kawajiri, S. Mechanisms of mitochondrial fission and fusion. Cold Spring Harb. Perspect. Biol. 2013, 5, a011072. [Google Scholar] [CrossRef] [PubMed]
- Hoppins, S.; Nunnari, J. Cell Biology. Mitochondrial dynamics and apoptosis--the ER connection. Science 2012, 337, 1052–1054. [Google Scholar] [CrossRef] [PubMed]
- Wilson, T.J.; Slupe, A.M.; Strack, S. Cell signaling and mitochondrial dynamics: Implications for neuronal function and neurodegenerative disease. Neurobiol. Dis. 2013, 51, 13–26. [Google Scholar] [CrossRef]
- Tilokani, L.; Nagashima, S.; Paupe, V.; Prudent, J. Mitochondrial dynamics: Overview of molecular mechanisms. Essays Biochem. 2018, 62, 341–360. [Google Scholar] [CrossRef]
- Bordi, M.; Nazio, F.; Campello, S. The Close Interconnection between Mitochondrial Dynamics and Mitophagy in Cancer. Front. Oncol. 2017, 7, 81. [Google Scholar] [CrossRef]
- Haeussler, S.; Köhler, F.; Witting, M.; Premm, M.F.; Rolland, S.G.; Fischer, C.; Chauve, L.; Casanueva, O.; Conradt, B.; Copenhaver, G.P. Autophagy compensates for defects in mitochondrial dynamics. PLoS Genet. 2020, 16, e1008638. [Google Scholar] [CrossRef] [PubMed]
- Andrieux, P.; Chevillard, C.; Cunha-Neto, E.; Nunes, J.P.S. Mitochondria as a Cellular Hub in Infection and Inflammation. Int. J. Mol. Sci. 2021, 22, 11338. [Google Scholar] [CrossRef] [PubMed]
- Spier, A.; Stavru, F.; Cossart, P. Interaction between Intracellular Bacterial Pathogens and Host Cell Mitochondria. Microbiol. Spectr. 2019, 7, 10–1128. [Google Scholar] [CrossRef] [PubMed]
- Arnoult, D.; Soares, F.; Tattoli, I.; Girardin, S.E. Mitochondria in innate immunity. EMBO Rep. 2011, 12, 901–910. [Google Scholar] [CrossRef]
- Cho, D.H.; Kim, J.K.; Jo, E.K. Mitophagy and Innate Immunity in Infection. Mol. Cells 2020, 43, 10–22. [Google Scholar]
- Yang, Y.; Lei, W.; Zhao, L.; Wen, Y.; Li, Z. Insights Into Mitochondrial Dynamics in Chlamydial Infection. Front. Cell Infect. Microbiol. 2022, 12, 835181. [Google Scholar] [CrossRef]
- Cervantes-Silva, M.P.; Cox, S.L.; Curtis, A.M. Alterations in mitochondrial morphology as a key driver of immunity and host defence. EMBO Rep. 2021, 22, e53086. [Google Scholar] [CrossRef]
- Tomatis, C.; Charo, N.; Ferrer, M.F.; Aquila, S.; Fuentes, F.; Scalise, M.L.; Aguiar, M.; Valdivieso, G.; Carrera Silva, E.A.; Gomez, R.M. Yellow fever virus infection alters mitochondrial network dynamics and trigger IFN-I response via TLR2 pathway. Int. Immunopharmacol. 2025, 157, 114699. [Google Scholar] [CrossRef]
- Naren, A.P.; Cormet-Boyaka, E.; Fu, J.; Villain, M.; Blalock, J.E.; Quick, M.W.; Kirk, K.L. CFTR chloride channel regulation by an interdomain interaction. Science 1999, 286, 544–548. [Google Scholar] [CrossRef]
- Peters, K.W.; Qi, J.; Watkins, S.C.; Frizzell, R.A. Syntaxin 1A inhibits regulated CFTR trafficking inXenopus oocytes. Am. J. Physiol.-Cell Physiol. 1999, 277, C174–C180. [Google Scholar] [CrossRef]
- Wang, S.; Yue, H.; Derin, R.B.; Guggino, W.B.; Li, M. Accessory protein facilitated CFTR-CFTR interaction, a molecular mechanism to potentiate the chloride channel activity. Cell 2000, 103, 169–179. [Google Scholar] [CrossRef]
- Ranganathan, R.; Ross, E.M. PDZ domain proteins: Scaffolds for signaling complexes. Curr. Biol. 1997, 7, R770–R773. [Google Scholar] [CrossRef] [PubMed]
- Billet, A.; Hanrahan, J.W. The secret life of CFTR as a calcium-activated chloride channel. J. Physiol. 2013, 591, 5273–5278. [Google Scholar] [CrossRef]
- Bozoky, Z.; Ahmadi, S.; Milman, T.; Kim, T.H.; Du, K.; Di Paola, M.; Pasyk, S.; Pekhletski, R.; Keller, J.P.; Bear, C.E.; et al. Synergy of cAMP and calcium signaling pathways in CFTR regulation. Proc. Natl. Acad. Sci. USA 2017, 114, E2086–E2095. [Google Scholar] [CrossRef]
- Kunzelmann, K.; Mehta, A. CFTR: A hub for kinases and crosstalk of cAMP and Ca2+. FEBS J. 2013, 280, 4417–4429. [Google Scholar] [CrossRef]
- Estell, K.; Braunstein, G.; Tucker, T.; Varga, K.; Collawn, J.F.; Schwiebert, L.M. Plasma membrane CFTR regulates RANTES expression via its C-terminal PDZ-interacting motif. Mol. Cell. Biol. 2003, 23, 594–606. [Google Scholar] [CrossRef]
- Clarke, L.A.; Sousa, L.; Barreto, C.; Amaral, M.D. Changes in transcriptome of native nasal epithelium expressing F508del-CFTR and intersecting data from comparable studies. Respir. Res. 2013, 14, 38. [Google Scholar] [CrossRef]
- Lopes-Pacheco, M. CFTR Modulators: The Changing Face of Cystic Fibrosis in the Era of Precision Medicine. Front. Pharmacol. 2019, 10, 1662. [Google Scholar] [CrossRef] [PubMed]
- Chaudary, N. Triplet CFTR modulators: Future prospects for treatment of cystic fibrosis. Ther. Clin. Risk Manag. 2018, 14, 2375–2383. [Google Scholar] [CrossRef] [PubMed]
- Mutyam, V.; Sharma, J.; Li, Y.; Peng, N.; Chen, J.; Tang, L.P.; Falk Libby, E.; Singh, A.K.; Conrath, K.; Rowe, S.M. Novel Correctors and Potentiators Enhance Translational Readthrough in CFTR Nonsense Mutations. Am. J. Respir. Cell Mol. Biol. 2021, 64, 604–616. [Google Scholar] [CrossRef] [PubMed]
- Phuan, P.W.; Son, J.H.; Tan, J.A.; Li, C.; Musante, I.; Zlock, L.; Nielson, D.W.; Finkbeiner, W.E.; Kurth, M.J.; Galietta, L.J.; et al. Combination potentiator (‘co-potentiator’) therapy for CF caused by CFTR mutants, including N1303K, that are poorly responsive to single potentiators. J. Cyst. Fibros. 2018, 17, 595–606. [Google Scholar] [CrossRef]
- Matthes, E.; Goepp, J.; Martini, C.; Shan, J.; Liao, J.; Thomas, D.Y.; Hanrahan, J.W. Variable Responses to CFTR Correctors in vitro: Estimating the Design Effect in Precision Medicine. Front. Pharmacol. 2018, 9, 1490. [Google Scholar] [CrossRef]
- Jarosz-Griffiths, H.H.; Caley, L.R.; Lara-Reyna, S.; Savic, S.; Clifton, I.J.; McDermott, M.F.; Peckham, D.G. Heightened mitochondrial respiration in CF cells is normalised by triple CFTR modulator therapy through mechanisms involving calcium. Heliyon 2024, 10, e39244. [Google Scholar] [CrossRef] [PubMed]
- Davis, P.B.; Yasothan, U.; Kirkpatrick, P. Ivacaftor. Nat. Rev. Drug Discov. 2012, 11, 349–350. [Google Scholar] [CrossRef]
- Wainwright, C.E.; Elborn, J.S.; Ramsey, B.W.; Marigowda, G.; Huang, X.; Cipolli, M.; Colombo, C.; Davies, J.C.; De Boeck, K.; Flume, P.A.; et al. Lumacaftor-Ivacaftor in Patients with Cystic Fibrosis Homozygous for Phe508del CFTR. N. Engl. J. Med. 2015, 373, 220–231. [Google Scholar] [CrossRef]
- Zeitlin, P.L.; Lu, L.; Rhim, J.; Cutting, G.; Stetten, G.; Kieffer, K.A.; Craig, R.; Guggino, W.B. A cystic fibrosis bronchial epithelial cell line: Immortalization by adeno-12-SV40 infection. Am. J. Respir. Cell Mol. Biol. 1991, 4, 313–319. [Google Scholar] [CrossRef] [PubMed]
- Bargon, J.; Trapnell, B.C.; Yoshimura, K.; Dalemans, W.; Pavirani, A.; Lecocq, J.P.; Crystal, R.G. Expression of the cystic fibrosis transmembrane conductance regulator gene can be regulated by protein kinase C. J. Biol. Chem. 1992, 267, 16056–16060. [Google Scholar] [CrossRef]
- Shoshani, T.; Augarten, A.; Gazit, E.; Bashan, N.; Yahav, Y.; Rivlin, Y.; Tal, A.; Seret, H.; Yaar, L.; Kerem, E. Association of a nonsense mutation (W1282X), the most common mutation in the Ashkenazi Jewish cystic fibrosis patients in Israel, with presentation of severe disease. Am. J. Hum. Genet. 1992, 50, 222–228. [Google Scholar]
- Egan, M.; Flotte, T.; Afione, S.; Solow, R.; Zeitlin, P.L.; Carter, B.J.; Guggino, W.B. Defective regulation of outwardly rectifying Cl− channels by protein kinase A corrected by insertion of CFTR. Nature 1992, 358, 581–584. [Google Scholar] [CrossRef]
- Flotte, T.R.; Afione, S.A.; Conrad, C.; McGrath, S.A.; Solow, R.; Oka, H.; Zeitlin, P.L.; Guggino, W.B.; Carter, B.J. Stable in vivo expression of the cystic fibrosis transmembrane conductance regulator with an adeno-associated virus vector. Proc. Natl. Acad. Sci. USA 1993, 90, 10613–10617. [Google Scholar] [CrossRef]
- Roehm, N.W.; Rodgers, G.H.; Hatfield, S.M.; Glasebrook, A.L. An improved colorimetric assay for cell proliferation and viability utilizing the tetrazolium salt XTT. J. Immunol. Methods 1991, 142, 257–265. [Google Scholar] [CrossRef] [PubMed]
- Sivandzade, F.; Bhalerao, A.; Cucullo, L. Analysis of the Mitochondrial Membrane Potential Using the Cationic JC-1 Dye as a Sensitive Fluorescent Probe. Bio-Protocol 2019, 9, e3128. [Google Scholar] [CrossRef]
- Cossarizza, A.; Baccarani-Contri, M.; Kalashnikova, G.; Franceschi, C. A new method for the cytofluorimetric analysis of mitochondrial membrane potential using the J-aggregate forming lipophilic cation 5,5′,6,6′-tetrachloro-1,1′,3,3′-tetraethylbenzimidazolcarbocyanine iodide (JC-1). Biochem. Biophys. Res. Commun. 1993, 197, 40–45. [Google Scholar] [CrossRef]
- Scaduto, R.C., Jr.; Grotyohann, L.W. Measurement of mitochondrial membrane potential using fluorescent rhodamine derivatives. Biophys. J. 1999, 76 Pt 1, 469–477. [Google Scholar] [CrossRef]
- Upadhyay, D.; Panduri, V.; Ghio, A.; Kamp, D.W. Particulate matter induces alveolar epithelial cell DNA damage and apoptosis: Role of free radicals and the mitochondria. Am. J. Respir. Cell Mol. Biol. 2003, 29, 180–187. [Google Scholar] [CrossRef]
- Crowley, L.C.; Christensen, M.E.; Waterhouse, N.J. Measuring Mitochondrial Transmembrane Potential by TMRE Staining. Cold Spring Harb. Protoc. 2016, 2016, pdb.prot087361. [Google Scholar] [CrossRef]
- Valente, A.J.; Maddalena, L.A.; Robb, E.L.; Moradi, F.; Stuart, J.A. A simple ImageJ macro tool for analyzing mitochondrial network morphology in mammalian cell culture. Acta Histochem. 2017, 119, 315–326. [Google Scholar] [CrossRef] [PubMed]
- Peng, J.Y.; Lin, C.C.; Chen, Y.J.; Kao, L.S.; Liu, Y.C.; Chou, C.C.; Huang, Y.H.; Chang, F.R.; Wu, Y.C.; Tsai, Y.S.; et al. Automatic morphological subtyping reveals new roles of caspases in mitochondrial dynamics. PLoS Comput. Biol. 2011, 7, e1002212. [Google Scholar] [CrossRef] [PubMed]
- Duyndam, M.C.; Hulscher, T.M.; Fontijn, D.; Pinedo, H.M.; Boven, E. Induction of vascular endothelial growth factor expression and hypoxia-inducible factor 1α protein by the oxidative stressor arsenite. J. Biol. Chem. 2001, 276, 48066–48076. [Google Scholar] [CrossRef]
- Liu, B.; Chen, L.; Gao, M.; Dai, M.; Zheng, Y.; Qu, L.; Zhang, J.; Gong, G. A comparative study of the efficiency of mitochondria-targeted antioxidants MitoTEMPO and SKQ1 under oxidative stress. Free. Radic. Biol. Med. 2024, 224, 117–129. [Google Scholar] [CrossRef]
- Lowry, O.H.; Rosebrough, N.J.; Farr, A.L.; Randall, R.J. Protein measurement with the Folin phenol reagent. J. Biol. Chem. 1951, 193, 265–275. [Google Scholar] [CrossRef] [PubMed]
- Drew, B.; Leeuwenburgh, C. Method for measuring ATP production in isolated mitochondria: ATP production in brain and liver mitochondria of Fischer-344 rats with age and caloric restriction. Am. J. Physiol. Regul. Integr. Comp. Physiol. 2003, 285, R1259–R1267. [Google Scholar] [CrossRef]
- Krapf, R.; Berry, C.A.; Verkman, A.S. Estimation of intracellular chloride activity in isolated perfused rabbit proximal convoluted tubules using a fluorescent indicator. Biophys. J. 1988, 53, 955–962. [Google Scholar] [CrossRef] [PubMed]
- Valdivieso, A.G.; Marin, M.C.; Clauzure, M.; Santa-Coloma, T.A. Measurement of cystic fibrosis transmembrane conductance regulator activity using fluorescence spectrophotometry. Anal. Biochem. 2011, 418, 231–237. [Google Scholar] [CrossRef]
- Clauzure, M.; Valdivieso, Á.G.; Dugour, A.V.; Mori, C.; Massip-Copiz, M.M.; Aguilar, M.A.; Sotomayor, V.; Asensio, C.J.A.; Figueroa, J.M.; Santa-Coloma, T.A. NLR family pyrin domain containing 3 (NLRP3) and caspase 1 (CASP1) modulation by intracellular Cl− concentration. Immunology 2021, 163, 493–511. [Google Scholar] [CrossRef]
- Munkonge, F.; Alton, E.W.; Andersson, C.; Davidson, H.; Dragomir, A.; Edelman, A.; Farley, R.; Hjelte, L.; McLachlan, G.; Stern, M.; et al. Measurement of halide efflux from cultured and primary airway epithelial cells using fluorescence indicators. J. Cyst. Fibros. 2004, 3 (Suppl. S2), 171–176. [Google Scholar] [CrossRef] [PubMed]
- Amorino, G.P.; Fox, M.H. Effects of hyperthermia on intracellular chloride. J. Membr. Biol. 1996, 152, 217–222. [Google Scholar] [CrossRef]
- Goncalves, C.; Gomez, J.P.; Meme, W.; Rasolonjatovo, B.; Gosset, D.; Nedellec, S.; Hulin, P.; Huin, C.; Le Gall, T.; Montier, T.; et al. Curcumin/poly(2-methyl-2-oxazoline-b-tetrahydrofuran-b-2-methyl-2-oxazoline) formulation: An improved penetration and biological effect of curcumin in F508del-CFTR cell lines. Eur. J. Pharm. Biopharm. 2017, 117, 168–181. [Google Scholar] [CrossRef]
- Heo, K.S.; Ryoo, S.W.; Kim, L.; Nam, M.; Baek, S.T.; Lee, H.; Lee, A.R.; Park, S.K.; Park, Y.; Myung, C.S.; et al. Cl−-channel is essential for LDL-induced cell proliferation via the activation of Erk1/2 and PI3k/Akt and the upregulation of Egr-1 in human aortic smooth muscle cells. Mol. Cells 2008, 26, 468–473. [Google Scholar] [CrossRef]
- Connett, G.J. Lumacaftor-ivacaftor in the treatment of cystic fibrosis: Design, development and place in therapy. Drug Des. Dev. Ther. 2019, 13, 2405–2412. [Google Scholar] [CrossRef]
- Rowe, S.M.; Verkman, A.S. Cystic fibrosis transmembrane regulator correctors and potentiators. Cold Spring Harb. Perspect. Med. 2013, 3, a009761. [Google Scholar] [CrossRef]
- Ikeuchi, Y.; Kogiso, H.; Hosogi, S.; Tanaka, S.; Shimamoto, C.; Inui, T.; Nakahari, T.; Marunaka, Y. Measurement of [Cl−]i unaffected by the cell volume change using MQAE-based two-photon microscopy in airway ciliary cells of mice. J. Physiol. Sci. 2018, 68, 191–199. [Google Scholar] [CrossRef]
- West, M.R.; Molloy, C.R. A microplate assay measuring chloride ion channel activity. Anal. Biochem. 1996, 241, 51–58. [Google Scholar] [CrossRef] [PubMed]
- Brodsky, J.L.; Frizzell, R.A. A combination therapy for cystic fibrosis. Cell 2015, 163, 17. [Google Scholar] [CrossRef] [PubMed]
- Mayer, M. Lumacaftor-ivacaftor (Orkambi) for cystic fibrosis: Behind the ‘breakthrough’. Evid. Based Med. 2016, 21, 83–86. [Google Scholar] [CrossRef][Green Version]
- Becq, F.; Mirval, S.; Carrez, T.; Leveque, M.; Billet, A.; Coraux, C.; Sage, E.; Cantereau, A. The rescue of F508del-CFTR by elexacaftor/tezacaftor/ivacaftor (Trikafta) in human airway epithelial cells is underestimated due to the presence of ivacaftor. Eur. Respir. J. 2022, 59, 2100671. [Google Scholar] [CrossRef]
- Veit, G.; Avramescu, R.G.; Perdomo, D.; Phuan, P.W.; Bagdany, M.; Apaja, P.M.; Borot, F.; Szollosi, D.; Wu, Y.S.; Finkbeiner, W.E.; et al. Some gating potentiators, including VX-770, diminish ΔF508-CFTR functional expression. Sci. Transl. Med. 2014, 6, 246ra97. [Google Scholar] [CrossRef]
- Cholon, D.M.; Quinney, N.L.; Fulcher, M.L.; Esther, C.R., Jr.; Das, J.; Dokholyan, N.V.; Randell, S.H.; Boucher, R.C.; Gentzsch, M. Potentiator ivacaftor abrogates pharmacological correction of DeltaF508 CFTR in cystic fibrosis. Sci. Transl. Med. 2014, 6, 246ra96. [Google Scholar] [CrossRef]
- Schneider, E.K. Cytochrome P450 3A4 Induction: Lumacaftor versus Ivacaftor Potentially Resulting in Significantly Reduced Plasma Concentration of Ivacaftor. Drug Metab. Lett. 2018, 12, 71–74. [Google Scholar] [CrossRef] [PubMed]
- Chin, S.; Hung, M.; Won, A.; Wu, Y.S.; Ahmadi, S.; Yang, D.; Elmallah, S.; Toutah, K.; Hamilton, C.M.; Young, R.N.; et al. Lipophilicity of the Cystic Fibrosis Drug, Ivacaftor (VX-770), and Its Destabilizing Effect on the Major CF-causing Mutation: F508del. Mol. Pharmacol. 2018, 94, 917–925. [Google Scholar] [CrossRef] [PubMed]
- Guimbellot, J.S.; Ryan, K.J.; Anderson, J.D.; Liu, Z.; Kersh, L.; Esther, C.R.; Rowe, S.M.; Acosta, E.P. Variable cellular ivacaftor concentrations in people with cystic fibrosis on modulator therapy. J. Cyst. Fibros. 2020, 19, 742–745. [Google Scholar] [CrossRef] [PubMed]
- Rimessi, A.; Bezzerri, V.; Patergnani, S.; Marchi, S.; Cabrini, G.; Pinton, P. Mitochondrial Ca2+-dependent NLRP3 activation exacerbates the Pseudomonas aeruginosa-driven inflammatory response in cystic fibrosis. Nat. Commun. 2015, 6, 6201. [Google Scholar] [CrossRef]
- Kroemer, G.; Dallaporta, B.; Resche-Rigon, M. The mitochondrial death/life regulator in apoptosis and necrosis. Annu. Rev. Physiol. 1998, 60, 619–642. [Google Scholar] [CrossRef]
- Zamzami, N.; Hirsch, T.; Dallaporta, B.; Petit, P.X.; Kroemer, G. Mitochondrial implication in accidental and programmed cell death: Apoptosis and necrosis. J. Bioenerg. Biomembr. 1997, 29, 185–193. [Google Scholar] [CrossRef]
- Hamilton, K.; Krause, K.; Badr, A.; Daily, K.; Estfanous, S.; Eltobgy, M.; Khweek, A.A.; Anne, M.N.K.; Carafice, C.; Baetzhold, D.; et al. Defective immunometabolism pathways in cystic fibrosis macrophages. J. Cyst. Fibros. 2020, 20, 664–672. [Google Scholar] [CrossRef]
- Lacombe, A.; Scorrano, L. The interplay between mitochondrial dynamics and autophagy: From a key homeostatic mechanism to a driver of pathology. Semin. Cell Dev. Biol. 2024, 161–162, 1–19. [Google Scholar] [CrossRef]
- Ashrafi, G.; Schwarz, T.L. The pathways of mitophagy for quality control and clearance of mitochondria. Cell Death Differ. 2013, 20, 31–42. [Google Scholar] [CrossRef]
- Luciani, A.; Villella, V.R.; Esposito, S.; Brunetti-Pierri, N.; Medina, D.; Settembre, C.; Gavina, M.; Pulze, L.; Giardino, I.; Pettoello-Mantovani, M.; et al. Defective CFTR induces aggresome formation and lung inflammation in cystic fibrosis through ROS-mediated autophagy inhibition. Nat. Cell Biol. 2010, 12, 863–875. [Google Scholar] [CrossRef] [PubMed]
- Luciani, A.; Villella, V.R.; Esposito, S.; Gavina, M.; Russo, I.; Silano, M.; Guido, S.; Pettoello-Mantovani, M.; Carnuccio, R.; Scholte, B.; et al. Targeting autophagy as a novel strategy for facilitating the therapeutic action of potentiators on ΔF508 cystic fibrosis transmembrane conductance regulator. Autophagy 2012, 8, 1657–1672. [Google Scholar] [CrossRef] [PubMed]
- Iannetti, E.F.; Smeitink, J.A.M.; Willems, P.; Beyrath, J.; Koopman, W.J.H. Rescue from galactose-induced death of Leigh Syndrome patient cells by pyruvate and NAD+. Cell Death Dis. 2018, 9, 1135. [Google Scholar] [CrossRef]
- Douida, A.; Batista, F.; Boto, P.; Regdon, Z.; Robaszkiewicz, A.; Tar, K. Cells Lacking PA200 Adapt to Mitochondrial Dysfunction by Enhancing Glycolysis via Distinct Opa1 Processing. Int. J. Mol. Sci. 2021, 22, 1629. [Google Scholar] [CrossRef] [PubMed]
- Chen, Z.; Bordieanu, B.; Kesavan, R.; Lesner, N.P.; Venigalla, S.S.K.; Shelton, S.D.; DeBerardinis, R.J.; Mishra, P. Lactate metabolism is essential in early-onset mitochondrial myopathy. Sci. Adv. 2023, 9, eadd3216. [Google Scholar] [CrossRef] [PubMed]
- Alam, M.T.; Manjeri, G.R.; Rodenburg, R.J.; Smeitink, J.A.; Notebaart, R.A.; Huynen, M.; Willems, P.H.; Koopman, W.J. Skeletal muscle mitochondria of NDUFS4−/− mice display normal maximal pyruvate oxidation and ATP production. Biochim. Biophys. Acta (BBA)-Bioenerg. 2015, 1847, 526–533. [Google Scholar] [CrossRef] [PubMed]
- Zheng, J. Energy metabolism of cancer: Glycolysis versus oxidative phosphorylation (Review). Oncol. Lett. 2012, 4, 1151–1157. [Google Scholar] [CrossRef]
- Pagliuso, A.; Cossart, P.; Stavru, F. The ever-growing complexity of the mitochondrial fission machinery. Cell. Mol. Life Sci. 2018, 75, 355–374. [Google Scholar] [CrossRef]
- Yamashita, S.I.; Jin, X.; Furukawa, K.; Hamasaki, M.; Nezu, A.; Otera, H.; Saigusa, T.; Yoshimori, T.; Sakai, Y.; Mihara, K.; et al. Mitochondrial division occurs concurrently with autophagosome formation but independently of Drp1 during mitophagy. J. Cell Biol. 2016, 215, 649–665. [Google Scholar] [CrossRef]
- Stavru, F.; Palmer, A.E.; Wang, C.; Youle, R.J.; Cossart, P. Atypical mitochondrial fission upon bacterial infection. Proc. Natl. Acad. Sci. USA 2013, 110, 16003–16008. [Google Scholar] [CrossRef]
- Luscher, B.P.; Vachel, L.; Ohana, E.; Muallem, S. Cl− as a bona fide signaling ion. Am. J. Physiol.-Cell Physiol. 2020, 318, C125–C136. [Google Scholar] [CrossRef]
- Valdivieso, A.G.; Mori, C.; Clauzure, M.; Massip-Copiz, M.; Santa-Coloma, T.A. CFTR modulates RPS27 gene expression using chloride anion as signaling effector. Arch. Biochem. Biophys. 2017, 633, 103–109. [Google Scholar] [CrossRef]
- Elborn, J.S.; Ramsey, B.W.; Boyle, M.P.; Konstan, M.W.; Huang, X.; Marigowda, G.; Waltz, D.; Wainwright, C.E. Efficacy and safety of lumacaftor/ivacaftor combination therapy in patients with cystic fibrosis homozygous for Phe508del CFTR by pulmonary function subgroup: A pooled analysis. Lancet Respir. Med. 2016, 4, 617–626. [Google Scholar] [CrossRef]
- Ahmadi, S.; Bozoky, Z.; Di Paola, M.; Xia, S.; Li, C.; Wong, A.P.; Wellhauser, L.; Molinski, S.V.; Ip, W.; Ouyang, H.; et al. Phenotypic profiling of CFTR modulators in patient-derived respiratory epithelia. NPJ Genom. Med. 2017, 2, 12. [Google Scholar] [CrossRef] [PubMed]
- Ludovico, A.; Moran, O.; Baroni, D. Modulator Combination Improves In Vitro the Microrheological Properties of the Airway Surface Liquid of Cystic Fibrosis Airway Epithelia. Int. J. Mol. Sci. 2022, 23, 11396. [Google Scholar] [CrossRef]
- Konstan, M.W.; McKone, E.F.; Moss, R.B.; Marigowda, G.; Tian, S.; Waltz, D.; Huang, X.; Lubarsky, B.; Rubin, J.; Millar, S.J.; et al. Assessment of safety and efficacy of long-term treatment with combination lumacaftor and ivacaftor therapy in patients with cystic fibrosis homozygous for the F508del-CFTR mutation (PROGRESS): A phase 3, extension study. Lancet Respir. Med. 2017, 5, 107–118. [Google Scholar] [CrossRef]
- Dekkers, J.F.; Berkers, G.; Kruisselbrink, E.; Vonk, A.; de Jonge, H.R.; Janssens, H.M.; Bronsveld, I.; van de Graaf, E.A.; Nieuwenhuis, E.E.; Houwen, R.H.; et al. Characterizing responses to CFTR-modulating drugs using rectal organoids derived from subjects with cystic fibrosis. Sci. Transl. Med. 2016, 8, 344ra84. [Google Scholar] [CrossRef] [PubMed]
- Dekkers, J.F.; Gogorza Gondra, R.A.; Kruisselbrink, E.; Vonk, A.M.; Janssens, H.M.; de Winter-de Groot, K.M.; van der Ent, C.K.; Beekman, J.M. Optimal correction of distinct CFTR folding mutants in rectal cystic fibrosis organoids. Eur. Respir. J. 2016, 48, 451–458. [Google Scholar] [CrossRef] [PubMed]
- Avramescu, R.G.; Kai, Y.; Xu, H.; Bidaud-Meynard, A.; Schnur, A.; Frenkiel, S.; Matouk, E.; Veit, G.; Lukacs, G.L. Mutation-specific downregulation of CFTR2 variants by gating potentiators. Hum. Mol. Genet. 2017, 26, 4873–4885. [Google Scholar] [CrossRef]
- Awatade, N.T.; Ramalho, S.; Silva, I.A.L.; Felicio, V.; Botelho, H.M.; de Poel, E.; Vonk, A.; Beekman, J.M.; Farinha, C.M.; Amaral, M.D. R560S: A class II CFTR mutation that is not rescued by current modulators. J. Cyst. Fibros. 2019, 18, 182–189. [Google Scholar] [CrossRef]
- Lopes-Pacheco, M.; Boinot, C.; Sabirzhanova, I.; Rapino, D.; Cebotaru, L. Combination of Correctors Rescues CFTR Transmembrane-Domain Mutants by Mitigating their Interactions with Proteostasis. Cell. Physiol. Biochem. 2017, 41, 2194–2210. [Google Scholar] [CrossRef]
- Haggie, P.M.; Phuan, P.W.; Tan, J.A.; Xu, H.; Avramescu, R.G.; Perdomo, D.; Zlock, L.; Nielson, D.W.; Finkbeiner, W.E.; Lukacs, G.L.; et al. Correctors and Potentiators Rescue Function of the Truncated W1282X-Cystic Fibrosis Transmembrane Regulator (CFTR) Translation Product. J. Biol. Chem. 2017, 292, 771–785. [Google Scholar] [CrossRef]
- Pranke, I.M.; Hatton, A.; Simonin, J.; Jais, J.P.; Le Pimpec-Barthes, F.; Carsin, A.; Bonnette, P.; Fayon, M.; Stremler-Le Bel, N.; Grenet, D.; et al. Correction of CFTR function in nasal epithelial cells from cystic fibrosis patients predicts improvement of respiratory function by CFTR modulators. Sci. Rep. 2017, 7, 7375. [Google Scholar] [CrossRef] [PubMed]
- Rowe, S.M.; McColley, S.A.; Rietschel, E.; Li, X.; Bell, S.C.; Konstan, M.W.; Marigowda, G.; Waltz, D.; Boyle, M.P. Lumacaftor/Ivacaftor Treatment of Patients with Cystic Fibrosis Heterozygous for F508del-CFTR. Ann. Am. Thorac. Soc. 2017, 14, 213–219. [Google Scholar] [CrossRef] [PubMed]
- Middleton, P.G.; Mall, M.A.; Drevinek, P.; Lands, L.C.; McKone, E.F.; Polineni, D.; Ramsey, B.W.; Taylor-Cousar, J.L.; Tullis, E.; Vermeulen, F.; et al. Elexacaftor-Tezacaftor-Ivacaftor for Cystic Fibrosis with a Single Phe508del Allele. N. Engl. J. Med. 2019, 381, 1809–1819. [Google Scholar] [CrossRef] [PubMed]









Disclaimer/Publisher’s Note: The statements, opinions and data contained in all publications are solely those of the individual author(s) and contributor(s) and not of MDPI and/or the editor(s). MDPI and/or the editor(s) disclaim responsibility for any injury to people or property resulting from any ideas, methods, instructions or products referred to in the content. |
© 2025 by the authors. Licensee MDPI, Basel, Switzerland. This article is an open access article distributed under the terms and conditions of the Creative Commons Attribution (CC BY) license (https://creativecommons.org/licenses/by/4.0/).
Share and Cite
Dib, C.; González, P.A.I.; Aguilar, M.d.l.Á.; Taminelli, G.L.; Limpias del Valle, T.; Nuñez, N.E.; Karadayian, A.G.; Santa-Coloma, T.A.; Valdivieso, Á.G. Mitochondrial Fragmentation Induced by the CFTR Modulators Lumacaftor and Ivacaftor in Immortalized Cystic Fibrosis Cell Lines. Cells 2025, 14, 1601. https://doi.org/10.3390/cells14201601
Dib C, González PAI, Aguilar MdlÁ, Taminelli GL, Limpias del Valle T, Nuñez NE, Karadayian AG, Santa-Coloma TA, Valdivieso ÁG. Mitochondrial Fragmentation Induced by the CFTR Modulators Lumacaftor and Ivacaftor in Immortalized Cystic Fibrosis Cell Lines. Cells. 2025; 14(20):1601. https://doi.org/10.3390/cells14201601
Chicago/Turabian StyleDib, Camila, Pablo A. Iglesias González, María de los Ángeles Aguilar, Guillermo L. Taminelli, Tatiana Limpias del Valle, Nadia E. Nuñez, Analía G. Karadayian, Tomás A. Santa-Coloma, and Ángel G. Valdivieso. 2025. "Mitochondrial Fragmentation Induced by the CFTR Modulators Lumacaftor and Ivacaftor in Immortalized Cystic Fibrosis Cell Lines" Cells 14, no. 20: 1601. https://doi.org/10.3390/cells14201601
APA StyleDib, C., González, P. A. I., Aguilar, M. d. l. Á., Taminelli, G. L., Limpias del Valle, T., Nuñez, N. E., Karadayian, A. G., Santa-Coloma, T. A., & Valdivieso, Á. G. (2025). Mitochondrial Fragmentation Induced by the CFTR Modulators Lumacaftor and Ivacaftor in Immortalized Cystic Fibrosis Cell Lines. Cells, 14(20), 1601. https://doi.org/10.3390/cells14201601

