Anti-Inflammatory Effects of Cannabigerol In Vitro and In Vivo Are Mediated Through the JAK/STAT/NFκB Signaling Pathway
Abstract
1. Introduction
2. Materials and Methods
2.1. Materials
2.2. Cell Culture and Reagents
2.3. Cell Viability Assay
2.4. Quantitative Real-Time PCR
2.5. Animal Study
2.6. Evaluation of Skin Lesions
2.7. Histological Analysis
2.8. Western Blot
2.9. Statistical Analysis
3. Results
3.1. CBG Suppresses the Expression of Inflammatory Cytokines and Chemokines in Keratinocytes Stimulated with IL-4 and IL-13
3.2. Topical CBG Treatment Alleviates Clinical Symptoms Such as Erythema and Scaling in an Atopic Dermatitis Animal Model
3.3. Cannabigerol Reduces Epidermal Hyperplasia and Mast Cell Infiltration in DNCB-Induced Mice (Atopic Dermatitis Animal Model)
3.4. Cannabigerol Attenuates Allergen-Induced Inflammatory Cytokine Secretion and Modulates mRNA Expression
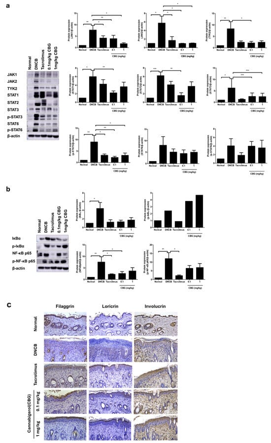
3.5. Effects of Cannabigerol on Inflammatory Signaling Pathways in Atopic Dermatitis
4. Discussion
5. Conclusions
Author Contributions
Funding
Institutional Review Board Statement
Informed Consent Statement
Data Availability Statement
Conflicts of Interest
References
- Preedy, V.R. Handbook of Cannabis and Related Pathologies: Biology, Pharmacology, Diagnosis, and Treatment; Academic Press: Cambridge, MA, USA, 2016. [Google Scholar]
- Gabarin, A.; Yarmolinsky, L.; Budovsky, A.; Khalfin, B.; Ben-Shabat, S. Cannabis as a Source of Approved Drugs: A New Look at an Old Problem. Molecules 2023, 28, 7686. [Google Scholar] [CrossRef]
- Baratta, F.; Pignata, I.; Ravetto Enri, L.; Brusa, P. Cannabis for Medical Use: Analysis of Recent Clinical Trials in View of Current Legislation. Front. Pharmacol. 2022, 13, 888903. [Google Scholar] [CrossRef]
- Yndart Arias, A.; Kolishetti, N.; Vashist, A.; Madepalli, L.; Llaguno, L.; Nair, M. Anti-inflammatory effects of CBD in human microglial cell line infected with HIV-1. Sci. Rep. 2023, 13, 7376. [Google Scholar] [CrossRef] [PubMed]
- Suzuki, S.; Fleig, A.; Penner, R. CBGA ameliorates inflammation and fibrosis in nephropathy. Sci. Rep. 2023, 13, 6341. [Google Scholar] [CrossRef]
- Gęgotek, A.; Jarocka-Karpowicz, I.; Ryšavá, A.; Žarković, N.; Skrzydlewska, E. Proteomic analysis of the combined effects of cannabigerol and 3-O-ethyl ascorbic acid on kinase-dependent signalling in UVB-irradiated human keratinocytes. Sci. Rep. 2024, 14, 27799. [Google Scholar] [CrossRef]
- Zielińska, A.; Eder, P.; Karczewski, J.; Szalata, M.; Hryhorowicz, S.; Wielgus, K.; Szalata, M.; Dobrowolska, A.; Atanasov, A.G.; Słomski, R.; et al. Tocilizumab-coated solid lipid nanoparticles loaded with cannabidiol as a novel drug delivery strategy for treating COVID-19: A review. Front. Immunol. 2023, 14, 1147991. [Google Scholar] [CrossRef]
- Cárdenas-Rodríguez, N.; Ignacio-Mejía, I.; Correa-Basurto, J.; Carrasco-Vargas, H.; Vargas-Hernández, M.A.; Albores-Méndez, E.M.; Mayen-Quinto, R.D.; De La Paz-Valente, R.; Bandala, C. Possible Role of Cannabis in the Management of Neuroinflammation in Patients with Post-COVID Condition. Int. J. Mol. Sci. 2024, 25, 3805. [Google Scholar] [CrossRef]
- Holmes, J.; Islam, S.M.; Milligan, K.A. Exploring Cannabinoids as Potential Inhibitors of SARS-CoV-2 Papain-like Protease: Insights from Computational Analysis and Molecular Dynamics Simulations. Viruses 2024, 16, 878. [Google Scholar] [CrossRef] [PubMed]
- Lőrincz, E.B.; Tóth, G.; Spolárics, J.; Herczeg, M.; Hodek, J.; Zupkó, I.; Minorics, R.; Ádám, D.; Oláh, A.; Zouboulis, C.C.; et al. Mannich-type modifications of (−)-cannabidiol and (−)-cannabigerol leading to new, bioactive derivatives. Sci. Rep. 2023, 13, 19618. [Google Scholar] [CrossRef] [PubMed]
- Le, T.Q.; Meesiripan, N.; Sanggrajang, S.; Suwanpidokkul, N.; Prayakprom, P.; Bodhibukkana, C.; Khaowroongrueng, V.; Suriyachan, K.; Thanasitthichai, S.; Srisubat, A.; et al. Anti-proliferative and apoptotic effect of cannabinoids on human pancreatic ductal adenocarcinoma xenograft in BALB/c nude mice model. Sci. Rep. 2024, 14, 6515. [Google Scholar] [CrossRef]
- Kim, M.S.; Lee, J.H.; Kim, S.W.; Bang, C.H. Cannabidiol Alleviates Imiquimod-Induced Psoriasis by Inhibiting JAK2-STAT3 in a Mouse Model. Biomedicines 2024, 12, 2084. [Google Scholar] [CrossRef] [PubMed]
- Puaratanaarunkon, T.; Sittisaksomjai, S.; Sivapornpan, N.; Pongcharoen, P.; Chakkavittumrong, P.; Ingkaninan, K.; Temkitthawon, P.; Promgool, T.; Waranuch, N.; Asawanonda, P. Topical cannabidiol-based treatment for psoriasis: A dual-centre randomized placebo-controlled study. J. Eur. Acad. Dermatol. Venereol. 2022, 36, e718–e720. [Google Scholar] [CrossRef] [PubMed]
- Neubauer, C.; Kragl, M.; Braun, T.; Filipek, P.; Rad, E.B.; Grander, J.; Mähler, N.; Moritz, K.; Hoch, S.; Ziegler, R.; et al. An oil-in-water emulsion containing a combination of ginger extract and synthetic cannabidiol with potent in vitro anti-inflammatory effects alleviates symptoms of atopic dermatitis in a clinical trial. Eur. J. Dermatol. 2024, 34, 416–424. [Google Scholar] [CrossRef] [PubMed]
- Maghfour, J.; Rietcheck, H.R.; Rundle, C.W.; Runion, T.M.; Jafri, Z.A.; Dercon, S.; Lio, P.; Fernandez, J.; Fujita, M.; Dellavalle, R.P.; et al. An Observational Study of the Application of a Topical Cannabinoid Gel on Sensitive Dry Skin. J. Drugs Dermatol. 2020, 19, 1204–1208. [Google Scholar] [CrossRef]
- Chu, D.K.; Koplin, J.J.; Ahmed, T.; Islam, N.; Chang, C.L.; Lowe, A.J. How to Prevent Atopic Dermatitis (Eczema) in 2024: Theory and Evidence. J Allergy Clin. Immunol. Pr. 2024, 12, 1695–1704. [Google Scholar] [CrossRef] [PubMed]
- Chu, D.K.; Schneider, L.; Asiniwasis, R.N.; Boguniewicz, M.; De Benedetto, A.; Ellison, K.; Frazier, W.T.; Greenhawt, M.; Huynh, J.; Kim, E.; et al. Atopic dermatitis (eczema) guidelines: 2023 American Academy of Allergy, Asthma and Immunology/American College of Allergy, Asthma and Immunology Joint Task Force on Practice Parameters GRADE–and Institute of Medicine–based recommendations. Ann. Allergy Asthma Immunol. 2024, 132, 274–312. [Google Scholar] [CrossRef]
- Gatmaitan, J.G.; Lee, J.H. Challenges and Future Trends in Atopic Dermatitis. Int. J. Mol. Sci. 2023, 24, 11380. [Google Scholar] [CrossRef]
- Kim, B.E.; Leung, D.Y.M. Significance of Skin Barrier Dysfunction in Atopic Dermatitis. Allergy Asthma Immunol. Res. 2018, 10, 207–215. [Google Scholar] [CrossRef] [PubMed]
- Kakkar, V.; Saini, K.; Singh, K.K. Challenges of current treatment and exploring the future prospects of nanoformulations for treatment of atopic dermatitis. Pharmacol. Rep. 2023, 75, 1066–1095. [Google Scholar] [CrossRef]
- Hemrajani, C.; Negi, P.; Parashar, A.; Gupta, G.; Jha, N.K.; Singh, S.K.; Chellappan, D.K.; Dua, K. Overcoming drug delivery barriers and challenges in topical therapy of atopic dermatitis: A nanotechnological perspective. Biomed. Pharmacother. 2022, 147, 112633. [Google Scholar] [CrossRef] [PubMed]
- Carroll, C.L.; Fleischer, J.A.B. Tacrolimus ointment: The treatment of atopic dermatitis and other inflammatory cutaneous disease. Expert. Opin. Pharmacother. 2004, 5, 2127–2137. [Google Scholar] [CrossRef] [PubMed]
- Zane, L.T.; Chanda, S.; Jarnagin, K.; Nelson, D.B.; Spelman, L.; Gold, L.F.S. Crisaborole and its Potential Role in Treating Atopic Dermatitis: Overview of Early Clinical Studies. Immunotherapy 2016, 8, 853–866. [Google Scholar] [CrossRef]
- Cascio, M.G.; Gauson, L.A.; Stevenson, L.A.; Ross, R.A.; Pertwee, R.G. Evidence that the plant cannabinoid cannabigerol is a highly potent alpha2-adrenoceptor agonist and moderately potent 5HT1A receptor antagonist. Br. J. Pharmacol. 2010, 159, 129–141. [Google Scholar] [CrossRef]
- Wen, Y.; Wang, Z.; Zhang, R.; Zhu, Y.; Lin, G.; Li, R.; Zhang, J. The antinociceptive activity and mechanism of action of cannabigerol. Biomed. Pharmacother. 2023, 158, 114163. [Google Scholar] [CrossRef] [PubMed]
- Kim, J.; Kim, B.E.; Ahn, K.; Leung, D.Y.M. Interactions Between Atopic Dermatitis and Staphylococcus aureus Infection: Clinical Implications. Allergy Asthma Immunol. Res. 2019, 11, 593–603. [Google Scholar] [CrossRef] [PubMed]
- Luz-Veiga, M.; Amorim, M.; Pinto-Ribeiro, I.; Oliveira, A.L.S.; Silva, S.; Pimentel, L.L.; Rodríguez-Alcalá, L.M.; Madureira, R.; Pintado, M.; Azevedo-Silva, J.; et al. Cannabidiol and Cannabigerol Exert Antimicrobial Activity without Compromising Skin Microbiota. Int. J. Mol. Sci. 2023, 24, 2389. [Google Scholar] [CrossRef] [PubMed]
- Wroński, A.; Dobrzyńska, I.; Sękowski, S.; Łuczaj, W.; Olchowik-Grabarek, E.; Skrzydlewska, E. Cannabidiol and Cannabigerol Modify the Composition and Physicochemical Properties of Keratinocyte Membranes Exposed to UVA. Int. J. Mol. Sci. 2023, 24, 12424. [Google Scholar] [CrossRef] [PubMed]
- Kwiecień, E.; Kowalczuk, D. Therapeutic Potential of Minor Cannabinoids in Dermatological Diseases—A Synthetic Review. Molecules 2023, 28, 6149. [Google Scholar] [CrossRef] [PubMed]
- Livak, K.J.; Schmittgen, T.D. Analysis of Relative Gene Expression Data Using Real-Time Quantitative PCR and the 2−ΔΔCT Method. Methods 2001, 25, 402–408. [Google Scholar] [CrossRef] [PubMed]
- Jeong, G.H.; Lee, J.H. Dysregulated Hippo Signaling Pathway and YAP Activation in Atopic Dermatitis: Insights from Clinical and Animal Studies. Int. J. Mol. Sci. 2023, 24, 17322. [Google Scholar] [CrossRef] [PubMed]
- Facheris, P.; Jeffery, J.; Del Duca, E.; Guttman-Yassky, E. The translational revolution in atopic dermatitis: The paradigm shift from pathogenesis to treatment. Cell. Mol. Immunol. 2023, 20, 448–474. [Google Scholar] [CrossRef]
- Pickard, C.; Smith, A.M.; Cooper, H.; Strickland, I.; Jackson, J.; Healy, E.; Friedmann, P.S. Investigation of mechanisms underlying the T-cell response to the hapten 2,4-dinitrochlorobenzene. J. Investig. Dermatol. 2007, 127, 630–637. [Google Scholar] [CrossRef] [PubMed]
- Riedl, R.; Kühn, A.; Rietz, D.; Hebecker, B.; Glowalla, K.-G.; Peltner, L.K.; Jordan, P.M.; Werz, O.; Lorkowski, S.; Wiegand, C.; et al. Establishment and Characterization of Mild Atopic Dermatitis in the DNCB-Induced Mouse Model. Int. J. Mol. Sci. 2023, 24, 12325. [Google Scholar] [CrossRef]
- Jin, H.; He, R.; Oyoshi, M.; Geha, R.S. Animal Models of Atopic Dermatitis. J. Investig. Dermatol. 2009, 129, 31–40. [Google Scholar] [CrossRef] [PubMed]
- Ebina-Shibuya, R.; Leonard, W.J. Role of thymic stromal lymphopoietin in allergy and beyond. Nat. Rev. Immunol. 2023, 23, 24–37. [Google Scholar] [CrossRef] [PubMed]
- Kim, B.; Rothenberg, M.E.; Sun, X.; Bachert, C.; Artis, D.; Zaheer, R.; Deniz, Y.; Rowe, P.; Cyr, S. Neuroimmune interplay during type 2 inflammation: Symptoms, mechanisms, and therapeutic targets in atopic diseases. J. Allergy Clin. Immunol. 2024, 153, 879–893. [Google Scholar] [CrossRef] [PubMed]
- Trier, A.M.; Kim, B.S. Insights into atopic dermatitis pathogenesis lead to newly approved systemic therapies. Br. J. Dermatol. 2022, 188, 698–708. [Google Scholar] [CrossRef]
- Hu, X.; Li, J.; Fu, M.; Zhao, X.; Wang, W. The JAK/STAT signaling pathway: From bench to clinic. Signal Transduct. Target. Ther. 2021, 6, 402. [Google Scholar] [CrossRef]
- Huang, I.H.; Chung, W.H.; Wu, P.C.; Chen, C.B. JAK-STAT signaling pathway in the pathogenesis of atopic dermatitis: An updated review. Front. Immunol. 2022, 13, 1068260. [Google Scholar] [CrossRef]
- Guttman-Yassky, E.; Irvine, A.D.; Brunner, P.M.; Kim, B.S.; Boguniewicz, M.; Parmentier, J.; Platt, A.M.; Kabashima, K. The role of Janus kinase signaling in the pathology of atopic dermatitis. J. Allergy Clin. Immunol. 2023, 152, 1394–1404. [Google Scholar] [CrossRef]
- Xiong, X.; Chen, S.; Shen, J.; You, H.; Yang, H.; Yan, C.; Fang, Z.; Zhang, J.; Cai, X.; Dong, X.; et al. Cannabis suppresses antitumor immunity by inhibiting JAK/STAT signaling in T cells through CNR2. Signal Transduct. Target. Ther. 2022, 7, 99. [Google Scholar] [CrossRef]
- Jiang, Z.; Jin, S.; Fan, X.; Cao, K.; Liu, Y.; Wang, X.; Ma, Y.; Xiang, L. Cannabidiol Inhibits Inflammation Induced by Cutibacterium acnes-Derived Extracellular Vesicles via Activation of CB2 Receptor in Keratinocytes. J. Inflamm. Res. 2022, 15, 4573–4583. [Google Scholar] [CrossRef] [PubMed]
- Peyravian, N.; Deo, S.; Daunert, S.; Jimenez, J.J. Cannabidiol as a Novel Therapeutic for Immune Modulation. Immunotargets Ther. 2020, 9, 131–140. [Google Scholar] [CrossRef] [PubMed]
- Tenda, Y.; Yamashita, M.; Kimura, M.Y.; Hasegawa, A.; Shimizu, C.; Kitajima, M.; Onodera, A.; Suzuki, A.; Seki, N.; Nakayama, T. Hyperresponsive TH2 cells with enhanced nuclear factor-kappa B activation induce atopic dermatitis-like skin lesions in Nishiki-nezumi Cinnamon/Nagoya mice. J. Allergy Clin. Immunol. 2006, 118, 725–733. [Google Scholar] [CrossRef] [PubMed]
- McFarland, B.C.; Hong, S.W.; Rajbhandari, R.; Twitty, G.B., Jr.; Gray, G.K.; Yu, H.; Benveniste, E.N.; Nozell, S.E. NF-κB-induced IL-6 ensures STAT3 activation and tumor aggressiveness in glioblastoma. PLoS ONE 2013, 8, e78728. [Google Scholar] [CrossRef]
- Mortaz, E.; Redegeld, F.A.; Nijkamp, F.P.; Engels, F. Dual effects of acetylsalicylic acid on mast cell degranulation, expression of cyclooxygenase-2 and release of pro-inflammatory cytokines. Biochem. Pharmacol. 2005, 69, 1049–1057. [Google Scholar] [CrossRef] [PubMed]
- Mandelin, J.; Remitz, A.; Reitamo, S. Effect of Oral Acetylsalicylic Acid on Burning Caused by Tacrolimus Ointment in Patients With Atopic Dermatitis. Arch. Dermatol. 2010, 146, 1178–1180. [Google Scholar] [CrossRef] [PubMed][Green Version]
- Lee, K.H.; Choi, E.H.; Park, C.O. Practical Insights into Atopic Dermatitis; Springer: Berlin/Heidelberg, Germany, 2021. [Google Scholar]
- Laidlaw, T.M. New insights into the mechanisms of aspirin-exacerbated respiratory disease. Curr. Opin. Allergy Clin. Immunol. 2025, 25, 41–46. [Google Scholar] [CrossRef]
- Calapai, F.; Cardia, L.; Esposito, E.; Ammendolia, I.; Mondello, C.; Lo Giudice, R.; Gangemi, S.; Calapai, G.; Mannucci, C. Pharmacological Aspects and Biological Effects of Cannabigerol and Its Synthetic Derivatives. Evid.-Based Complement. Altern. Med. 2022, 2022, 3336516. [Google Scholar] [CrossRef] [PubMed]
- Puighermanal, E.; Luna-Sánchez, M.; Gella, A.; van der Walt, G.; Urpi, A.; Royo, M.; Tena-Morraja, P.; Appiah, I.; de Donato, M.H.; Menardy, F.; et al. Cannabidiol ameliorates mitochondrial disease via PPARγ activation in preclinical models. Nat. Commun. 2024, 15, 7730. [Google Scholar] [CrossRef] [PubMed]
- Beck, L.A.; Cork, M.J.; Amagai, M.; De Benedetto, A.; Kabashima, K.; Hamilton, J.D.; Rossi, A.B. Type 2 Inflammation Contributes to Skin Barrier Dysfunction in Atopic Dermatitis. JID Innov. 2022, 2, 100131. [Google Scholar] [CrossRef] [PubMed]
- Yazici, D.; Ogulur, I.; Pat, Y.; Babayev, H.; Barletta, E.; Ardicli, S.; Bel imam, M.; Huang, M.; Koch, J.; Li, M.; et al. The epithelial barrier: The gateway to allergic, autoimmune, and metabolic diseases and chronic neuropsychiatric conditions. Semin. Immunol. 2023, 70, 101846. [Google Scholar] [CrossRef] [PubMed]
- Łuczaj, W.; Dobrzyńska, I.; Skrzydlewska, E. Differences in the phospholipid profile of melanocytes and melanoma cells irradiated with UVA and treated with cannabigerol and cannabidiol. Sci. Rep. 2023, 13, 16121. [Google Scholar] [CrossRef]
- Tóth, K.F.; Ádám, D.; Bíró, T.; Oláh, A. Cannabinoid Signaling in the Skin: Therapeutic Potential of the "C(ut)annabinoid" System. Molecules 2019, 24, 918. [Google Scholar] [CrossRef]
- Perez, E.; Fernandez, J.R.; Fitzgerald, C.; Rouzard, K.; Tamura, M.; Savile, C. In Vitro and Clinical Evaluation of Cannabigerol (CBG) Produced via Yeast Biosynthesis: A Cannabinoid with a Broad Range of Anti-Inflammatory and Skin Health-Boosting Properties. Molecules 2022, 27, 491. [Google Scholar] [CrossRef] [PubMed]






| Host | Target | Sequence (5′-3′) | |
|---|---|---|---|
| Forward | Reverse | ||
| human | CCL26 | AACTCCGAAACAATTGTGACTCAGCTG | GTAACTCTGGGAGGAAACACCCTCTCC |
| IL1B | ATGATGGCTTATTACAGTGGCAA | GTCGGAGATTCGTAGCTGGA | |
| IL6 | GGCACTGGCAGAAAACAACC | GCAAGTCTCCTCATTGAATCC | |
| TNF | AACGGAGCTGAACAATAGGC | GGGCGATTACAGACACAACT | |
| GAPDH | GAAGGTGAAGGTCGGAGTCAA | GCTCCTGGAAGATGGTGATG | |
| mouse | Tslp | AAAGGGGCTAAGTTCGAGCA | AGGGCTTCTCTTGTTCTCCG |
| Il1b | TGCCACCTTTTGACAGTGAT | AGTGATACTGCCTGCCTGAA | |
| Il4 | TCTCGAATGTACCAGGAGCCATATC | AGCACCTTGGAAGCCTACAGA | |
| Il6 | CCCCAATTTCCAATGCTCTCC | AGGCATAACGCACTAGGTTT | |
| Il13 | CTGCTACCTCACTGTAGCCT | TATTTCATGGCTGAGGGCTG | |
| Il17 | TCCACCGCAATGAAGACCCTGATA | ACCAGCATCTTCTCGACCCTGAAA | |
| Il18 | AGGCATCCAGGACAAATCAG | GGTGTACTCATCGTTGTGGG | |
| Il22 | CTTGTGCGATCTCTGATGGCT | GCTGGAAGTTGGACACCTCA | |
| Il33 | TCCTGTCTGTATTGAGAAACCT | CTTATGGTGAGGCCAGAACG | |
| Actb | TGCTAGGAGCCAGAGCAGTA | AGTGTGACGTTGACATCCGT | |
Disclaimer/Publisher’s Note: The statements, opinions and data contained in all publications are solely those of the individual author(s) and contributor(s) and not of MDPI and/or the editor(s). MDPI and/or the editor(s) disclaim responsibility for any injury to people or property resulting from any ideas, methods, instructions or products referred to in the content. |
© 2025 by the authors. Licensee MDPI, Basel, Switzerland. This article is an open access article distributed under the terms and conditions of the Creative Commons Attribution (CC BY) license (https://creativecommons.org/licenses/by/4.0/).
Share and Cite
Jeong, G.H.; Kim, K.C.; Lee, J.H. Anti-Inflammatory Effects of Cannabigerol In Vitro and In Vivo Are Mediated Through the JAK/STAT/NFκB Signaling Pathway. Cells 2025, 14, 83. https://doi.org/10.3390/cells14020083
Jeong GH, Kim KC, Lee JH. Anti-Inflammatory Effects of Cannabigerol In Vitro and In Vivo Are Mediated Through the JAK/STAT/NFκB Signaling Pathway. Cells. 2025; 14(2):83. https://doi.org/10.3390/cells14020083
Chicago/Turabian StyleJeong, Ga Hee, Ki Chan Kim, and Ji Hyun Lee. 2025. "Anti-Inflammatory Effects of Cannabigerol In Vitro and In Vivo Are Mediated Through the JAK/STAT/NFκB Signaling Pathway" Cells 14, no. 2: 83. https://doi.org/10.3390/cells14020083
APA StyleJeong, G. H., Kim, K. C., & Lee, J. H. (2025). Anti-Inflammatory Effects of Cannabigerol In Vitro and In Vivo Are Mediated Through the JAK/STAT/NFκB Signaling Pathway. Cells, 14(2), 83. https://doi.org/10.3390/cells14020083

