Prostaglandin D2 Synthase: A Novel Player in the Pathological Signaling Mechanism of the Aldosterone–Mineralocorticoid Receptor Pathway in the Heart
Abstract
1. Introduction
2. Materials and Methods
2.1. Animal Model
2.2. Human Tissue Samples
2.3. Cell Culture
2.4. RNA and Real-Time PCR
2.5. Western Blotting
2.6. Adeno-Associated Virus Preparation
2.7. RNA-Sequencing and Raw Data Processing
2.8. Immunostaining
2.9. Immunohistochemistry
2.10. Cell Size Measurement
2.11. Statistics
3. Results
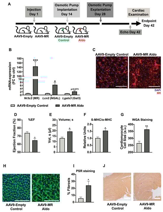
3.1. Aldo–MR Pathway Activation Showed Pathological Phenotype in Mice
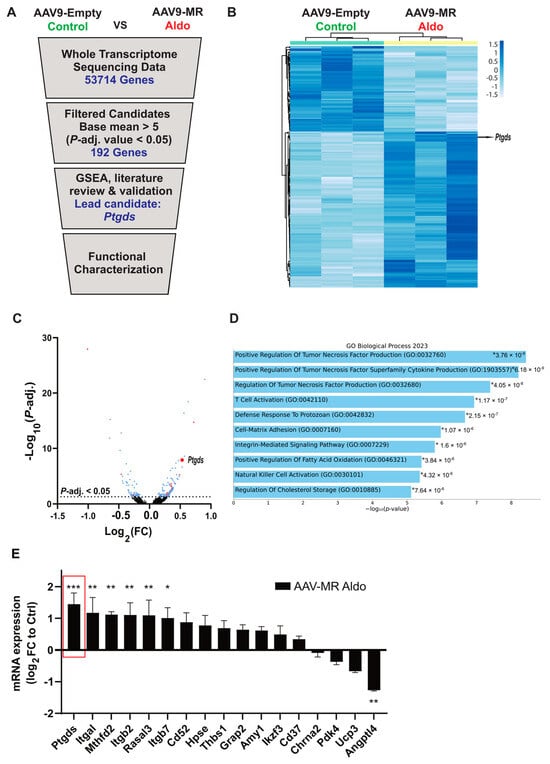
3.2. Novel Players Involved in the Aldo–MR-Pathway-Mediated Cardiac Pathology
3.3. Ptgds Participates in Aldo–MR-Mediated Cardiac Hypertrophy
3.4. Ptgds Is Involved in Cardiac Pathologies
4. Discussion
5. Conclusions
Supplementary Materials
Author Contributions
Funding
Institutional Review Board Statement
Informed Consent Statement
Data Availability Statement
Acknowledgments
Conflicts of Interest
Abbreviations
| AAV | Adeno-associated virus |
| CVD | Cardiovascular disease |
| DEGs | Differentially expressed genes |
| FP | Prostaglandin F2 alpha receptor |
| GSEA | Gene set enrichment analysis |
| hiPSC-CMs | Human-induced pluripotent stem cell-derived cardiomyocytes |
| LIF | Leukemia inhibitory factor |
| MI | Myocardial infarction |
| MR | Mineralocorticoid receptor |
| PGD2 | Prostaglandin D2 |
| PGF2α | Prostaglandin F2 alpha |
| Ptgds | Prostaglandin D2 synthase |
| siRNA | Small interfering ribonucleic acid |
| TNF | Tumor necrosis factor |
References
- Virani, S.S.; Alonso, A.; Benjamin, E.J.; Bittencourt, M.S.; Callaway, C.W.; Carson, A.P.; Chamberlain, A.M.; Chang, A.R.; Cheng, S.; Delling, F.N.; et al. Heart Disease and Stroke Statistics—2020 Update a Report from the American Heart Association. Circulation 2020, 141, 139–596. [Google Scholar] [CrossRef]
- Buonafine, M.; Bonnard, B.; Jaisser, F. Mineralocorticoid Receptor and Cardiovascular Disease. Am. J. Hypertens. 2018, 31, 1165–1174. [Google Scholar] [CrossRef]
- Rossier, B.C.; Staub, O.; Hummler, E. Genetic Dissection of Sodium and Potassium Transport along the Aldosterone-Sensitive Distal Nephron: Importance in the Control of Blood Pressure and Hypertension. FEBS Lett. 2013, 587, 1929–1941. [Google Scholar] [CrossRef]
- Patel, S.; Rauf, A.; Khan, H.; Abu-Izneid, T. Renin-Angiotensin-Aldosterone (RAAS): The Ubiquitous System for Homeostasis and Pathologies. Biomed. Pharmacother. 2017, 94, 317–325. [Google Scholar] [CrossRef] [PubMed]
- Brilla, C.G.; Weber, K.T. Mineralocorticoid Excess, Dietary Sodium, and Myocardial Fibrosis. J. Lab. Clin. Med. 1992, 120, 893–901. [Google Scholar] [PubMed]
- Fraccarollo, D.; Thomas, S.; Scholz, C.J.; Hilfiker-Kleiner, D.; Galuppo, P.; Bauersachs, J. Macrophage Mineralocorticoid Receptor Is a Pleiotropic Modulator of Myocardial Infarct Healing. Hypertension 2019, 73, 102–111. [Google Scholar] [CrossRef]
- Fraccarollo, D.; Berger, S.; Galuppo, P.; Kneitz, S.; Hein, L.; Schütz, G.; Frantz, S.; Ertl, G.; Bauersachs, J. Deletion of Cardiomyocyte Mineralocorticoid Receptor Ameliorates Adverse Remodeling after Myocardial Infarction. Circulation 2011, 123, 400–408. [Google Scholar] [CrossRef]
- Hayashi, M.; Tsutamoto, T.; Wada, A.; Maeda, K.; Mabuchi, N.; Tsutsui, T.; Matsui, T.; Fujii, M.; Matsumoto, T.; Yamamoto, T.; et al. Relationship between Transcardiac Extraction of Aldosterone and Left Ventricular Remodeling in Patients with First Acute Myocardial Infarction: Extracting Aldosterone through the Heart Promotes Ventricular Remodeling after Acute Myocardial Infarction. J. Am. Coll. Cardiol. 2001, 38, 1375–1382. [Google Scholar] [CrossRef] [PubMed]
- De Angelis, N.; Fiordaliso, F.; Latini, R.; Calvillo, L.; Funicello, M.; Gobbi, M.; Mennini, T.; Masson, S. Appraisal of the Role of Angiotensin II and Aldosterone in Ventricular Myocyte Apoptosis in Adult Normotensive Rat. J. Mol. Cell Cardiol. 2002, 34, 1655–1665. [Google Scholar] [CrossRef]
- Zannad, F.; McMurray, J.J.V.; Krum, H.; van Veldhuisen, D.J.; Swedberg, K.; Shi, H.; Vincent, J.; Pocock, S.J.; Pitt, B. Eplerenone in Patients with Systolic Heart Failure and Mild Symptoms. N. Engl. J. Med. 2011, 364, 11–21. [Google Scholar] [CrossRef]
- Pitt, B.; Remme, W.; Zannad, F.; Neaton, J.; Martinez, F.; Roniker, B.; Bittman, R.; Hurley, S.; Kleiman, J.; Gatlin, M. Eplerenone, a Selective Aldosterone Blocker, in Patients with Left Ventricular Dysfunction after Myocardial Infarction. N. Engl. J. Med. 2003, 348, 1309–1321. [Google Scholar] [CrossRef]
- Pitt, B.; Williams, G.; Remme, W.; Martinez, F.; Lopez-Sendon, J.; Zannad, F.; Neaton, J.; Roniker, B.; Hurley, S.; Burns, D.; et al. The EPHESUS Trial: Eplerenone in Patients with Heart Failure Due to Systolic Dysfunction Complicating Acute Myocardial Infarction. Eplerenone Post-AMI Heart Failure Efficacy and Survival Study. Cardiovasc. Drugs Ther. 2001, 15, 79–87. [Google Scholar] [CrossRef]
- Pitt, B.; Zannad, F.; Remme, W.J.; Cody, R.; Castaigne, A.; Perez, A.; Palensky, J.; Wittes, J. The Effect of Spironolactone on Morbidity and Mortality in Patients with Severe Heart Failure. N. Engl. J. Med. 1999, 341, 709–717. [Google Scholar] [CrossRef]
- Tarjus, A.; Martínez-Martínez, E.; Amador, C.; Latouche, C.; El Moghrabi, S.; Berger, T.; Mak, T.W.; Fay, R.; Farman, N.; Rossignol, P.; et al. Neutrophil Gelatinase-Associated Lipocalin, a Novel Mineralocorticoid Biotarget, Mediates Vascular Profibrotic Effects of Mineralocorticoids. Hypertension 2015, 66, 158–166. [Google Scholar] [CrossRef] [PubMed]
- Martínez-Martínez, E.; Buonafine, M.; Boukhalfa, I.; Ibarrola, J.; Fernández-Celis, A.; Kolkhof, P.; Rossignol, P.; Girerd, N.; Mulder, P.; López-Andrés, N.; et al. Aldosterone Target NGAL (Neutrophil Gelatinase-Associated Lipocalin) Is Involved in Cardiac Remodeling After Myocardial Infarction Through NFκB Pathway. Hypertension 2017, 70, 1148–1156. [Google Scholar] [CrossRef]
- Bauersachs, J.; Fraccarollo, D. Mineralocorticoid Receptor-Dependent Adverse Remodeling After Myocardial Infarction Mediated by UNGALant Activation of NFκB. Hypertension 2017, 70, 1080–1081. [Google Scholar] [CrossRef] [PubMed]
- Yang, B.; Fan, P.; Xu, A.; Lam, K.S.; Berger, T.; Mak, T.W.; Tse, H.-F.; Yue, J.W.; Song, E.; Vanhoutte, P.M.; et al. Improved Functional Recovery to I/R Injury in Hearts from Lipocalin-2 Deficiency Mice: Restoration of Mitochondrial Function and Phospholipids Remodeling. Am. J. Transl. Res. 2012, 4, 60. [Google Scholar]
- Egido, J.; Zaragoza, C.; Gomez-Guerrero, C.; Martin-Ventura, J.L.; Blanco-Colio, L.; Lavin, B.; Mallavia, B.; Tarin, C.; Mas, S.; Ortiz, A. Animal Models of Cardiovascular Diseases. J. Biomed. Biotechnol. 2011, 2011, 1–13. [Google Scholar]
- Qin, W.; Rudolph, A.E.; Bond, B.R.; Rocha, R.; Blomme, E.A.G.; Goellner, J.J.; Funder, J.W.; McMahon, E.G. Transgenic Model of Aldosterone-Driven Cardiac Hypertrophy and Heart Failure. Circ. Res. 2003, 93, 69–76. [Google Scholar] [CrossRef]
- Viereck, J.; Bührke, A.; Foinquinos, A.; Chatterjee, S.; Kleeberger, J.A.; Xiao, K.; Janssen-Peters, H.; Batkai, S.; Ramanujam, D.; Kraft, T.; et al. Targeting Muscle-Enriched Long Non-Coding RNA H19 Reverses Pathological Cardiac Hypertrophy. Eur. Heart J. 2020, 41, 3462–3474. [Google Scholar] [CrossRef] [PubMed]
- Gupta, S.K.; Foinquinos, A.; Thum, S.; Remke, J.; Zimmer, K.; Bauters, C.; de Groote, P.; Boon, R.A.; de Windt, L.J.; Preissl, S.; et al. Preclinical Development of a MicroRNA-Based Therapy for Elderly Patients With Myocardial Infarction. J. Am. Coll. Cardiol. 2016, 68, 1557–1571. [Google Scholar] [CrossRef]
- Gupta, S.K.; Garg, A.; Bär, C.; Chatterjee, S.; Foinquinos, A.; Milting, H.; Streckfus-Bomeke, K.; Fiedler, J.; Thum, T. Quaking Inhibits Doxorubicin-Mediated Cardiotoxicity Through Regulation of Cardiac Circular RNA Expression. Circ. Res. 2018, 122, 246–254. [Google Scholar] [CrossRef] [PubMed]
- Metsalu, T.; Vilo, J. ClustVis: A Web Tool for Visualizing Clustering of Multivariate Data Using Principal Component Analysis and Heatmap. Nucleic Acids Res. 2015, 43, W566–W570. [Google Scholar] [CrossRef] [PubMed]
- Xie, Z.; Bailey, A.; Kuleshov, M.V.; Clarke, D.J.B.; Evangelista, J.E.; Jenkins, S.L.; Lachmann, A.; Wojciechowicz, M.L.; Kropiwnicki, E.; Jagodnik, K.M.; et al. Gene Set Knowledge Discovery with Enrichr. Curr. Protoc. 2021, 1, 90. [Google Scholar] [CrossRef] [PubMed]
- Kuleshov, M.V.; Jones, M.R.; Rouillard, A.D.; Fernandez, N.F.; Duan, Q.; Wang, Z.; Koplev, S.; Jenkins, S.L.; Jagodnik, K.M.; Lachmann, A.; et al. Enrichr: A Comprehensive Gene Set Enrichment Analysis Web Server 2016 Update. Nucleic Acids Res. 2016, 44, 90–97. [Google Scholar] [CrossRef]
- Chen, E.Y.; Tan, C.M.; Kou, Y.; Duan, Q.; Wang, Z.; Meirelles, G.V.; Clark, N.R.; Ma’ayan, A. Enrichr: Interactive and Collaborative HTML5 Gene List Enrichment Analysis Tool. BMC Bioinform. 2013, 14, 128. [Google Scholar] [CrossRef]
- Urbanet, R.; Cat, A.N.D.; Feraco, A.; Venteclef, N.; El Mogrhabi, S.; Sierra-Ramos, C.; De La Rosa, D.A.; Adler, G.K.; Quilliot, D.; Rossignol, P.; et al. Adipocyte Mineralocorticoid Receptor Activation Leads to Metabolic Syndrome and Induction of Prostaglandin D2 Synthase. Hypertension 2015, 66, 149–157. [Google Scholar] [CrossRef]
- Kodama, H.; Fukuda, K.; Pan, J.; Makino, S.; Baba, A.; Hori, S.; Ogawa, S. Leukemia Inhibitory Factor, a Potent Cardiac Hypertrophic Cytokine, Activates the JAK/STAT Pathway in Rat Cardiomyocytes. Circ. Res. 1997, 81, 656–663. [Google Scholar] [CrossRef]
- Favre, J.; Gao, J.; di Zhang, A.; Remy-Jouet, I.; Ouvrard-Pascaud, A.; Dautreaux, B.; Escoubet, B.; Thuillez, C.; Jaisser, F.; Richard, V. Coronary Endothelial Dysfunction after Cardiomyocyte-Specific Mineralocorticoid Receptor Overexpression. Am. J. Physiol. Heart Circ. Physiol. 2011, 300, 2035–2043. [Google Scholar] [CrossRef]
- Ouvrard-Pascaud, A.; Sainte-Marie, Y.; Bénitah, J.P.; Perrier, R.; Soukaseum, C.; Cat, A.N.D.; Royer, A.; Quang, K.L.; Charpentier, F.; Demolombe, S.; et al. Conditional Mineralocorticoid Receptor Expression in the Heart Leads to Life-Threatening Arrhythmias. Circulation 2005, 111, 3025–3033. [Google Scholar] [CrossRef]
- Pacak, C.A.; Mah, C.S.; Thattaliyath, B.D.; Conlon, T.J.; Lewis, M.A.; Cloutier, D.E.; Zolotukhin, I.; Tarantal, A.F.; Byrne, B.J. Recombinant Adeno-Associated Virus Serotype 9 Leads to Preferential Cardiac Transduction in Vivo. Circ. Res. 2006, 99, 3–9. [Google Scholar] [CrossRef]
- Zincarelli, C.; Soltys, S.; Rengo, G.; Rabinowitz, J.E. Analysis of AAV Serotypes 1-9 Mediated Gene Expression and Tropism in Mice after Systemic Injection. Mol. Ther. 2008, 16, 1073–1080. [Google Scholar] [CrossRef]
- Zhao, Q.; Wu, K.; Li, N.; Li, Z.; Jin, F. Identification of Potentially Relevant Genes for Myocardial Infarction Using RNA Sequencing Data Analysis. Exp. Ther. Med. 2018, 15, 1456–1464. [Google Scholar] [CrossRef]
- Orenes-Piñero, E.; Manzano-Fernández, S.; López-Cuenca, Á.; Marín, F.; Valdés, M.; Januzzi, J.L. β-Trace Protein: From GFR Marker to Cardiovascular Risk Predictor. Clin. J. Am. Soc. Nephrol. 2013, 8, 873–881. [Google Scholar] [CrossRef] [PubMed]
- Biringer, R.G. The Enzymology of the Human Prostanoid Pathway. Mol. Biol. Rep. 2020, 47, 4569–4586. [Google Scholar] [CrossRef]
- Ricciotti, E.; Fitzgerald, G.A. Prostaglandins and Inflammation. Arterioscler. Thromb. Vasc. Biol. 2011, 31, 986–1000. [Google Scholar] [CrossRef] [PubMed][Green Version]
- Hirata, T.; Narumiya, S. Prostanoids as Regulators of Innate and Adaptive Immunity. Adv. Immunol. 2012, 116, 143–174. [Google Scholar]
- Fujino, H.; Regan, J.W. Prostaglandin F2α Amplifies Tumor Necrosis Factor-α Promoter Activity by the FPB Prostanoid Receptor. Biochem. Biophys. Res. Commun. 2004, 317, 1114–1120. [Google Scholar] [CrossRef]
- Koyani, C.N.; Windischhofer, W.; Rossmann, C.; Jin, G.; Kickmaier, S.; Heinzel, F.R.; Groschner, K.; Alavian-Ghavanini, A.; Sattler, W.; Malle, E. 15-Deoxy-Δ12,14-PGJ2 Promotes Inflammation and Apoptosis in Cardiomyocytes via the DP2/MAPK/TNFα Axis. Int. J. Cardiol. 2014, 173, 472. [Google Scholar] [CrossRef] [PubMed][Green Version]
- Kunisch, E.; Jansen, A.; Kojima, F.; Löffler, I.; Kapoor, M.; Kawai, S.; Rubio, I.; Crofford, L.J.; Kinne, R.W. Prostaglandin E2 Differentially Modulates Proinflammatory/Prodestructive Effects of TNF-Alpha on Synovial Fibroblasts via Specific E Prostanoid Receptors/CAMP. J. Immunol. 2009, 183, 1328–1336. [Google Scholar] [CrossRef]
- Beccacece, L.; Abondio, P.; Bini, C.; Pelotti, S.; Luiselli, D. The Link between Prostanoids and Cardiovascular Diseases. Int. J. Mol. Sci. 2023, 24, 4193. [Google Scholar] [CrossRef]
- Fitzpatrick, F.A.; Wynalda, M.A. Albumin-Catalyzed Metabolism of Prostaglandin D2. Identification of Products Formed in Vitro. J. Biol. Chem. 1983, 258, 11713–11718. [Google Scholar] [CrossRef]
- Watanabe, K. Prostaglandin F Synthase. Prostaglandins Other Lipid Mediat. 2002, 68–69, 401–407. [Google Scholar] [CrossRef] [PubMed]
- Adams, J.W.; Migita, D.S.; Yu, M.K.; Young, R.; Hellickson, M.S.; Castro-Vargas, F.E.; Domingo, J.D.; Lee, P.H.; Bui, J.S.; Henderson, S.A. Prostaglandin F2 Alpha Stimulates Hypertrophic Growth of Cultured Neonatal Rat Ventricular Myocytes. J. Biol. Chem. 1996, 271, 1179–1186. [Google Scholar] [CrossRef] [PubMed]
- Ding, W.Y.; Ti, Y.; Wang, J.; Wang, Z.H.; Xie, G.L.; Shang, Y.Y.; Tang, M.X.; Zhang, Y.; Zhang, W.; Zhong, M. Prostaglandin F2α Facilitates Collagen Synthesis in Cardiac Fibroblasts via an F-Prostanoid Receptor/Protein Kinase C/Rho Kinase Pathway Independent of Transforming Growth Factor Β1. Int. J. Biochem. Cell Biol. 2012, 44, 1031–1039. [Google Scholar] [CrossRef] [PubMed]
- Ding, W.Y.; Liu, L.; Wang, Z.H.; Tang, M.X.; Ti, Y.; Han, L.; Zhang, L.; Zhang, Y.; Zhong, M.; Zhang, W. FP-Receptor Gene Silencing Ameliorates Myocardial Fibrosis and Protects from Diabetic Cardiomyopathy. J. Mol. Med. 2014, 92, 629–640. [Google Scholar] [CrossRef]
- Ragolia, L.; Hall, C.E.; Palaia, T. Lipocalin-Type Prostaglandin D(2) Synthase Stimulates Glucose Transport via Enhanced GLUT4 Translocation. Prostaglandins Other Lipid Mediat. 2008, 87, 34–41. [Google Scholar] [CrossRef]




Disclaimer/Publisher’s Note: The statements, opinions and data contained in all publications are solely those of the individual author(s) and contributor(s) and not of MDPI and/or the editor(s). MDPI and/or the editor(s) disclaim responsibility for any injury to people or property resulting from any ideas, methods, instructions or products referred to in the content. |
© 2025 by the authors. Licensee MDPI, Basel, Switzerland. This article is an open access article distributed under the terms and conditions of the Creative Commons Attribution (CC BY) license (https://creativecommons.org/licenses/by/4.0/).
Share and Cite
Garg, A.; Juchem, M.; Biss, S.; Borisch, C.N.; Leonardy, J.; Bär, C.; Gupta, S.K.; Thum, T. Prostaglandin D2 Synthase: A Novel Player in the Pathological Signaling Mechanism of the Aldosterone–Mineralocorticoid Receptor Pathway in the Heart. Cells 2025, 14, 1485. https://doi.org/10.3390/cells14191485
Garg A, Juchem M, Biss S, Borisch CN, Leonardy J, Bär C, Gupta SK, Thum T. Prostaglandin D2 Synthase: A Novel Player in the Pathological Signaling Mechanism of the Aldosterone–Mineralocorticoid Receptor Pathway in the Heart. Cells. 2025; 14(19):1485. https://doi.org/10.3390/cells14191485
Chicago/Turabian StyleGarg, Ankita, Malte Juchem, Sinje Biss, Carla Nunes Borisch, Julia Leonardy, Christian Bär, Shashi Kumar Gupta, and Thomas Thum. 2025. "Prostaglandin D2 Synthase: A Novel Player in the Pathological Signaling Mechanism of the Aldosterone–Mineralocorticoid Receptor Pathway in the Heart" Cells 14, no. 19: 1485. https://doi.org/10.3390/cells14191485
APA StyleGarg, A., Juchem, M., Biss, S., Borisch, C. N., Leonardy, J., Bär, C., Gupta, S. K., & Thum, T. (2025). Prostaglandin D2 Synthase: A Novel Player in the Pathological Signaling Mechanism of the Aldosterone–Mineralocorticoid Receptor Pathway in the Heart. Cells, 14(19), 1485. https://doi.org/10.3390/cells14191485

