Side-by-Side Comparison of Culture Media Uncovers Phenotypic and Functional Differences in Primary Mouse Aortic Mural Cells
Abstract
1. Introduction
2. Materials and Methods
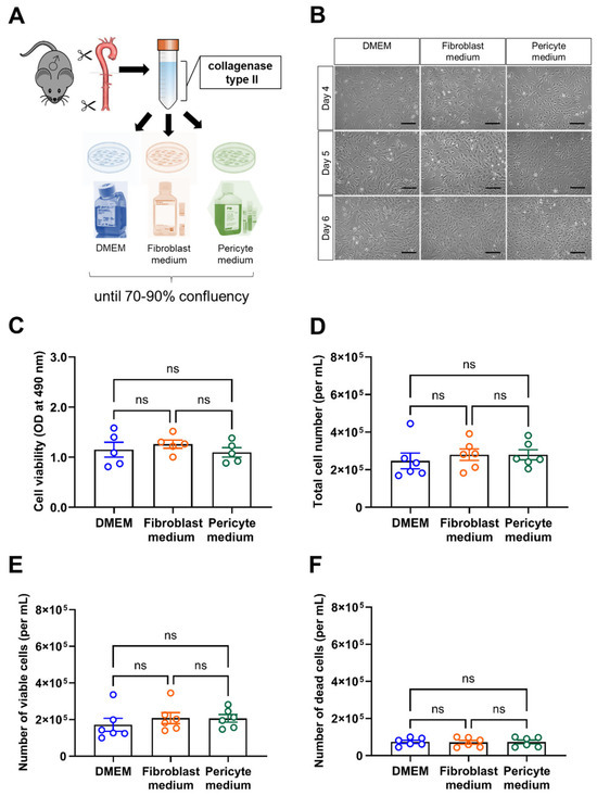
2.1. Primary Aortic Mural Cell Isolation and Cultivation
2.2. Analysis of Cell Viability
2.3. Detection of Apoptotic Cells
2.4. Detection of Senescent Cells
2.5. Fluorescence in Situ Hybridization Analysis of Telomere Length
2.6. Immunofluorescence Staining of Proliferation and Mural Cell Lineage Markers
2.7. Image Quantification of Cellular Fluorescence
2.8. Flow Cytometry Analysis
2.9. RNA Isolation and Quantitative Real-Time Polymerase Chain Reaction
2.10. Western Blot Analysis
2.11. Quantification of Cell Area, Perimeter, and Diameter
2.12. Analysis of Cell Migration
2.13. Seahorse Metabolic Flux Analysis
2.14. Cellular Reactive Oxygen Species Detection
2.15. Statistical Analysis
3. Results
3.1. Medium Composition Does Not Affect the Viability of Primary Aortic Mural Cells
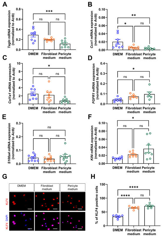
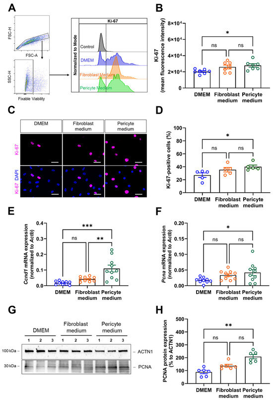
3.2. Primary Aortic Mural Cells Expanded in Pericyte Medium Exhibit Increased Proliferation
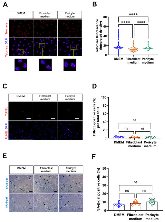
3.3. Cultivation of Primary Aortic Mural Cells in Pericyte Medium Is Associated with Telomere Shortening, but Does Not Affect Markers of Apoptosis or Senescence
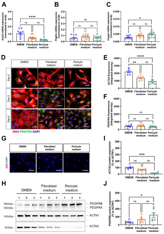
3.4. The Expression of Marker Genes for Differentiated Smooth Muscle Cells Is Best Preserved in Primary Aortic Mural Cells Expanded in Basal Medium
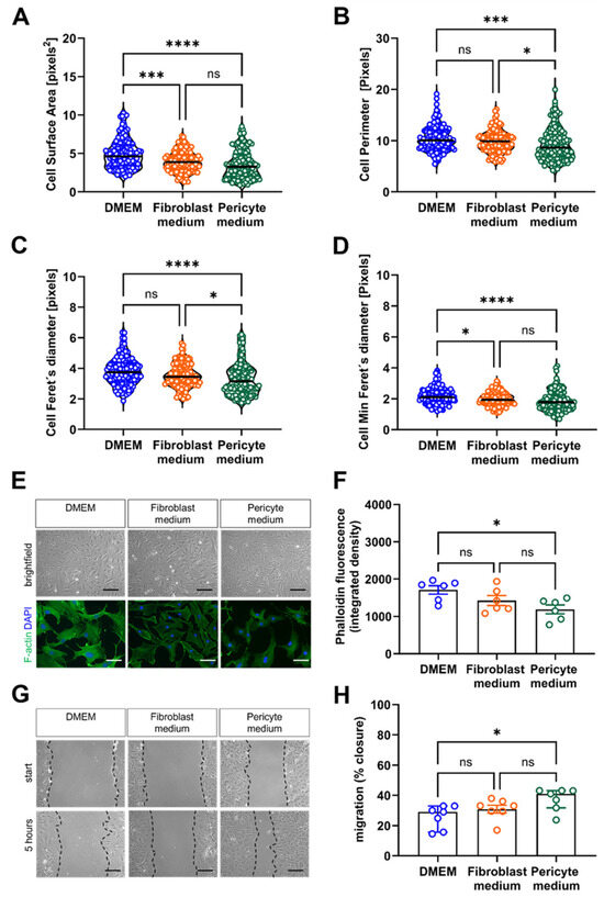
3.5. Primary Aortic Mural Cells Expanded in Pericyte Medium Are Smaller and Exhibit an Increased Migratory Capacity
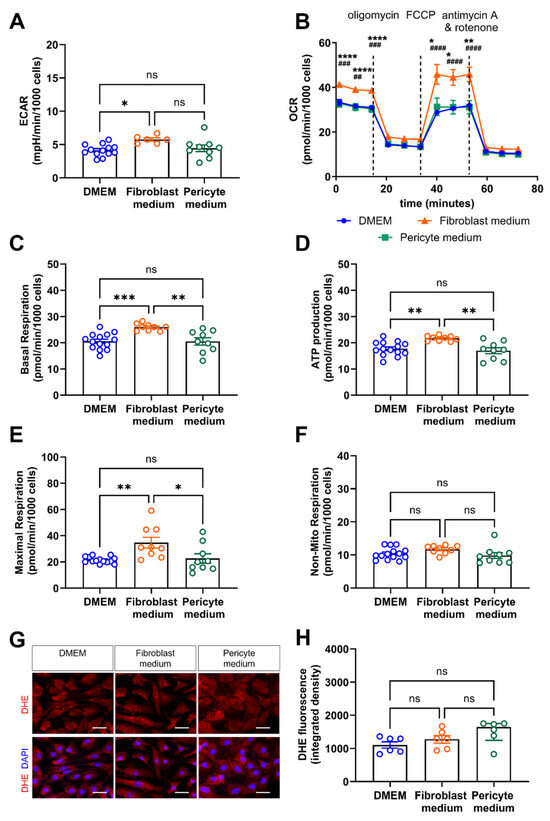
3.6. Expansion of Primary Aortic Mural Cells in Fibroblast Medium Is Associated with Metabolic Reprogramming
4. Discussion
5. Conclusions
Supplementary Materials
Author Contributions
Funding
Institutional Review Board Statement
Data Availability Statement
Acknowledgments
Conflicts of Interest
Abbreviations
| DAPI | 4′,6-diamidino-2-phenylindole |
| DHE | Dihydroethidium |
| DMEM | Dulbecco’s Modified Eagle Medium |
| ECAR | extracellular acidification rate |
| ECM | extracellular matrix |
| FBS | fetal bovine serum |
| FCS | fetal calf serum |
| FGF | fibroblast growth factor |
| FISH | fluorescence in situ hybridization |
| MFI | mean fluorescent intensity |
| OCR | oxygen consumption rate |
| PDGF | platelet-derived growth factor |
| PFA | paraformaldehyde |
| qPCR | quantitative real-time polymerase chain reaction |
| RT | room temperature |
| SMC | smooth muscle cell |
| TUNEL | dUTP nick-end labeling |
References
- Michel, J.-B.; Lagrange, J.; Regnault, V.; Lacolley, P. Conductance Artery Wall Layers and Their Respective Roles in the Clearance Functions. Arterioscler. Thromb. Vasc. Biol. 2022, 42, e253–e272. [Google Scholar] [CrossRef] [PubMed]
- Majesky, M.W.; Horita, H.; Ostriker, A.; Lu, S.; Regan, J.N.; Bagchi, A.; Dong, X.R.; Poczobutt, J.; Nemenoff, R.A.; Weiser-Evans, M.C. Differentiated Smooth Muscle Cells Generate a Subpopulation of Resident Vascular Progenitor Cells in the Adventitia Regulated by Klf4. Circ. Res. 2017, 120, 296–311. [Google Scholar] [CrossRef] [PubMed]
- Siekmann, A.F. Biology of vascular mural cells. Development 2023, 150, dev200271. [Google Scholar] [CrossRef]
- Ross, R.; Glomset, J.; Kariya, B.; Harker, L. A platelet-dependent serum factor that stimulates the proliferation of arterial smooth muscle cells in vitro. Proc. Natl. Acad. Sci. USA 1974, 71, 1207–1210. [Google Scholar] [CrossRef]
- Ross, R.; Glomset, J.A. The pathogenesis of atherosclerosis (second of two parts). N. Engl. J. Med. 1976, 295, 420–425. [Google Scholar] [CrossRef]
- Bennett, M.R.; Sinha, S.; Owens, G.K. Vascular Smooth Muscle Cells in Atherosclerosis. Circ. Res. 2016, 118, 692–702. [Google Scholar] [CrossRef]
- Frismantiene, A.; Philippova, M.; Erne, P.; Resink, T.J. Smooth muscle cell-driven vascular diseases and molecular mechanisms of VSMC plasticity. Cell Signal 2018, 52, 48–64. [Google Scholar] [CrossRef] [PubMed]
- Elmarasi, M.; Elmakaty, I.; Elsayed, B.; Elsayed, A.; Zein, J.A.; Boudaka, A.; Eid, A.H. Phenotypic switching of vascular smooth muscle cells in atherosclerosis, hypertension, and aortic dissection. J. Cell Physiol. 2024, 239, e31200. [Google Scholar] [CrossRef]
- Younesi, F.S.; Miller, A.E.; Barker, T.H.; Rossi, F.M.V.; Hinz, B. Fibroblast and myofibroblast activation in normal tissue repair and fibrosis. Nat. Rev. Mol. Cell Biol. 2024, 25, 617–638. [Google Scholar] [CrossRef]
- Ponticos, M.; Smith, B.D. Extracellular matrix synthesis in vascular disease: Hypertension, and atherosclerosis. J. Biomed Res. 2014, 28, 25–39. [Google Scholar] [CrossRef]
- Boyd, D.F.; Allen, E.K.; Randolph, A.G.; Guo, X.J.; Weng, Y.; Sanders, C.J.; Bajracharya, R.; Lee, N.K.; Guy, C.S.; Vogel, P.; et al. Exuberant fibroblast activity compromises lung function via ADAMTS4. Nature 2020, 587, 466–471. [Google Scholar] [CrossRef] [PubMed]
- Kinard, F.; Jaworski, K.; Sergent-Engelen, T.; Goldstein, D.; Van Veldhoven, P.P.; Holvoet, P.; Trouet, A.; Schneider, Y.J.; Remacle, C. Smooth muscle cells influence monocyte response to LDL as well as their adhesion and transmigration in a coculture model of the arterial wall. J. Vasc. Res. 2001, 38, 479–491. [Google Scholar] [CrossRef] [PubMed]
- McMahon, M.; Ye, S.; Pedrina, J.; Dlugolenski, D.; Stambas, J. Extracellular Matrix Enzymes and Immune Cell Biology. Front. Mol. Biosci. 2021, 8, 703868. [Google Scholar] [CrossRef] [PubMed]
- Riches, K.; Clark, E.; Helliwell, R.J.; Angelini, T.G.; Hemmings, K.E.; Bailey, M.A.; Bridge, K.I.; Scott, D.J.A.; Porter, K.E. Progressive Development of Aberrant Smooth Muscle Cell Phenotype in Abdominal Aortic Aneurysm Disease. J. Vasc. Res. 2017, 55, 35–46. [Google Scholar] [CrossRef]
- Marbacher, S.; Marjamaa, J.; Bradacova, K.; von Gunten, M.; Honkanen, P.; Abo-Ramadan, U.; Hernesniemi, J.; Niemelä, M.; Frösen, J. Loss of mural cells leads to wall degeneration, aneurysm growth, and eventual rupture in a rat aneurysm model. Stroke 2014, 45, 248–254. [Google Scholar] [CrossRef]
- Libby, P.; O’Brien, K.V. Culture of quiescent arterial smooth muscle cells in a defined serum-free medium. J. Cell. Physiol. 1983, 115, 217–223. [Google Scholar] [CrossRef]
- Percie du Sert, N.; Hurst, V.; Ahluwalia, A.; Alam, S.; Avey, M.T.; Baker, M.; Browne, W.J.; Clark, A.; Cuthill, I.C.; Dirnagl, U.; et al. The ARRIVE guidelines 2.0: Updated guidelines for reporting animal research. PLoS Biol. 2020, 18, e3000410. [Google Scholar] [CrossRef]
- Gogiraju, R.; Gachkar, S.; Velmeden, D.; Bochenek, M.L.; Zifkos, K.; Hubert, A.; Münzel, T.; Offermanns, S.; Schäfer, K. Protein Tyrosine Phosphatase 1B Deficiency in Vascular Smooth Muscle Cells Promotes Perivascular Fibrosis following Arterial Injury. Thromb. Haemost. 2022, 122, 1814–1826. [Google Scholar] [CrossRef]
- Gogiraju, R.; Witzler, C.; Shahneh, F.; Hubert, A.; Renner, L.; Bochenek, M.L.; Zifkos, K.; Becker, C.; Thati, M.; Schäfer, K. Deletion of endothelial leptin receptors in mice promotes diet-induced obesity. Sci. Rep. 2023, 13, 8276. [Google Scholar] [CrossRef]
- Österreicher, C.H.; Penz-Österreicher, M.; Grivennikov, S.I.; Guma, M.; Koltsova, E.K.; Datz, C.; Sasik, R.; Hardiman, G.; Karin, M.; Brenner, D.A. Fibroblast-specific protein 1 identifies an inflammatory subpopulation of macrophages in the liver. Proc. Natl. Acad. Sci. USA 2011, 108, 308–313. [Google Scholar] [CrossRef]
- Dartsch, P.C.; Weiss, H.D.; Betz, E. Human vascular smooth muscle cells in culture: Growth characteristics and protein pattern by use of serum-free media supplements. Eur. J. Cell Biol. 1990, 51, 285–294. [Google Scholar] [PubMed]
- Ross, R.; Glomset, J.; Harker, L. Response to injury and atherogenesis. Am. J. Pathol. 1977, 86, 675–684. [Google Scholar] [PubMed]
- Ruan, J.; Luo, M.; Wang, C.; Fan, L.; Yang, S.N.; Cardenas, M.; Geng, H.; Leonard, J.P.; Melnick, A.; Cerchietti, L.; et al. Imatinib disrupts lymphoma angiogenesis by targeting vascular pericytes. Blood 2013, 121, 5192–5202. [Google Scholar] [CrossRef]
- Cao, G.; Xuan, X.; Hu, J.; Zhang, R.; Jin, H.; Dong, H. How vascular smooth muscle cell phenotype switching contributes to vascular disease. Cell Commun. Signal 2022, 20, 180. [Google Scholar] [CrossRef] [PubMed]
- Thyberg, J.; Palmberg, L.; Nilsson, J.; Ksiazek, T.; Sjolund, M. Phenotype modulation in primary cultures of arterial smooth muscle cells. On the role of platelet-derived growth factor. Differentiation 1983, 25, 156–167. [Google Scholar] [CrossRef]
- Chang, W.; Li, Y.; Liu, F.; Zang, K.; Zhang, P.; Qu, S.; Zhao, J.; Xue, J. Isolation and Cultivation of Vascular Smooth Muscle Cells from the Mouse Circle of Willis. J. Vasc. Res. 2023, 60, 234–244. [Google Scholar] [CrossRef]
- Sjölund, M.; Hedin, U.; Sejersen, T.; Heldin, C.H.; Thyberg, J. Arterial smooth muscle cells express platelet-derived growth factor (PDGF) A chain mRNA, secrete a PDGF-like mitogen, and bind exogenous PDGF in a phenotype- and growth state-dependent manner. J. Cell Biol. 1988, 106, 403–413. [Google Scholar] [CrossRef]
- Chen, P.Y.; Qin, L.; Li, G.; Tellides, G.; Simons, M. Fibroblast growth factor (FGF) signaling regulates transforming growth factor beta (TGFbeta)-dependent smooth muscle cell phenotype modulation. Sci. Rep. 2016, 6, 33407. [Google Scholar] [CrossRef]
- Song, Z.; Jin, R.; Yu, S.; Nanda, A.; Granger, D.N.; Li, G. Crucial role of CD40 signaling in vascular wall cells in neointimal formation and vascular remodeling after vascular interventions. Arterioscler. Thromb. Vasc. Biol. 2012, 32, 50–64. [Google Scholar] [CrossRef]
- Schönbeck, U.; Mach, F.; Sukhova, G.K.; Murphy, C.; Bonnefoy, J.Y.; Fabunmi, R.P.; Libby, P. Regulation of matrix metalloproteinase expression in human vascular smooth muscle cells by T lymphocytes: A role for CD40 signaling in plaque rupture? Circ. Res. 1997, 81, 448–454. [Google Scholar] [CrossRef]
- Lin, C.S.; Hsieh, P.S.; Hwang, L.L.; Lee, Y.H.; Tsai, S.H.; Tu, Y.C.; Hung, Y.W.; Liu, C.C.; Chuang, Y.P.; Liao, M.T.; et al. The CCL5/CCR5 Axis Promotes Vascular Smooth Muscle Cell Proliferation and Atherogenic Phenotype Switching. Cell. Physiol. Biochem. 2018, 47, 707–720. [Google Scholar] [CrossRef] [PubMed]
- Myler, H.A.; West, J.L. Heparanase and platelet factor-4 induce smooth muscle cell proliferation and migration via bFGF release from the ECM. J. Biochem. 2002, 131, 913–922. [Google Scholar] [CrossRef] [PubMed]
- Mayer, H.; Bertram, H.; Lindenmaier, W.; Korff, T.; Weber, H.; Weich, H. Vascular endothelial growth factor (VEGF-A) expression in human mesenchymal stem cells: Autocrine and paracrine role on osteoblastic and endothelial differentiation. J. Cell. Biochem. 2005, 95, 827–839. [Google Scholar] [CrossRef]
- Lee, C.; Chen, R.; Sun, G.; Liu, X.; Lin, X.; He, C.; Xing, L.; Liu, L.; Jensen, L.D.; Kumar, A.; et al. VEGF-B prevents excessive angiogenesis by inhibiting FGF2/FGFR1 pathway. Signal Transduct. Target. Ther. 2023, 8, 305. [Google Scholar] [CrossRef]
- Takagi, H.; King, G.L.; Aiello, L.P. Identification and characterization of vascular endothelial growth factor receptor (Flt) in bovine retinal pericytes. Diabetes 1996, 45, 1016–1023. [Google Scholar] [CrossRef]
- Bray, L.J.; Heazlewood, C.F.; Atkinson, K.; Hutmacher, D.W.; Harkin, D.G. Evaluation of methods for cultivating limbal mesenchymal stromal cells. Cytotherapy 2012, 14, 936–947. [Google Scholar] [CrossRef] [PubMed]
- Razdan, N.; Vasilopoulos, T.; Herbig, U. Telomere dysfunction promotes transdifferentiation of human fibroblasts into myofibroblasts. Aging Cell 2018, 17, e12838. [Google Scholar] [CrossRef]
- Saraswati, S.; Martínez, P.; Serrano, R.; Mejías, D.; Graña-Castro, O.; Álvarez Díaz, R.; Blasco, M.A. Renal fibroblasts are involved in fibrogenic changes in kidney fibrosis associated with dysfunctional telomeres. Exp. Mol. Med. 2024, 56, 2216–2230. [Google Scholar] [CrossRef]
- Noureddine, H.; Gary-Bobo, G.; Alifano, M.; Marcos, E.; Saker, M.; Vienney, N.; Amsellem, V.; Maitre, B.; Chaouat, A.; Chouaid, C.; et al. Pulmonary artery smooth muscle cell senescence is a pathogenic mechanism for pulmonary hypertension in chronic lung disease. Circ. Res. 2011, 109, 543–553. [Google Scholar] [CrossRef]
- Piñeiro-Hermida, S.; Martínez, P.; Bosso, G.; Flores, J.M.; Saraswati, S.; Connor, J.; Lemaire, R.; Blasco, M.A. Consequences of telomere dysfunction in fibroblasts, club and basal cells for lung fibrosis development. Nat. Commun. 2022, 13, 5656. [Google Scholar] [CrossRef]
- Shi, J.; Yang, Y.; Cheng, A.; Xu, G.; He, F. Metabolism of vascular smooth muscle cells in vascular diseases. Am. J. Physiol. Heart Circ. Physiol. 2020, 319, H613–H631. [Google Scholar] [CrossRef] [PubMed]
- Birukov, K.G.; Frid, M.G.; Rogers, J.D.; Shirinsky, V.P.; Koteliansky, V.E.; Campbell, J.H.; Campbell, G.R. Synthesis and expression of smooth muscle phenotype markers in primary culture of rabbit aortic smooth muscle cells: Influence of seeding density and media and relation to cell contractility. Exp. Cell Res. 1993, 204, 46–53. [Google Scholar] [CrossRef] [PubMed]
- Huber, B.; Volz, A.C.; Kluger, P.J. How do culture media influence in vitro perivascular cell behavior? Cell Biol. Int. 2015, 39, 1395–1407. [Google Scholar] [CrossRef] [PubMed]
- Dombrowski, C.; Helledie, T.; Ling, L.; Grünert, M.; Canning, C.A.; Jones, C.M.; Hui, J.H.; Nurcombe, V.; van Wijnen, A.J.; Cool, S.M. FGFR1 signaling stimulates proliferation of human mesenchymal stem cells by inhibiting the cyclin-dependent kinase inhibitors p21(Waf1) and p27(Kip1). Stem Cells 2013, 31, 2724–2736. [Google Scholar] [CrossRef]
- Turner, E.C.; Huang, C.L.; Govindarajan, K.; Caplice, N.M. Identification of a Klf4-dependent upstream repressor region mediating transcriptional regulation of the myocardin gene in human smooth muscle cells. Biochim. Biophys. Acta 2013, 1829, 1191–1201. [Google Scholar] [CrossRef]
- Murgai, M.; Ju, W.; Eason, M.; Kline, J.; Beury, D.W.; Kaczanowska, S.; Miettinen, M.M.; Kruhlak, M.; Lei, H.; Shern, J.F.; et al. KLF4-dependent perivascular cell plasticity mediates pre-metastatic niche formation and metastasis. Nat. Med. 2017, 23, 1176–1190. [Google Scholar] [CrossRef]
- Garrison, A.T.; Bignold, R.E.; Wu, X.; Johnson, J.R. Pericytes: The lung-forgotten cell type. Front. Physiol. 2023, 14, 1150028. [Google Scholar] [CrossRef]
- Kim, J.; Braun, T. Targeting the cellular origin of organ fibrosis. Cell Stem Cell 2015, 16, 3–4. [Google Scholar] [CrossRef]
- Li, Q.; Muragaki, Y.; Hatamura, I.; Ueno, H.; Ooshima, A. Stretch-Induced Collagen Synthesis in Cultured Smooth Muscle Cells from Rabbit Aortic Media and a Possible Involvement of Angiotensin II and Transforming Growth Factor-β. J. Vasc. Res. 1998, 35, 93–103. [Google Scholar] [CrossRef]
- Wang, Z.; Tang, L.; Zhu, Q.; Yi, F.; Zhang, F.; Li, P.L.; Li, N. Hypoxia-inducible factor-1α contributes to the profibrotic action of angiotensin II in renal medullary interstitial cells. Kidney Int. 2011, 79, 300–310. [Google Scholar] [CrossRef]
- Majesky, M.W. A Tangled Web of Metabolism and Transcription Controls SMC Phenotype. Circ. Res. 2020, 126, 57–59. [Google Scholar] [CrossRef] [PubMed]
- Hall, J.L.; Chatham, J.C.; Eldar-Finkelman, H.; Gibbons, G.H. Upregulation of Glucose Metabolism During Intimal Lesion Formation Is Coupled to the Inhibition of Vascular Smooth Muscle Cell Apoptosis: Role of GSK3β. Diabetes 2001, 50, 1171–1179. [Google Scholar] [CrossRef] [PubMed]








Disclaimer/Publisher’s Note: The statements, opinions and data contained in all publications are solely those of the individual author(s) and contributor(s) and not of MDPI and/or the editor(s). MDPI and/or the editor(s) disclaim responsibility for any injury to people or property resulting from any ideas, methods, instructions or products referred to in the content. |
© 2025 by the authors. Licensee MDPI, Basel, Switzerland. This article is an open access article distributed under the terms and conditions of the Creative Commons Attribution (CC BY) license (https://creativecommons.org/licenses/by/4.0/).
Share and Cite
Ghasemi, I.; Gogiraju, R.; Khraisat, S.; Pagel, S.; Graf, C.; Brandt, M.; Madhusudhan, T.; Wenzel, P.; Luxán, G.; Lurz, P.; et al. Side-by-Side Comparison of Culture Media Uncovers Phenotypic and Functional Differences in Primary Mouse Aortic Mural Cells. Cells 2025, 14, 927. https://doi.org/10.3390/cells14120927
Ghasemi I, Gogiraju R, Khraisat S, Pagel S, Graf C, Brandt M, Madhusudhan T, Wenzel P, Luxán G, Lurz P, et al. Side-by-Side Comparison of Culture Media Uncovers Phenotypic and Functional Differences in Primary Mouse Aortic Mural Cells. Cells. 2025; 14(12):927. https://doi.org/10.3390/cells14120927
Chicago/Turabian StyleGhasemi, Iman, Rajinikanth Gogiraju, Sana’a Khraisat, Sven Pagel, Claudine Graf, Moritz Brandt, Thati Madhusudhan, Philip Wenzel, Guillermo Luxán, Philipp Lurz, and et al. 2025. "Side-by-Side Comparison of Culture Media Uncovers Phenotypic and Functional Differences in Primary Mouse Aortic Mural Cells" Cells 14, no. 12: 927. https://doi.org/10.3390/cells14120927
APA StyleGhasemi, I., Gogiraju, R., Khraisat, S., Pagel, S., Graf, C., Brandt, M., Madhusudhan, T., Wenzel, P., Luxán, G., Lurz, P., Bochenek, M. L., & Schäfer, K. (2025). Side-by-Side Comparison of Culture Media Uncovers Phenotypic and Functional Differences in Primary Mouse Aortic Mural Cells. Cells, 14(12), 927. https://doi.org/10.3390/cells14120927

