Ca2+/Calmodulin-Dependent Protein Kinase II (CaMKII) Regulates Basal Cardiac Pacemaker Function: Pros and Cons
Abstract
1. Introduction
2. Elevated Basal State CaMKII Activity and CaMKII-Dependent Phosphorylation in Cardiac Pacemaker Cells
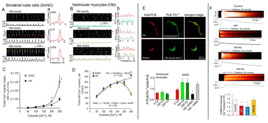
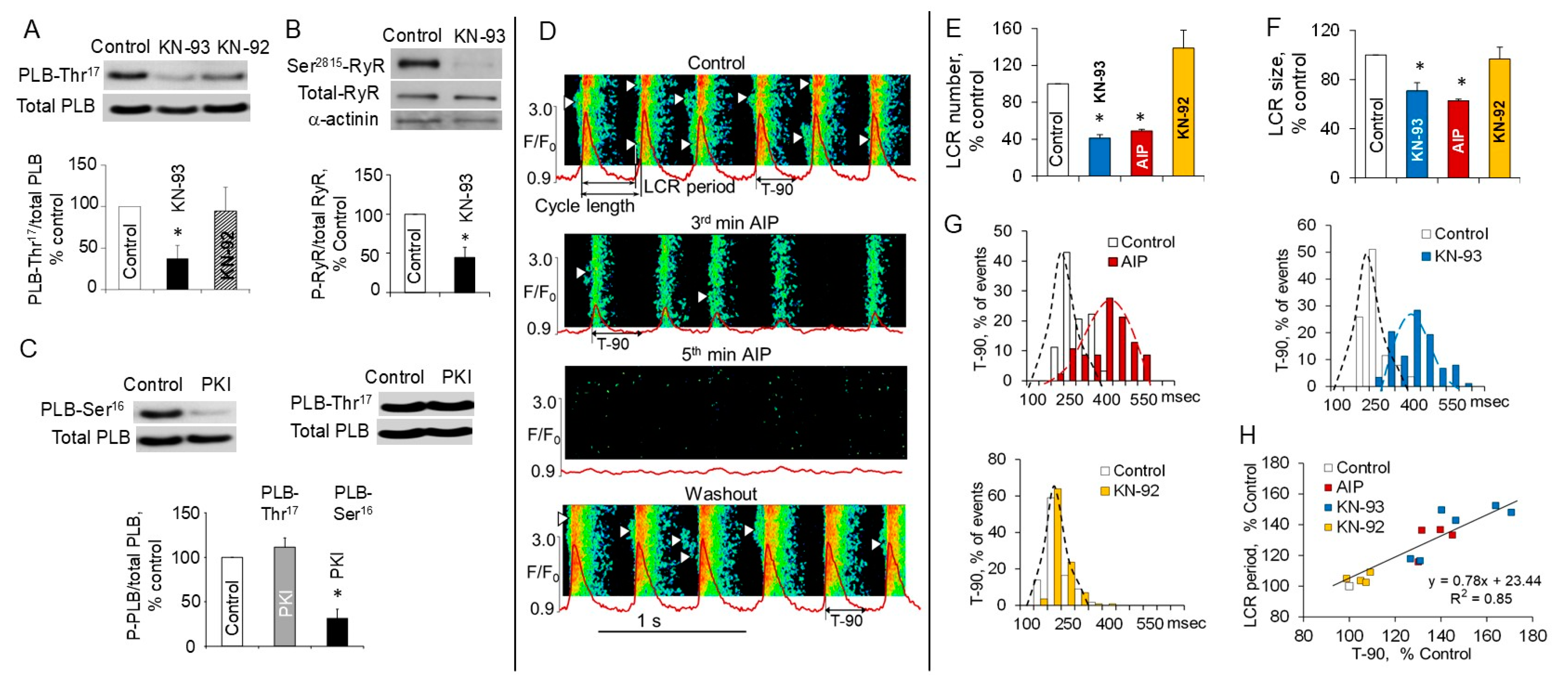
3. Regulation of Intrinsic SR “Ca2+ Clock” by Ca2+ and CaMKII-Dependent Signaling in Permeabilized SANCs
4. CaMKII-Dependent Signaling Modulates the “Coupled-Clock” Pacemaker System in Intact SANCs
4.1. Regulation of Basal State “Membrane Clock” by CaMKII Signaling
4.2. Importance of CaMKII-Dependent Signaling for Spontaneous Firing of Intact SANCs
4.3. Reliability of KN-93 as CaMKII Inhibitor
5. Pros and Cons of CaMKII Signaling in the Mouse SA Node
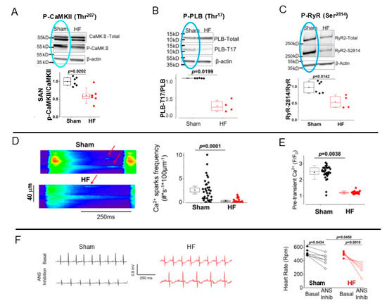
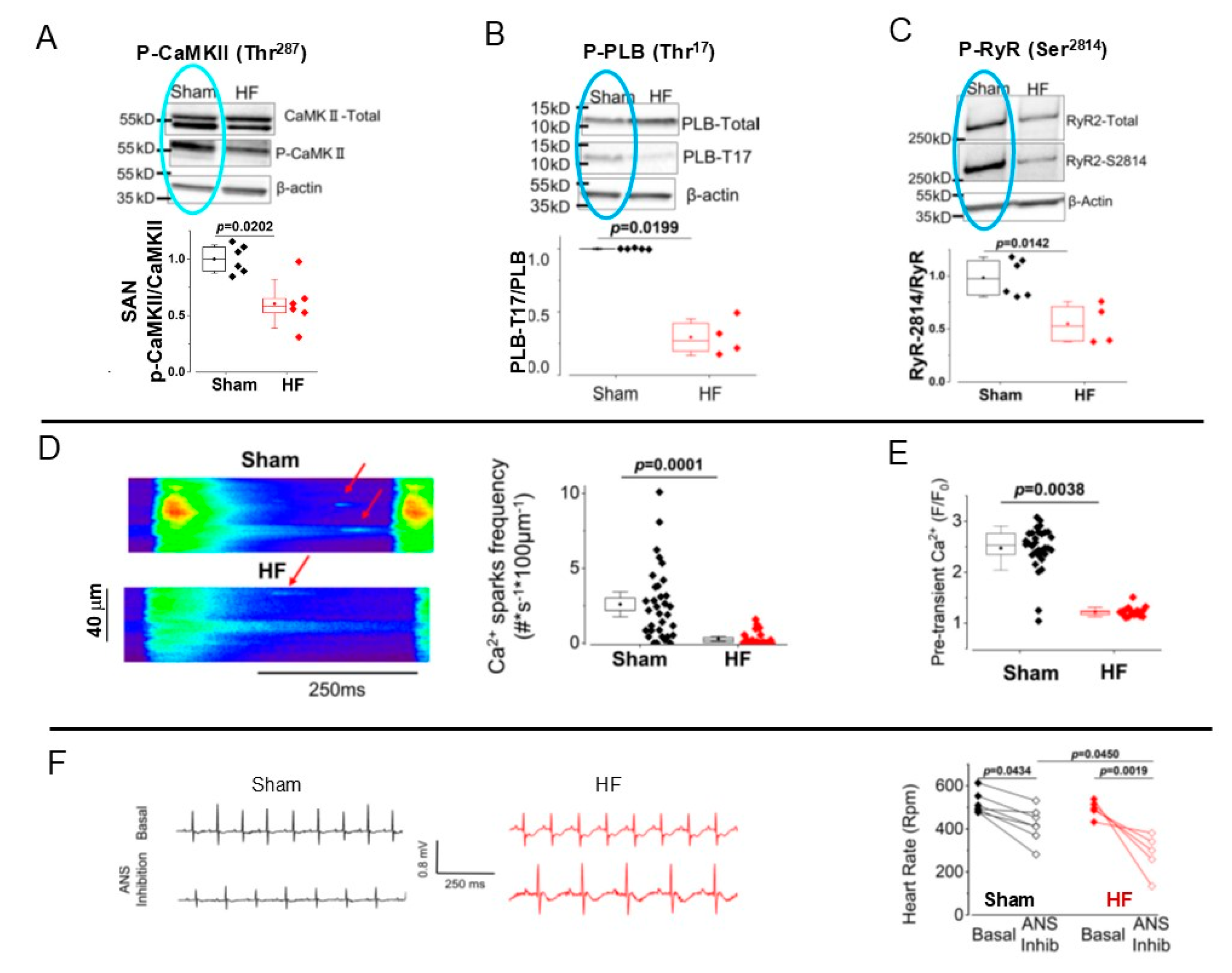
5.1. Pros: Sinus Node Dysfunction During Heart Failure Is Associated with a Decline in CaMKII-Dependent Signaling
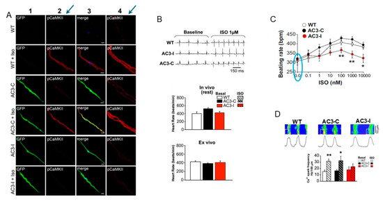
5.2. Cons: Peculiarities of CaMKII-Deficient Mice and Doubts Regarding Role of CaMKII-Dependent Signaling for Basal Cardiac Pacemaker Function
6. Conclusions
Author Contributions
Funding
Institutional Review Board Statement
Data Availability Statement
Conflicts of Interest
Correction Statement
References
- Irisawa, H.; Brown, H.; Giles, W. Cardiac pacemaking in the sinoatrial node. Physiol. Rev. 1993, 73, 197–227. [Google Scholar] [CrossRef] [PubMed]
- Lakatta, E.G.; Maltsev, V.A.; Vinogradova, T.M. A coupled SYSTEM of intracellular Ca2+ clocks and surface membrane voltage clocks controls the timekeeping mechanism of the heart’s pacemaker. Circ. Res. 2010, 106, 659–673. [Google Scholar] [CrossRef]
- Mangoni, M.E.; Couette, B.; Bourinet, E.; Platzer, J.; Reimer, D.; Striessnig, J.; Nargeot, J. Functional role of L-type Cav1.3 Ca2+ channels in cardiac pacemaker activity. Proc. Natl. Acad. Sci. USA 2003, 100, 5543–5548. [Google Scholar] [CrossRef]
- Maltsev, V.A.; Lakatta, E.G. Synergism of coupled subsarcolemmal Ca2+ clocks and sarcolemmal voltage clocks confers robust and flexible pacemaker function in a novel pacemaker cell model. Am. J. Physiol. Heart Circ. Physiol. 2009, 296, H594–H615. [Google Scholar] [CrossRef]
- Monfredi, O.; Maltsev, V.A.; Lakatta, E.G. Modern concepts concerning the origin of the heartbeat. Physiology 2013, 28, 74–92. [Google Scholar] [CrossRef][Green Version]
- Li, Y.; Sirenko, S.; Riordon, D.R.; Yang, D.; Spurgeon, H.; Lakatta, E.G.; Vinogradova, T.M. CaMKII-dependent phosphorylation regulates basal cardiac pacemaker function via modulation of local Ca2+ releases. Am. J. Physiol. Heart Circ. Physiol. 2016, 311, H532–H544. [Google Scholar] [CrossRef] [PubMed]
- Vinogradova, T.M.; Zhou, Y.Y.; Bogdanov, K.Y.; Yang, D.; Kuschel, M.; Cheng, H.; Xiao, R.P. Sinoatrial node pacemaker activity requires Ca(2+)/calmodulin-dependent protein kinase II activation. Circ. Res. 2000, 87, 760–767. [Google Scholar] [CrossRef]
- Vinogradova, T.M.; Zhou, Y.Y.; Maltsev, V.; Lyashkov, A.; Stern, M.; Lakatta, E.G. Rhythmic ryanodine receptor Ca2+ releases during diastolic depolarization of sinoatrial pacemaker cells do not require membrane depolarization. Circ. Res. 2004, 94, 802–809. [Google Scholar] [CrossRef]
- Bogdanov, K.Y.; Vinogradova, T.M.; Lakatta, E.G. Sinoatrial nodal cell ryanodine receptor and Na(+)-Ca(2+) exchanger: Molecular partners in pacemaker regulation. Circ. Res. 2001, 88, 1254–1258. [Google Scholar] [CrossRef]
- Vinogradova, T.M.; Lyashkov, A.E.; Zhu, W.; Ruknudin, A.M.; Sirenko, S.; Yang, D.; Deo, S.; Barlow, M.; Johnson, S.; Caffrey, J.L.; et al. High basal protein kinase A-dependent phosphorylation drives rhythmic internal Ca2+ store oscillations and spontaneous beating of cardiac pacemaker cells. Circ. Res. 2006, 98, 505–514. [Google Scholar] [CrossRef]
- Vinogradova, T.M.; Lakatta, E.G. Regulation of basal and reserve cardiac pacemaker function by interactions of cAMP-mediated PKA-dependent Ca2+ cycling with surface membrane channels. J. Mol. Cell Cardiol. 2009, 47, 456–474. [Google Scholar] [CrossRef]
- Sirenko, S.; Yang, D.; Li, Y.; Lyashkov, A.E.; Lukyanenko, Y.O.; Lakatta, E.G.; Vinogradova, T.M. Ca2+-dependent phosphorylation of Ca2+cycling proteins generates robust rhythmic local Ca2+ releases in cardiac pacemaker cells. Sci. Signal. 2013, 6, ra6. [Google Scholar] [CrossRef]
- Xie, Y.; Ding, W.; Matsuura, H. Ca2+/calmodulin potentiates IKs in sinoatrial node cells by activating Ca2+/calmodulin-dependent protein kinase II. Pflugers Arch. 2015, 467, 241–251. [Google Scholar] [CrossRef]
- Vinogradova, T.M.; Tagirova Sirenko, S.; Lakatta, E.G. Unique Ca(2+)-Cycling Protein Abundance and Regulation Sustains Local Ca(2+) Releases and Spontaneous Firing of Rabbit Sinoatrial Node Cells. Int. J. Mol. Sci. 2018, 19, 2173. [Google Scholar] [CrossRef]
- Younes, A.; Lyashkov, A.E.; Graham, D.; Sheydina, A.; Volkova, M.V.; Mitsak, M.; Vinogradova, T.M.; Lukyanenko, Y.O.; Li, Y.; Ruknudin, A.M.; et al. Ca(2+) -stimulated basal adenylyl cyclase activity localization in membrane lipid microdomains of cardiac sinoatrial nodal pacemaker cells. J. Biol. Chem. 2008, 283, 14461–14468. [Google Scholar] [CrossRef]
- Mattick, P.; Parrington, J.; Odia, E.; Simpson, A.; Collins, T.; Terrar, D. Ca2+-stimulated adenylyl cyclase isoform AC1 is preferentially expressed in guinea-pig sino-atrial node cells and modulates the I(f) pacemaker current. J. Physiol. 2007, 582, 1195–1203. [Google Scholar] [CrossRef]
- Behar, J.; Yaniv, Y. Dynamics of PKA phosphorylation and gain of function in cardiac pacemaker cells: A computational model analysis. Am. J. Physiol. Heart Circ. Physiol. 2016, 310, H1259–H1266. [Google Scholar] [CrossRef][Green Version]
- Maier, L.S.; Bers, D.M. Role of Ca2+/calmodulin-dependent protein kinase (CaMK) in excitation-contraction coupling in the heart. Cardiovasc. Res. 2007, 73, 631–640. [Google Scholar] [CrossRef]
- Tobimatsu, T.; Fujisawa, H. Tissue-specific expression of four types of rat calmodulin-dependent protein kinase II mRNAs. J. Biol. Chem. 1989, 264, 17907–17912. [Google Scholar] [CrossRef]
- Reyes Gaido, O.E.; Nkashama, L.J.; Schole, K.L.; Wang, Q.; Umapathi, P.; Mesubi, O.O.; Konstantinidis, K.; Luczak, E.D.; Anderson, M.E. CaMKII as a Therapeutic Target in Cardiovascular Disease. Annu. Rev. Pharmacol. Toxicol. 2023, 63, 249–272. [Google Scholar] [CrossRef]
- Edman, C.F.; Schulman, H. Identification and characterization of δB-CaM kinase and δC-CaM kinase from rat heart, two new multifunctional Ca2+/calmodulin-dependent protein kinase isoforms. Biochim. Biophys. Acta 1994, 1221, 89–101. [Google Scholar] [CrossRef]
- Singer, H.A.; Benscoter, H.A.; Schworer, C.M. Novel Ca2+/calmodulin-dependent protein kinase II gamma-subunit variants expressed in vascular smooth muscle, brain, and cardiomyocytes. J. Biol. Chem. 1997, 272, 9393–9400. [Google Scholar] [CrossRef]
- De Koninck, P.; Schulman, H. Sensitivity of CaM kinase II to the frequency of Ca2+ oscillations. Science 1998, 279, 227–230. [Google Scholar] [CrossRef]
- Hudmon, A.; Schulman, H. Structure-function of the multifunctional Ca2+/calmodulin-dependent protein kinase II. Biochem. J. 2002, 364, 593–611. [Google Scholar] [CrossRef]
- Rostas, J.; Skelding, K. Different Functional Outcomes from Activation, Depending on the Cellular Microenvironment. Cells 2023, 12, 401. [Google Scholar] [CrossRef]
- Kuret, J.; Schulman, H. Mechanism of autophosphorylation of the multifunctional Ca2+/calmodulin-dependent protein kinase. J. Biol. Chem. 1985, 260, 6427–6433. [Google Scholar] [CrossRef]
- Meyer, T.; Hanson, P.; Stryer, L.; Schulman, H. Calmodulin trapping by calcium-calmodulin-dependent protein kinase. Science 1992, 256, 1199–1202. [Google Scholar] [CrossRef]
- MacLennan, D.H.; Kranias, E.G. Phospholamban: A crucial regulator of cardiac contractility. Nat. Rev. 2003, 4, 566–577. [Google Scholar] [CrossRef] [PubMed]
- Chu, G.; Lester, J.W.; Young, K.B.; Luo, W.; Zhai, J.; Kranias, E.G. A single site (Ser16) phosphorylation in phospholamban is sufficient in mediating its maximal cardiac responses to beta -agonists. J. Biol. Chem. 2000, 275, 38938–38943. [Google Scholar] [CrossRef] [PubMed]
- Mattiazzi, A.; Mundiña-Weilenmann, C.; Guoxiang, C.; Vittone, L.; Kranias, E. Role of phospholamban phosphorylation on Thr17 in cardiac physiological and pathological conditions. Cardiovasc. Res. 2005, 68, 366–375. [Google Scholar] [CrossRef]
- Hagemann, D.; Kuschel, M.; Kuramochi, T.; Zhu, W.; Cheng, H.; Xiao, R.P. Frequency-encoding Thr17 phospholamban phosphorylation is independent of Ser16 phosphorylation in cardiac myocytes. J. Biol. Chem. 2000, 275, 22532–22536. [Google Scholar] [CrossRef]
- Simon, M.; Ko, C.; Rebbeck, R.; Baidar, S.; Cornea, R.; Bers, D. CaMKII delta post-translational modifications increase affinity for calmodulin inside cardiac ventricular myocytes. J. Mol. Cell Cardiol. 2021, 161, 53–61. [Google Scholar] [CrossRef] [PubMed]
- Lyashkov, A.E.; Juhaszova, M.; Dobrzynski, H.; Vinogradova, T.M.; Maltsev, V.A.; Juhasz, O.; Spurgeon, H.A.; Sollott, S.J.; Lakatta, E.G. Calcium cycling protein density and functional importance to automaticity of isolated sinoatrial nodal cells are independent of cell size. Circ. Res. 2007, 100, 1723–1731. [Google Scholar] [CrossRef] [PubMed]
- Camors, E.; Valdivia, H. CaMKII regulation of cardiac ryanodine receptors and inositol triphosphate receptors. Front. Pharmacol. 2014, 5, 101. [Google Scholar] [CrossRef] [PubMed]
- Rodriguez, P.; Bhogal, M.S.; Colyer, J. Stoichiometric phosphorylation of cardiac ryanodine receptor on serine 2809 by calmodulin-dependent kinase II and protein kinase A. J. Biol. Chem. 2003, 278, 38593–38600. [Google Scholar] [CrossRef]
- Wehrens, X.H.; Lehnart, S.E.; Reiken, S.R.; Marks, A.R. Ca2+/calmodulin-dependent protein kinase II phosphorylation regulates the cardiac ryanodine receptor. Circ. Res. 2004, 94, e61–e70. [Google Scholar] [CrossRef] [PubMed]
- Maier, L.S.; Zhang, T.; Chen, L.; DeSantiago, J.; Brown, J.H.; Bers, D.M. Transgenic CaMKIIdeltaC overexpression uniquely alters cardiac myocyte Ca2+ handling: Reduced SR Ca2+ load and activated SR Ca2+ release. Circ. Res. 2003, 92, 904–911. [Google Scholar] [CrossRef]
- Kohlhaas, M.; Zhang, T.; Seidler, T.; Zibrova, D.; Dybkova, N.; Steen, A.; Wagner, S.; Chen, L.; Brown, J.H.; Bers, D.M.; et al. Increased sarcoplasmic reticulum calcium leak but unaltered contractility by acute CaMKII overexpression in isolated rabbit cardiac myocytes. Circ. Res. 2006, 98, 235–244. [Google Scholar] [CrossRef]
- Guo, T.; Zhang, T.; Mestril, R.; Bers, D.M. Ca2+/Calmodulin-dependent protein kinase II phosphorylation of ryanodine receptor does affect calcium sparks in mouse ventricular myocytes. Circ. Res. 2006, 99, 398–406. [Google Scholar] [CrossRef] [PubMed]
- Stevens, S.; Terentyev, D.; Kalyanasundaram, A.; Periasamy, M.; Györke, S. Intra-sarcoplasmic reticulum Ca2+ oscillations are driven by dynamic regulation of ryanodine receptor function by luminal Ca2+ in cardiomyocytes. J. Physiol. 2009, 587, 4863–4872. [Google Scholar] [CrossRef]
- Cohen, P. The origins of protein phosphorylation. Nat. Cell Biol. 2002, 4, E127–E130. [Google Scholar] [CrossRef]
- Hovey, L.; Gamal El-Din, T.; Catterall, W. Convergent regulation of Ca(V)1.2 channels by direct phosphorylation and by the small GTPase RAD in the cardiac fight-or-flight response. Proc. Natl. Acad. Sci. USA 2022, 119, e2208533119. [Google Scholar] [CrossRef] [PubMed]
- Huang, J.; Zamponi, G. Regulation of voltage gated calcium channels by GPCRs and post-translational modification. Curr. Opin. Pharmacol. 2017, 32, 1–8. [Google Scholar] [CrossRef]
- Pitt, G. Calmodulin and CaMKII as molecular switches for cardiac ion channels. Cardiovasc. Res. 2007, 73, 641–647. [Google Scholar] [CrossRef]
- Striessnig, J.; Pinggera, A.; Kaur, G.; Bock, G.; Tuluc, P. L-type Ca2+ channels in heart and brain. WIREs Membr. Transp. Signal 2014, 3, 15–38. [Google Scholar] [CrossRef]
- Xiao, R.-P.; Cheng, P.; Lederer, W.J.; Suzuki, T.; Lakatta, E.G. Dual regulation of Ca2+- calmodulin-dependent protein kinase II activity by membrane voltage and calcium influx. Proc. Natl. Acad. Sci. USA 1994, 91, 9659–9663. [Google Scholar] [CrossRef]
- Yuan, W.; Bers, D.M. Ca-dependent facilitation of cardiac Ca current is due to Ca-calmodulin-dependent protein kinase. Am. J. Physiol. 1994, 267, H982–H993. [Google Scholar] [CrossRef]
- Hao, L.; Xu, J.J.; Minobe, E.; Kameyama, A.; Kameyama, M. Calmodulin kinase II activation is required for the maintenance of basal activity of L-type Ca2+ channels in guinea-pig ventricular myocytes. J. Pharmacol. Sci. 2008, 108, 290–300. [Google Scholar] [CrossRef]
- Hudmon, A.; Schulman, H.; Kim, J.; Maltez, J.M.; Tsien, R.W.; Pitt, G.S. CaMKII tethers to L-type Ca2+ channels, establishing a local and dedicated integrator of Ca2+ signals for facilitation. J. Cell Biol. 2005, 171, 537–547. [Google Scholar] [CrossRef]
- Hashambhoy, Y.L.; Winslow, R.L.; Greenstein, J.L. CaMKII-induced shift in modal gating explains L-type Ca(2+) current facilitation: A modeling study. Biophys. J. 2009, 96, 1770–1785. [Google Scholar] [CrossRef]
- Li, L.; Satoh, H.; Ginsburg, K.; Bers, D. The effect of Ca2+-calmodulin dependent protein kinase II on cardiac excitation-contraction coupling in ferret ventricular myocytes. J. Physiol. 1997, 501, 17–32. [Google Scholar] [CrossRef]
- Anderson, M.; Braun, A.; Schulman, H.; Premack, B. Multifunctional Ca2+/calmodulin-dependent protein kinase mediates Ca(2+)-induced enhancement of the L-type Ca2+ current in rabbit ventricular myocytes. Circ. Res. 1994, 75, 854–861. [Google Scholar] [CrossRef]
- Blaich, A.; Welling, A.; Fischer, S.; Wegener, J.W.; Kostner, K.; Hofmann, F.; Moosmang, S. Facilitation of murine cardiac L-type Cav1.2 channel is modulated by calmodulin kinase II-dependent phosphorylation of S1512 and S1570. Proc. Natl. Acad. Sci. USA 2010, 107, 10285–10289. [Google Scholar] [CrossRef] [PubMed]
- Rigg, L.; Mattick, P.A.; Heath, B.M.; Terrar, D.A. Modulation of the hyperpolarization-activated current (I(f)) by calcium and calmodulin in the guinea-pig sino-atrial node. Cardiovasc. Res. 2003, 57, 497–504. [Google Scholar] [CrossRef] [PubMed]
- Hagiwara, N.; Irisawa, H. Modulation by intracellular Ca2+ of the hyperpolarization-activated inward current in rabbit single sino-atrial node cells. J. Physiol. 1989, 409, 121–141. [Google Scholar] [CrossRef] [PubMed]
- Lei, M.; Honjo, H.; Kodama, I.; Boyett, M. Heterogeneous expression of the delayed-rectifier K+ currents I(K,r) and I(K,s) in rabbit sinoatrial node cells. J. Physiol. 2001, 535, 703–714. [Google Scholar] [CrossRef] [PubMed]
- Sanguinetti, M.; Jiang, C.; Curran, M.; Keating, M. A mechanistic link between an inherited and an acquired cardiac arrhythmia: HERG encodes the IKr potassium channel. Cell 1995, 81, 299–307. [Google Scholar] [CrossRef]
- Barhanin, J.; Lesage, F.; Guillemare, E.; Fink, M.; Lazdunski, M.; Romey, G. K(V)LQT1 and lsK (minK) proteins associate to form the I(Ks) cardiac potassium current. Nature 1996, 384, 78–80. [Google Scholar] [CrossRef]
- Satoh, H. Sino-atrial nodal cells of mammalian hearts: Ionic currents and gene expression of pacemaker ionic channels. J. Smooth Muscle Res. 2003, 39, 175–193. [Google Scholar] [CrossRef]
- Tohse, N. Calcium-sensitive delayed rectifier potassium current in guinea pig ventricular cells. Am. J. Physiol. 1990, 258, H1200–H1207. [Google Scholar] [CrossRef]
- Heath, B.; Terrar, D. Protein kinase C enhances the rapidly activating delayed rectifier potassium current, IKr, through a reduction in C-type inactivation in guinea-pig ventricular myocytes. J. Physiol. 2000, 522, 391–402. [Google Scholar] [CrossRef]
- Bassani, J.; Bassani, R.A.; Bers, D.M. Relaxation in rabbit and rat cardiac cells: Species-dependent differences in cellular mechanisms. J. Physiol. 1994, 476, 279–293. [Google Scholar] [CrossRef] [PubMed]
- Bers, D. Excitation-Contraction Coupling and Cardiac Contractile Force, 2nd ed.; Kluwer Academic: Dordrecht, The Netherlands, 2001. [Google Scholar]
- Vinogradova, T.M.; Brochet, D.X.; Sirenko, S.; Li, Y.; Spurgeon, H.; Lakatta, E.G. Sarcoplasmic reticulum Ca2+ pumping kinetics regulates timing of local Ca2+ releases and spontaneous beating rate of rabbit sinoatrial node pacemaker cells. Circ. Res. 2010, 107, 767–775. [Google Scholar] [CrossRef] [PubMed]
- Sumi, M.; Kiuchi, K.; Ishikawa, T.; Ishii, A.; Hagiwara, M.; Nagatsu, T.; Hidaka, H. The newly synthesized selective Ca2+/calmodulin dependent protein kinase II inhibitor KN-93 reduces dopamine contents in PC12h cells. Biochem. Biophys. Res. Commun. 1991, 181, 968–975. [Google Scholar] [CrossRef]
- Pellicena, P.; Schulman, H. CaMKII inhibitors: From research tools to therapeutic agents. Front. Pharmacol. 2014, 5, 21. [Google Scholar] [CrossRef]
- Wong, M.; Samal, A.; Lee, M.; Vlach, J.; Novikov, N.; Niedziela-Majka, A.; Feng, J.; Koltun, D.; Brendza, K.; Kwon, H.; et al. The KN-93 molecule inhibits Calcium/Calmodulin-dependent protein kinase II (CaMKII) activity by binding to Ca(2+)/CaM. J. Mol. Biol. 2019, 431, 1440–1459. [Google Scholar] [CrossRef]
- Zhang, R.; Khoo, M.S.; Wu, Y.; Yang, Y.; Grueter, C.E.; Ni, G.; Price, E.E., Jr.; Thiel, W.; Guatimosim, S.; Song, L.S.; et al. Calmodulin kinase II inhibition protects against structural heart disease. Nat. Med. 2005, 11, 409–417. [Google Scholar] [CrossRef] [PubMed]
- Anderson, M.; Braun, A.; Wu, Y.; Lu, T.; Wu, Y.; Schulman, H.; Sung, R. KN-93, an inhibitor of multifunctional Ca2+/calmodulin-dependent protein kinase, decreases early afterdepolarizations in rabbit heart. J. Pharmacol. Exp. Ther. 1998, 287, 996–1006. [Google Scholar] [PubMed]
- Sadredini, M.; Haugsten Hansen, M.; Frisk, M.; Louch, W.; Lehnart, S.; Sjaastad, I.; Stokke, M. CaMKII inhibition has dual effects on spontaneous Ca(2+) release and Ca(2+) alternans in ventricular cardiomyocytes from mice with a gain-of-function RyR2 mutation. Am. J. Physiol. Heart Circ. Physiol. 2021, 321, H446–H460. [Google Scholar] [CrossRef] [PubMed]
- Tzimas, C.; Johnson, D.; Santiago, D.; Vafiadaki, E.; Arvanitis, D.; Davos, C.; Varela, A.; Athanasiadis, N.; Dimitriou, C.; Katsimpoulas, M.; et al. Impaired calcium homeostasis is associated with sudden cardiac death and arrhythmias in a genetic equivalent mouse model of the human HRC-Ser96Ala variant. Cardiovasc. Res. 2017, 113, 1403–1417. [Google Scholar] [CrossRef]
- Swaminathan, P.; Purohit, A.; Hund, T.; Anderson, M. Calmodulin-dependent protein kinase II: Linking heart failure and arrhythmias. Circ. Res. 2012, 110, 1661–1677. [Google Scholar] [CrossRef] [PubMed]
- Gao, L.; Blair, L.A.; Marshall, J. CaMKII-independent effects of KN93 and its inactive analog KN92: Reversible inhibition of L-type calcium channels. Biochem. Biophys. Res. Commun. 2006, 345, 1606–1610. [Google Scholar] [CrossRef]
- Ledoux, J.; Chartier, D.; Leblanc, N. Inhibitors of calmodulin-dependent protein kinase are nonspecific blockers of voltage-dependent K+ channels in vascular myocytes. J. Pharmacol. Exp. Ther. 1999, 290, 1165–1174. [Google Scholar]
- Rezazadeh, S.; Claydon, T.W.; Fedida, D. KN-93 (2-[N-(2-hydroxyethyl)]-N-(4-methoxybenzenesulfonyl)]amino-N-(4-chlorocinnamyl)-N-methylbenzylamine), a calcium/calmodulin-dependent protein kinase II inhibitor, is a direct extracellular blocker of voltage-gated potassium channels. J. Pharmacol. Exp. Ther. 2006, 317, 292–299. [Google Scholar] [CrossRef]
- Hegyi, B.; Chen-Izu, Y.; Jian, Z.; Shimkunas, R.; Izu, L.T.; Banyasz, T. KN-93 inhibits IKr in mammalian cardiomyocytes. J. Mol. Cell Cardiol. 2015, 89, 173–176. [Google Scholar] [CrossRef] [PubMed]
- Curran, J.; Brown, K.; Santiago, D.; Pogwizd, S.; Bers, D.; Shannon, T. Spontaneous Ca waves in ventricular myocytes from failing hearts depend on Ca2+-calmodulin-dependent protein kinase II. J. Mol. Cell. Cardiol. 2010, 49, 25–32. [Google Scholar] [CrossRef] [PubMed]
- Anderson, M.; Brown, J.H.; Bers, D.M. CaMKII in myocardial hypertrophy and heart failure. J. Mol. Cell. Cardiol. 2011, 51, 468–473. [Google Scholar] [CrossRef]
- Xue, J.; Val-Blasco, A.; Davoodi, M.; Gomez, S.; Yaniv, Y.; Benitah, J.; Gomez, A.M. Heart failure in mice induces a dysfunction of the sinus node associated with reduced CaMKII signaling. J. Gen. Physiol. 2022, 154, e202112895. [Google Scholar] [CrossRef] [PubMed]
- Manoj, P.; Kim, J.A.; Kim, S.; Li, T.; Sewani, M.; Chelu, M.G.; Li, N. Sinus node dysfunction: Current understanding and future directions. Am. J. Physiol. Heart Circ. Physiol. 2023, 324, H259–H278. [Google Scholar] [CrossRef]
- Monfredi, O.; Boyett, M. Sick sinus syndrome and atrial fibrillation in older persons—A view from the sinoatrial nodal myocyte. J. Mol. Cell Cardiol. 2015, 83, 88–100. [Google Scholar] [CrossRef]
- Sanders, K.P.; Morton, J.B.; Spence, S.J.; Kalman, J.M. Remodeling of sinus node function in patients with congestive heart failure: Reduction in sinus node reserve. Circulation 2004, 110, 897–903. [Google Scholar] [CrossRef] [PubMed]
- Wu, Y.; Gao, Z.; Chen, B.; Koval, O.; Singh, M.; Guan, X.; Hund, T.; Kutschke, W.; Sarma, S.; Grumbach, I.; et al. Calmodulin kinase II is required for fight or flight sinoatrial node physiology. PNAS 2009, 106, 5972–5977. [Google Scholar] [CrossRef]
- Gao, Z.; Singh, M.V.; Hall, D.D.; Koval, O.M.; Luczak, E.D.; Joiner, M.L.; Chen, B.; Wu, Y.; Chaudhary, A.K.; Martins, J.B.; et al. Catecholamine-independent heart rate increases require Ca2+/calmodulin-dependent protein kinase II. Circ. Arrhythm. Electrophysiol. 2011, 4, 379–387. [Google Scholar] [CrossRef]
- Xu, L.; Lai, D.; Cheng, J.; Lim, H.J.; Keskanokwong, T.; Backs, J.; Olson, E.N.; Wang, Y. Alterations of L-type calcium current and cardiac function in CaMKII{delta} knockout mice. Circ. Res. 2010, 107, 398–407. [Google Scholar] [CrossRef]
- Kreusser, M.M.; Lehmann, L.H.; Keranov, S.; Hoting, M.O.; Oehl, U.; Kohlhaas, M.; Reil, J.C.; Neumann, K.; Schneider, M.D.; Hill, J.A.; et al. Cardiac CaM Kinase II genes δ and γ contribute to adverse remodeling but redundantly inhibit calcineurin-induced myocardial hypertrophy. Circulation 2014, 130, 1262–1273. [Google Scholar] [CrossRef]
- Wu, Y.; Anderson, M. CaMKII in sinoatrial node physiology and dysfunction. Front. Pharmacol. 2014, 5, 48. [Google Scholar] [CrossRef][Green Version]
- Blizard, D.; Welty, R. Cardiac activity in the mouse: Strain differences. J. Comp. Physiol. Psychol. 1971, 77, 337–344. [Google Scholar] [CrossRef] [PubMed]
- Van Zant, G.; de Haan, G. Genetic control of lifespan: Studies from animal models. Expert. Rev. Mol. Med. 1999, 1999, 1–12. [Google Scholar] [CrossRef] [PubMed]
- Shah, A.P.; Siedlecka, U.; Gandhi, A.; Al-Saud, S.A.; Yacoub, M.H.; Terracciano, C.M. Genetic background affects function and intracellular calcium regulation of mouse hearts. Cardiovasc. Res. 2010, 87, 683–693. [Google Scholar] [CrossRef]
- Vanhooren, V.; Libert, C. The mouse as a model organism in aging research: Usefulness, pitfalls and possibilities. Ageing Res. Rev. 2013, 12, 8–21. [Google Scholar] [CrossRef]
- Rivera, J.; Tessarollo, L. Genetic background and the dilemma of translating mouse studies to humans. Immunity 2008, 28, 1–4. [Google Scholar] [CrossRef] [PubMed]
- Janssen, P.; Biesiadecki, B.; Ziolo, M.; Davis, J. The Need for Speed: Mice, Men, and Myocardial Kinetic Reserve. Circ. Res. 2016, 119, 418–421. [Google Scholar] [CrossRef] [PubMed]
- Steppan, J.; Jandu, S.; Wang, H.; Kang, S.; Savage, W.; Narayanan, R.; Nandakumar, K.; Santhanam, L. Commonly used mouse strains have distinct vascular properties. Hypertens. Res. 2020, 43, 1175–1181. [Google Scholar] [CrossRef]








Disclaimer/Publisher’s Note: The statements, opinions and data contained in all publications are solely those of the individual author(s) and contributor(s) and not of MDPI and/or the editor(s). MDPI and/or the editor(s) disclaim responsibility for any injury to people or property resulting from any ideas, methods, instructions or products referred to in the content. |
© 2024 by the authors. Licensee MDPI, Basel, Switzerland. This article is an open access article distributed under the terms and conditions of the Creative Commons Attribution (CC BY) license (https://creativecommons.org/licenses/by/4.0/).
Share and Cite
Vinogradova, T.M.; Lakatta, E.G. Ca2+/Calmodulin-Dependent Protein Kinase II (CaMKII) Regulates Basal Cardiac Pacemaker Function: Pros and Cons. Cells 2025, 14, 3. https://doi.org/10.3390/cells14010003
Vinogradova TM, Lakatta EG. Ca2+/Calmodulin-Dependent Protein Kinase II (CaMKII) Regulates Basal Cardiac Pacemaker Function: Pros and Cons. Cells. 2025; 14(1):3. https://doi.org/10.3390/cells14010003
Chicago/Turabian StyleVinogradova, Tatiana M., and Edward G. Lakatta. 2025. "Ca2+/Calmodulin-Dependent Protein Kinase II (CaMKII) Regulates Basal Cardiac Pacemaker Function: Pros and Cons" Cells 14, no. 1: 3. https://doi.org/10.3390/cells14010003
APA StyleVinogradova, T. M., & Lakatta, E. G. (2025). Ca2+/Calmodulin-Dependent Protein Kinase II (CaMKII) Regulates Basal Cardiac Pacemaker Function: Pros and Cons. Cells, 14(1), 3. https://doi.org/10.3390/cells14010003
