LINC01270 Regulates the NF-κB-Mediated Pro-Inflammatory Response via the miR-326/LDOC1 Axis in THP-1 Cells
Abstract
1. Introduction
2. Materials and Methods
2.1. Cell Lines and Cell Culture
2.2. RNA Isolation and qRT-PCR
2.3. ELISA
2.4. Western Blot
2.5. Cell Transfection
2.6. dCas9 Overexpression
2.7. Dual Luciferase Assay
2.8. Phagocytosis Assay
2.9. Prediction of LINC01270 Interaction Sites
2.10. Statistical Analysis
3. Results
3.1. LINC01270 Attenuation Upregulates Pro-Inflammatory Cytokines in Lipopolysaccharide (LPS)-Treated THP-1 Cells
3.2. LINC01270 Knockdown Exacerbates Inflammatory Responses by Upregulating NF-κB
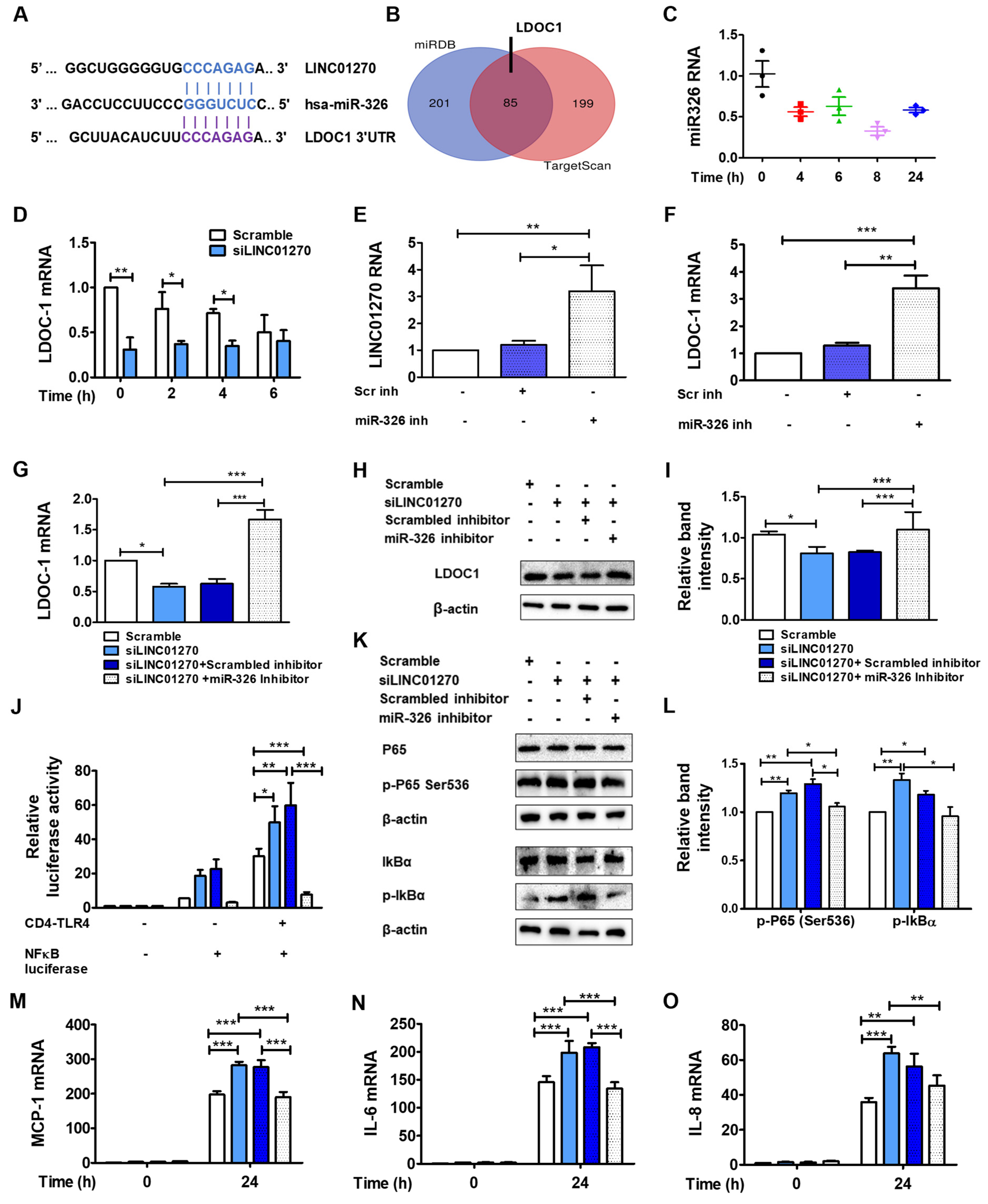
3.3. LINC01270 Regulates LDOC1 mRNA Stability by Sponging miR-326
3.4. A Synthetic RNA Fragment Mimicking the miR-326 Binding Site of LINC01270 Reverses the Effect of siLINC01270 on LPS-Induced Inflammation in THP-1 Cells
3.5. LINC01270 Overexpression Suppresses NF-κB Activation in HEK293 Cells
4. Discussion
5. Conclusions
Supplementary Materials
Author Contributions
Funding
Institutional Review Board Statement
Informed Consent Statement
Data Availability Statement
Conflicts of Interest
Abbreviations
References
- Medzhitov, R. Inflammation 2010: New adventures of an old flame. Cell 2010, 140, 771–776. [Google Scholar] [CrossRef] [PubMed]
- Shin, J.J.; Park, J.; Shin, H.S.; Arab, I.; Suk, K.; Lee, W.H. Roles of lncRNAs in NF-kappaB-Mediated Macrophage Inflammation and Their Implications in the Pathogenesis of Human Diseases. Int. J. Mol. Sci. 2024, 25, 2670. [Google Scholar] [CrossRef] [PubMed]
- Liu, T.; Zhang, L.; Joo, D.; Sun, S.C. NF-kappaB signaling in inflammation. Signal Transduct. Target. Ther. 2017, 2, 17023. [Google Scholar] [CrossRef] [PubMed]
- DiDonato, J.A.; Mercurio, F.; Karin, M. NF-kappaB and the link between inflammation and cancer. Immunol. Rev. 2012, 246, 379–400. [Google Scholar] [CrossRef]
- Yu, H.; Lin, L.; Zhang, Z.; Zhang, H.; Hu, H. Targeting NF-kappaB pathway for the therapy of diseases: Mechanism and clinical study. Signal Transduct. Target. Ther. 2020, 5, 209. [Google Scholar] [CrossRef]
- Sun, E.; Motolani, A.; Campos, L.; Lu, T. The Pivotal Role of NF-kB in the Pathogenesis and Therapeutics of Alzheimer’s Disease. Int. J. Mol. Sci. 2022, 23, 8972. [Google Scholar] [CrossRef]
- Zhang, Y.; Yang, M.; Yang, S.; Hong, F. Role of noncoding RNAs and untranslated regions in cancer: A review. Medicine 2022, 101, e30045. [Google Scholar] [CrossRef]
- Georgoulis, V.; Koumpis, E.; Hatzimichael, E. The Role of Non-Coding RNAs in Myelodysplastic Neoplasms. Cancers 2023, 15, 4810. [Google Scholar] [CrossRef]
- Xue, Z.; Zhang, Z.; Liu, H.; Li, W.; Guo, X.; Zhang, Z.; Liu, Y.; Jia, L.; Li, Y.; Ren, Y.; et al. lincRNA-Cox2 regulates NLRP3 inflammasome and autophagy mediated neuroinflammation. Cell Death Differ. 2019, 26, 130–145. [Google Scholar] [CrossRef]
- Li, N.; Zhao, Z.; Miao, F.; Cai, S.; Liu, P.; Yu, Y.; Wang, B. Silencing of long non-coding RNA LINC01270 inhibits esophageal cancer progression and enhances chemosensitivity to 5-fluorouracil by mediating GSTP1methylation. Cancer Gene Ther. 2021, 28, 471–485. [Google Scholar] [CrossRef]
- Li, S.; Hu, J.; Li, G.; Mai, H.; Gao, Y.; Liang, B.; Wu, H.; Guo, J.; Duan, Y. Correction to: Epigenetic regulation of LINC01270 in breast cancer progression by mediating LAMA2 promoter methylation and MAPK signaling pathway. Cell Biol. Toxicol. 2023, 39, 3345. [Google Scholar] [CrossRef] [PubMed]
- Zhang, W.; Cao, C.; Shen, J.; Shan, S.; Tong, Y.; Cai, H.; Han, Z.; Chai, H. Long non-coding RNA LINC01270 is an onco-promotor in lung adenocarcinoma by upregulating LARP1 via sponging miR-326. Bioengineered 2022, 13, 14472–14488. [Google Scholar] [CrossRef] [PubMed]
- Jiang, B.; Yang, K.; Tang, C.; Chen, R.; Wang, C. LncRNA LINC01270 aggravates the progression of gastric cancer through modulation of miR-326/EFNA3 axis. Bioengineered 2022, 13, 8994–9005. [Google Scholar] [CrossRef]
- Du, C.; Liu, C.; Kang, J.; Zhao, G.; Ye, Z.; Huang, S.; Li, Z.; Wu, Z.; Pei, G. MicroRNA miR-326 regulates TH-17 differentiation and is associated with the pathogenesis of multiple sclerosis. Nat. Immunol. 2009, 10, 1252–1259. [Google Scholar] [CrossRef] [PubMed]
- Sharaf-Eldin, W.E.; Kishk, N.A.; Gad, Y.Z.; Hassan, H.; Ali, M.A.M.; Zaki, M.S.; Mohamed, M.R.; Essawi, M.L. Extracellular miR-145, miR-223 and miR-326 expression signature allow for differential diagnosis of immune-mediated neuroinflammatory diseases. J. Neurol. Sci. 2017, 383, 188–198. [Google Scholar] [CrossRef]
- Shao, L.; He, Q.; Wang, J.; He, F.; Lin, S.; Wu, L.; Gao, Y.; Ma, W.; Dong, J.; Yang, X.; et al. MicroRNA-326 attenuates immune escape and prevents metastasis in lung adenocarcinoma by targeting PD-L1 and B7-H3. Cell Death Discov. 2021, 7, 145. [Google Scholar] [CrossRef]
- Pan, Y.J.; Wan, J.; Wang, C.B. MiR-326: Promising Biomarker for Cancer. Cancer Manag. Res. 2019, 11, 10411–10418. [Google Scholar] [CrossRef]
- Zhang, G.; Wu, S.; Xia, G. MiR-326 sponges TET2 triggering imbalance of Th17/Treg differentiation to exacerbate pyroptosis of hepatocytes in concanavalin A-induced autoimmune hepatitis. Ann. Hepatol. 2024, 29, 101183. [Google Scholar] [CrossRef]
- Wang, Z.; Yan, J.; Yang, F.; Wang, D.; Lu, Y.; Liu, L. MicroRNA-326 prevents sepsis-induced acute lung injury via targeting TLR4. Free Radic. Res. 2020, 54, 408–418. [Google Scholar] [CrossRef]
- Nagasaki, K.; Schem, C.; von Kaisenberg, C.; Biallek, M.; Rosel, F.; Jonat, W.; Maass, N. Leucine-zipper protein, LDOC1, inhibits NF-kappaB activation and sensitizes pancreatic cancer cells to apoptosis. Int. J. Cancer 2003, 105, 454–458. [Google Scholar] [CrossRef]
- Griesinger, A.M.; Witt, D.A.; Grob, S.T.; Georgio Westover, S.R.; Donson, A.M.; Sanford, B.; Mulcahy Levy, J.M.; Wong, R.; Moreira, D.C.; DeSisto, J.A.; et al. NF-kappaB upregulation through epigenetic silencing of LDOC1 drives tumor biology and specific immunophenotype in Group A ependymoma. Neuro Oncol. 2017, 19, 1350–1360. [Google Scholar] [CrossRef] [PubMed]
- Zhao, S.; Wang, Q.; Li, Z.; Ma, X.; Wu, L.; Ji, H.; Qin, G. LDOC1 inhibits proliferation and promotes apoptosis by repressing NF-kappaB activation in papillary thyroid carcinoma. J. Exp. Clin. Cancer Res. 2015, 34, 146. [Google Scholar] [CrossRef] [PubMed]
- Kim, M.J.; Lim, S.G.; Cho, D.H.; Lee, J.Y.; Suk, K.; Lee, W.H. Regulation of inflammatory response by LINC00346 via miR-25-3p-mediated modulation of the PTEN/PI3K/AKT/NF-kappaB pathway. Biochem. Biophys. Res. Commun. 2024, 709, 149828. [Google Scholar] [CrossRef] [PubMed]
- Gao, Y.; Zhang, H.; Luo, L.; Lin, J.; Li, D.; Zheng, S.; Huang, H.; Yan, S.; Yang, J.; Hao, Y.; et al. Resolvin D1 Improves the Resolution of Inflammation via Activating NF-kappaB p50/p50-Mediated Cyclooxygenase-2 Expression in Acute Respiratory Distress Syndrome. J. Immunol. 2017, 199, 2043–2054. [Google Scholar] [CrossRef]
- Al-Shabany, A.J.; Moody, A.J.; Foey, A.D.; Billington, R.A. Intracellular NAD+ levels are associated with LPS-induced TNF-alpha release in pro-inflammatory macrophages. Biosci. Rep. 2016, 36, e00301. [Google Scholar] [CrossRef]
- Arizza, V.; Bonura, A.; La Paglia, L.; Urso, A.; Pinsino, A.; Vizzini, A. Transcriptional and in silico analyses of MIF cytokine and TLR signalling interplay in the LPS inflammatory response of Ciona robusta. Sci. Rep. 2020, 10, 11339. [Google Scholar] [CrossRef]
- La Paglia, L.; Vazzana, M.; Mauro, M.; Dumas, F.; Fiannaca, A.; Urso, A.; Arizza, V.; Vizzini, A. Transcriptomic and Bioinformatic Analyses Identifying a Central Mif-Cop9-Nf-kB Signaling Network in Innate Immunity Response of Ciona robusta. Int. J. Mol. Sci. 2023, 24, 4112. [Google Scholar] [CrossRef]
- Ciesielska, A.; Matyjek, M.; Kwiatkowska, K. TLR4 and CD14 trafficking and its influence on LPS-induced pro-inflammatory signaling. Cell Mol. Life Sci. 2021, 78, 1233–1261. [Google Scholar] [CrossRef]
- Ozinsky, A.; Smith, K.D.; Hume, D.; Underhill, D.M. Co-operative induction of pro-inflammatory signaling by Toll-like receptors. J. Endotoxin Res. 2000, 6, 393–396. [Google Scholar] [CrossRef]
- Xu, J.; Xu, J.; Liu, X.; Jiang, J. The role of lncRNA-mediated ceRNA regulatory networks in pancreatic cancer. Cell Death Discov. 2022, 8, 287. [Google Scholar] [CrossRef]
- Ebert, M.S.; Neilson, J.R.; Sharp, P.A. MicroRNA sponges: Competitive inhibitors of small RNAs in mammalian cells. Nat. Methods 2007, 4, 721–726. [Google Scholar] [CrossRef] [PubMed]
- Denichenko, P.; Mogilevsky, M.; Clery, A.; Welte, T.; Biran, J.; Shimshon, O.; Barnabas, G.D.; Danan-Gotthold, M.; Kumar, S.; Yavin, E.; et al. Specific inhibition of splicing factor activity by decoy RNA oligonucleotides. Nat. Commun. 2019, 10, 1590. [Google Scholar] [CrossRef] [PubMed]
- Qian, Y.; Shi, L.; Luo, Z. Long Non-coding RNAs in Cancer: Implications for Diagnosis, Prognosis, and Therapy. Front. Med. 2020, 7, 612393. [Google Scholar] [CrossRef]
- Grivennikov, S.I.; Greten, F.R.; Karin, M. Immunity, inflammation, and cancer. Cell 2010, 140, 883–899. [Google Scholar] [CrossRef]
- Zhu, Z.; Zhong, S.; Shen, Z. Targeting the inflammatory pathways to enhance chemotherapy of cancer. Cancer Biol. Ther. 2011, 12, 95–105. [Google Scholar] [CrossRef]
- Multhoff, G.; Molls, M.; Radons, J. Chronic inflammation in cancer development. Front. Immunol. 2011, 2, 98. [Google Scholar] [CrossRef] [PubMed]
- Creighton, C.J.; Hernandez-Herrera, A.; Jacobsen, A.; Levine, D.A.; Mankoo, P.; Schultz, N.; Du, Y.; Zhang, Y.; Larsson, E.; Sheridan, R.; et al. Integrated analyses of microRNAs demonstrate their widespread influence on gene expression in high-grade serous ovarian carcinoma. PLoS ONE 2012, 7, e34546. [Google Scholar] [CrossRef]
- Hashimoto, Y.; Akiyama, Y.; Yuasa, Y. Multiple-to-multiple relationships between microRNAs and target genes in gastric cancer. PLoS ONE 2013, 8, e62589. [Google Scholar] [CrossRef]
- Zolboot, N.; Du, J.X.; Zampa, F.; Lippi, G. MicroRNAs Instruct and Maintain Cell Type Diversity in the Nervous System. Front. Mol. Neurosci. 2021, 14, 646072. [Google Scholar] [CrossRef]
- O’Brien, J.; Hayder, H.; Zayed, Y.; Peng, C. Overview of MicroRNA Biogenesis, Mechanisms of Actions, and Circulation. Front. Endocrinol. 2018, 9, 402. [Google Scholar] [CrossRef]
- Morales, S.; Monzo, M.; Navarro, A. Epigenetic regulation mechanisms of microRNA expression. Biomol. Concepts 2017, 8, 203–212. [Google Scholar] [CrossRef] [PubMed]
- Hynes, C.; Kakumani, P.K. Regulatory role of RNA-binding proteins in microRNA biogenesis. Front. Mol. Biosci. 2024, 11, 1374843. [Google Scholar] [CrossRef]
- Lanzillotti, C.; De Mattei, M.; Mazziotta, C.; Taraballi, F.; Rotondo, J.C.; Tognon, M.; Martini, F. Long Non-coding RNAs and MicroRNAs Interplay in Osteogenic Differentiation of Mesenchymal Stem Cells. Front. Cell Dev. Biol. 2021, 9, 646032. [Google Scholar] [CrossRef] [PubMed]
- Lopez-Urrutia, E.; Bustamante Montes, L.P.; Ladron de Guevara Cervantes, D.; Perez-Plasencia, C.; Campos-Parra, A.D. Crosstalk Between Long Non-coding RNAs, Micro-RNAs and mRNAs: Deciphering Molecular Mechanisms of Master Regulators in Cancer. Front. Oncol. 2019, 9, 669. [Google Scholar] [CrossRef]
- Thoompumkal, I.J.; Rehna, K.; Anbarasu, K.; Mahalingam, S. Leucine Zipper Down-regulated in Cancer-1 (LDOC1) interacts with Guanine nucleotide binding protein-like 3-like (GNL3L) to modulate Nuclear Factor-kappa B (NF-kappaB) signaling during cell proliferation. Cell Cycle 2016, 15, 3251–3267. [Google Scholar] [CrossRef] [PubMed]
- Solt, L.A.; May, M.J. The IkappaB kinase complex: Master regulator of NF-kappaB signaling. Immunol. Res. 2008, 42, 3–18. [Google Scholar] [CrossRef]
- Nagasaki, K.; Manabe, T.; Hanzawa, H.; Maass, N.; Tsukada, T.; Yamaguchi, K. Identification of a novel gene, LDOC1, down-regulated in cancer cell lines. Cancer Lett. 1999, 140, 227–234. [Google Scholar] [CrossRef]
- Zhao, S.; Zhao, Y.; Wang, Q.; Li, Z.; Ma, X.; Wu, L.; Li, W.; Du, M.; Ji, H.; Qin, G. LDOC1 is differentially expressed in thyroid cancer and display tumor-suppressive function in papillary thyroid carcinoma. Cell Biol. Int. 2020, 44, 985–997. [Google Scholar] [CrossRef] [PubMed]
- Lee, C.H.; Yang, J.R.; Chen, C.Y.; Tsai, M.H.; Hung, P.F.; Chen, S.J.; Chiang, S.L.; Chang, H.; Lin, P. Novel STAT3 Inhibitor LDOC1 Targets Phospho-JAK2 for Degradation by Interacting with LNX1 and Regulates the Aggressiveness of Lung Cancer. Cancers 2019, 11, 63. [Google Scholar] [CrossRef]
- Lee, C.H.; Hung, P.F.; Liu, K.J.; Chung, H.L.; Yang, W.C.; Hsu, K.C.; Fong, T.H.; Lo, H.J.; Chen, Y.P.; Yang, J.R.; et al. LDOC1 Suppresses Microbe-Induced Production of IL-1beta in Human Normal and Cancerous Oral Cells through the PI3K/Akt/GSK-3beta Axis. Cancers 2020, 12, 3148. [Google Scholar] [CrossRef]







| Name | Sequence (5′ → 3′) | |
|---|---|---|
| β-ACTIN | Forward | TGA GAT GCG TTG TTA CAG GAA GTC |
| Reverse | GAC TGG GCC ATT CTC CTT AGA GA | |
| IL-6 | Forward | GGT ACA TCC TCG ACG GCA TCT |
| Reverse | TTG ATT GCA TCT GGC TGA GC | |
| IL-8 | Forward | ATA AAG ACA TAC TCC AAA CCT TTC CAC |
| Reverse | AAG CTT TAC AAT AAT TTC TGT GTT GGC | |
| MCP-1 | Forward | ACT CTC GCC TCC AGC ATG AA |
| Reverse | TTG ATT GCA TCT GGC TGA GC | |
| LINC01270 | Forward | CGACGCTGTCTCAGACTCTC |
| Reverse | GTGCTGCAGCTCTATAGGACA | |
| LDOC1 | Forward | GAA CCG ATT CTG CAA CGA CG |
| Reverse | ACT GTT TCA TCT CAT CGA GGA | |
| Antibody Name (Catalog Number) | Company | Dilution |
|---|---|---|
| LDOC1 (sc-81103) | Santa Cruz Biotechnology | 1:200 |
| NF-κB p65 (F-6) (sc-8008) | Santa Cruz Biotechnology | 1:1000 |
| β-Actin (sc-47778) | Santa Cruz Biotechnology | 1:1000 |
| NF-κB p65 (Ser276) (sc-101749) | Santa Cruz Biotechnology | 1:1000 |
| NF-κB p65 (Ser536) (93H1) (3033S) | Cell Signaling | 1:1000 |
| IκBα (9242S) | Cell Signaling | 1:1000 |
| phosphorylated IκBα (S32/36) (9246S) | Cell Signaling | 1:500 |
| Name | Sequence (5′ → 3′) | |
|---|---|---|
| LINC01270 siRNA 1 | Sense | GGGUCACAUAGCGAGAGUUAU |
| Antisense | AUAACUCUCGCUAUGUGACCC | |
| LINC01270 siRNA 2 | Sense | GGUCACAUAGCGAGAGUUAUU |
| Antisense | AAUAACUCUCGCUAUGUGACC | |
| Decoy fragment | UUCCCAGAGAA | |
| LINC01270 crRNA | CUGAACUGGCUGACCCCUUC | |
Disclaimer/Publisher’s Note: The statements, opinions and data contained in all publications are solely those of the individual author(s) and contributor(s) and not of MDPI and/or the editor(s). MDPI and/or the editor(s) disclaim responsibility for any injury to people or property resulting from any ideas, methods, instructions or products referred to in the content. |
© 2024 by the authors. Licensee MDPI, Basel, Switzerland. This article is an open access article distributed under the terms and conditions of the Creative Commons Attribution (CC BY) license (https://creativecommons.org/licenses/by/4.0/).
Share and Cite
Arab, I.; Lim, S.-G.; Suk, K.; Lee, W.-H. LINC01270 Regulates the NF-κB-Mediated Pro-Inflammatory Response via the miR-326/LDOC1 Axis in THP-1 Cells. Cells 2024, 13, 2027. https://doi.org/10.3390/cells13232027
Arab I, Lim S-G, Suk K, Lee W-H. LINC01270 Regulates the NF-κB-Mediated Pro-Inflammatory Response via the miR-326/LDOC1 Axis in THP-1 Cells. Cells. 2024; 13(23):2027. https://doi.org/10.3390/cells13232027
Chicago/Turabian StyleArab, Imene, Su-Geun Lim, Kyoungho Suk, and Won-Ha Lee. 2024. "LINC01270 Regulates the NF-κB-Mediated Pro-Inflammatory Response via the miR-326/LDOC1 Axis in THP-1 Cells" Cells 13, no. 23: 2027. https://doi.org/10.3390/cells13232027
APA StyleArab, I., Lim, S.-G., Suk, K., & Lee, W.-H. (2024). LINC01270 Regulates the NF-κB-Mediated Pro-Inflammatory Response via the miR-326/LDOC1 Axis in THP-1 Cells. Cells, 13(23), 2027. https://doi.org/10.3390/cells13232027

