Deficiencies of Inducible Costimulator (ICOS) During Chronic Infection with Toxoplasma gondii Upregulate the CD28-Dependent Cytotoxicity of CD8+ T Cells and Their Effector Function Against Tissue Cysts of the Parasite
Abstract
1. Introduction
2. Materials and Methods
2.1. Mice
2.2. Infection with T. gondii
2.3. Purification of CD8+ T Cells from Infected WT and ICOS−/− Mice and Adoptive Transfer of the Purified T Cells into Infected SCID Mice
2.4. RNA Purification and RT-PCR
2.5. Immunohistochemistry
2.6. Culture of CD8+ T Cells Purified from Infected WT and ICOS−/− Mice with T. gondii Antigens
2.7. Flow Cytometry
2.8. Statistical Analysis
3. Results
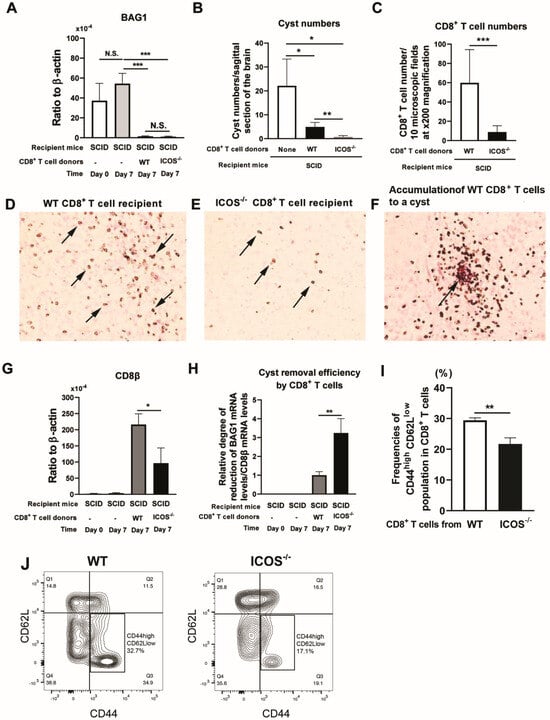
3.1. CD8+ Immune T Cells from ICOS−/− Mice Chronically Infected with T. gondii Have Increased Efficiency in Eliminating Tissue Cysts of the Parasite
3.2. ICOS−/− CD8+ T Cells Express Greater Levels of mRNA for Perforin and T-Bet than WT CD8+ T Cells During Elimination of T. gondii Cysts in the Brain
3.3. Increased CD28 mRNA Levels in ICOS−/− CD8+ T Cells Correlate with Increased Levels of mRNA for T-Bet Transcription Factor for Their Cytotoxic Activity During Elimination of T. gondii Cysts in the Brain
3.4. Surface Expression of CD28 Costimulatory Factor Is Increased in ICOS−/− CD8+ T Cells During Chronic Infection with T. gondii
3.5. Blockage of CD28−CD80/CD86 Costimulatory Pathway Abolishes the Increased Cytotoxic Activity of CD8+ T Cells of ICOS−/− Mice Chronically Infected with T. gondii
4. Discussion
5. Conclusions
Supplementary Materials
Author Contributions
Funding
Institutional Review Board Statement
Informed Consent Statement
Data Availability Statement
Acknowledgments
Conflicts of Interest
References
- Montoya, J.G.; Liesenfeld, O. Toxoplasmosis. Lancet 2004, 363, 1965–1976. [Google Scholar] [CrossRef] [PubMed]
- Dubey, J.P. Toxoplasma gondii. In Medical Microbiology; Baron, S., Ed.; The University of Texas Medical Branch at Galveston: Galveston, TX, USA, 1996. [Google Scholar]
- Suzuki, Y.; Wang, X.; Jortner, B.; Payne, L.; Ni, Y.; Michie, S.A.; Xu, B.; Kudo, T.; Perkins, S. Removal of Toxoplasma gondii cysts from the brain by perforin-mediated activity of CD8+ T cells. Am. J. Pathol. 2010, 176, 1607–1613. [Google Scholar] [CrossRef] [PubMed]
- Tiwari, A.; Hannah, R.; Lutshumba, J.; Ochiai, E.; Weiss, L.M.; Suzuki, Y. Penetration of CD8+ cytotoxic T cells into large target, tissue cysts of Toxoplasma gondii, leads to its elimination. Am. J. Pathol. 2019, 189, 1584–1607. [Google Scholar] [CrossRef] [PubMed]
- Lutshumba, J.; Ochiai, E.; Sa, Q.; Anand, N.; Suzuki, Y. Selective upregulation of transcripts for six molecules related to T cell costimulation and phagocyte recruitment and activation among 734 immunity-related genes in the brain during perforin-dependent, CD8+ T cell-mediated elimination of Toxoplasma gondii cysts. mSystems 2020, 5, 10–1128. [Google Scholar]
- Hutloff, A.; Dittrich, A.M.; Beier, K.C.; Eljaschewitsch, B.; Kraft, R.; Anagnostopoulos, I.; Kroczek, R.A. ICOS is an inducible T-cell co-stimulator structurally and functionally related to CD28. Nature 1999, 397, 263–266. [Google Scholar] [CrossRef] [PubMed]
- Yoshinaga, S.K.; Whoriskey, J.S.; Khare, S.D.; Sarmiento, U.; Guo, J.; Horan, T.; Shih, G.; Zhang, M.; Coccia, M.A.; Kohno, T.; et al. T-cell co-stimulation through B7RP-1 and ICOS. Nature 1999, 402, 827–832. [Google Scholar] [CrossRef]
- Mittrücker, H.-W.; Kursar, M.; Köhler, A.; Yanagihara, D.; Yoshinaga, S.K.; Kaufmann, S.H.E. Inducible costimulator protein controls the protective T cell response against Listeria monocytogenes. J. Immunol. 2002, 169, 5813–5817. [Google Scholar] [CrossRef]
- Bertram, E.M.; Tafuri, A.; Shahinian, A.; Chan, V.S.; Hunziker, L.; Recher, M.; Ohashi, P.S.; Mak, T.W.; Watts, T.H. Role of ICOS versus CD28 in antiviral immunity. Eur. J. Immunol. 2002, 32, 3376–3385. [Google Scholar] [CrossRef]
- Humphreys, I.R.; Edwards, L.; Snelgrove, R.J.; Rae, A.J.; Coyle, A.J.; Hussell, T. A critical role for ICOS co-stimulation in immune containment of pulmonary influenza virus infection. Eur. J. Immunol. 2006, 36, 2928–2938. [Google Scholar] [CrossRef]
- Nouailles, G.; Day, T.A.; Kuhlmann, S.; Loewe, D.; Dorhoi, A.; Gamradt, P.; Hurwitz, R.; Jörg, S.; Pradl, L.; Hutloff, A.; et al. Impact of inducible co-stimulatory molecule (ICOS) on T-cell responses and protection against Mycobacterium tuberculosis infection. Eur. J. Immunol. 2011, 41, 981–991. [Google Scholar] [CrossRef]
- Vidric, M.; Bladt, A.T.; Dianzani, U.; Watts, T.H. Role for inducible costimulator in control of Salmonella enterica serovar Typhimurium infection in mice. Infect. Immun. 2006, 74, 1050–1061. [Google Scholar] [CrossRef] [PubMed]
- Wikenheiser, D.J.; Ghosh, D.; Kennedy, B.; Stumhofer, J.S. The Costimulatory molecule ICOS regulates host Th1 and follicular Th cell differentiation in response to Plasmodium chabaudi chabaudi AS Infection. J. Immunol. 2016, 196, 778–791. [Google Scholar] [CrossRef] [PubMed]
- Sa, Q.; Ochiai, E.; Tiwari, A.; Mullins, J.; Shastri, N.; Mercier, C.; Cesbron-Delauw, M.-F.; Suzuki, Y. Determination of a key antigen for immunological intervention to target the latent stage of Toxoplasma gondii. J. Immunol. 2017, 198, 4425–4434. [Google Scholar] [CrossRef]
- Ochiai, E.; Sa, Q.; Brogli, M.; Kudo, T.; Wang, X.; Dubey, J.P.; Suzuki, Y. CXCL9 is important for recruiting immune T cells into the brain and inducing an accumulation of the T cells to the areas of tachyzoite proliferation to prevent reactivation of chronic cerebral infection with Toxoplasma gondii. Am. J. Pathol. 2015, 185, 314–324. [Google Scholar] [CrossRef] [PubMed]
- Sa, Q.; Ochiai, E.; Sengoku, T.; Wilson, M.E.; Brogli, M.; Crutcher, S.; Michie, S.A.; Xu, B.; Payne, L.; Wang, X.; et al. VCAM-1/alpha4beta1 integrin interaction is crucial for prompt recruitment of immune T cells into the brain during the early stage of reactivation of chronic infection with Toxoplasma gondii to prevent toxoplasmic encephalitis. Infect. Immun. 2014, 82, 2826–2839. [Google Scholar] [CrossRef]
- Mani, R.; Mercier, C.; Delauw, M.-F.; Suzuki, Y. Immunization with the amino-terminus region of dense granule protein 6 (GRA6) of Toxoplasma gondii activates CD8+ cytotoxic T cells capable of removing tissue cysts of the parasite through antigen presentation by human HLA-A2.1. Microbes Infect. 2023, 25, 105182. [Google Scholar] [CrossRef]
- Schlüter, D.; Meyer, T.; Kwok, L.-Y.; Montesinos-Rongen, M.; Lütjen, S.; Strack, A.; Schmitz, M.L.; Deckert, M. Phenotype and regulation of persistent intracerebral T cells in murine Toxoplasma encephalitis. J. Immunol. 2002, 169, 315–322. [Google Scholar] [CrossRef]
- Wang, X.; Michie, S.A.; Xu, B.; Suzuki, Y. Importance of IFN-gamma-mediated expression of endothelial VCAM-1 on recruitment of CD8+ T cells into the brain during chronic infection with Toxoplasma gondii. J. Interferon Cytokine Res. 2007, 27, 329–338. [Google Scholar] [CrossRef]
- Matsui, M.; Moriya, O.; Yoshimoto, T.; Akatsuka, T. T-bet is required for protection against vaccinia virus infection. J. Virol. 2005, 79, 12798–12806. [Google Scholar] [CrossRef]
- Sullivan, B.M.; Juedes, A.; Szabo, S.J.; von Herrath, M.; Glimcher, L.H. Antigen-driven effector CD8 T cell function regulated by T-bet. Proc. Natl. Acad. Sci. USA 2003, 100, 15818–15823. [Google Scholar] [CrossRef]
- Intlekofer, A.M.; Takemoto, N.; Wherry, E.J.; Longworth, S.A.; Northrup, J.T.; Palanivel, V.R.; Mullen, A.C.; Gasink, C.R.; Kaech, S.M.; Miller, J.D.; et al. Effector and memory CD8+ T cell fate coupled by T-bet and eomesodermin. Nat. Immunol. 2005, 6, 1236–1244. [Google Scholar] [CrossRef] [PubMed]
- Duttagupta, P.A.; Boesteanu, A.C.; Katsikis, P.D. Costimulation signals for memory CD8+ T cells during viral infections. Crit. Rev. Immunol. 2009, 29, 469–486. [Google Scholar] [CrossRef] [PubMed]
- Chowdhury, D.; Lieberman, J. Death by a thousand cuts: Granzyme pathways of programmed cell death. Annu. Rev. Immunol. 2008, 26, 389–420. [Google Scholar] [CrossRef] [PubMed]
- Hay, Z.L.Z.; Slansky, J.E. Granzymes: The molecular executors of immune-mediated cytotoxicity. Int. J. Mol. Sci. 2022, 23, 1833. [Google Scholar] [CrossRef] [PubMed]
- Kopf, M.; Coyle, A.J.; Schmitz, N.; Barner, M.; Oxenius, A.; Gallimore, A.; Gutierrez-Ramos, J.-C.; Bachmann, M.F. Inducible costimulator protein (ICOS) controls T helper cell subset polarization after virus and parasite infection. J. Exp. Med. 2000, 192, 53–61. [Google Scholar] [CrossRef]
- Mordue, D.G.; Sibley, L.D. Intracellular fate of vacuoles containing Toxoplasma gondii is determined at the time of formation and depends on the mechanism of entry. J. Immunol. 1997, 159, 4452–4459. [Google Scholar] [CrossRef]
- Mordue, D.G.; Håkansson, S.; Niesman, I.; Sibley, L.D. Toxoplasma gondii resides in a vacuole that avoids fusion with host cell endocytic and exocytic vesicular trafficking pathways. Exp. Parasitol. 1999, 92, 87–99. [Google Scholar] [CrossRef]
- A Armstrong, J.; Hart, P.D. Phagosome-lysosome interactions in cultured macrophages infected with virulent tubercle bacilli. Reversal of the usual nonfusion pattern and observations on bacterial survival. J. Exp. Med. 1975, 142, 1–16. [Google Scholar] [CrossRef]
- Kaufmann, S.H. How can immunology contribute to the control of tuberculosis? Nat. Rev. Immunol. 2001, 1, 20–30. [Google Scholar] [CrossRef]
- Russell, D.G. Mycobacterium tuberculosis: Here today, and here tomorrow. Nat. Rev. Mol. Cell. Biol. 2001, 2, 569–577. [Google Scholar] [CrossRef]
- Suzuki, Y.; Joh, K.; A Orellana, M.; Conley, F.K.; Remington, J.S. A gene(s) within the H-2D region determines the development of toxoplasmic encephalitis in mice. Immunology 1991, 74, 732–739. [Google Scholar] [PubMed]
- Suzuki, Y.; Joh, K.; Kwon, O.C.; Yang, Q.; Conley, F.K.; Remington, J.S. MHC class I gene(s) in the D/L region but not the TNF-alpha gene determines development of toxoplasmic encephalitis in mice. J. Immunol. 1994, 153, 4649–4654. [Google Scholar] [CrossRef] [PubMed]
- Brown, C.R.; A Hunter, C.; Estes, R.G.; Beckmann, E.; Forman, J.; David, C.; Remington, J.S.; McLeod, R. Definitive identification of a gene that confers resistance against Toxoplasma cyst burden and encephalitis. Immunology 1995, 85, 419–428. [Google Scholar] [PubMed]
- Wilson, E.H.; Zaph, C.; Mohrs, M.; Welcher, A.; Siu, J.; Artis, D.; Hunter, C.A. B7RP-1-ICOS interactions are required for optimal infection-induced expansion of CD4+ Th1 and Th2 responses. J. Immunol. 2006, 177, 2365–2372. [Google Scholar] [CrossRef]
- O’brien, C.A.; Batista, S.J.; Still, K.M.; Harris, T.H. IL-10 and ICOS differentially regulate T cell responses in the brain during chronic Toxoplasma gondii infection. J. Immunol. 2019, 202, 1755–1766. [Google Scholar] [CrossRef]
- O’brien, C.A.; Harris, T.H. ICOS-deficient and ICOS YF mutant mice fail to control Toxoplasma gondii infection of the brain. PLoS ONE 2020, 15, e0228251. [Google Scholar] [CrossRef]
- Fuse, S.; Zhang, W.; Usherwood, E.J. Control of memory CD8+ T cell differentiation by CD80/CD86-CD28 costimulation and restoration by IL-2 during the recall response. J. Immunol. 2008, 180, 1148–1157. [Google Scholar] [CrossRef]
- Fröhlich, M.; Gogishvili, T.; Langenhorst, D.; Lühder, F.; Hünig, T. Interrupting CD28 costimulation before antigen rechallenge affects CD8+ T-cell expansion and effector functions during secondary response in mice. Eur. J. Immunol. 2016, 46, 1644–1655. [Google Scholar] [CrossRef]
- Villegas, E.N.; Lieberman, L.A.; Mason, N.; Blass, S.L.; Zediak, V.P.; Peach, R.; Horan, T.; Yoshinaga, S.; Hunter, C.A. A role for inducible costimulator protein in the CD28- independent mechanism of resistance to Toxoplasma gondii. J. Immunol. 2002, 169, 937–943. [Google Scholar] [CrossRef]





Disclaimer/Publisher’s Note: The statements, opinions and data contained in all publications are solely those of the individual author(s) and contributor(s) and not of MDPI and/or the editor(s). MDPI and/or the editor(s) disclaim responsibility for any injury to people or property resulting from any ideas, methods, instructions or products referred to in the content. |
© 2024 by the authors. Licensee MDPI, Basel, Switzerland. This article is an open access article distributed under the terms and conditions of the Creative Commons Attribution (CC BY) license (https://creativecommons.org/licenses/by/4.0/).
Share and Cite
Mani, R.; Balu, K.E.; Suzuki, Y. Deficiencies of Inducible Costimulator (ICOS) During Chronic Infection with Toxoplasma gondii Upregulate the CD28-Dependent Cytotoxicity of CD8+ T Cells and Their Effector Function Against Tissue Cysts of the Parasite. Cells 2024, 13, 1998. https://doi.org/10.3390/cells13231998
Mani R, Balu KE, Suzuki Y. Deficiencies of Inducible Costimulator (ICOS) During Chronic Infection with Toxoplasma gondii Upregulate the CD28-Dependent Cytotoxicity of CD8+ T Cells and Their Effector Function Against Tissue Cysts of the Parasite. Cells. 2024; 13(23):1998. https://doi.org/10.3390/cells13231998
Chicago/Turabian StyleMani, Rajesh, Kanal E. Balu, and Yasuhiro Suzuki. 2024. "Deficiencies of Inducible Costimulator (ICOS) During Chronic Infection with Toxoplasma gondii Upregulate the CD28-Dependent Cytotoxicity of CD8+ T Cells and Their Effector Function Against Tissue Cysts of the Parasite" Cells 13, no. 23: 1998. https://doi.org/10.3390/cells13231998
APA StyleMani, R., Balu, K. E., & Suzuki, Y. (2024). Deficiencies of Inducible Costimulator (ICOS) During Chronic Infection with Toxoplasma gondii Upregulate the CD28-Dependent Cytotoxicity of CD8+ T Cells and Their Effector Function Against Tissue Cysts of the Parasite. Cells, 13(23), 1998. https://doi.org/10.3390/cells13231998
