Polo-like Kinase 1 Predicts Lymph Node Metastasis in Middle Eastern Colorectal Cancer Patients; Its Inhibition Reverses 5-Fu Resistance in Colorectal Cancer Cells
Abstract
1. Introduction
2. Materials and Methods
2.1. Sample Selection
2.2. Tissue Microarray Construction and Immunohistochemistry
2.3. Tissue Culture Experiments
2.4. Cell Viability Assay
2.5. Gene Silencing Using Small Interfering RNA
2.6. Plasmid and Transfection
2.7. Cell Invasion and Migration Assays
2.8. Sphere-Forming Assay
2.9. Statistical Analysis
3. Results
3.1. PLK-1 Expression in Colorectal Cancer and Its Clinico-Pathological Associations
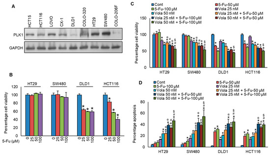
3.2. Inhibition of PLK1 Reverses Chemoresistance in Colorectal Cancer Cells
3.3. Inhibition of PLK1 Reduces Colorectal Cancer Cell Growth and EMT by Targeting the CRAF-MEK-ERK Signaling Pathway
3.4. Inhibition of PLK1 Decreases the Stemness of Colorectal Cancer Cell
3.5. Knockdown of ERK1/2 Reverses Chemoresistance, Epithelial–Mesenchymal Transition, and Stemness in Colorectal Cancer Cells
3.6. Knockdown of Zeb1 Attenuates EMT and Stemness
4. Discussion
5. Conclusions
Supplementary Materials
Author Contributions
Funding
Institutional Review Board Statement
Informed Consent Statement
Data Availability Statement
Conflicts of Interest
References
- Sung, H.; Ferlay, J.; Siegel, R.L.; Laversanne, M.; Soerjomataram, I.; Jemal, A.; Bray, F. Global Cancer Statistics 2020: GLOBOCAN Estimates of Incidence and Mortality Worldwide for 36 Cancers in 185 Countries. CA A Cancer J. Clin. 2021, 71, 209–249. [Google Scholar] [CrossRef] [PubMed]
- Arnold, M.; Sierra, M.S.; Laversanne, M.; Soerjomataram, I.; Jemal, A.; Bray, F. Global patterns and trends in colorectal cancer incidence and mortality. Gut 2016, 66, 683–691. [Google Scholar] [CrossRef] [PubMed]
- Alrawaji, A.; Alshahrani, Z.; Alzahrani, W.; Alomran, F.; Almadouj, A.; Alshehri, S.; Alzahrani, A.; Bazarbashi, S.; Alhashmi, H.; Almutlaq, H. Cancer Incidence Report Saudi Arabia 2015; Saudi Cancer Registry: Riyadh, Saudi Arabia, 2018. [Google Scholar]
- Pardini, B.; Kumar, R.; Naccarati, A.; Novotny, J.; Prasad, R.B.; Forsti, A.; Hemminki, K.; Vodicka, P.; Bermejo, J.L. 5-Fluorouracil-based chemotherapy for colorectal cancer and MTHFR/MTRR genotypes. Br. J. Clin. Pharmacol. 2011, 72, 162–163. [Google Scholar] [CrossRef] [PubMed]
- Moulton, C.A.; Gu, C.S.; Law, C.H.; Tandan, V.R.; Hart, R.; Quan, D.; Smith, R.J.F.; Jalink, D.W.; Husien, M.; Serrano, P.E. Effect of PET before liver resection on surgical management for colorectal adenocarcinoma metastases: A randomized clinical trial. JAMA 2014, 311, 1863–1869. [Google Scholar] [CrossRef] [PubMed]
- Boige, V.; Mendiboure, J.; Pignon, J.P.; Loriot, M.-A.; Castaing, M.; Barrois, M.; Malka, D.; Trégouët, D.A.; Bouché, O.; Le Corre, D. Pharmacogenetic assessment of toxicity and outcome in patients with metastatic colorectal cancer treated with LV5FU2, FOLFOX, and FOLFIRI: FFCD 2000-05. J. Clin. Oncol. 2010, 28, 2556–2564. [Google Scholar] [CrossRef]
- Cervantes, A.; Adam, R.; Roselló, S.; Arnold, D.; Normanno, N.; Taïeb, J.; Seligmann, J.; De Baere, T.; Osterlund, P.; Yoshino, T. Metastatic colorectal cancer: ESMO Clinical Practice Guideline for diagnosis, treatment and follow-up☆. Ann. Oncol. 2023, 34, 10–32. [Google Scholar] [CrossRef]
- Thiery, J.P.; Acloque, H.; Huang, R.Y.; Nieto, M.A. Epithelial-mesenchymal transitions in development and disease. Cell 2009, 139, 871–890. [Google Scholar] [CrossRef]
- Fu, Z.; Wen, D. The emerging role of polo-like kinase 1 in epithelial-mesenchymal transition and tumor metastasis. Cancers 2017, 9, 131. [Google Scholar] [CrossRef]
- Yim, H. Current clinical trials with polo-like kinase 1 inhibitors in solid tumors. Anticancer Drugs 2013, 24, 999–1006. [Google Scholar] [CrossRef] [PubMed]
- Liu, Z.; Sun, Q.; Wang, X. PLK1, a potential target for cancer therapy. Transl. Oncol. 2017, 10, 22–32. [Google Scholar] [CrossRef]
- Stafford, J.M.; Wyatt, M.D.; McInnes, C. Inhibitors of the PLK1 polo-box domain: Drug design strategies and therapeutic opportunities in cancer. Expert Opin. Drug Discov. 2023, 18, 65–81. [Google Scholar] [CrossRef] [PubMed]
- Noor, A.; Umelo, I.A.; Kronenberger, P.; Giron, P.; De Vlieghere, E.; De Wever, O.; Teugels, E.; De Grève, J. Targeting Polo-like kinase 1 and TRAIL enhances apoptosis in non-small cell lung cancer. Oncotarget 2018, 9, 28731–28744. [Google Scholar] [CrossRef] [PubMed][Green Version]
- Gutteridge, R.E.A.; Ndiaye, M.A.; Liu, X.; Ahmad, N. Plk1 inhibitors in cancer therapy: From laboratory to clinics. Mol. Cancer Ther. 2016, 15, 1427–1435. [Google Scholar] [CrossRef] [PubMed]
- Wu, J.; Ivanov, A.I.; Fisher, P.B.; Fu, Z. Polo-like kinase 1 induces epithelial-to-mesenchymal transition and promotes epithelial cell motility by activating CRAF/ERK signaling. eLife 2016, 5, e10734. [Google Scholar] [CrossRef] [PubMed]
- Cai, X.P.; Chen, L.D.; Song, H.B.; Zhang, C.X.; Yuan, Z.W.; Xiang, Z.X. PLK1 promotes epithelial-mesenchymal transition and metastasis of gastric carcinoma cells. Am. J. Transl. Res. 2016, 8, 4172–4183. [Google Scholar]
- Shin, S.B.; Jang, H.R.; Xu, R.; Won, J.Y.; Yim, H. Active PLK1-driven metastasis is amplified by TGF-β signaling that forms a positive feedback loop in non-small cell lung cancer. Oncogene 2020, 39, 767–785. [Google Scholar] [CrossRef] [PubMed]
- Mao, Y.; Xi, L.; Li, Q.; Zhang, X.; Yu, C. Polo-like kinase 1 is involved in apoptosis, invasion, and metastasis of pancreatic ductal adenocarcinoma. Transl. Cancer Res. 2020, 9, 6672–6682. [Google Scholar] [CrossRef]
- Zhang, G.; Zhang, Z.; Liu, Z. Polo-like kinase 1 is overexpressed in renal cancer and participates in the proliferation and invasion of renal cancer cells. Tumor Biology 2013, 34, 1887–1894. [Google Scholar] [CrossRef]
- Rödel, F.; Keppner, S.; Capalbo, G.; Bashary, R.; Kaufmann, M.; Rödel, C.; Strebhardt, K.; Spänkuch, B. Polo-like kinase 1 as predictive marker and therapeutic target for radiotherapy in rectal cancer. Am. J. Pathol. 2010, 177, 918–929. [Google Scholar] [CrossRef]
- Liu, B.; Meng, L.-B.; Su, J.-Z.; Fan, B.; Zhao, S.-B.; Wang, H.-Y.; Li, T.; Wang, T.-Y.; Zhang, A.-L.; Ni, X.-C. Plk1 as one novel target for the poor prognosis of bladder cancer: An observational study. Medicine 2022, 101, e30723. [Google Scholar] [CrossRef]
- Hagege, A.; Ambrosetti, D.; Boyer, J.; Bozec, A.; Doyen, J.; Chamorey, E.; He, X.; Bourget, I.; Rousset, J.; Saada, E. The Polo-like kinase 1 inhibitor onvansertib represents a relevant treatment for head and neck squamous cell carcinoma resistant to cisplatin and radiotherapy. Theranostics 2021, 11, 9571–9586. [Google Scholar] [CrossRef] [PubMed]
- Yu, Z.; Deng, P.; Chen, Y.; Liu, S.; Chen, J.; Yang, Z.; Chen, J.; Fan, X.; Wang, P.; Cai, Z. Inhibition of the PLK1-coupled cell cycle machinery overcomes resistance to oxaliplatin in colorectal cancer. Adv. Sci. 2021, 8, 2100759. [Google Scholar] [CrossRef] [PubMed]
- Ran, Z.; Chen, W.; Shang, J.; Li, X.; Nie, Z.; Yang, J.; Li, N. Clinicopathological and prognostic implications of polo-like kinase 1 expression in colorectal cancer: A systematic review and meta-analysis. Gene 2019, 721, 144097. [Google Scholar] [CrossRef] [PubMed]
- Takahashi, T.; Sano, B.; Nagata, T.; Kato, H.; Sugiyama, Y.; Kunieda, K.; Kimura, M.; Okano, Y.; Saji, S. Polo-like kinase 1 (PLK1) is overexpressed in primary colorectal cancers. Cancer Sci. 2003, 94, 148–152. [Google Scholar] [CrossRef]
- Li, H.; Wang, H.; Sun, Z.; Guo, Q.; Shi, H.; Jia, Y. The clinical and prognostic value of polo-like kinase 1 in lung squamous cell carcinoma patients: Immunohistochemical analysis. Biosci. Rep. 2017, 37, BSR20170852. [Google Scholar] [CrossRef] [PubMed]
- Camp, R.L.; Dolled-Filhart, M.; Rimm, D.L. X-tile: A new bio-informatics tool for biomarker assessment and outcome-based cut-point optimization. Clin. Cancer Res. 2004, 10, 7252–7259. [Google Scholar] [CrossRef] [PubMed]
- Dang, S.C.; Fan, Y.Y.; Cui, L.; Chen, J.X.; Qu, J.G.; Gu, M. PLK1 as a potential prognostic marker of gastric cancer through MEK-ERK pathway on PDTX models. Onco Targets Ther. 2018, 2018, 6239–6247. [Google Scholar] [CrossRef]
- Jeong, S.B.; Im, J.H.; Yoon, J.H.; Bui, Q.T.; Lim, S.C.; Song, J.M.; Shim, Y.; Yun, J.; Hong, J.; Kang, K.W. Essential role of polo-like kinase 1 (Plk1) oncogene in tumor growth and metastasis of tamoxifen-resistant breast cancer. Mol. Cancer Ther. 2018, 17, 825–837. [Google Scholar] [CrossRef]
- Zhou, C.; Jiang, H.; Zhang, Z.; Zhang, G.; Wang, H.; Zhang, Q.; Sun, P.; Xiang, R.; Yang, S. ZEB1 confers stem cell-like properties in breast cancer by targeting neurogenin-3. Oncotarget 2017, 8, 54388–54401. [Google Scholar] [CrossRef]
- Poyil, P.K.; Siraj, A.K.; Padmaja, D.; Parvathareddy, S.K.; Thangavel, S.; Alobaisi, K.; Diaz, R.; Begum, R.; Haqawi, W.; Al-Sobhi, S.S. PLK1 and FoxM1 expressions positively correlate in papillary thyroid carcinoma and their combined inhibition results in synergistic anti-tumor effects. Mol. Oncol. 2024, 18, 691–706. [Google Scholar] [CrossRef]
- Siraj, A.K.; Poyil, P.K.; Padmaja, D.; Parvathareddy, S.K.; Alobaisi, K.; Thangavel, S.; Diaz, R.; Begum, R.; Almalik, O.; Al-Dayel, F. PLK1 and PARP positively correlate in Middle Eastern breast cancer and their combined inhibition overcomes PARP inhibitor resistance in triple negative breast cancer. Front. Oncol. 2024, 13, 1286585. [Google Scholar] [CrossRef] [PubMed]
- Kim, D.E.; Shin, S.B.; Kim, C.H.; Kim, Y.B.; Oh, H.J.; Yim, H. PLK1-mediated phosphorylation of β-catenin enhances its stability and transcriptional activity for extracellular matrix remodeling in metastatic NSCLC. Theranostics 2023, 13, 1198–1216. [Google Scholar] [CrossRef] [PubMed]
- Feng, Y.B.; Lin, D.C.; Shi, Z.Z.; Wang, X.C.; Shen, X.M.; Zhang, Y.; Du, X.L.; Luo, M.L.; Xu, X.; Han, Y.L. Overexpression of PLK1 is associated with poor survival by inhibiting apoptosis via enhancement of survivin level in esophageal squamous cell carcinoma. Int. J. Cancer 2009, 124, 578–588. [Google Scholar] [CrossRef] [PubMed]
- Manfioletti, G.; Fedele, M. Epithelial–Mesenchymal Transition (EMT). Int. J. Mol. Sci. 2023, 24, 11386. [Google Scholar] [CrossRef]
- Han, D.P.; Zhu, Q.L.; Cui, J.T.; Wang, P.X.; Qu, S.; Cao, Q.F.; Zong, Y.P.; Feng, B.; Zheng, M.H.; Lu, A.G. Polo-like kinase 1 is overexpressed in colorectal cancer and participates in the migration and invasion of colorectal cancer cells. Med Sci. Monit. 2012, 18, BR237–BR246. [Google Scholar] [CrossRef]
- Fu, Z.; Malureanu, L.; Huang, J.; Wang, W.; Li, H.; Van Deursen, J.M.; Tindall, D.J.; Chen, J. Plk1-dependent phosphorylation of FoxM1 regulates a transcriptional programme required for mitotic progression. Nat. Cell Biol. 2008, 10, 1076–1082. [Google Scholar] [CrossRef]
- Dufies, M.; Verbiest, A.; Cooley, L.S.; Ndiaye, P.D.; He, X.; Nottet, N.; Souleyreau, W.; Hagege, A.; Torrino, S.; Parola, J.; et al. Plk1, upregulated by HIF-2, mediates metastasis and drug resistance of clear cell renal cell carcinoma. Commun. Biol. 2021, 4, 1–16. [Google Scholar] [CrossRef]
- Su, S.; Chhabra, G.; Singh, C.K.; Ndiaye, M.A.; Ahmad, N. PLK1 inhibition-based combination therapies for cancer management. Transl. Oncol. 2022, 16, 101332. [Google Scholar] [CrossRef]
- Li, X.; Chen, G.; Liu, B.; Tao, Z.; Wu, Y.; Zhang, K.; Feng, Z.; Huang, Y.; Wang, H. PLK1 inhibition promotes apoptosis and DNA damage in glioma stem cells by regulating the nuclear translocation of YBX1. Cell Death Discov. 2023, 9, 1–12. [Google Scholar] [CrossRef]
- Li, X.; Tao, Z.; Wang, H.; Deng, Z.; Zhou, Y.; Du, Z. Dual inhibition of Src and PLK1 regulate stemness and induce apoptosis through Notch1-SOX2 signaling in EGFRvIII positive glioma stem cells (GSCs). Exp. Cell Res. 2020, 396, 112261. [Google Scholar] [CrossRef]
- Liu, Q.; Subedi, A.; Yao, S.; Xu, C.; Voisin, V.; Bader, G.D.; Chan, S.M.; Wang, J.C. A Stemness-Based Screen Identifies PLK1 Inhibitors for Targeting Leukemia Stem Cells in AML. Blood 2020, 136, 34–35. [Google Scholar] [CrossRef]
- Kress, T.R.; Raabe, T.; Feller, S.M. High Erk activity suppresses expression of the cell cycle inhibitor p27Kip1 in colorectal cancer cells. Cell Commun. Signal. 2010, 8, 1. [Google Scholar] [CrossRef] [PubMed]
- Salaroglio, I.C.; Mungo, E.; Gazzano, E.; Kopecka, J.; Riganti, C. ERK is a pivotal player of chemo-immune-resistance in cancer. Int. J. Mol. Sci. 2019, 20, 2505. [Google Scholar] [CrossRef] [PubMed]








| Total | ||
|---|---|---|
| n | % | |
| Total Number of Cases | 1149 | |
| Age | ||
| ≤50 years | 378 | 32.9 |
| >50 years | 771 | 67.1 |
| Sex | ||
| Male | 610 | 53.1 |
| Female | 539 | 46.9 |
| Tumor Site | ||
| Left colon | 933 | 81.2 |
| Right colon | 216 | 18.8 |
| Histological Type | ||
| Adenocarcinoma | 1021 | 88.9 |
| Mucinous Carcinoma | 128 | 11.1 |
| pT | ||
| T1/T2 | 231 | 20.1 |
| T3/T4 | 899 | 78.2 |
| Unknown | 19 | 1.7 |
| pN | ||
| N0 | 581 | 50.6 |
| N1/N2 | 550 | 47.9 |
| Unknown | 18 | 1.5 |
| pM | ||
| M0 | 995 | 86.6 |
| M1 | 145 | 12.6 |
| Unknown | 9 | 0.8 |
| TNM Stage | ||
| I | 182 | 15.9 |
| II | 376 | 32.7 |
| III | 446 | 38.8 |
| IV | 145 | 12.6 |
| Differentiation | ||
| Well differentiated | 109 | 9.5 |
| Moderately differentiated | 908 | 79.0 |
| Poorly differentiated | 107 | 9.3 |
| Unknown | 25 | 2.2 |
| MMR status | ||
| dMMR | 108 | 9.4 |
| pMMR | 1041 | 90.6 |
| PLK1 Low | PLK1 High | p Value | |||
|---|---|---|---|---|---|
| n | % | n | % | ||
| Total Number of Cases | 456 | 36.7 | 693 | 60.3 | |
| Age | |||||
| ≤50 years | 142 | 31.1 | 236 | 34.1 | 0.3036 |
| >50 years | 314 | 68.9 | 457 | 65.9 | |
| Sex | |||||
| Male | 249 | 54.6 | 361 | 52.1 | 0.4037 |
| Female | 207 | 45.4 | 332 | 47.9 | |
| Tumour Site | |||||
| Left colon | 377 | 82.7 | 556 | 80.2 | 0.2994 |
| Right colon | 79 | 17.3 | 137 | 19.8 | |
| Histological Type | |||||
| Adenocarcinoma | 395 | 86.6 | 626 | 90.3 | 0.0506 |
| Mucinous Carcinoma | 61 | 13.4 | 67 | 9.7 | |
| pT | |||||
| T1/T2 | 109 | 24.3 | 122 | 17.9 | 0.0086 |
| T3/T4 | 339 | 75.7 | 560 | 82.1 | |
| pN | |||||
| N0 | 265 | 59.1 | 316 | 46.3 | <0.0001 |
| N1/N2 | 183 | 40.9 | 367 | 53.7 | |
| pM | |||||
| M0 | 395 | 87.6 | 600 | 87.1 | 0.8042 |
| M1 | 56 | 12.4 | 89 | 12.9 | |
| TNM Stage | |||||
| I | 90 | 19.7 | 92 | 13.3 | 0.0008 |
| II | 162 | 35.5 | 214 | 30.9 | |
| III | 148 | 32.5 | 297 | 42.9 | |
| IV | 56 | 12.3 | 89 | 13.0 | |
| Differentiation | |||||
| Well differentiated | 47 | 10.6 | 62 | 9.1 | 0.4191 |
| Moderately differentiated | 351 | 78.9 | 557 | 82.0 | |
| Poorly differentiated | 47 | 10.6 | 60 | 8.8 | |
| MMR status | |||||
| dMMR | 33 | 7.2 | 75 | 10.8 | 0.0416 |
| pMMR | 423 | 92.8 | 618 | 89.2 | |
| p-ERK1/2 IHC | |||||
| Low (H score < 60) | 313 | 68.6 | 293 | 42.3 | <0.0001 |
| High (H score ≥ 60) | 143 | 31.4 | 400 | 57.7 | |
| Lymph Node Metastasis | ||||
|---|---|---|---|---|
| Univariate | Multivariate | |||
| Odds Ratio (95% CI) | p Value | Odds Ratio (95% CI) | p Value | |
| Age (>50 vs. ≤50 years) | 0.69 (0.54–0.89) | 0.0043 | 0.69 (0.51–0.94) | 0.0201 |
| Sex (Male vs. Female) | 0.92 (0.72–1.16) | 0.4571 | ||
| Tumor site (Left vs. Right) | 1.25 (0.93–1.69) | 0.1427 | ||
| Histologic type (Mucinous vs. Adenocarcinoma) | 1.23 (0.85–1.78) | 0.2795 | ||
| pT (T3/4 vs. T1/2) | 4.79 (3.40–6.76) | <0.0001 | 3.44 (2.22–5.32) | <0.0001 |
| Stage (IV vs. I–III) | 3.44 (2.30–5.16) | <0.0001 | 3.11 (2.05–4.72) | <0.0001 |
| Grade (3 vs. 1–2) | 1.79 (1.18–2.70) | 0.0061 | 1.56 (0.98–2.49) | 0.0619 |
| PLK1 (High vs. Low) | 1.68 (1.32–2.14) | <0.0001 | 1.61 (1.20–2.17) | 0.0016 |
Disclaimer/Publisher’s Note: The statements, opinions and data contained in all publications are solely those of the individual author(s) and contributor(s) and not of MDPI and/or the editor(s). MDPI and/or the editor(s) disclaim responsibility for any injury to people or property resulting from any ideas, methods, instructions or products referred to in the content. |
© 2024 by the authors. Licensee MDPI, Basel, Switzerland. This article is an open access article distributed under the terms and conditions of the Creative Commons Attribution (CC BY) license (https://creativecommons.org/licenses/by/4.0/).
Share and Cite
Poyil, P.K.; Siraj, A.K.; Padmaja, D.; Parvathareddy, S.K.; Alobaisi, K.; Thangavel, S.; Begum, R.; Diaz, R.; Al-Dayel, F.; Al-Kuraya, K.S. Polo-like Kinase 1 Predicts Lymph Node Metastasis in Middle Eastern Colorectal Cancer Patients; Its Inhibition Reverses 5-Fu Resistance in Colorectal Cancer Cells. Cells 2024, 13, 1700. https://doi.org/10.3390/cells13201700
Poyil PK, Siraj AK, Padmaja D, Parvathareddy SK, Alobaisi K, Thangavel S, Begum R, Diaz R, Al-Dayel F, Al-Kuraya KS. Polo-like Kinase 1 Predicts Lymph Node Metastasis in Middle Eastern Colorectal Cancer Patients; Its Inhibition Reverses 5-Fu Resistance in Colorectal Cancer Cells. Cells. 2024; 13(20):1700. https://doi.org/10.3390/cells13201700
Chicago/Turabian StylePoyil, Pratheesh Kumar, Abdul K. Siraj, Divya Padmaja, Sandeep Kumar Parvathareddy, Khadija Alobaisi, Saravanan Thangavel, Rafia Begum, Roxanne Diaz, Fouad Al-Dayel, and Khawla S. Al-Kuraya. 2024. "Polo-like Kinase 1 Predicts Lymph Node Metastasis in Middle Eastern Colorectal Cancer Patients; Its Inhibition Reverses 5-Fu Resistance in Colorectal Cancer Cells" Cells 13, no. 20: 1700. https://doi.org/10.3390/cells13201700
APA StylePoyil, P. K., Siraj, A. K., Padmaja, D., Parvathareddy, S. K., Alobaisi, K., Thangavel, S., Begum, R., Diaz, R., Al-Dayel, F., & Al-Kuraya, K. S. (2024). Polo-like Kinase 1 Predicts Lymph Node Metastasis in Middle Eastern Colorectal Cancer Patients; Its Inhibition Reverses 5-Fu Resistance in Colorectal Cancer Cells. Cells, 13(20), 1700. https://doi.org/10.3390/cells13201700

