AAMP and MTSS1 Are Novel Negative Regulators of Endothelial Barrier Function Identified in a Proteomics Screen
Abstract
1. Introduction
2. Material and Methods
2.1. Antibodies and Reagents
2.2. Cell Culture
2.3. Sample Preparation for Proteomics
2.4. Proteomics
2.4.1. In-Gel Digestion
2.4.2. NanoLC-MS/MS
2.4.3. Protein Identification and Label-Free Quantitation
2.4.4. Data Processing, Statistics, and Data Deposition
2.5. siRNA Transfection
2.6. Lentiviral Production
2.7. Lentiviral Transduction
2.8. Electrical Cell Substrate Impedance Sensing (ECIS)
2.9. Western Blot
2.10. Rac1 and Rho GTPase Activation Assays
2.11. Scratch Assay and Wound Healing Assay
2.12. Immunofluorescence Analysis
2.13. Statistical Analysis
3. Results
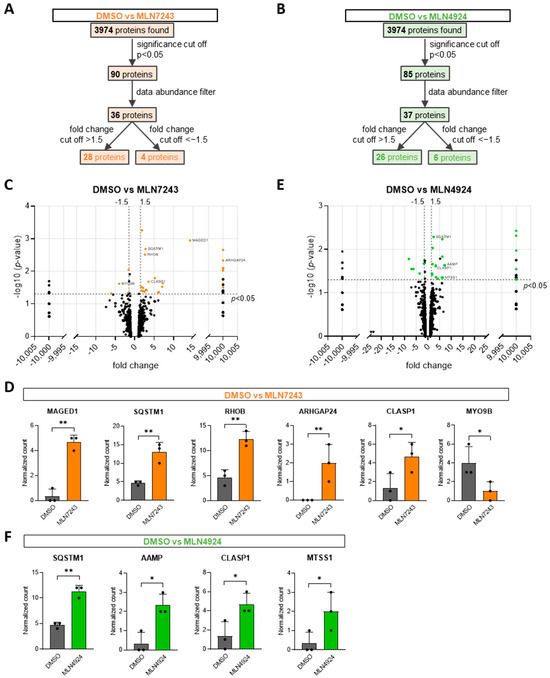
3.1. Differentially Expressed Proteins Identified upon Inhibition of Ubiquitination
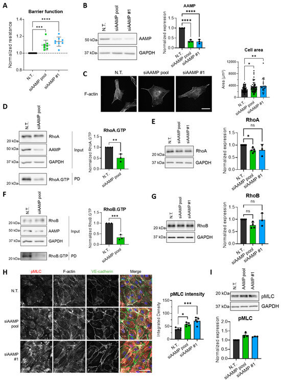
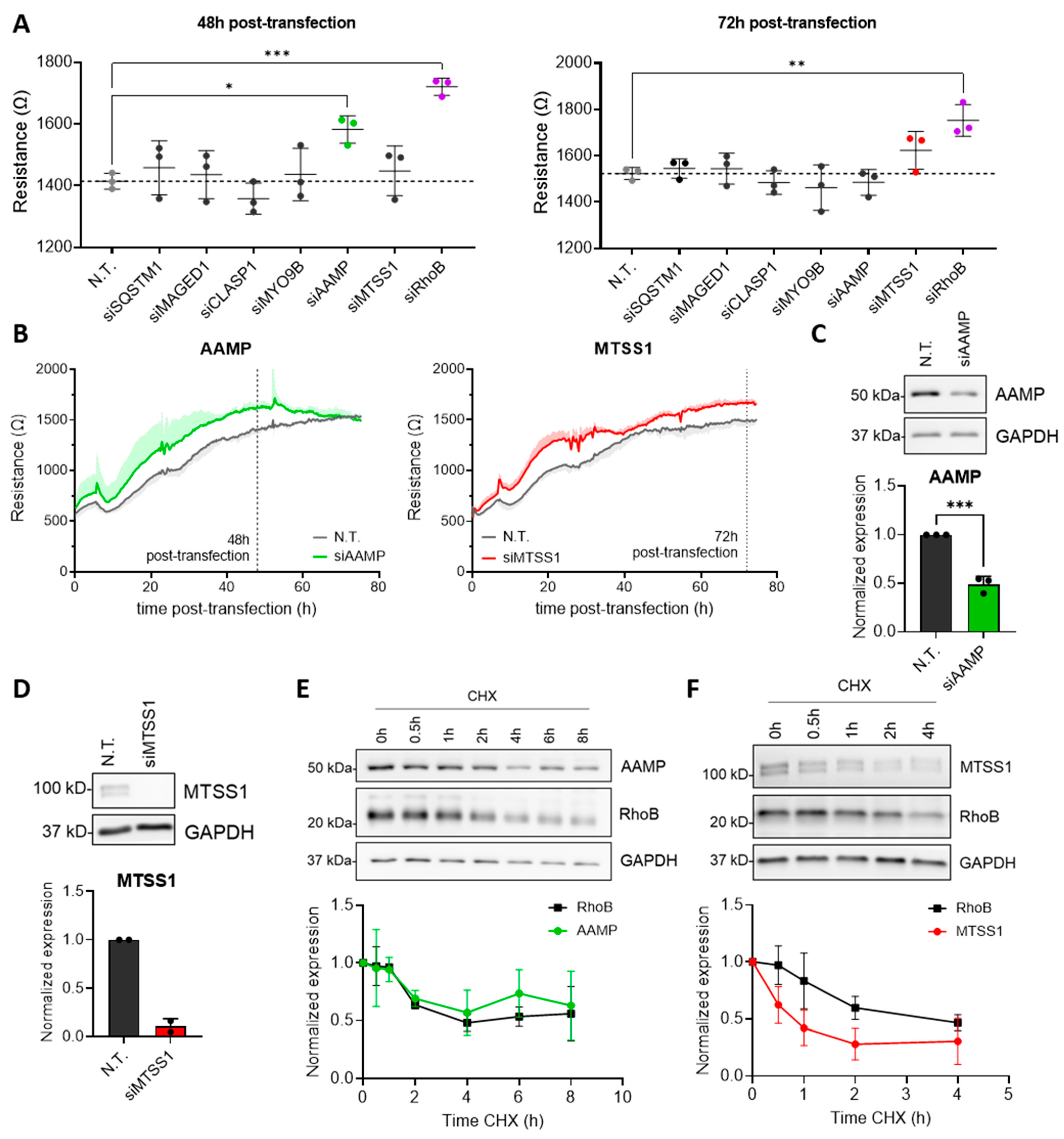
3.2. AAMP and MTSS1 Regulate Endothelial Barrier Function and Have a Short Half-Life
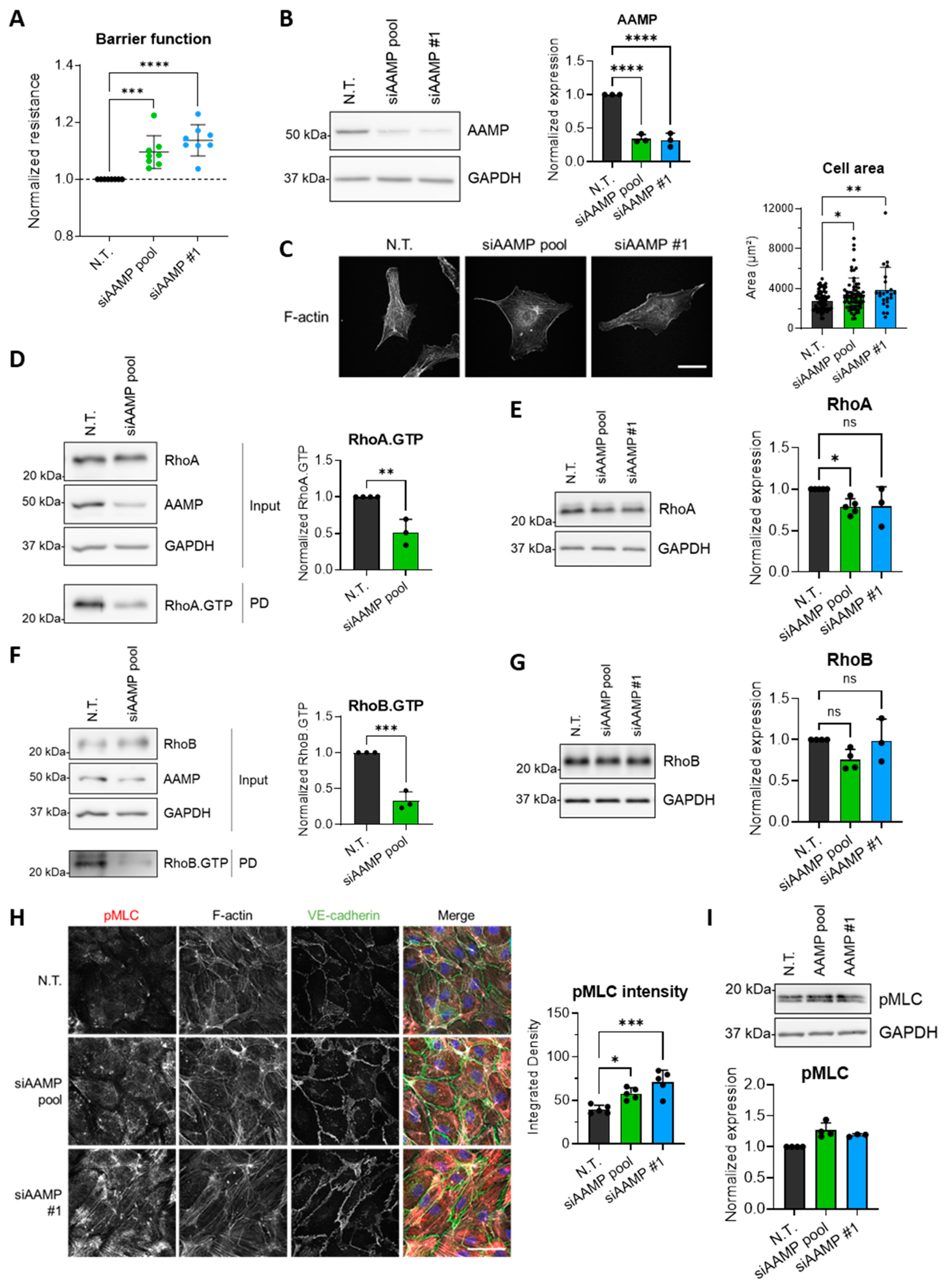
3.3. AAMP Regulates Endothelial Barrier Function by Controlling RhoA and RhoB Activity
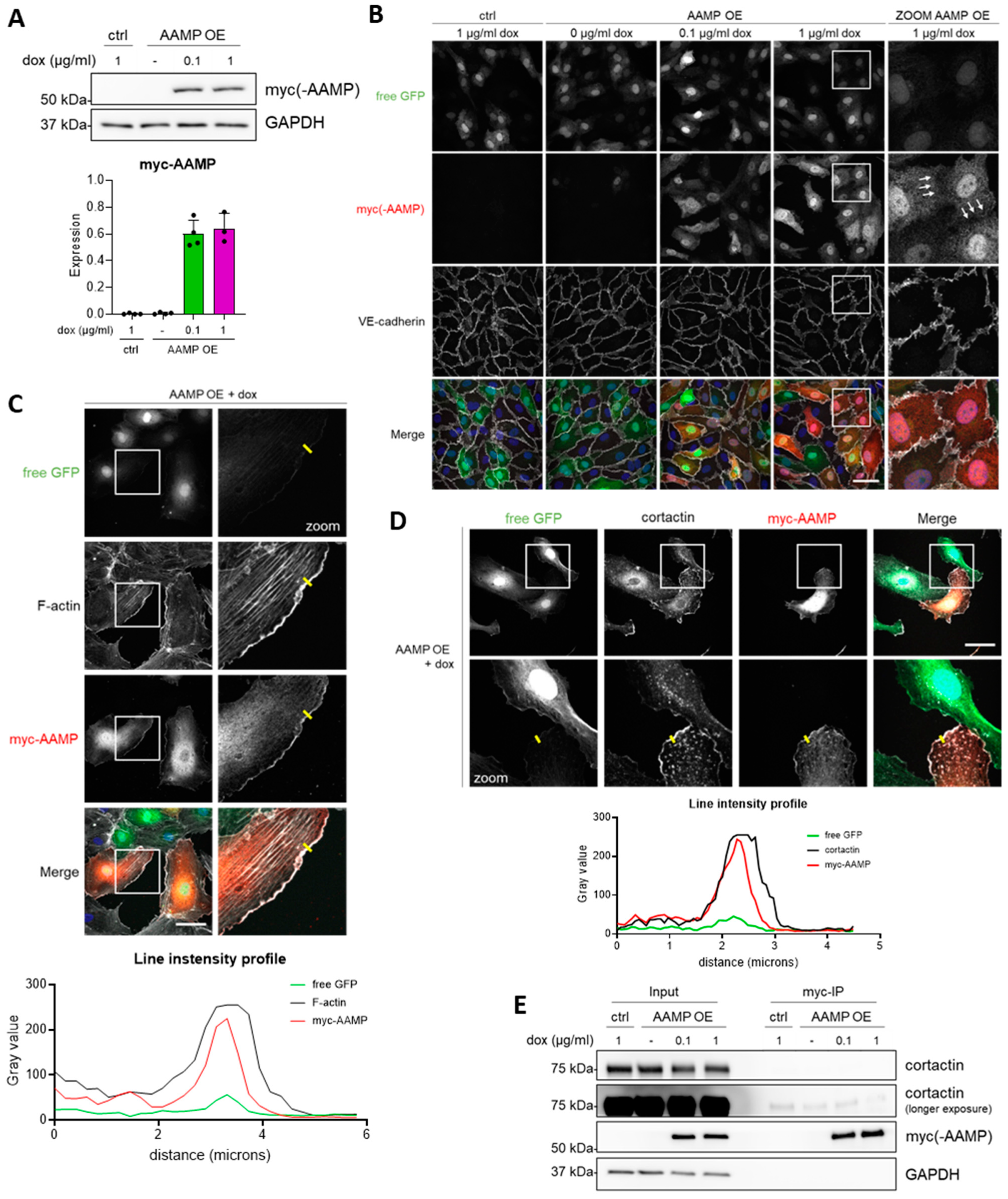
3.4. AAMP Potentially Regulates EC Migration
3.5. AAMP Colocalizes with F-Actin and Cortactin at Membrane Ruffles
4. Discussion
Supplementary Materials
Author Contributions
Funding
Institutional Review Board Statement
Informed Consent Statement
Data Availability Statement
Conflicts of Interest
References
- Dejana, E. Endothelial cell-cell junctions: Happy together. Nat. Rev. Mol. Cell Biol. 2004, 5, 261–270. [Google Scholar] [CrossRef] [PubMed]
- Vandenbroucke, E.; Mehta, D.; Minshall, R.; Malik, A.B. Regulation of endothelial junctional permeability. Ann. N. Y. Acad. Sci. 2008, 1123, 134–145. [Google Scholar] [CrossRef] [PubMed]
- Garcia-Ponce, A.; Citalan-Madrid, A.F.; Velazquez-Avila, M.; Vargas-Robles, H.; Schnoor, M. The role of actin-binding proteins in the control of endothelial barrier integrity. Thromb. Haemost. 2015, 113, 20–36. [Google Scholar] [CrossRef] [PubMed]
- Weis, S.M. Vascular permeability in cardiovascular disease and cancer. Curr. Opin. Hematol. 2008, 15, 243–249. [Google Scholar] [CrossRef]
- Vestweber, D. VE-cadherin: The major endothelial adhesion molecule controlling cellular junctions and blood vessel formation. Arterioscler. Thromb. Vasc. Biol. 2008, 28, 223–232. [Google Scholar] [CrossRef]
- Spindler, V.; Schlegel, N.; Waschke, J. Role of GTPases in control of microvascular permeability. Cardiovasc. Res. 2010, 87, 243–253. [Google Scholar] [CrossRef]
- Wojciak-Stothard, B.; Ridley, A.J. Rho GTPases and the regulation of endothelial permeability. Vascul Pharmacol. 2002, 39, 187–199. [Google Scholar] [CrossRef]
- Pronk, M.C.A.; van Bezu, J.S.M.; van Nieuw Amerongen, G.P.; van Hinsbergh, V.W.M.; Hordijk, P.L. RhoA, RhoB and RhoC differentially regulate endothelial barrier function. Small GTPases 2019, 10, 466–484. [Google Scholar] [CrossRef]
- Schmidt, A.; Hall, A. Guanine nucleotide exchange factors for Rho GTPases: Turning on the switch. Genes Dev. 2002, 16, 1587–1609. [Google Scholar] [CrossRef]
- Bos, J.L.; Rehmann, H.; Wittinghofer, A. GEFs and GAPs: Critical elements in the control of small G proteins. Cell 2007, 129, 865–877. [Google Scholar] [CrossRef]
- Komander, D.; Rape, M. The ubiquitin code. Annu. Rev. Biochem. 2012, 81, 203–229. [Google Scholar] [CrossRef] [PubMed]
- Grabbe, C.; Husnjak, K.; Dikic, I. The spatial and temporal organization of ubiquitin networks. Nat. Rev. Mol. Cell Biol. 2011, 12, 295–307. [Google Scholar] [CrossRef] [PubMed]
- Cai, J.; Culley, M.K.; Zhao, Y.; Zhao, J. The role of ubiquitination and deubiquitination in the regulation of cell junctions. Protein Cell 2018, 9, 754–769. [Google Scholar] [CrossRef]
- Majolee, J.; Kovacevic, I.; Hordijk, P.L. Ubiquitin-based modifications in endothelial cell-cell contact and inflammation. J. Cell Sci. 2019, 132, jcs227728. [Google Scholar] [CrossRef]
- Tiruppathi, C.; Wang, D.M.; Ansari, M.O.; Bano, S.; Tsukasaki, Y.; Mukhopadhyay, A.; Joshi, J.C.; Loch, C.; Niessen, H.W.M.; Malik, A.B. Ubiquitin ligase CHFR mediated degradation of VE-cadherin through ubiquitylation disrupts endothelial adherens junctions. Nat. Commun. 2023, 14, 6582. [Google Scholar] [CrossRef]
- Podieh, F.; Wensveen, R.; Overboom, M.C.; Abbas, L.; Majolee, J.; Hordijk, P.L. Differential role for rapid proteostasis in Rho GTPase-mediated control of quiescent endothelial integrity. J. Biol. Chem. 2023, 299, 104593. [Google Scholar] [CrossRef]
- Kovacevic, I.; Sakaue, T.; Majolee, J.; Pronk, M.C.; Maekawa, M.; Geerts, D.; Fernandez-Borja, M.; Higashiyama, S.; Hordijk, P.L. The Cullin-3-Rbx1-KCTD10 complex controls endothelial barrier function via K63 ubiquitination of RhoB. J. Cell Biol. 2018, 217, 1015–1032. [Google Scholar] [CrossRef]
- Cox, J.; Mann, M. MaxQuant enables high peptide identification rates, individualized p.p.b.-range mass accuracies and proteome-wide protein quantification. Nat. Biotechnol. 2008, 26, 1367–1372. [Google Scholar] [CrossRef] [PubMed]
- Liu, H.; Sadygov, R.G.; Yates, J.R., 3rd. A model for random sampling and estimation of relative protein abundance in shotgun proteomics. Anal. Chem. 2004, 76, 4193–4201. [Google Scholar] [CrossRef]
- Pham, T.V.; Piersma, S.R.; Warmoes, M.; Jimenez, C.R. On the beta-binomial model for analysis of spectral count data in label-free tandem mass spectrometry-based proteomics. Bioinformatics 2010, 26, 363–369. [Google Scholar] [CrossRef]
- Perez-Riverol, Y.; Bai, J.; Bandla, C.; Garcia-Seisdedos, D.; Hewapathirana, S.; Kamatchinathan, S.; Kundu, D.J.; Prakash, A.; Frericks-Zipper, A.; Eisenacher, M.; et al. The PRIDE database resources in 2022: A hub for mass spectrometry-based proteomics evidences. Nucleic Acids Res. 2022, 50, D543–D552. [Google Scholar] [CrossRef]
- Amado-Azevedo, J.; Reinhard, N.R.; van Bezu, J.; de Menezes, R.X.; van Beusechem, V.W.; van Nieuw Amerongen, G.P.; van Hinsbergh, V.W.M.; Hordijk, P.L. A CDC42-centered signaling unit is a dominant positive regulator of endothelial integrity. Sci. Rep. 2017, 7, 10132. [Google Scholar] [CrossRef] [PubMed]
- Amado-Azevedo, J.; Reinhard, N.R.; van Bezu, J.; van Nieuw Amerongen, G.P.; van Hinsbergh, V.W.M.; Hordijk, P.L. The minor histocompatibility antigen 1 (HMHA1)/ArhGAP45 is a RacGAP and a novel regulator of endothelial integrity. Vascul Pharmacol. 2018, 101, 38–47. [Google Scholar] [CrossRef] [PubMed]
- Lebowitz, P.F.; Davide, J.P.; Prendergast, G.C. Evidence that farnesyltransferase inhibitors suppress Ras transformation by interfering with Rho activity. Mol. Cell Biol. 1995, 15, 6613–6622. [Google Scholar] [CrossRef] [PubMed]
- Wu, Y.; Liu, B.; Lin, W.; Zhao, R.; Han, W.; Xie, J. AAMP promotes colorectal cancermetastasis by suppressing SMURF2-mediatedubiquitination and degradation of RhoA. Mol. Ther. Oncolytics 2021, 23, 515–530. [Google Scholar] [CrossRef] [PubMed]
- Yao, S.; Shi, F.; Mu, N.; Li, X.; Ma, G.; Wang, Y.; Sun, X.; Liu, X.; Su, L. Angio-associated migratory cell protein (AAMP) interacts with cell division cycle 42 (CDC42) and enhances migration and invasion in human non-small cell lung cancer cells. Cancer Lett. 2021, 502, 1–8. [Google Scholar] [CrossRef]
- Vogt, F.; Zernecke, A.; Beckner, M.; Krott, N.; Bosserhoff, A.K.; Hoffmann, R.; Zandvoort, M.A.; Jahnke, T.; Kelm, M.; Weber, C.; et al. Blockade of angio-associated migratory cell protein inhibits smooth muscle cell migration and neointima formation in accelerated atherosclerosis. J. Am. Coll. Cardiol. 2008, 52, 302–311. [Google Scholar] [CrossRef][Green Version]
- Hu, J.; Qiu, J.; Zheng, Y.; Zhang, T.; Yin, T.; Xie, X.; Wang, G. AAMP Regulates Endothelial Cell Migration and Angiogenesis Through RhoA/Rho Kinase Signaling. Ann. Biomed. Eng. 2016, 44, 1462–1474. [Google Scholar] [CrossRef] [PubMed]
- Cai, L.; Makhov, A.M.; Schafer, D.A.; Bear, J.E. Coronin 1B antagonizes cortactin and remodels Arp2/3-containing actin branches in lamellipodia. Cell 2008, 134, 828–842. [Google Scholar] [CrossRef]
- Hyer, M.L.; Milhollen, M.A.; Ciavarri, J.; Fleming, P.; Traore, T.; Sappal, D.; Huck, J.; Shi, J.; Gavin, J.; Brownell, J.; et al. A small-molecule inhibitor of the ubiquitin activating enzyme for cancer treatment. Nat. Med. 2018, 24, 186–193. [Google Scholar] [CrossRef]
- Liu, Y.; Awadia, S.; Delaney, A.; Sitto, M.; Engelke, C.G.; Patel, H.; Calcaterra, A.; Zelenka-Wang, S.; Lee, H.; Contessa, J.; et al. UAE1 inhibition mediates the unfolded protein response, DNA damage and caspase-dependent cell death in pancreatic cancer. Transl. Oncol. 2020, 13, 100834. [Google Scholar] [CrossRef] [PubMed]
- Lee, Y.G.; Macoska, J.A.; Korenchuk, S.; Pienta, K.J. MIM, a potential metastasis suppressor gene in bladder cancer. Neoplasia 2002, 4, 291–294. [Google Scholar] [CrossRef] [PubMed]
- Mattila, P.K.; Salminen, M.; Yamashiro, T.; Lappalainen, P. Mouse MIM, a tissue-specific regulator of cytoskeletal dynamics, interacts with ATP-actin monomers through its C-terminal WH2 domain. J. Biol. Chem. 2003, 278, 8452–8459. [Google Scholar] [CrossRef]
- Saarikangas, J.; Mattila, P.K.; Varjosalo, M.; Bovellan, M.; Hakanen, J.; Calzada-Wack, J.; Tost, M.; Jennen, L.; Rathkolb, B.; Hans, W.; et al. Missing-in-metastasis MIM/MTSS1 promotes actin assembly at intercellular junctions and is required for integrity of kidney epithelia. J. Cell Sci. 2011, 124, 1245–1255. [Google Scholar] [CrossRef] [PubMed]
- Lin, J.; Liu, J.; Wang, Y.; Zhu, J.; Zhou, K.; Smith, N.; Zhan, X. Differential regulation of cortactin and N-WASP-mediated actin polymerization by missing in metastasis (MIM) protein. Oncogene 2005, 24, 2059–2066. [Google Scholar] [CrossRef]
- Dawson, J.C.; Bruche, S.; Spence, H.J.; Braga, V.M.; Machesky, L.M. Mtss1 promotes cell-cell junction assembly and stability through the small GTPase Rac1. PLoS ONE 2012, 7, e31141. [Google Scholar] [CrossRef]
- Beckner, M.E.; Krutzsch, H.C.; Stracke, M.L.; Williams, S.T.; Gallardo, J.A.; Liotta, L.A. Identification of a new immunoglobulin superfamily protein expressed in blood vessels with a heparin-binding consensus sequence. Cancer Res. 1995, 55, 2140–2149. [Google Scholar]
- Adeyinka, A.; Emberley, E.; Niu, Y.; Snell, L.; Murphy, L.C.; Sowter, H.; Wykoff, C.C.; Harris, A.L.; Watson, P.H. Analysis of gene expression in ductal carcinoma in situ of the breast. Clin. Cancer Res. 2002, 8, 3788–3795. [Google Scholar]
- Allander, S.V.; Nupponen, N.N.; Ringner, M.; Hostetter, G.; Maher, G.W.; Goldberger, N.; Chen, Y.; Carpten, J.; Elkahloun, A.G.; Meltzer, P.S. Gastrointestinal stromal tumors with KIT mutations exhibit a remarkably homogeneous gene expression profile. Cancer Res. 2001, 61, 8624–8628. [Google Scholar]
- Yin, Y.; Sanders, A.J.; Jiang, W.G. The impact of angio-associated migratory cell protein (AAMP) on breast cancer cells in vitro and its clinical significance. Anticancer. Res. 2013, 33, 1499–1509. [Google Scholar]
- Wang, Y.; Liu, T.; Zhang, K.; Huang, R.H.; Jiang, L. Pan-cancer analysis from multi-omics data reveals AAMP as an unfavourable prognostic marker. Eur. J. Med. Res. 2023, 28, 258. [Google Scholar] [CrossRef] [PubMed]
- Reid, H.M.; Wikstrom, K.; Kavanagh, D.J.; Mulvaney, E.P.; Kinsella, B.T. Interaction of angio-associated migratory cell protein with the TPalpha and TPbeta isoforms of the human thromboxane A(2) receptor. Cell Signal 2011, 23, 700–717. [Google Scholar] [CrossRef] [PubMed]
- Beckner, M.E.; Krutzsch, H.C.; Klipstein, S.; Williams, S.T.; Maguire, J.E.; Doval, M.; Liotta, L.A. AAMP, a newly identified protein, shares a common epitope with alpha-actinin and a fast skeletal muscle fiber protein. Exp. Cell Res. 1996, 225, 306–314. [Google Scholar] [CrossRef]
- Ando, K.; Fukuhara, S.; Moriya, T.; Obara, Y.; Nakahata, N.; Mochizuki, N. Rap1 potentiates endothelial cell junctions by spatially controlling myosin II activity and actin organization. J. Cell Biol. 2013, 202, 901–916. [Google Scholar] [CrossRef] [PubMed]
- Yamamoto, K.; Watanabe-Takano, H.; Oguri-Nakamura, E.; Matsuno, H.; Horikami, D.; Ishii, T.; Ohashi, R.; Kubota, Y.; Nishiyama, K.; Murata, T.; et al. Rap1 small GTPase is essential for maintaining pulmonary endothelial barrier function in mice. FASEB J. 2023, 37, e23310. [Google Scholar] [CrossRef]
- Bielig, H.; Zurek, B.; Kutsch, A.; Menning, M.; Philpott, D.J.; Sansonetti, P.J.; Kufer, T.A. A function for AAMP in Nod2-mediated NF-kappaB activation. Mol. Immunol. 2009, 46, 2647–2654. [Google Scholar] [CrossRef]
- Stirnimann, C.U.; Petsalaki, E.; Russell, R.B.; Muller, C.W. WD40 proteins propel cellular networks. Trends Biochem. Sci. 2010, 35, 565–574. [Google Scholar] [CrossRef]
- Cai, L.; Marshall, T.W.; Uetrecht, A.C.; Schafer, D.A.; Bear, J.E. Coronin 1B coordinates Arp2/3 complex and cofilin activities at the leading edge. Cell 2007, 128, 915–929. [Google Scholar] [CrossRef]
- Werner, A.C.; Weckbach, L.T.; Salvermoser, M.; Pitter, B.; Cao, J.; Maier-Begandt, D.; Forne, I.; Schnittler, H.J.; Walzog, B.; Montanez, E. Coronin 1B Controls Endothelial Actin Dynamics at Cell-Cell Junctions and Is Required for Endothelial Network Assembly. Front. Cell Dev. Biol. 2020, 8, 708. [Google Scholar] [CrossRef]
- Beckner, M.E.; Liotta, L.A. AAMP, a conserved protein with immunoglobulin and WD40 domains, regulates endothelial tube formation in vitro. Lab. Investig. 1996, 75, 97–107. [Google Scholar]
- Beckner, M.E.; Jagannathan, S.; Peterson, V.A. Extracellular angio-associated migratory cell protein plays a positive role in angiogenesis and is regulated by astrocytes in coculture. Microvasc. Res. 2002, 63, 259–269. [Google Scholar] [CrossRef] [PubMed]






| Protein Abbreviation | Protein Name | UniProt ID | Associated with * | p-Value | Fold Change |
|---|---|---|---|---|---|
| HSPA1A; HSPA1B | Heat shock 70 kDa protein 1A; Heat shock 70 kDa protein 1B | P0DMV8; P0DMV9 | molecular chaperone | 0.00055 | 1.88 |
| MAGED1 | Melanoma-associated antigen D1 | Q9Y5V3 | ubiquitination, cell cyle | 0.0011 | 14.24 |
| SQSTM1 | Sequestosome-1 | Q13501 | autophagy | 0.0021 | 2.81 |
| CDKN1A | Cyclin-dependent kinase inhibitor 1 | P38936 | cell cycle | 0.0022 | 10,000 |
| RHOB | Rho-related GTP-binding protein RhoB | P62745 | apoptosis, cell adhesion, protein trafficking | 0.0031 | 2.64 |
| ARHGAP24 | Rho GTPase-activating protein 24 | Q8N264 | cytoskeletal organization | 0.0047 | 10,000 |
| DAPK3 | Death-associated protein kinase 3 | O43293 | autophagy, cytsoekeletal organization | 0.0081 | 10,000 |
| HK2 | Hexokinase-2 | P52789 | glycolysis | 0.0081 | 10,000 |
| RPRD1B | Regulation of nuclear pre-mRNA domain-containing protein 1B | Q9NQG5 | transcription | 0.0081 | 10,000 |
| PJA2 | E3 ubiquitin-protein ligase Praja-2 | O43164 | ubiquitination | 0.0081 | 10,000 |
| ID3 | DNA-binding protein inhibitor ID-3 | Q02535 | transcription | 0.0081 | 10,000 |
| HERPUD1 | Homocysteine-responsive endoplasmic reticulum-resident ubiquitin-like domain member 1 protein | Q15011 | degradation of misfolded proteins | 0.0095 | 10,000 |
| TNFRSF10B | Tumor necrosis factor receptor superfamily member 10B | O14763 | apoptosis | 0.016 | 5.18 |
| CLASP1 | CLIP-associating protein 1 | Q7Z460 | microtubules | 0.021 | 3.59 |
| MORF4L1 | Mortality factor 4-like protein 1 | Q9UBU8 | transcription | 0.023 | 7.24 |
| ANKRD1 | Ankyrin repeat domain-containing protein 1 | Q15327 | transcription? cell death? | 0.024 | 10,000 |
| ATXN3 | Ataxin-3 | P54252 | deubiquitin-ation | 0.030 | 7.10 |
| DNAJA1 | DnaJ homolog subfamily A member 1 | P31689 | chaperone | 0.031 | 1.74 |
| LDLR | Low-density lipoprotein receptor | P01130 | cholesterol metabolism | 0.032 | 10,000 |
| TXLNA | Alpha-taxilin | P40222 | vesicle trafficking? | 0.033 | 2.15 |
| BAG3 | BAG family molecular chaperone regulator 3 | O95817 | molecular chaperone | 0.037 | 2.87 |
| HMGCS1 | Hydroxymethylglutaryl-CoA synthase, cytoplasmic | Q01581 | cholesterol synthesis | 0.038 | 3.08 |
| HMOX1 | Heme oxygenase 1 | P09601 | degradation of heme | 0.040 | 1.77 |
| NDUFS1 | NADH-ubiquinone oxidoreductase 75 kDa subunit, mitochondrial | P28331 | oxidative phosphory-lation | 0.041 | 2.15 |
| PAFAH1B2 | Platelet-activating factor acetylhydrolase IB subunit beta | P68402 | hydrolysis of platelet-activating factor | 0.042 | 2.55 |
| SPAG7 | Sperm-associated antigen 7 | O75391 | acetylation? | 0.044 | 6.22 |
| KCMF1 | E3 ubiquitin-protein ligase KCMF1 | Q9P0J7 | ubiquitination | 0.045 | 6.20 |
| PBDC1 | Protein PBDC1 | Q9BVG4 | ? | 0.045 | 6.05 |
| Protein Abbreviation | Protein Name | UniProt ID | Associated with * | p-Value | Fold Change |
|---|---|---|---|---|---|
| HNRNPM | Heterogeneous nuclear ribonucleoprotein M | P52272 | mRNA splicing and processing | 0.0091 | −1.55 |
| MYO9B | Unconventional myosin-IXb | Q13459 | motor protein, GAP | 0.024 | −4.00 |
| KRT2 | Keratin, type II cytoskeletal 2 epidermal | CON__P35908v2 | 0.047 | −1.71 | |
| KRT16 | Keratin, type I cytoskeletal 16 | CON__P08779 | 0.048 | −6.05 |
| Protein Abbreviation | Protein Name | UniProt ID | Associated with * | p-Value | Fold Change |
|---|---|---|---|---|---|
| RPRD1B | Regulation of nuclear pre-mRNA domain-containing protein 1B | Q9NQG5 | transcription | 0.0037 | 10,000 |
| EPHB2 | Ephrin type-B receptor 2 | P29323 | contact-dependent signaling | 0.0048 | 10,000 |
| SQSTM1 | Sequestosome-1 | Q13501 | autophagy | 0.0052 | 2.44 |
| WASL | Neural Wiskott–Aldrich syndrome protein | O00401 | actin cytoskeleton | 0.0058 | 6.16 |
| HMOX1 | Heme oxygenase 1 | P09601 | heme cleavage | 0.0093 | 2.07 |
| RRM2 | Ribonucleoside-diphosphate reductase subunit M2 | P31350 | DNA synthesis | 0.011 | 10,000 |
| ILKAP | Integrin-linked kinase-associated serine/threonine phosphatase 2C | Q9H0C8 | cell adhesion | 0.015 | 6.19 |
| AKR1A1 | Alcohol dehydrogenase (NADP(+)) | P14550 | metabolism | 0.022 | 1.96 |
| ENO3 | Beta-enolase | P13929 | glycolysis | 0.023 | 7.25 |
| AAMP | Angio-associated migratory cell protein | Q13685 | cell migration | 0.023 | 7.24 |
| MPI | Mannose-6-phosphate isomerase | P34949 | glycosylation | 0.023 | 7.12 |
| HSPA4L | Heat shock 70 kDa protein 4L | O95757 | molecular chaperone | 0.023 | 3.38 |
| CLASP1 | CLIP-associating protein 1 | Q7Z460 | microtubules | 0.025 | 3.36 |
| CASP7 | Caspase-7; Caspase-7 subunit p20; Caspase-7 subunit p11 | P55210 | cell death | 0.029 | 10,000 |
| OLA1 | Obg-like ATPase 1 | Q9NTK5 | ATP hydrolysis | 0.036 | 1.72 |
| ARF3;ARF1 | ADP-ribosylation factor 3; ADP-ribosylation factor 1 | P84077;P61204 | protein trafficking | 0.038 | 1.83 |
| GCLM | Glutamate-cysteine ligase regulatory subunit | P48507 | glutathione biosynthesis | 0.044 | 3.48 |
| WDR5 | WD repeat-containing protein 5 | P61964 | histone modification | 0.045 | 6.25 |
| MTSS1 | Metastasis suppressor protein 1 | O43312 | actin cytoskeleton | 0.045 | 6.22 |
| CDKAL1 | Threonylcarbamoyladenosine tRNA methylthiotransferase | Q5VV42 | tRNA processing | 0.045 | 6.10 |
| CPNE2 | Copine-2 | Q96FN4 | calcium-mediated signaling | 0.045 | 6.09 |
| ACSS2 | Acetyl-coenzyme A synthetase, cytoplasmic | Q9NR19 | acetylation | 0.045 | 6.01 |
| EXOC2 | Exocyst complex component 2 | Q96KP1 | vesicular trafficking | 0.045 | 6.38 |
| DNAJC5 | DnaJ homolog subfamily C member 5 | Q9H3Z4 | molecular chaperone | 0.047 | 4.22 |
| KRT83;KRT87P | Keratin, type II cuticular Hb3; Putative keratin-87 protein | P78385; A6NCN2 | 0.048 | 10,000 | |
| KRT86 | Keratin, type II cuticular Hb6 | O43790 | 0.050 | 10,000 |
| Protein Abbreviation | Protein Name | UniProt ID | Associated with * | p-Value | Fold Change |
|---|---|---|---|---|---|
| PDLIM4 | PDZ and LIM domain protein 4 | P50479 | actin cytoskeleton | 0.017 | −8.16 |
| MYO1C | Unconventional myosin-Ic | O00159 | motor protein | 0.018 | −1.52 |
| UPF1 | Regulator of nonsense transcripts 1 | Q92900 | mRNA regulation | 0.021 | −1.73 |
| CYC1 | Cytochrome c1, heme protein, mitochondrial | P08574 | oxidative phosphorylation | 0.028 | −7.02 |
| DIAPH2 | Protein diaphanous homolog 2 | O60879 | endosome dynamics? | 0.028 | −6.22 |
| YTHDF2 | YTH domain-containing family protein 2 | Q9Y5A9 | mRNA regulation | 0.036 | −3.54 |
Disclaimer/Publisher’s Note: The statements, opinions and data contained in all publications are solely those of the individual author(s) and contributor(s) and not of MDPI and/or the editor(s). MDPI and/or the editor(s) disclaim responsibility for any injury to people or property resulting from any ideas, methods, instructions or products referred to in the content. |
© 2024 by the authors. Licensee MDPI, Basel, Switzerland. This article is an open access article distributed under the terms and conditions of the Creative Commons Attribution (CC BY) license (https://creativecommons.org/licenses/by/4.0/).
Share and Cite
Podieh, F.; Overboom, M.C.; Knol, J.C.; Piersma, S.R.; Goeij-de Haas, R.; Pham, T.V.; Jimenez, C.R.; Hordijk, P.L. AAMP and MTSS1 Are Novel Negative Regulators of Endothelial Barrier Function Identified in a Proteomics Screen. Cells 2024, 13, 1609. https://doi.org/10.3390/cells13191609
Podieh F, Overboom MC, Knol JC, Piersma SR, Goeij-de Haas R, Pham TV, Jimenez CR, Hordijk PL. AAMP and MTSS1 Are Novel Negative Regulators of Endothelial Barrier Function Identified in a Proteomics Screen. Cells. 2024; 13(19):1609. https://doi.org/10.3390/cells13191609
Chicago/Turabian StylePodieh, Fabienne, Max C. Overboom, Jaco C. Knol, Sander R. Piersma, Richard Goeij-de Haas, Thang V. Pham, Connie R. Jimenez, and Peter L. Hordijk. 2024. "AAMP and MTSS1 Are Novel Negative Regulators of Endothelial Barrier Function Identified in a Proteomics Screen" Cells 13, no. 19: 1609. https://doi.org/10.3390/cells13191609
APA StylePodieh, F., Overboom, M. C., Knol, J. C., Piersma, S. R., Goeij-de Haas, R., Pham, T. V., Jimenez, C. R., & Hordijk, P. L. (2024). AAMP and MTSS1 Are Novel Negative Regulators of Endothelial Barrier Function Identified in a Proteomics Screen. Cells, 13(19), 1609. https://doi.org/10.3390/cells13191609

