Advancing Lung Cancer Treatment with Combined c-Met Promoter-Driven Oncolytic Adenovirus and Rapamycin
Abstract
1. Introduction
2. Materials and Methods
2.1. Cell Culture and Animal Model
2.2. Construction of Recombinant Adenoviruses
2.3. Transcription Activity of c-Met Promoter
2.4. Immunoblot Analysis
2.5. Reverse Transcription Polymerase Chain Reaction (RT-PCR)
2.6. Determination of Infectability by Adenovirus
2.7. Flow Cytometric Analysis
2.8. Cell Viability and Cytotoxicity Assays
2.9. Autophagic Assays
2.10. Animal Studies
2.11. Statistical Analysis
3. Results
3.1. Proliferation of Oncolytic Adenovirus in the Tumor of Tumor-Bearing Mice
3.2. Enhanced c-Met Promoter Activity and Protein Expression Determines Significant Cytopathic Effects of Ad.What in Non-Small Cell Lung Cancer Cells over Normal Cells
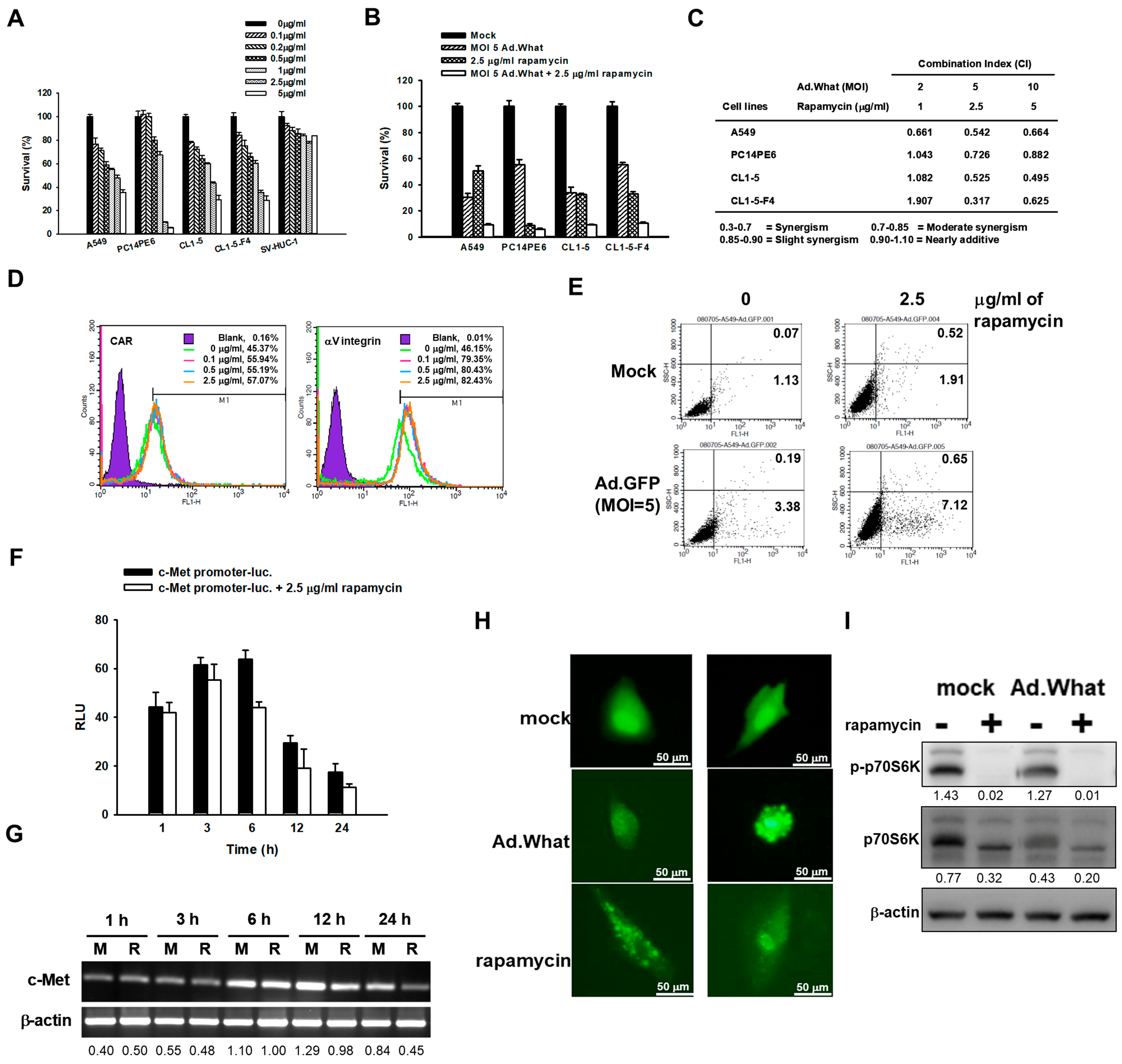
3.3. Enhanced Adenovirus Infectivity and Autophagy by Rapamycin Contribute to Synergistic Effects of Ad.What and Rapamycin in Inducing Cytopathic Effects in Lung Cancer Cells
3.4. Augmenting Antitumor Efficacy with Combined Ad.What and Rapamycin In Vivo
4. Discussion
5. Conclusions
Author Contributions
Funding
Institutional Review Board Statement
Data Availability Statement
Acknowledgments
Conflicts of Interest
Abbreviations
References
- Risch, A.; Plass, C. Lung cancer epigenetics and genetics. Int. J. Cancer 2008, 123, 1–7. [Google Scholar] [CrossRef] [PubMed]
- Budisan, L.; Zanoaga, O.; Braicu, C.; Pirlog, R.; Covaliu, B.; Esanu, V.; Korban, S.S.; Berindan-Neagoe, I. Links between infections, lung cancer, and the immune system. Int. J. Mol. Sci. 2021, 22, 9394. [Google Scholar] [CrossRef] [PubMed]
- Kelly, E.; Russell, S.J. History of oncolytic viruses: Genesis to genetic engineering. Mol. Ther. 2007, 15, 651–659. [Google Scholar] [CrossRef] [PubMed]
- Martuza, R.L.; Malick, A.; Markert, J.M.; Ruffner, K.L.; Coen, D.M. Experimental therapy of human glioma by means of a genetically engineered virus mutant. Science 1991, 252, 854–856. [Google Scholar] [CrossRef] [PubMed]
- Heise, C.; Sampson-Johannes, A.; Williams, A.; McCormick, F.; Von Hoff, D.D.; Kirn, D.H. ONYX-015, an E1B gene-attenuated adenovirus, causes tumor-specific cytolysis and antitumoral efficacy that can be augmented by standard chemotherapeutic agents. Nat. Med. 1997, 3, 639–645. [Google Scholar] [CrossRef]
- Liang, M. Oncorine, the World First Oncolytic Virus Medicine and its Update in China. Curr. Cancer Drug Targets 2018, 18, 171–176. [Google Scholar] [CrossRef]
- Andtbacka, R.H.; Kaufman, H.L.; Collichio, F.; Amatruda, T.; Senzer, N.; Chesney, J.; Delman, K.A.; Spitler, L.E.; Puzanov, I.; Agarwala, S.S.; et al. Talimogene Laherparepvec Improves Durable Response Rate in Patients With Advanced Melanoma. J. Clin. Oncol. 2015, 33, 2780–2788. [Google Scholar] [CrossRef]
- Ribas, A.; Dummer, R.; Puzanov, I.; VanderWalde, A.; Andtbacka, R.H.I.; Michielin, O.; Olszanski, A.J.; Malvehy, J.; Cebon, J.; Fernandez, E.; et al. Oncolytic Virotherapy Promotes Intratumoral T Cell Infiltration and Improves Anti-PD-1 Immunotherapy. Cell 2018, 174, 1031–1032. [Google Scholar] [CrossRef]
- Frampton, J.E. Teserpaturev/G47Delta: First Approval. BioDrugs 2022, 36, 667–672. [Google Scholar] [CrossRef]
- Parato, K.A.; Senger, D.; Forsyth, P.A.; Bell, J.C. Recent progress in the battle between oncolytic viruses and tumours. Nat. Rev. Cancer 2005, 5, 965–976. [Google Scholar] [CrossRef]
- Ko, D.; Hawkins, L.; Yu, D.C. Development of transcriptionally regulated oncolytic adenoviruses. Oncogene 2005, 24, 7763–7774. [Google Scholar] [CrossRef] [PubMed]
- Davydova, J.; Le, L.P.; Gavrikova, T.; Wang, M.; Krasnykh, V.; Yamamoto, M. Infectivity-enhanced cyclooxygenase-2-based conditionally replicative adenoviruses for esophageal adenocarcinoma treatment. Cancer Res. 2004, 64, 4319–4327. [Google Scholar] [CrossRef] [PubMed]
- Wu, C.L.; Shieh, G.S.; Chang, C.C.; Yo, Y.T.; Su, C.H.; Chang, M.Y.; Huang, Y.H.; Wu, P.; Shiau, A.L. Tumor-selective replication of an oncolytic adenovirus carrying oct-3/4 response elements in murine metastatic bladder cancer models. Clin. Cancer Res. 2008, 14, 1228–1238. [Google Scholar] [CrossRef] [PubMed]
- Hu, C.Y.; Hung, C.F.; Chen, P.C.; Hsu, J.Y.; Wang, C.T.; Lai, M.D.; Tsai, Y.S.; Shiau, A.L.; Shieh, G.S.; Wu, C.L. Oct4 and Hypoxia Dual-Regulated Oncolytic Adenovirus Armed with shRNA-Targeting Dendritic Cell Immunoreceptor Exerts Potent Antitumor Activity against Bladder Cancer. Biomedicines 2023, 11, 2598. [Google Scholar] [CrossRef]
- Lu, C.S.; Hsieh, J.L.; Lin, C.Y.; Tsai, H.W.; Su, B.H.; Shieh, G.S.; Su, Y.C.; Lee, C.H.; Chang, M.Y.; Wu, C.L.; et al. Potent antitumor activity of Oct4 and hypoxia dual-regulated oncolytic adenovirus against bladder cancer. Gene Ther. 2015, 22, 305–315. [Google Scholar] [CrossRef]
- Su, B.H.; Shieh, G.S.; Tseng, Y.L.; Shiau, A.L.; Wu, C.L. Etoposide enhances antitumor efficacy of MDR1-driven oncolytic adenovirus through autoupregulation of the MDR1 promoter activity. Oncotarget 2015, 6, 38308–38326. [Google Scholar] [CrossRef]
- Lesko, E.; Majka, M. The biological role of HGF-MET axis in tumor growth and development of metastasis. Front. Biosci. 2008, 13, 1271–1280. [Google Scholar] [CrossRef]
- Gentile, A.; Trusolino, L.; Comoglio, P.M. The Met tyrosine kinase receptor in development and cancer. Cancer Metastasis Rev. 2008, 27, 85–94. [Google Scholar] [CrossRef]
- Hughes, V.S.; Siemann, D.W. Failures in preclinical and clinical trials of c-Met inhibitors: Evaluation of pathway activity as a promising selection criterion. Oncotarget 2019, 10, 184–197. [Google Scholar] [CrossRef]
- Tsakonas, G.; Botling, J.; Micke, P.; Rivard, C.; LaFleur, L.; Mattsson, J.; Boyle, T.; Hirsch, F.R.; Ekman, S. c-MET as a biomarker in patients with surgically resected non-small cell lung cancer. Lung Cancer 2019, 133, 69–74. [Google Scholar] [CrossRef]
- Drilon, A.; Clark, J.W.; Weiss, J.; Ou, S.I.; Camidge, D.R.; Solomon, B.J.; Otterson, G.A.; Villaruz, L.C.; Riely, G.J.; Heist, R.S.; et al. Antitumor activity of crizotinib in lung cancers harboring a MET exon 14 alteration. Nat. Med. 2020, 26, 47–51. [Google Scholar] [CrossRef] [PubMed]
- Kim, N.A.; Hong, S.; Kim, K.H.; Choi, D.H.; Kim, J.S.; Park, K.E.; Choi, J.Y.; Shin, Y.K.; Jeong, S.H. New Preclinical Development of a c-Met Inhibitor and Its Combined Anti-Tumor Effect in c-Met-Amplified NSCLC. Pharmaceutics 2020, 12, 121. [Google Scholar] [CrossRef] [PubMed]
- Hartford, C.M.; Ratain, M.J. Rapamycin: Something old, something new, sometimes borrowed and now renewed. Clin. Pharmacol. Ther. 2007, 82, 381–388. [Google Scholar] [CrossRef] [PubMed]
- Li, Y.; Liu, F.; Wang, Y.; Li, D.; Guo, F.; Xu, L.; Zeng, Z.; Zhong, X.; Qian, K. Rapamycin-induced autophagy sensitizes A549 cells to radiation associated with DNA damage repair inhibition. Thorac. Cancer 2016, 7, 379–386. [Google Scholar] [CrossRef] [PubMed]
- Bi, Y.; Jiang, Y.; Li, X.; Hou, G.; Li, K. Rapamycin inhibits lung squamous cell carcinoma growth by downregulating glypican-3/Wnt/β-catenin signaling and autophagy. J. Cancer Res. Clin. Oncol. 2021, 147, 499–505. [Google Scholar] [CrossRef]
- Wang, Y.; Liu, F.; Fang, C.; Xu, L.; Chen, L.; Xu, Z.; Chen, J.; Peng, W.; Fu, B.; Li, Y. Combination of rapamycin and SAHA enhanced radiosensitization by inducing autophagy and acetylation in NSCLC. Aging 2021, 13, 18223. [Google Scholar] [CrossRef]
- Liu, Y. The human hepatocyte growth factor receptor gene: Complete structural organization and promoter characterization. Gene 1998, 215, 159–169. [Google Scholar] [CrossRef]
- Shiau, A.-L.; Chen, Y.-L.; Liao, C.-Y.; Huang, Y.-S.; Wu, C.-L. Prothymosin α enhances protective immune responses induced by oral DNA vaccination against pseudorabies delivered by Salmonella choleraesuis. Vaccine 2001, 19, 3947–3956. [Google Scholar] [CrossRef]
- Nemerow, G.R. Cell receptors involved in adenovirus entry. Virology 2000, 274, 1–4. [Google Scholar] [CrossRef]
- Rubinsztein, D.C.; Gestwicki, J.E.; Murphy, L.O.; Klionsky, D.J. Potential therapeutic applications of autophagy. Nat. Rev. Drug Discov. 2007, 6, 304–312. [Google Scholar] [CrossRef]
- Abou El Hassan, M.A.; van der Meulen-Muileman, I.; Abbas, S.; Kruyt, F.A. Conditionally replicating adenoviruses kill tumor cells via a basic apoptotic machinery-independent mechanism that resembles necrosis-like programmed cell death. J. Virol. 2004, 78, 12243–12251. [Google Scholar] [CrossRef] [PubMed]
- Jiang, H.; White, E.J.; Gomez-Manzano, C.; Fueyo, J. Adenovirus’s last trick: You say lysis, we say autophagy. Autophagy 2008, 4, 118–120. [Google Scholar] [CrossRef] [PubMed][Green Version]
- Chen, T.; Tu, S.; Ding, L.; Jin, M.; Chen, H.; Zhou, H. The role of autophagy in viral infections. J. Biomed. Sci. 2023, 30, 5. [Google Scholar] [CrossRef] [PubMed]
- Huang, M.; Zhang, W.; Yang, Y.; Shao, W.; Wang, J.; Cao, W.; Zhu, Z.; Yang, F.; Zheng, H. From homeostasis to defense: Exploring the role of selective autophagy in innate immunity and viral infections. Clin. Immunol. 2024, 262, 110169. [Google Scholar] [CrossRef]
- Ito, H.; Aoki, H.; Kuhnel, F.; Kondo, Y.; Kubicka, S.; Wirth, T.; Iwado, E.; Iwamaru, A.; Fujiwara, K.; Hess, K.R.; et al. Autophagic cell death of malignant glioma cells induced by a conditionally replicating adenovirus. J. Natl. Cancer Inst. 2006, 98, 625–636. [Google Scholar] [CrossRef]
- Alonso, M.M.; Jiang, H.; Yokoyama, T.; Xu, J.; Bekele, N.B.; Lang, F.F.; Kondo, S.; Gomez-Manzano, C.; Fueyo, J. Delta-24-RGD in combination with RAD001 induces enhanced anti-glioma effect via autophagic cell death. Mol. Ther. 2008, 16, 487–493. [Google Scholar] [CrossRef]
- Seufferlein, T.; Rozengurt, E. Rapamycin inhibits constitutive p70s6k phosphorylation, cell proliferation, and colony formation in small cell lung cancer cells. Cancer Res. 1996, 56, 3895–3897. [Google Scholar]
- Gozdzik-Spychalska, J.; Szyszka-Barth, K.; Spychalski, L.; Ramlau, K.; Wojtowicz, J.; Batura-Gabryel, H.; Ramlau, R. C-MET inhibitors in the treatment of lung cancer. Curr. Treat. Options Oncol. 2014, 15, 670–682. [Google Scholar] [CrossRef]
- Gao, C.; Wang, S.; Shao, W.; Zhang, Y.; Lu, L.; Jia, H.; Zhu, K.; Chen, J.; Dong, Q.; Lu, M.; et al. Rapamycin enhances the anti-tumor activity of cabozantinib in cMet inhibitor-resistant hepatocellular carcinoma. Front. Med. 2022, 16, 467–482. [Google Scholar] [CrossRef]
- Imura, Y.; Yasui, H.; Outani, H.; Wakamatsu, T.; Hamada, K.; Nakai, T.; Yamada, S.; Myoui, A.; Araki, N.; Ueda, T.; et al. Combined targeting of mTOR and c-MET signaling pathways for effective management of epithelioid sarcoma. Mol. Cancer 2014, 13, 185. [Google Scholar] [CrossRef]
- Barker, D.D.; Berk, A.J. Adenovirus proteins from both E1B reading frames are required for transformation of rodent cells by viral infection and DNA transfection. Virology 1987, 156, 107–121. [Google Scholar] [CrossRef] [PubMed]
- Rothmann, T.; Hengstermann, A.; Whitaker, N.J.; Scheffner, M.; zur Hausen, H. Replication of ONYX-015, a potential anticancer adenovirus, is independent of p53 status in tumor cells. J. Virol. 1998, 72, 9470–9478. [Google Scholar] [CrossRef] [PubMed]
- Edwards, S.J.; Dix, B.R.; Myers, C.J.; Dobson-Le, D.; Huschtscha, L.; Hibma, M.; Royds, J.; Braithwaite, A.W. Evidence that replication of the antitumor adenovirus ONYX-015 is not controlled by the p53 and p14(ARF) tumor suppressor genes. J. Virol. 2002, 76, 12483–12490. [Google Scholar] [CrossRef]
- Yang, C.T.; You, L.; Uematsu, K.; Yeh, C.C.; McCormick, F.; Jablons, D.M. p14(ARF) modulates the cytolytic effect of ONYX-015 in mesothelioma cells with wild-type p53. Cancer Res. 2001, 61, 5959–5963. [Google Scholar] [PubMed]
- O’Shea, C.C.; Johnson, L.; Bagus, B.; Choi, S.; Nicholas, C.; Shen, A.; Boyle, L.; Pandey, K.; Soria, C.; Kunich, J.; et al. Late viral RNA export, rather than p53 inactivation, determines ONYX-015 tumor selectivity. Cancer Cell 2004, 6, 611–623. [Google Scholar] [CrossRef] [PubMed]
- Kitazono, M.; Rao, V.K.; Robey, R.; Aikou, T.; Bates, S.; Fojo, T.; Goldsmith, M.E. Histone deacetylase inhibitor FR901228 enhances adenovirus infection of hematopoietic cells. Blood 2002, 99, 2248–2251. [Google Scholar] [CrossRef]
- Kitazono, M.; Goldsmith, M.E.; Aikou, T.; Bates, S.; Fojo, T. Enhanced adenovirus transgene expression in malignant cells treated with the histone deacetylase inhibitor FR901228. Cancer Res. 2001, 61, 6328–6330. [Google Scholar]
- Shieh, G.S.; Shiau, A.L.; Yo, Y.T.; Lin, P.R.; Chang, C.C.; Tzai, T.S.; Wu, C.L. Low-dose etoposide enhances telomerase-dependent adenovirus-mediated cytosine deaminase gene therapy through augmentation of adenoviral infection and transgene expression in a syngeneic bladder tumor model. Cancer Res. 2006, 66, 9957–9966. [Google Scholar] [CrossRef]
- Folgiero, V.; Avetrani, P.; Bon, G.; Di Carlo, S.E.; Fabi, A.; Nistico, C.; Vici, P.; Melucci, E.; Buglioni, S.; Perracchio, L.; et al. Induction of ErbB-3 expression by alpha6beta4 integrin contributes to tamoxifen resistance in ERbeta1-negative breast carcinomas. PLoS ONE 2008, 3, e1592. [Google Scholar] [CrossRef]
- Ambriovic-Ristov, A.; Gabrilovac, J.; Cimbora-Zovko, T.; Osmak, M. Increased adenoviral transduction efficacy in human laryngeal carcinoma cells resistant to cisplatin is associated with increased expression of integrin alphavbeta3 and coxsackie adenovirus receptor. Int. J. Cancer 2004, 110, 660–667. [Google Scholar]




Disclaimer/Publisher’s Note: The statements, opinions and data contained in all publications are solely those of the individual author(s) and contributor(s) and not of MDPI and/or the editor(s). MDPI and/or the editor(s) disclaim responsibility for any injury to people or property resulting from any ideas, methods, instructions or products referred to in the content. |
© 2024 by the authors. Licensee MDPI, Basel, Switzerland. This article is an open access article distributed under the terms and conditions of the Creative Commons Attribution (CC BY) license (https://creativecommons.org/licenses/by/4.0/).
Share and Cite
Chen, S.-Y.; Wang, C.-T.; Huang, T.-H.; Tsai, J.-L.; Wang, H.-T.; Yen, Y.-T.; Tseng, Y.-L.; Wu, C.-L.; Chang, J.-M.; Shiau, A.-L. Advancing Lung Cancer Treatment with Combined c-Met Promoter-Driven Oncolytic Adenovirus and Rapamycin. Cells 2024, 13, 1597. https://doi.org/10.3390/cells13181597
Chen S-Y, Wang C-T, Huang T-H, Tsai J-L, Wang H-T, Yen Y-T, Tseng Y-L, Wu C-L, Chang J-M, Shiau A-L. Advancing Lung Cancer Treatment with Combined c-Met Promoter-Driven Oncolytic Adenovirus and Rapamycin. Cells. 2024; 13(18):1597. https://doi.org/10.3390/cells13181597
Chicago/Turabian StyleChen, Shih-Yao, Chung-Teng Wang, Tang-Hsiu Huang, Jeng-Liang Tsai, Hao-Tien Wang, Yi-Ting Yen, Yau-Lin Tseng, Chao-Liang Wu, Jia-Ming Chang, and Ai-Li Shiau. 2024. "Advancing Lung Cancer Treatment with Combined c-Met Promoter-Driven Oncolytic Adenovirus and Rapamycin" Cells 13, no. 18: 1597. https://doi.org/10.3390/cells13181597
APA StyleChen, S.-Y., Wang, C.-T., Huang, T.-H., Tsai, J.-L., Wang, H.-T., Yen, Y.-T., Tseng, Y.-L., Wu, C.-L., Chang, J.-M., & Shiau, A.-L. (2024). Advancing Lung Cancer Treatment with Combined c-Met Promoter-Driven Oncolytic Adenovirus and Rapamycin. Cells, 13(18), 1597. https://doi.org/10.3390/cells13181597

