Inhibition of Autophagy by Berbamine Hydrochloride Mitigates Tumor Immune Escape by Elevating MHC-I in Melanoma Cells
Abstract
1. Introduction
2. Materials and Methods
2.1. Cell Culture
2.2. Reagents and Antibodies
2.3. Western Blot Analysis
2.4. In Vitro Cytotoxicity Assay
2.5. Flow Cytometry Analysis
2.6. Immunofluorescence Assay
2.7. Lentivirus Production and Infection
2.8. mCherry-GFP-LC3B Transfection
2.9. RNA Isolation and Quantitative RT-PCR
2.10. LysoTracker Staining
2.11. Autophagosome and Lysosome Colocalization
2.12. Electron Microscopy
2.13. Immunohistochemistry
2.14. In Vivo Analysis
2.15. Cell Counting Kit-8 (CCK-8) Assay
2.16. Statistical Analysis
3. Results
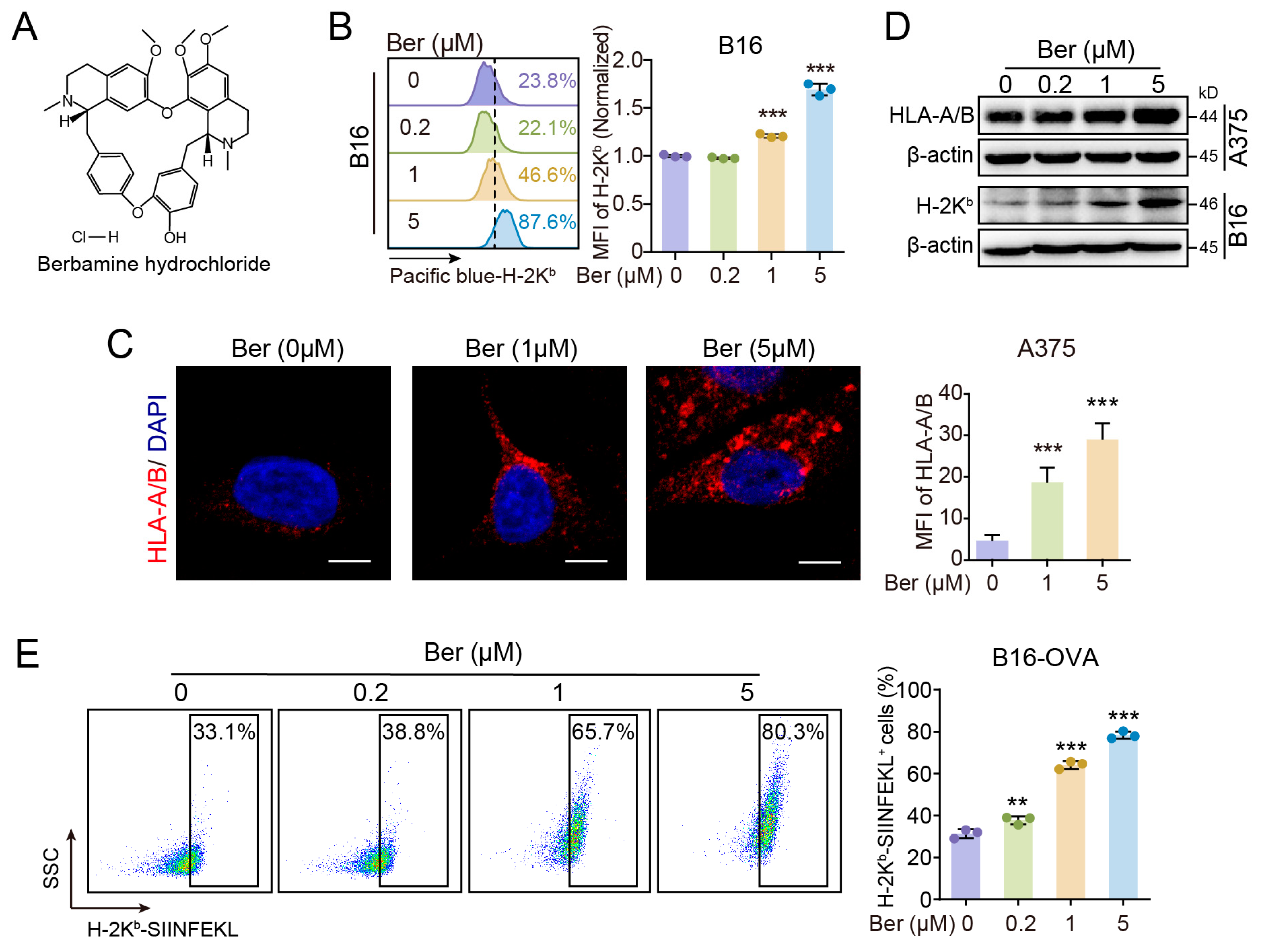
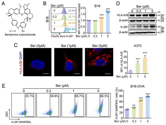
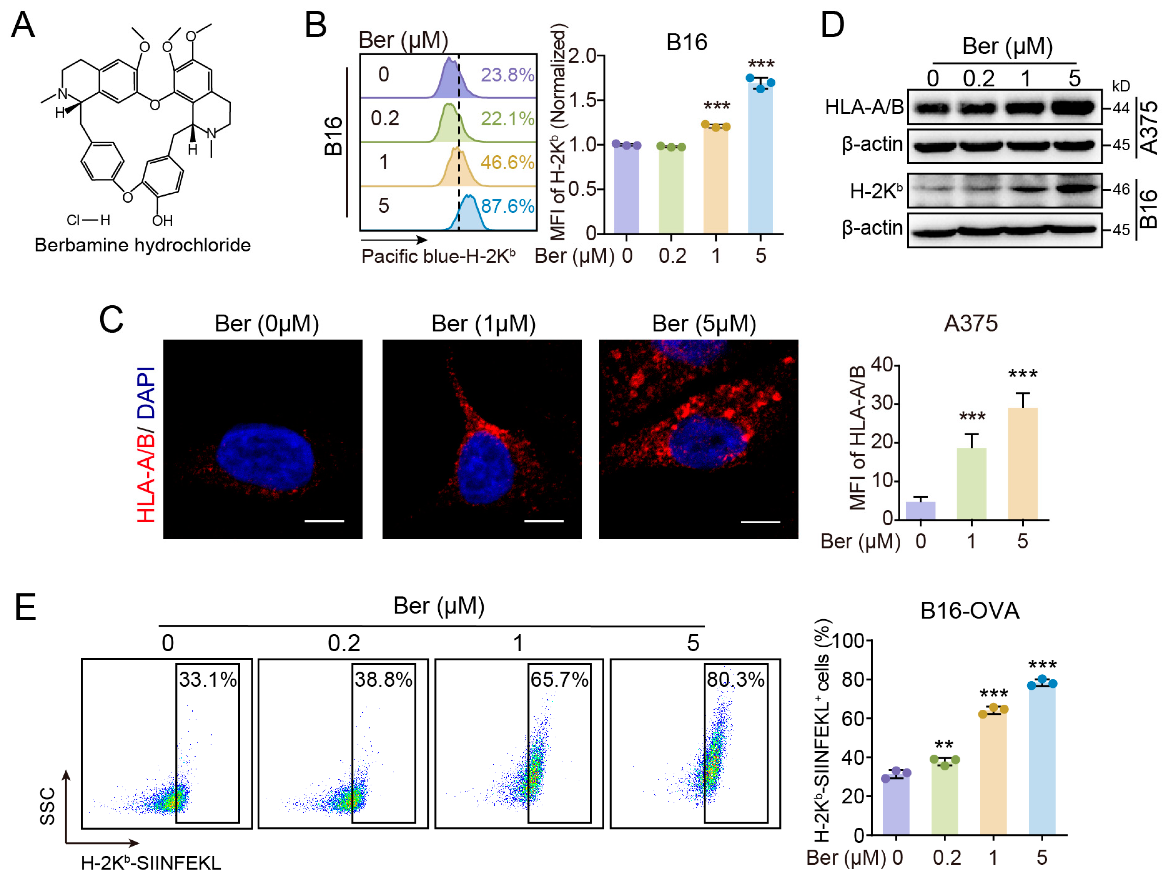
3.1. Ber Enhances MHC-I-Mediated Antigen Presentation in Melanoma Cells
3.2. Ber Enhances CD8+ T Cell-Mediated Cytotoxicity against Melanoma Cells
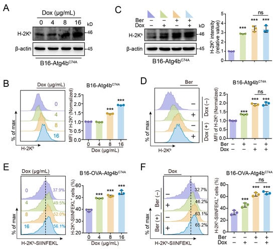
3.3. Ber Increases MHC-I Levels in Melanoma Cells by Inhibiting Autophagy
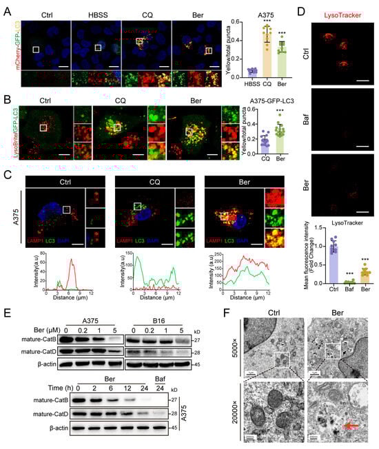
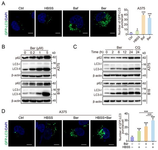
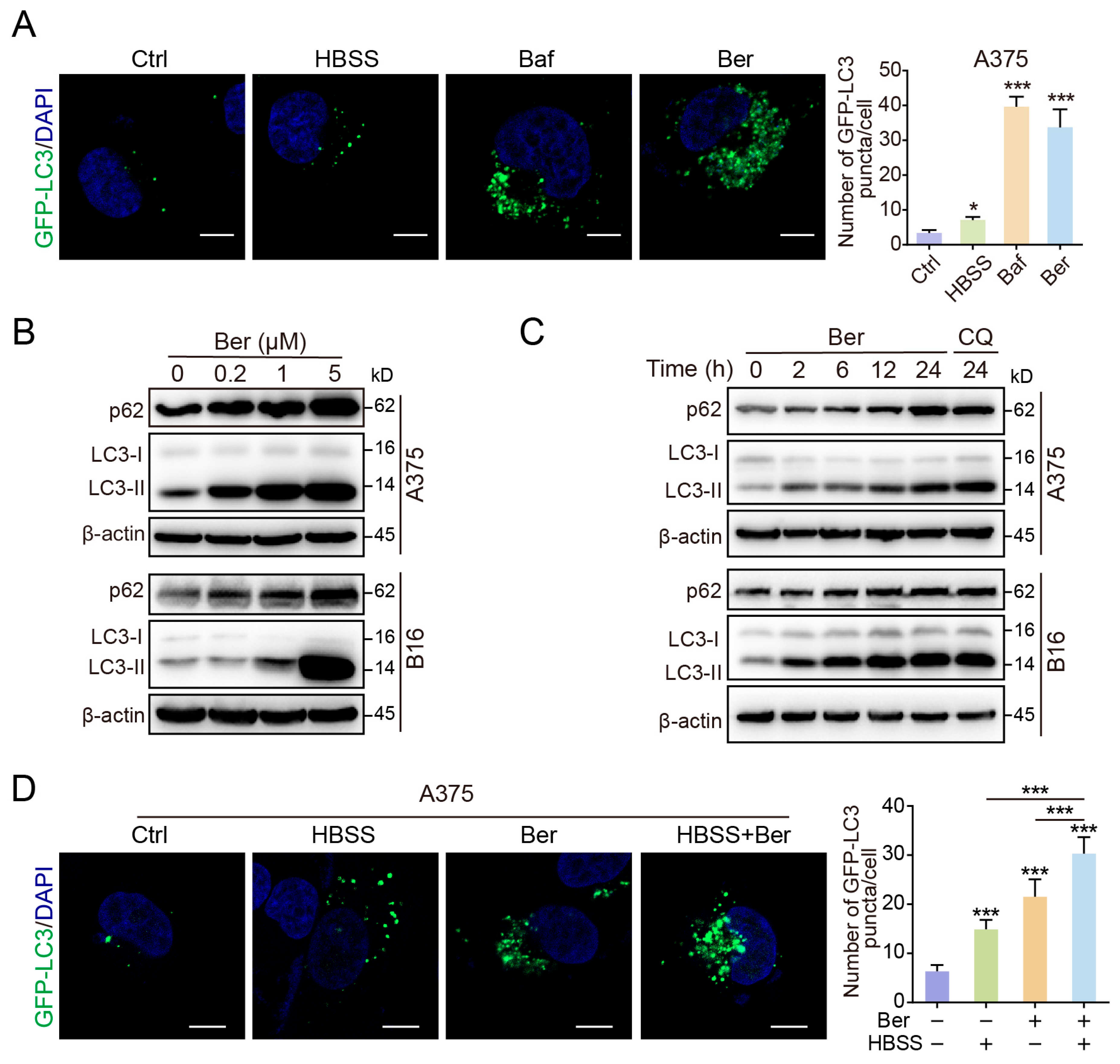
3.4. Ber Inhibits Autophagic Flux in Melanoma Cells
3.5. Ber Inhibits Late-Stage Autophagy in Melanoma Cells by Suppressing Lysosomal Acidification
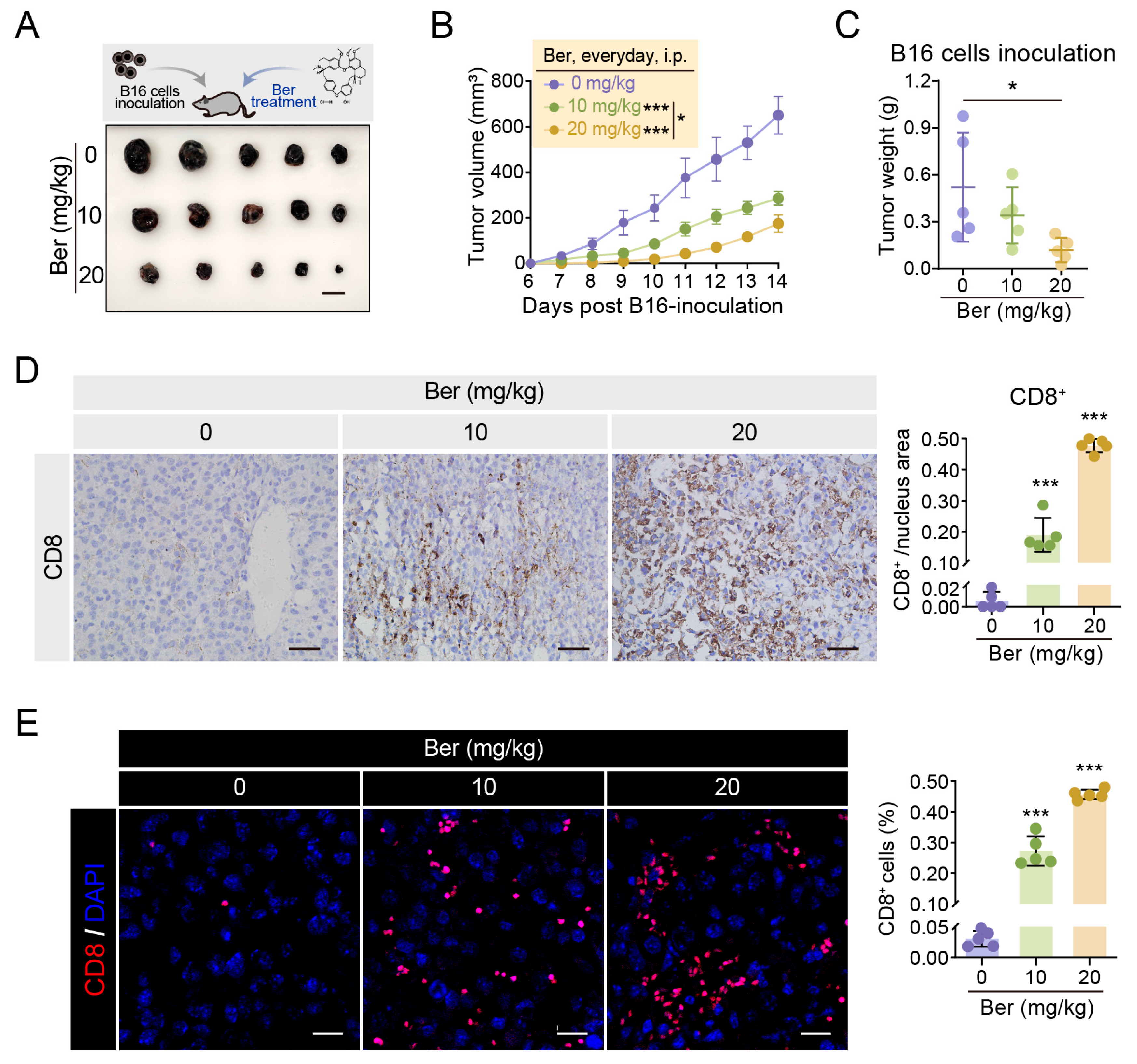
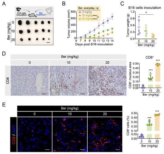
3.6. Ber Suppresses Melanoma Tumor Growth in Mice by Enhancing CD8+ T Cell Infiltration
4. Discussion
5. Conclusions
Supplementary Materials
Author Contributions
Funding
Institutional Review Board Statement
Informed Consent Statement
Data Availability Statement
Acknowledgments
Conflicts of Interest
References
- Sung, H.; Ferlay, J.; Siegel, R.L.; Laversanne, M.; Soerjomataram, I.; Jemal, A.; Bray, F. Global cancer statistics 2020: Globocan estimates of incidence and mortality worldwide for 36 cancers in 185 countries. CA Cancer J. Clin. 2021, 71, 209–249. [Google Scholar] [CrossRef] [PubMed]
- Balch, C.M.; Gershenwald, J.E.; Soong, S.J.; Thompson, J.F.; Atkins, M.B.; Byrd, D.R.; Buzaid, A.C.; Cochran, A.J.; Coit, D.G.; Ding, S.; et al. Final version of 2009 ajcc melanoma staging and classification. J. Clin. Oncol. Off. J. Am. Soc. Clin. Oncol. 2009, 27, 6199–6206. [Google Scholar] [CrossRef] [PubMed]
- Siegel, R.L.; Miller, K.D.; Wagle, N.S.; Jemal, A. Cancer statistics, 2023. CAA Cancer J. Clin. 2023, 73, 17–48. [Google Scholar] [CrossRef] [PubMed]
- Cao, J.; Yan, Q. Cancer epigenetics, tumor immunity, and immunotherapy. Trends Cancer 2020, 6, 580–592. [Google Scholar] [CrossRef] [PubMed]
- Li, J.; Wang, K.; Yang, C.; Zhu, K.; Jiang, C.; Wang, M.; Zhou, Z.; Tang, N.; Wang, Q.; Wang, S.; et al. Tumor-associated macrophage-derived exosomal linc01232 induces the immune escape in glioma by decreasing surface mhc-i expression. Adv. Sci. 2023, 10, e2207067. [Google Scholar] [CrossRef]
- Duan, Y.; Tian, X.; Liu, Q.; Jin, J.; Shi, J.; Hou, Y. Role of autophagy on cancer immune escape. Cell Commun. Signal. CCS 2021, 19, 91. [Google Scholar] [CrossRef]
- Gao, L.; Chen, Y. Autophagy controls programmed death-ligand 1 expression on cancer cells (review). Biomed. Rep. 2021, 15, 84. [Google Scholar] [CrossRef]
- Merkley, S.D.; Chock, C.J.; Yang, X.O.; Harris, J.; Castillo, E.F. Modulating t cell responses via autophagy: The intrinsic influence controlling the function of both antigen-presenting cells and t cells. Front. Immunol. 2018, 9, 2914. [Google Scholar] [CrossRef]
- Wang, K.; Liu, X.; Liu, Q.; Ho, I.H.; Wei, X.; Yin, T.; Zhan, Y.; Zhang, W.; Zhang, W.; Chen, B.; et al. Hederagenin potentiated cisplatin- and paclitaxel-mediated cytotoxicity by impairing autophagy in lung cancer cells. Cell Death Dis. 2020, 11, 611. [Google Scholar] [CrossRef]
- Chude, C.I.; Amaravadi, R.K. Targeting autophagy in cancer: Update on clinical trials and novel inhibitors. Int. J. Mol. Sci. 2017, 18, 1279. [Google Scholar] [CrossRef]
- Wang, C.; Hu, Q.; Shen, H.M. Pharmacological inhibitors of autophagy as novel cancer therapeutic agents. Pharmacol. Res. 2016, 105, 164–175. [Google Scholar] [CrossRef] [PubMed]
- Mauvezin, C.; Nagy, P.; Juhász, G.; Neufeld, T.P. Autophagosome-lysosome fusion is independent of v-atpase-mediated acidification. Nat. Commun. 2015, 6, 7007. [Google Scholar] [CrossRef] [PubMed]
- Mauthe, M.; Orhon, I.; Rocchi, C.; Zhou, X.; Luhr, M.; Hijlkema, K.J.; Coppes, R.P.; Engedal, N.; Mari, M.; Reggiori, F. Chloroquine inhibits autophagic flux by decreasing autophagosome-lysosome fusion. Autophagy 2018, 14, 1435–1455. [Google Scholar] [CrossRef] [PubMed]
- Shi, T.T.; Yu, X.X.; Yan, L.J.; Xiao, H.T. Research progress of hydroxychloroquine and autophagy inhibitors on cancer. Cancer Chemother. Pharmacol. 2017, 79, 287–294. [Google Scholar] [CrossRef]
- Zhu, J.; Huang, L.; Gao, F.; Jian, W.; Chen, H.; Liao, M.; Qi, W. Berbamine hydrochloride inhibits african swine fever virus infection in vitro. Molecules 2022, 28, 170. [Google Scholar] [CrossRef] [PubMed]
- Yi, D.; Li, Q.; Wang, H.; Lv, K.; Ma, L.; Wang, Y.; Wang, J.; Zhang, Y.; Liu, M.; Li, X.; et al. Repurposing of berbamine hydrochloride to inhibit ebola virus by targeting viral glycoprotein. Acta Pharm. Sin. B 2022, 12, 4378–4389. [Google Scholar] [CrossRef] [PubMed]
- Zhang, X.P.; Zhang, X.; Yang, H.J.; Zou, D.H.; He, X.M.; Yu, X.F.; Li, Y.F. Treatment of chemotherapy related leukocytopenia by oral administration of multiple leucogenic drugs combined with g-csf: An experimental study. Zhongguo Zhong Xi Yi Jie He Za Zhi Zhongguo Zhongxiyi Jiehe Zazhi = Chin. J. Integr. Tradit. West. Med. 2015, 35, 860–865. [Google Scholar]
- Zhan, Y.; Chen, Q.; Song, Y.; Wei, X.; Zhao, T.; Chen, B.; Li, C.; Zhang, W.; Jiang, Y.; Tan, Y.; et al. Berbamine hydrochloride inhibits lysosomal acidification by activating nox2 to potentiate chemotherapy-induced apoptosis via the ros-mapk pathway in human lung carcinoma cells. Cell Biol. Toxicol. 2023, 39, 1297–1317. [Google Scholar] [CrossRef]
- Campesato, L.F.; Budhu, S.; Tchaicha, J.; Weng, C.-H.; Gigoux, M.; Cohen, I.J.; Redmond, D.; Mangarin, L.; Pourpe, S.; Liu, C. Blockade of the ahr restricts a treg-macrophage suppressive axis induced by l-kynurenine. Nat. Commun. 2020, 11, 4011. [Google Scholar] [CrossRef]
- Fonderflick, L.; Baudu, T.; Adotévi, O.; Guittaut, M.; Adami, P.; Delage-Mourroux, R.J.C. The atg8 family proteins gabarap and gabarapl1 target antigen to dendritic cells to prime cd4+ and cd8+ t cells. Cells 2022, 11, 2782. [Google Scholar] [CrossRef]
- N’Diaye, E.N.; Kajihara, K.K.; Hsieh, I.; Morisaki, H.; Debnath, J.; Brown, E.J. Plic proteins or ubiquilins regulate autophagy-dependent cell survival during nutrient starvation. EMBO Rep. 2009, 10, 173–179. [Google Scholar] [CrossRef] [PubMed]
- Yamamoto, K.; Venida, A.; Yano, J.; Biancur, D.E.; Kakiuchi, M.; Gupta, S.; Sohn, A.S.W.; Mukhopadhyay, S.; Lin, E.Y.; Parker, S.J.; et al. Autophagy promotes immune evasion of pancreatic cancer by degrading mhc-i. Nature 2020, 581, 100–105. [Google Scholar] [CrossRef] [PubMed]
- Tanida, I.; Ueno, T.; Kominami, E. Lc3 conjugation system in mammalian autophagy. Int. J. Biochem. Cell Biol. 2004, 36, 2503–2518. [Google Scholar] [CrossRef] [PubMed]
- Lamark, T.; Svenning, S.; Johansen, T. Regulation of selective autophagy: The p62/sqstm1 paradigm. Essays Biochem. 2017, 61, 609–624. [Google Scholar] [PubMed]
- Yang, W.; Chen, H.; Li, G.; Zhang, T.; Sui, Y.; Liu, L.; Hu, J.; Wang, G.; Chen, H.; Wang, Y.; et al. Caprin-1 influences autophagy-induced tumor growth and immune modulation in pancreatic cancer. J. Transl. Med. 2023, 21, 903. [Google Scholar] [CrossRef] [PubMed]
- Garrido, C.; Paco, L.; Romero, I.; Berruguilla, E.; Stefansky, J.; Collado, A.; Algarra, I.; Garrido, F.; Garcia-Lora, A.M. Mhc class i molecules act as tumor suppressor genes regulating the cell cycle gene expression, invasion and intrinsic tumorigenicity of melanoma cells. Carcinogenesis 2012, 33, 687–693. [Google Scholar] [CrossRef]
- Yu, J.; Wu, X.; Song, J.; Zhao, Y.; Li, H.; Luo, M.; Liu, X. Loss of mhc-i antigen presentation correlated with immune checkpoint blockade tolerance in mapk inhibitor-resistant melanoma. Front. Pharmacol. 2022, 13, 928226. [Google Scholar] [CrossRef]
- Bao, Y.; Qiao, Y.; Choi, J.E.; Zhang, Y.; Mannan, R.; Cheng, C.; He, T.; Zheng, Y.; Yu, J.; Gondal, M.; et al. Targeting the lipid kinase pikfyve upregulates surface expression of mhc class i to augment cancer immunotherapy. Proc. Natl. Acad. Sci. USA 2023, 120, e2314416120. [Google Scholar] [CrossRef]
- Lees, J.R. Cd8+ t cells: The past and future of immune regulation. Cell. Immunol. 2020, 357, 104212. [Google Scholar] [CrossRef]
- Xing, S.L.; Li, G.X.; Ding, J.X.; Wu, G.H.; Qin, L. Pharmacological study of infection of sansheng. Zhong Yao Tong Bao (Beijing, China 1981) 1987, 12, 47–48, 64. [Google Scholar]
- Ma, X.H.; Piao, S.; Wang, D.; McAfee, Q.W.; Nathanson, K.L.; Lum, J.J.; Li, L.Z.; Amaravadi, R.K. Measurements of tumor cell autophagy predict invasiveness, resistance to chemotherapy, and survival in melanoma. Clin. Cancer Res. Off. J. Am. Assoc. Cancer Res. 2011, 17, 3478–3489. [Google Scholar] [CrossRef] [PubMed]
- Ndoye, A.; Budina-Kolomets, A.; Kugel, C.H., 3rd; Webster, M.R.; Kaur, A.; Behera, R.; Rebecca, V.W.; Li, L.; Brafford, P.A.; Liu, Q.; et al. Atg5 mediates a positive feedback loop between wnt signaling and autophagy in melanoma. Cancer Res. 2017, 77, 5873–5885. [Google Scholar] [CrossRef] [PubMed]
- Parzych, K.R.; Klionsky, D.J. An overview of autophagy: Morphology, mechanism, and regulation. Antioxid. Redox Signal. 2014, 20, 460–473. [Google Scholar] [CrossRef] [PubMed]
- Sakurai, T.; He, G.; Matsuzawa, A.; Yu, G.Y.; Maeda, S.; Hardiman, G.; Karin, M. Hepatocyte necrosis induced by oxidative stress and il-1 alpha release mediate carcinogen-induced compensatory proliferation and liver tumorigenesis. Cancer Cell 2008, 14, 156–165. [Google Scholar] [CrossRef] [PubMed]
- Sun, B.; Karin, M. Nf-kappab signaling, liver disease and hepatoprotective agents. Oncogene 2008, 27, 6228–6244. [Google Scholar] [CrossRef] [PubMed]
- Suzuki, S.W.; Onodera, J.; Ohsumi, Y. Starvation induced cell death in autophagy-defective yeast mutants is caused by mitochondria dysfunction. PLoS ONE 2011, 6, e17412. [Google Scholar] [CrossRef]
- Onodera, J.; Ohsumi, Y. Autophagy is required for maintenance of amino acid levels and protein synthesis under nitrogen starvation. J. Biol. Chem. 2005, 280, 31582–31586. [Google Scholar] [CrossRef]
- Fu, R.; Deng, Q.; Zhang, H.; Hu, X.; Li, Y.; Liu, Y.; Hu, J.; Luo, Q.; Zhang, Y.; Jiang, X.; et al. A novel autophagy inhibitor berbamine blocks snare-mediated autophagosome-lysosome fusion through upregulation of BNIP3. Cell Death Dis. 2018, 9, 243. [Google Scholar] [CrossRef]
- Ishigami, J. Problems of complicated urinary tract infections and infections with multiple pathogens. Nihon Rinsho. Jpn. J. Clin. Med. 1986, 44, 2589–2594. [Google Scholar]
- Han, C.; Wang, Z.; Chen, S.; Li, L.; Xu, Y.; Kang, W.; Wei, C.; Ma, H.; Wang, M.; Jin, X. Berbamine suppresses the progression of bladder cancer by modulating the ros/nf-κb axis. Oxidative Med. Cell. Longev. 2021, 2021, 8851763. [Google Scholar] [CrossRef]
- Hu, B.; Yang, Y.; Tu, J.; Cai, H.; Yang, S.; Chen, X.; Chen, G. Berbamine exerts an anti-oncogenic effect on pancreatic cancer by regulating wnt and DNA damage-related pathways. Anti-Cancer Agents Med. Chem. 2023, 23, 201–209. [Google Scholar]
- Parhi, P.; Suklabaidya, S.; Kumar Sahoo, S.J.S.R. Enhanced anti-metastatic and anti-tumorigenic efficacy of berbamine loaded lipid nanoparticles in vivo. Sci. Rep. 2017, 7, 5806. [Google Scholar] [CrossRef] [PubMed]
- Mahalingam, D.; Mita, M.; Sarantopoulos, J.; Wood, L.; Amaravadi, R.K.; Davis, L.E.; Mita, A.C.; Curiel, T.J.; Espitia, C.M.; Nawrocki, S.T.; et al. Combined autophagy and hdac inhibition: A phase i safety, tolerability, pharmacokinetic, and pharmacodynamic analysis of hydroxychloroquine in combination with the hdac inhibitor vorinostat in patients with advanced solid tumors. Autophagy 2014, 10, 1403–1414. [Google Scholar] [CrossRef] [PubMed]
- Mokhber-Dezfuli, N.; Saeidnia, S.; Gohari, A.R.; Kurepaz-Mahmoodabadi, M. Phytochemistry and pharmacology of berberis species. Pharmacogn. Rev. 2014, 8, 8–15. [Google Scholar]






Disclaimer/Publisher’s Note: The statements, opinions and data contained in all publications are solely those of the individual author(s) and contributor(s) and not of MDPI and/or the editor(s). MDPI and/or the editor(s) disclaim responsibility for any injury to people or property resulting from any ideas, methods, instructions or products referred to in the content. |
© 2024 by the authors. Licensee MDPI, Basel, Switzerland. This article is an open access article distributed under the terms and conditions of the Creative Commons Attribution (CC BY) license (https://creativecommons.org/licenses/by/4.0/).
Share and Cite
Xian, J.; Gao, L.; Ren, Z.; Jiang, Y.; Pan, J.; Ying, Z.; Guo, Z.; Du, Q.; Zhao, X.; Jin, H.; et al. Inhibition of Autophagy by Berbamine Hydrochloride Mitigates Tumor Immune Escape by Elevating MHC-I in Melanoma Cells. Cells 2024, 13, 1537. https://doi.org/10.3390/cells13181537
Xian J, Gao L, Ren Z, Jiang Y, Pan J, Ying Z, Guo Z, Du Q, Zhao X, Jin H, et al. Inhibition of Autophagy by Berbamine Hydrochloride Mitigates Tumor Immune Escape by Elevating MHC-I in Melanoma Cells. Cells. 2024; 13(18):1537. https://doi.org/10.3390/cells13181537
Chicago/Turabian StyleXian, Jinhuan, Leilei Gao, Zhenyang Ren, Yanjun Jiang, Junjun Pan, Zheng Ying, Zhenyuan Guo, Qingsong Du, Xu Zhao, He Jin, and et al. 2024. "Inhibition of Autophagy by Berbamine Hydrochloride Mitigates Tumor Immune Escape by Elevating MHC-I in Melanoma Cells" Cells 13, no. 18: 1537. https://doi.org/10.3390/cells13181537
APA StyleXian, J., Gao, L., Ren, Z., Jiang, Y., Pan, J., Ying, Z., Guo, Z., Du, Q., Zhao, X., Jin, H., Yi, H., Guan, J., & Hu, S. (2024). Inhibition of Autophagy by Berbamine Hydrochloride Mitigates Tumor Immune Escape by Elevating MHC-I in Melanoma Cells. Cells, 13(18), 1537. https://doi.org/10.3390/cells13181537
