The Importance of Suppressing Pathological Periostin Splicing Variants with Exon 17 in Both Stroma and Cancer
Abstract
1. Introduction
2. Materials and Methods
2.1. Cell Culture
2.2. Quantitative Real-Time PCR
2.3. In Vivo Mouse Experiment
2.4. In Situ Hybridization
2.5. Organizational Assessment
2.6. Co-Culture Assay
2.7. Skipping Oligo e Oligo
2.8. Anti-Human POSTN Exon 17 Antibody
2.9. Statistical Analysis
2.10. Ethical Statement
3. Results
3.1. Analysis of POSTN Alternative Splicing Variants in 4T1 Mice TNBC
3.2. Evaluation for the Pathological POSTN in Exon 17 KO Mice
3.3. Evaluation for the Pathological POSTN with Exon 17 Inhibition in Cancer
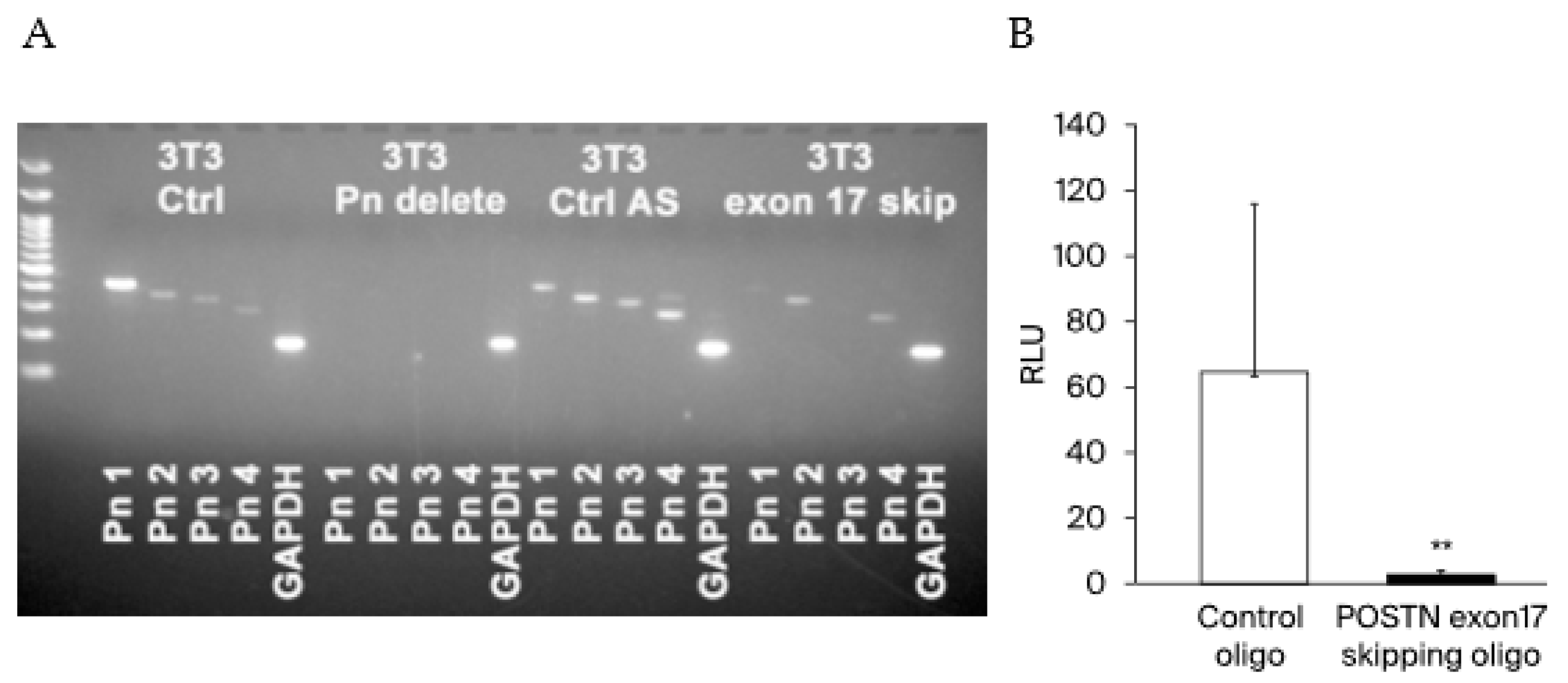
3.4. The Role of Pathological POSTN with Exon 17 Inhibition in Fibroblasts and Cancers In Vitro
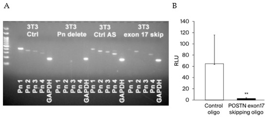
3.5. The Role of Pathological POSTN with Exon 17 Inhibition in Stroma and Cancer In Vivo
4. Discussion
5. Patents
Author Contributions
Funding
Institutional Review Board Statement
Data Availability Statement
Acknowledgments
Conflicts of Interest
Abbreviations
| ER | estrogen receptor |
| PR | progesterone receptor |
| HER2 | epidermal growth factor-2 |
| TNBC | triple negative breast cancer |
| POSTN | periostin |
| PN1 | periostin 1, full-length POSTN |
| PN2 | periostin 2, POSTN lacking exon 17 |
| PN3 | periostin 3, POSTN lacking exon 21 |
| PN4 | periostin 4, POSTN lacking exons 17 and 21 |
| physiological POSTN | PN4 |
| pathological POSTN | PN1–3 |
| EMT | Epithelial–mesenchymal transition |
| FAS1 | Fasciclin I |
| Luc | luciferase |
| 4T1-Luc | luciferase stably expressing cell line (4T1; mouse mammary tumor cell line) |
| DMEM | Dulbecco’s modified Eagle’s medium |
| FBS | fetal bovine serum |
| RNA | ribonucleic acid |
| RNase | ribonuclease |
| cDNA | complementary DNA |
| DNA | deoxyribonucleic acid |
| GAPDH | glyceraldehyde-3-phosphate dehydrogenase |
| PBS | phosphate-buffered saline |
| BALB/c | BALB/c-nu, CAnN.Cg-Foxn1nu/CrlCrlj |
| POSTN exon 17 KO | periostin exon 17 knockout |
| NOD/Shi-scid,IL-2RγKO | NOD.Cg-PrkdcscidIl2rgtm1Sug/ShiJic |
| ISH | in situ hybridization |
| CAFs | cancer-associated fibroblasts |
| TAMs | tumor-associated macrophages |
| α-SMA | α-smooth muscle actin |
| TME | tumor microenvironment |
| RLU | relative light unit |
| MWU | Mann–Whitney U test |
| IL-6 | Interleukin-6 |
| IL-8 | Interleukin-8 |
| CTR | control |
| H and E | hematoxylin and eosin |
| ERK | extracellular signal-regulated kinase |
| NF-κB | nuclear factor-kappa B |
| STAT3 | signal transducer and activator of transcription 3 |
| TGF-b1 | transforming growth factor-β1 |
| DMD | Duchenne muscular dystrophy |
References
- Ferrari, P.; Scatena, C.; Ghilli, M.; Bargagna, I.; Lorenzini, G.; Nicolini, A. Molecular Mechanisms, Biomarkers and Emerging Therapies for Chemotherapy Resistant TNBC. Int. J. Mol. Sci. 2022, 23, 1665. [Google Scholar] [CrossRef]
- Fujisawa, F.; Tamaki, Y.; Inoue, T.; Nakayama, T.; Yagi, T.; Kittaka, N.; Yoshinami, T.; Nishio, M.; Matsui, S.; Kusama, H.; et al. Prevalence of brca1 and brca2 mutations in japanese patients with triple-negative breast cancer: A single institute retrospective study. Mol. Clin. Oncol. 2021, 14, 96. [Google Scholar] [CrossRef] [PubMed]
- Lee, J. Current Treatment Landscape for Early Triple-Negative Breast Cancer (TNBC). J. Clin. Med. 2023, 12, 1524. [Google Scholar] [CrossRef]
- Bornstein, P.; Sage, E. Matricellular proteins: Extracellular modulators of cell function. Curr. Opin. Cell Biol. 2002, 14, 608–616. [Google Scholar] [CrossRef]
- Imanaka-Yoshida, K. Tenascin-C in Cardiovascular Tissue Remodeling. Circ. J. 2012, 76, 2513–2520. [Google Scholar] [CrossRef] [PubMed]
- Katsuragi, N.; Morishita, R.; Nakamura, N.; Ochiai, T.; Taniyama, Y.; Hasegawa, Y.; Kawashima, K.; Kaneda, Y.; Ogihara, T.; Sugimura, K. Periostin as a Novel Factor Responsible for Ventricular Dilation. Circulation 2004, 110, 1806–1813. [Google Scholar] [CrossRef] [PubMed]
- Taniyama, Y.; Katsuragi, N.; Sanada, F.; Azuma, J.; Iekushi, K.; Koibuchi, N.; Okayama, K.; Ikeda-Iwabu, Y.; Muratsu, J.; Otsu, R.; et al. Selective Blockade of Periostin Exon 17 Preserves Cardiac Performance in Acute Myocardial Infarction. Hypertension 2016, 67, 356–361. [Google Scholar] [CrossRef] [PubMed]
- Nakama, T.; Yoshida, S.; Ishikawa, K.; Kobayashi, Y.; Abe, T.; Kiyonari, H.; Shioi, G.; Katsuragi, N.; Ishibashi, T.; Morishita, R.; et al. Different roles played by periostin splice variants in retinal neovascularization. Exp. Eye Res. 2016, 153, 133–140. [Google Scholar] [CrossRef]
- Matsumoto, H. Role of serum periostin in the management of asthma and its comorbidities. Respir. Investig. 2020, 58, 144–154. [Google Scholar] [CrossRef]
- Izuhara, K.; Nunomura, S.; Nanri, Y.; Ogawa, M.; Ono, J.; Mitamura, Y.; Yoshihara, T. Periostin in inflammation and allergy. Cell. Mol. Life Sci. 2017, 74, 4293–4303. [Google Scholar] [CrossRef]
- Xu, D.; Xu, H.; Ren, Y.; Liu, C.; Wang, X.; Zhang, H.; Lu, P. Cancer Stem Cell-Related Gene Periostin: A Novel Prognostic Marker for Breast Cancer. PLoS ONE 2012, 7, e46670. [Google Scholar] [CrossRef] [PubMed]
- Wasik, A.; Ratajczak-Wielgomas, K.; Badzinski, A.; Dziegiel, P.; Podhorska-Okolow, M. The Role of Periostin in Angiogenesis and Lymphangiogenesis in Tumors. Cancers 2022, 14, 4225. [Google Scholar] [CrossRef]
- Nakazawa, Y.; Taniyama, Y.; Sanada, F.; Morishita, R.; Nakamori, S.; Morimoto, K.; Yeung, K.T.; Yang, J. Periostin blockade overcomes chemoresistance via restricting the expansion of mesenchymal tumor sub-populations in breast cancer. Sci. Rep. 2018, 8, 4013. [Google Scholar] [CrossRef] [PubMed]
- Wu, J.; Li, J.; Xu, H.; Qiu, N.; Huang, X.; Li, H. Periostin drives extracellular matrix degradation, stemness, and chemoresistance by activating the MAPK/ERK signaling pathway in triple–negative breast cancer cells. Lipids Health Dis. 2023, 22, 153. [Google Scholar] [CrossRef]
- Shimazaki, M.; Kudo, A. Impaired capsule formation of tumors in periostin-null mice. Biochem. Biophys. Res. Commun. 2008, 367, 736–742. [Google Scholar] [CrossRef]
- Morishita, R.; Kyutoku, M.; Taniyama, Y.; Katsuragi, N.; Shimizu, H.; Kunugiza, Y.; Iekushi, K.; Koibuchi, N.; Sanada, F.; Oshita, Y. Role of periostin in cancer progression and metastasis: Inhibition of breast cancer progression and metastasis by anti-periostin antibody in a murine model. Int. J. Mol. Med. 2011, 28, 181–186. [Google Scholar] [CrossRef]
- Fujikawa, T.; Sanada, F.; Taniyama, Y.; Shibata, K.; Katsuragi, N.; Koibuchi, N.; Akazawa, K.; Kanemoto, Y.; Kuroyanagi, H.; Shimazu, K.; et al. Periostin Exon-21 Antibody Neutralization of Triple-Negative Breast Cancer Cell-Derived Periostin Regulates Tumor-Associated Macrophage Polarization and Angiogenesis. Cancers 2021, 13, 5072. [Google Scholar] [CrossRef] [PubMed]
- Ikeda-Iwabu, Y.; Taniyama, Y.; Katsuragi, N.; Sanada, F.; Koibuchi, N.; Shibata, K.; Shimazu, K.; Rakugi, H.; Morishita, R. Periostin Short Fragment with Exon 17 via Aberrant Alternative Splicing Is Required for Breast Cancer Growth and Metastasis. Cells 2021, 10, 892. [Google Scholar] [CrossRef] [PubMed]
- Pulaski, B.A.; Ostrand-Rosenberg, S. Mouse 4T1 Breast Tumor Model. Curr. Protoc. Immunol. 2000, 39, 20.2.1–20.2.16. [Google Scholar] [CrossRef] [PubMed]
- Saito, T.; Nakamura, A.; Aoki, Y.; Yokota, T.; Okada, T.; Osawa, M.; Takeda, S. Antisense PMO Found in Dystrophic Dog Model Was Effective in Cells from Exon 7-Deleted DMD Patient. PLoS ONE 2010, 5, e12239. [Google Scholar] [CrossRef]
- Franco, O.E.; Shaw, A.K.; Strand, D.W.; Hayward, S.W. Cancer associated fibroblasts in cancer pathogenesis. Semin. Cell Dev. Biol. 2009, 21, 33–39. [Google Scholar] [CrossRef] [PubMed]
- Zhu, Y.; Herndon, J.M.; Sojka, D.K.; Kim, K.W.; Knolhoff, B.L.; Zuo, C.; Cullinan, D.R.; Luo, J.; Bearden, A.R.; Lavine, K.J.; et al. Tissue-Resident Macrophages in Pancreatic Ductal Adenocarcinoma Originate from Embryonic Hematopoiesis and Promote Tumor Progression. Immunity 2017, 47, 323–338. [Google Scholar] [CrossRef]
- Critical Peak Pricing-San Diego Gas & Electric. Available online: https://www.sdge.com/businesses/savings-center/energy-management-programs/demand-response/critical-peak-pricing (accessed on 4 March 2022).
- Horiuchi, K.; Amizuka, N.; Takeshita, S.; Takamatsu, H.; Katsuura, M.; Ozawa, H.; Toyama, Y.; Bonewald, L.F.; Kudo, A. Identification and Characterization of a Novel Protein, Periostin, with Restricted Expression to Periosteum and Periodontal Ligament and Increased Expression by Transforming Growth Factor β. J. Bone Miner. Res. 1999, 14, 1239–1249. [Google Scholar] [CrossRef]
- Ishihara, S.; Usumi-Fujita, R.; Kasahara, Y.; Oishi, S.; Shibata, K.; Shimizu, Y.; Ishida, Y.; Kaneko, S.; Sugiura-Nakazato, M.; Tabata, M.J.; et al. Periostin splice variants affect craniofacial growth by influencing chondrocyte hypertrophy. J. Bone Miner. Metab. 2023, 41, 171–181. [Google Scholar] [CrossRef]
- Iekushi, K.; Taniyama, Y.; Azuma, J.; Katsuragi, N.; Dosaka, N.; Sanada, F.; Koibuchi, N.; Nagao, K.; Ogihara, T.; Morishita, R. Novel Mechanisms of Valsartan on the Treatment of Acute Myocardial Infarction Through Inhibition of the Antiadhesion Molecule Periostin. Hypertension 2007, 49, 1409–1414. [Google Scholar] [CrossRef]
- Balbi, C.; Milano, G.; Fertig, T.E.; Lazzarini, E.; Bolis, S.; Taniyama, Y.; Sanada, F.; Di Silvestre, D.; Mauri, P.; Gherghiceanu, M.; et al. An exosomal-carried short periostin isoform induces cardiomyocyte proliferation. Theranostics 2021, 11, 5634–5649. [Google Scholar] [CrossRef]
- Shimamura, M.; Taniyama, Y.; Katsuragi, N.; Koibuchi, N.; Kyutoku, M.; Sato, N.; Allahtavakoli, M.; Wakayama, K.; Nakagami, H.; Morishita, R. Role of Central Nervous System Periostin in Cerebral Ischemia. Stroke 2012, 43, 1108–1114. [Google Scholar] [CrossRef][Green Version]
- Shimamura, M.; Taniyama, Y.; Nakagami, H.; Katsuragi, N.; Wakayama, K.; Koriyama, H.; Kurinami, H.; Tenma, A.; Tomioka, H.; Morishita, R. Long-term expression of periostin during the chronic stage of ischemic stroke in mice. Hypertens. Res. 2014, 37, 494–499. [Google Scholar] [CrossRef]
- Chijimatsu, R.; Kunugiza, Y.; Taniyama, Y.; Nakamura, N.; Tomita, T.; Yoshikawa, H. Expression and pathological effects of periostin in human osteoarthritis cartilage. BMC Musculoskelet. Disord. 2015, 16, 215. [Google Scholar] [CrossRef]
- Maxfield, A.Z.; Landegger, L.D.; Brook, C.D.; Lehmann, A.E.; Campbell, A.P.; Bergmark, R.W.; Stankovic, K.M.; Metson, R. Periostin as a Biomarker for Nasal Polyps in Chronic Rhinosinusitis. Otolaryngol. Neck Surg. 2017, 158, 181–186. [Google Scholar] [CrossRef]
- Malanchi, I.; Santamaria-Martínez, A.; Susanto, E.; Peng, H.; Lehr, H.-A.; Delaloye, J.-F.; Huelsken, J. Interactions between cancer stem cells and their niche govern metastatic colonization. Nature 2011, 481, 85–89. [Google Scholar] [CrossRef] [PubMed]
- Lambert, A.W.; Wong, C.K.; Ozturk, S.; Papageorgis, P.; Raghunathan, R.; Alekseyev, Y.; Gower, A.C.; Reinhard, B.M.; Abdolmaleky, H.M.; Thiagalingam, S. Tumor Cell-Derived Periostin Regulates Cytokines That Maintain Breast Cancer Stem Cells. Mol. Cancer Res. 2016, 14, 103–113. [Google Scholar] [CrossRef] [PubMed]
- Trundle, J.; Lu-Nguyen, N.; Malerba, A.; Popplewell, L. Targeted Antisense Oligonucleotide-Mediated Skipping of Murine Postn Exon 17 Partially Addresses Fibrosis in D2.mdx Mice. Int. J. Mol. Sci. 2024, 25, 6113. [Google Scholar] [CrossRef] [PubMed]
- Rusbjerg-Weberskov, C.E.; Johansen, M.L.; Nowak, J.S.; Otzen, D.E.; Pedersen, J.S.; Enghild, J.J.; Nielsen, N.S. Periostin C-Terminal Is Intrinsically Disordered and Interacts with 143 Proteins in an In Vitro Epidermal Model of Atopic Dermatitis. Biochemistry 2023, 62, 2803–2815. [Google Scholar] [CrossRef] [PubMed]








Disclaimer/Publisher’s Note: The statements, opinions and data contained in all publications are solely those of the individual author(s) and contributor(s) and not of MDPI and/or the editor(s). MDPI and/or the editor(s) disclaim responsibility for any injury to people or property resulting from any ideas, methods, instructions or products referred to in the content. |
© 2024 by the authors. Licensee MDPI, Basel, Switzerland. This article is an open access article distributed under the terms and conditions of the Creative Commons Attribution (CC BY) license (https://creativecommons.org/licenses/by/4.0/).
Share and Cite
Shibata, K.; Koibuchi, N.; Sanada, F.; Katsuragi, N.; Kanemoto, Y.; Tsunetoshi, Y.; Ikebe, S.; Yamamoto, K.; Morishita, R.; Shimazu, K.; et al. The Importance of Suppressing Pathological Periostin Splicing Variants with Exon 17 in Both Stroma and Cancer. Cells 2024, 13, 1410. https://doi.org/10.3390/cells13171410
Shibata K, Koibuchi N, Sanada F, Katsuragi N, Kanemoto Y, Tsunetoshi Y, Ikebe S, Yamamoto K, Morishita R, Shimazu K, et al. The Importance of Suppressing Pathological Periostin Splicing Variants with Exon 17 in Both Stroma and Cancer. Cells. 2024; 13(17):1410. https://doi.org/10.3390/cells13171410
Chicago/Turabian StyleShibata, Kana, Nobutaka Koibuchi, Fumihiro Sanada, Naruto Katsuragi, Yuko Kanemoto, Yasuo Tsunetoshi, Shoji Ikebe, Koichi Yamamoto, Ryuichi Morishita, Kenzo Shimazu, and et al. 2024. "The Importance of Suppressing Pathological Periostin Splicing Variants with Exon 17 in Both Stroma and Cancer" Cells 13, no. 17: 1410. https://doi.org/10.3390/cells13171410
APA StyleShibata, K., Koibuchi, N., Sanada, F., Katsuragi, N., Kanemoto, Y., Tsunetoshi, Y., Ikebe, S., Yamamoto, K., Morishita, R., Shimazu, K., & Taniyama, Y. (2024). The Importance of Suppressing Pathological Periostin Splicing Variants with Exon 17 in Both Stroma and Cancer. Cells, 13(17), 1410. https://doi.org/10.3390/cells13171410

