First-Line Treatments and Management of Metastatic Renal Cell Carcinoma Patients: An Italian Interdisciplinary Uro-Oncologic Group Algorithm
Abstract
1. Introduction
2. Advanced RCC Management
2.1. Active Surveillance
2.2. Locoregional Approaches
2.3. First-Line Treatment for Metastatic RCC
2.3.1. TKI Monotherapy
2.3.2. Combinations of Immunotherapy and TKIs
Nivolumab Plus Ipilimumab (N-I)
Pembrolizumab Plus Axitinib (P-A)
Nivolumab Plus Cabozantinib (N-C)
Pembrolizumab Plus Lenvatinib (P-L)
3. Possible Future Perspectives: Triplets vs. Doublets
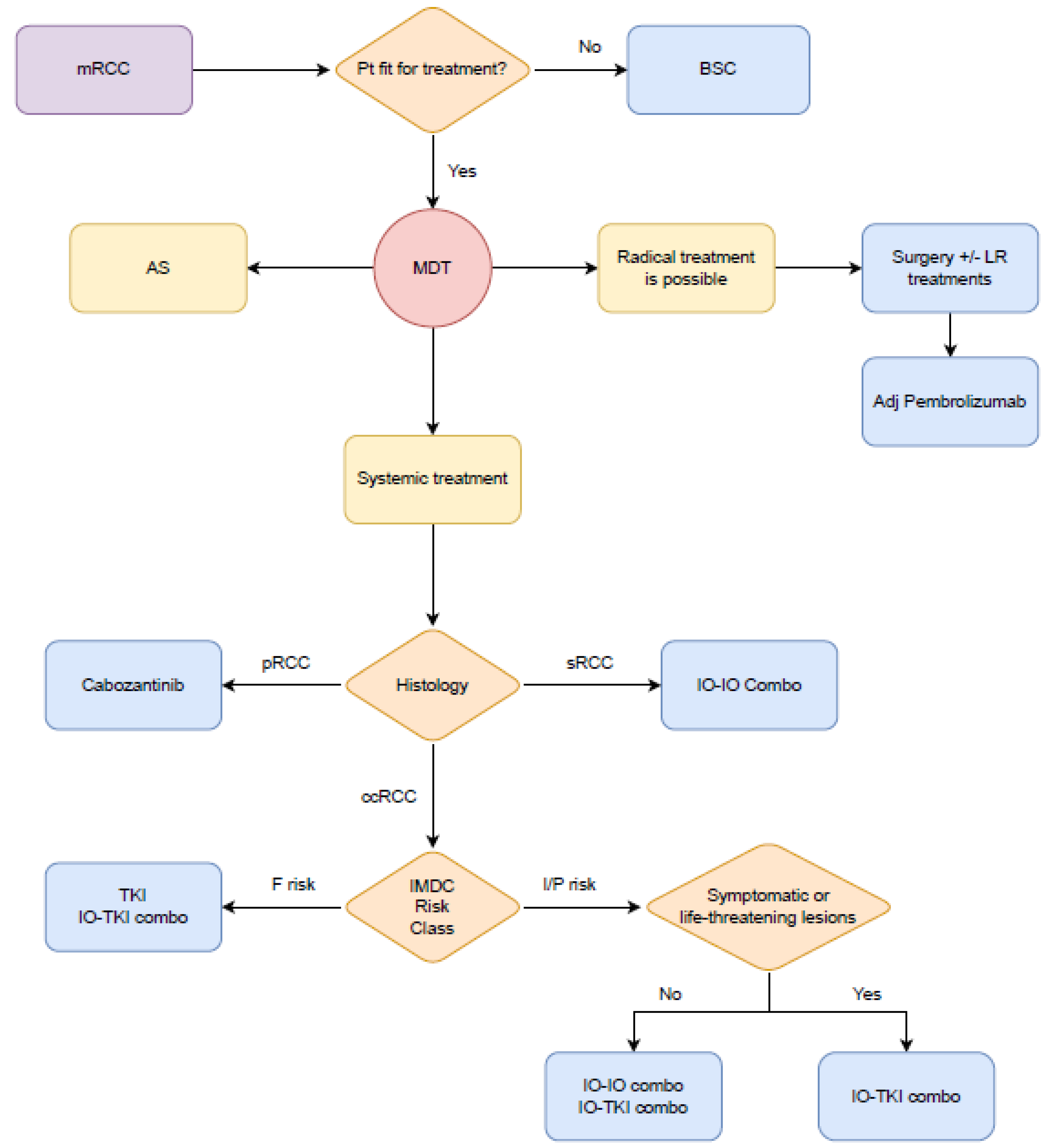
4. Tuscany Interdisciplinary Uro-Oncologic Group (GIOTTO) Algorithm
5. Conclusions
Author Contributions
Funding
Conflicts of Interest
References
- Ferlay, J.; Colombet, M.; Soerjomataram, I.; Dyba, T.; Randi, G.; Bettio, M.; Gavin, A.; Visser, O.; Bray, F. Cancer Incidence and Mortality Patterns in Europe: Estimates for 40 Countries and 25 Major Cancers in 2018. Eur. J. Cancer 2018, 103, 356–387. [Google Scholar] [CrossRef] [PubMed]
- Capitanio, U.; Bensalah, K.; Bex, A.; Boorjian, S.A.; Bray, F.; Coleman, J.; Gore, J.L.; Sun, M.; Wood, C.; Russo, P. Epidemiology of Renal Cell Carcinoma. Eur. Urol. 2019, 75, 74–84. [Google Scholar] [CrossRef] [PubMed]
- Levi, F.; Ferlay, J.; Galeone, C.; Lucchini, F.; Negri, E.; Boyle, P.; La Vecchia, C. The Changing Pattern of Kidney Cancer Incidence and Mortality in Europe. BJU Int. 2008, 101, 949–958. [Google Scholar] [CrossRef] [PubMed]
- Cho, E.; Curhan, G.; Hankinson, S.E.; Kantoff, P.; Atkins, M.B.; Stampfer, M.; Choueiri, T.K. Prospective Evaluation of Analgesic Use and Risk of Renal Cell Cancer. Arch. Intern. Med. 2011, 171, 1487–1493. [Google Scholar] [CrossRef] [PubMed]
- Smith, A.H.; Shearn, V.I.; Wood, R. Asbestos and Kidney Cancer: The Evidence Supports a Causal Association. Am. J. Ind. Med. 1989, 16, 159–166. [Google Scholar] [CrossRef] [PubMed]
- Gandini, S.; Botteri, E.; Iodice, S.; Boniol, M.; Lowenfels, A.B.; Maisonneuve, P.; Boyle, P. Tobacco Smoking and Cancer: A Meta-Analysis. Int. J. Cancer 2008, 122, 155–164. [Google Scholar] [CrossRef] [PubMed]
- Varshney, N.; Kebede, A.A.; Owusu-Dapaah, H.; Lather, J.; Kaushik, M.; Bhullar, J.S. A Review of Von Hippel-Lindau Syndrome. J. Kidney Cancer VHL 2017, 4, 20–29. [Google Scholar] [CrossRef]
- Karami, S.; Schwartz, K.; Purdue, M.P.; Davis, F.G.; Ruterbusch, J.J.; Munuo, S.S.; Wacholder, S.; Graubard, B.I.; Colt, J.S.; Chow, W.H. Family History of Cancer and Renal Cell Cancer Risk in Caucasians and African Americans. Br. J. Cancer 2010, 102, 1676–1680. [Google Scholar] [CrossRef] [PubMed]
- Moch, H.; Cubilla, A.L.; Humphrey, P.A.; Reuter, V.E.; Ulbright, T.M. The 2016 WHO Classification of Tumours of the Urinary System and Male Genital Organs—Part A: Renal, Penile, and Testicular Tumours. Eur. Urol. 2016, 70, 93–105. [Google Scholar] [CrossRef]
- Inamura, K. Renal Cell Tumors: Understanding Their Molecular Pathological Epidemiology and the 2016 WHO Classification. Int. J. Mol. Sci. 2017, 18, 2195. [Google Scholar] [CrossRef]
- Patard, J.J.; Leray, E.; Rioux-Leclercq, N.; Cindolo, L.; Ficarra, V.; Zisman, A.; De La Taille, A.; Tostain, J.; Artibani, W.; Abbou, C.C.; et al. Prognostic Value of Histologic Subtypes in Renal Cell Carcinoma: A Multicenter Experience. J. Clin. Oncol. 2005, 23, 2763–2771. [Google Scholar] [CrossRef] [PubMed]
- Klatte, T.; Rossi, S.H.; Stewart, G.D. Prognostic Factors and Prognostic Models for Renal Cell Carcinoma: A Literature Review. World J. Urol. 2018, 36, 1943–1952. [Google Scholar] [CrossRef] [PubMed]
- Muglia, V.F.; Prando, A. Renal Cell Carcinoma: Histological Classification and Correlation with Imaging Findings. Radiol. Bras. 2015, 48, 166–174. [Google Scholar] [CrossRef] [PubMed]
- Mekhail, T.M.; Abou-Jawde, R.M.; BouMerhi, G.; Malhi, S.; Wood, L.; Elson, P.; Bukowski, R. Validation and Extension of the Memorial Sloan-Kettering Prognostic Factors Model for Survival in Patients with Previously Untreated Metastatic Renal Cell Carcinoma. J. Clin. Oncol. 2005, 23, 832–841. [Google Scholar] [PubMed]
- Guida, A.; Le Teuff, G.; Alves, C.; Colomba, E.; Di Nunno, V.; Derosa, L.; Flippot, R.; Escudier, B.; Albiges, L. Identification of International Metastatic Renal Cell Carcinoma Database Consortium (IMDC) Intermediate-Risk Subgroups in Patients with Metastatic Clear-Cell Renal Cell Carcinoma. Oncotarget 2020, 11, 4582–4592. [Google Scholar] [CrossRef] [PubMed]
- Aldin, A.; Besiroglu, B.; Adams, A.; Monsef, I.; Piechotta, V.; Tomlinson, E.; Hornbach, C.; Dressen, N.; Goldkuhle, M.; Maisch, P.; et al. First-Line Therapy for Adults with Advanced Renal Cell Carcinoma: A Systematic Review and Network Meta-Analysis. Cochrane Database Syst. Rev. 2023, 5, CD013798. [Google Scholar] [CrossRef]
- Xing, M.; Kokabi, N.; Zhang, D.; Ludwig, J.M.; Kim, H.S. Comparative Effectiveness of Thermal Ablation, Surgical Resection, and Active Surveillance for T1a Renal Cell Carcinoma: A Surveillance, Epidemiology, and End Results (SEER)-Medicare-Linked Population Study. Radiology 2018, 288, 81–90. [Google Scholar] [CrossRef] [PubMed]
- Zini, L.; Perrotte, P.; Jeldres, C.; Capitanio, U.; Duclos, A.; Jolivet-Tremblay, M.; Arjane, P.; Péloquin, F.; Pharand, D.; Villers, A.; et al. A Population-Based Comparison of Survival after Nephrectomy vs Nonsurgical Management for Small Renal Masses. BJU Int. 2009, 103, 899–904. [Google Scholar] [CrossRef] [PubMed]
- Ozsoy, M.; Klatte, T.; Waldert, M.; Remzi, M. Surveillance for the Management of Small Renal Masses. Adv. Urol. 2008, 2008, 1196701. [Google Scholar] [CrossRef] [PubMed]
- Sun, M.; Becker, A.; Tian, Z.; Roghmann, F.; Abdollah, F.; Larouche, A.; Karakiewicz, P.I.; Trinh, Q.D. Management of Localized Kidney Cancer: Calculating Cancer-Specific Mortality and Competing Risks of Death for Surgery and Nonsurgical Management. Eur. Urol. 2014, 65, 235–241. [Google Scholar] [CrossRef]
- Volpe, A.; Panzarella, T.; Rendon, R.A.; Haider, M.A.; Kondylis, F.I.; Jewett, M.A.S. The Natural History of Incidentally Detected Small Renal Masses. Cancer 2004, 100, 738–745. [Google Scholar] [CrossRef]
- Rini, B.I.; Dorff, T.B.; Elson, P.; Rodriguez, C.S.; Shepard, D.; Wood, L.; Humbert, J.; Pyle, L.; Wong, Y.N.; Finke, J.H.; et al. Active Surveillance in Metastatic Renal-Cell Carcinoma: A Prospective, Phase 2 Trial. Lancet. Oncol. 2016, 17, 1317–1324. [Google Scholar] [CrossRef] [PubMed]
- Mano, R.; Vertosick, E.; Sankin, A.I.; Chevinsky, M.S.; Larish, Y.; Jakubowski, C.D.; Hötker, A.M.; Hakimi, A.A.; Sjoberg, D.D.; Akin, O.; et al. Subcentimeter Pulmonary Nodules Are Not Associated with Disease Progression in Patients with Renal Cell Carcinoma. J. Urol. 2015, 193, 776–782. [Google Scholar] [CrossRef] [PubMed]
- Chrom, P.; Stec, R.; Bodnar, L.; Szczylik, C. Prognostic Significance of Pancreatic Metastases from Renal Cell Carcinoma in Patients Treated with Tyrosine Kinase Inhibitors. Anticancer Res. 2018, 38, 359–365. [Google Scholar] [CrossRef] [PubMed]
- Park, I.; Lee, J.L.; Ahn, J.H.; Lee, D.H.; Lee, K.H.; Jeong, I.G.; Song, C.; Hong, B.; Hong, J.H.; Ahn, H. Active Surveillance for Metastatic or Recurrent Renal Cell Carcinoma. J. Cancer Res. Clin. Oncol. 2014, 140, 1421–1428. [Google Scholar] [CrossRef] [PubMed]
- Bisbee, C.A.; Zhang, J.; Owens, J.; Hussain, S. Cryoablation for the Treatment of Kidney Cancer: Comparison with Other Treatment Modalities and Review of Current Treatment. Cureus 2022, 14, e31195. [Google Scholar] [CrossRef]
- Bex, A.; Mulders, P.; Jewett, M.; Wagstaff, J.; Van Thienen, J.V.; Blank, C.U.; Van Velthoven, R.; Del Pilar Laguna, M.; Wood, L.; Van Melick, H.H.E.; et al. Comparison of Immediate vs Deferred Cytoreductive Nephrectomy in Patients with Synchronous Metastatic Renal Cell Carcinoma Receiving Sunitinib: The SURTIME Randomized Clinical Trial. JAMA Oncol. 2019, 5, 164–170. [Google Scholar] [CrossRef] [PubMed]
- Méjean, A.; Ravaud, A.; Thezenas, S.; Colas, S.; Beauval, J.-B.; Bensalah, K.; Geoffrois, L.; Thiery-Vuillemin, A.; Cormier, L.; Lang, H.; et al. Sunitinib Alone or after Nephrectomy in Metastatic Renal-Cell Carcinoma. N. Engl. J. Med. 2018, 379, 417–427. [Google Scholar] [PubMed]
- Heng, D.Y.C.; Wells, J.C.; Rini, B.I.; Beuselinck, B.; Lee, J.L.; Knox, J.J.; Bjarnason, G.A.; Pal, S.K.; Kollmannsberger, C.K.; Yuasa, T.; et al. Cytoreductive Nephrectomy in Patients with Synchronous Metastases from Renal Cell Carcinoma: Results from the International Metastatic Renal Cell Carcinoma Database Consortium. Eur. Urol. 2014, 66, 704–710. [Google Scholar] [CrossRef] [PubMed]
- Tosco, L.; Van Poppel, H.; Frea, B.; Gregoraci, G.; Joniau, S. Survival and Impact of Clinical Prognostic Factors in Surgically Treated Metastatic Renal Cell Carcinoma. Eur. Urol. 2013, 63, 646–652. [Google Scholar] [CrossRef]
- Van Hemelrijck, M.; Jassem, W.; Walldius, G.; Fentiman, I.S.; Hammar, N.; Lambe, M.; Garmo, H.; Jungner, I.; Holmberg, L. Gamma-Glutamyltransferase and Risk of Cancer in a Cohort of 545,460 Persons—The Swedish AMORIS Study. Eur. J. Cancer 2011, 47, 2033–2041. [Google Scholar] [CrossRef]
- Meagher, M.F.; Mir, M.C.; Minervini, A.; Kriegmair, M.; Heck, M.; Porpiglia, F.; Van Bruwaene, S.; Linares, E.; Hevia, V.; D’Anna, M.; et al. Proposal for a Two-Tier Re-Classification of Stage IV/M1 Domain of Renal Cell Carcinoma into M1 (“Oligometastatic”) and M2 (“Polymetastatic”) Subdomains: Analysis of the Registry for Metastatic Renal Cell Carcinoma (REMARCC). Front. Oncol. 2023, 13, 1113246. [Google Scholar] [CrossRef]
- Schroeck, F.R.; Grubb, R.; MacKenzie, T.A.; Ould Ismail, A.A.; Jensen, L.; Tsongalis, G.J.; Lotan, Y. Clinical Trial Protocol for “Replace Cysto”: Replacing Invasive Cystoscopy with Urine Testing for Non–Muscle-Invasive Bladder Cancer Surveillance—A Multicenter, Randomized, Phase 2 Healthcare Delivery Trial Comparing Quality of Life During Cancer Surveillance with Xpert Bladder Cancer Monitor or Bladder EpiCheck Urine Testing Versus Frequent Cystoscopy. Eur. Urol. Open Sci. 2024, 63, 19–30. [Google Scholar] [CrossRef] [PubMed]
- Meagher, M.F.; Minervini, A.; Mir, M.C.; Cerrato, C.; Rebez, G.; Autorino, R.; Hampton, L.; Campi, R.; Kriegmair, M.; Linares, E.; et al. Does the Timing of Cytoreductive Nephrectomy Impact Outcomes? Analysis of REMARCC Registry Data for Patients Receiving Tyrosine Kinase Inhibitor Versus Immune Checkpoint Inhibitor Therapy. Eur. Urol. open Sci. 2024, 63, 71–80. [Google Scholar] [CrossRef] [PubMed]
- Lievens, Y.; Guckenberger, M.; Gomez, D.; Hoyer, M.; Iyengar, P.; Kindts, I.; Méndez Romero, A.; Nevens, D.; Palma, D.; Park, C.; et al. Defining Oligometastatic Disease from a Radiation Oncology Perspective: An ESTRO-ASTRO Consensus Document. Radiother. Oncol. 2020, 148, 157–166. [Google Scholar] [CrossRef] [PubMed]
- Patard, J.J.; Rioux-Leclercq, N.; Fergelot, P. Understanding the Importance of Smart Drugs in Renal Cell Carcinoma. Eur. Urol. 2006, 49, 633–643. [Google Scholar] [CrossRef] [PubMed]
- Motzer, R.J.; Hutson, T.E.; Tomczak, P.; Michaelson, M.D.; Bukowski, R.M.; Oudard, S.; Negrier, S.; Szczylik, C.; Pili, R.; Bjarnason, G.A.; et al. Overall Survival and Updated Results for Sunitinib Compared with Interferon Alfa in Patients with Metastatic Renal Cell Carcinoma. J. Clin. Oncol. 2009, 27, 3584–3590. [Google Scholar] [CrossRef] [PubMed]
- Bracarda, S.; Iacovelli, R.; Boni, L.; Rizzo, M.; Derosa, L.; Rossi, M.; Galli, L.; Procopio, G.; Sisani, M.; Longo, F.; et al. Sunitinib Administered on 2/1 Schedule in Patients with Metastatic Renal Cell Carcinoma: The RAINBOW Analysis. Ann. Oncol. Off. J. Eur. Soc. Med. Oncol. 2015, 26, 2107–2113. [Google Scholar] [CrossRef]
- Motzer, R.J.; Hutson, T.E.; Cella, D.; Reeves, J.; Hawkins, R.; Guo, J.; Nathan, P.; Staehler, M.; de Souza, P.; Merchan, J.R.; et al. Pazopanib versus Sunitinib in Metastatic Renal-Cell Carcinoma. N. Engl. J. Med. 2013, 369, 722–731. [Google Scholar] [CrossRef] [PubMed]
- Zhou, L.; Liu, X.D.; Sun, M.; Zhang, X.; German, P.; Bai, S.; Ding, Z.; Tannir, N.; Wood, C.G.; Matin, S.F.; et al. Targeting MET and AXL Overcomes Resistance to Sunitinib Therapy in Renal Cell Carcinoma. Oncogene 2016, 35, 2687–2697. [Google Scholar] [CrossRef] [PubMed]
- Choueiri, T.K.; Hessel, C.; Halabi, S.; Sanford, B.; Michaelson, M.D.; Hahn, O.; Walsh, M.; Olencki, T.; Picus, J.; Small, E.J.; et al. Cabozantinib versus Sunitinib as Initial Therapy for Metastatic Renal Cell Carcinoma of Intermediate or Poor Risk (Alliance A031203 CABOSUN Randomised Trial): Progression-Free Survival by Independent Review and Overall Survival Update. Eur. J. Cancer 2018, 94, 115–125. [Google Scholar] [CrossRef]
- Hirsch, L.; Flippot, R.; Escudier, B.; Albiges, L. Immunomodulatory Roles of VEGF Pathway Inhibitors in Renal Cell Carcinoma. Drugs 2020, 80, 1169–1181. [Google Scholar] [CrossRef]
- Motzer, R.J.; Tannir, N.M.; McDermott, D.F.; Arén Frontera, O.; Melichar, B.; Choueiri, T.K.; Plimack, E.R.; Barthélémy, P.; Porta, C.; George, S.; et al. Nivolumab plus Ipilimumab versus Sunitinib in Advanced Renal-Cell Carcinoma. N. Engl. J. Med. 2018, 378, 1277–1290. [Google Scholar] [PubMed]
- Rini, B.I.; Plimack, E.R.; Stus, V.; Gafanov, R.; Hawkins, R.; Nosov, D.; Pouliot, F.; Alekseev, B.; Soulières, D.; Melichar, B.; et al. Pembrolizumab plus Axitinib versus Sunitinib for Advanced Renal-Cell Carcinoma. N. Engl. J. Med. 2019, 380, 1116–1127. [Google Scholar] [CrossRef] [PubMed]
- Choueiri, T.K.; Powles, T.; Burotto, M.; Escudier, B.; Bourlon, M.T.; Zurawski, B.; Oyervides Juárez, V.M.; Hsieh, J.J.; Basso, U.; Shah, A.Y.; et al. Nivolumab plus Cabozantinib versus Sunitinib for Advanced Renal-Cell Carcinoma. N. Engl. J. Med. 2021, 384, 829–841. [Google Scholar] [CrossRef] [PubMed]
- Motzer, R.; Alekseev, B.; Rha, S.-Y.; Porta, C.; Eto, M.; Powles, T.; Grünwald, V.; Hutson, T.E.; Kopyltsov, E.; Méndez-Vidal, M.J.; et al. Lenvatinib plus Pembrolizumab or Everolimus for Advanced Renal Cell Carcinoma. N. Engl. J. Med. 2021, 384, 1289–1300. [Google Scholar] [CrossRef] [PubMed]
- Rini, B.I.; Signoretti, S.; Choueiri, T.K.; McDermott, D.F.; Motzer, R.J.; George, S.; Powles, T.; Donskov, F.; Tykodi, S.S.; Pal, S.K.; et al. Long-Term Outcomes with Nivolumab plus Ipilimumab versus Sunitinib in First-Line Treatment of Patients with Advanced Sarcomatoid Renal Cell Carcinoma. J. Immunother. Cancer 2022, 10, e005445. [Google Scholar] [CrossRef] [PubMed]
- McDermott, D.F.; Choueiri, T.K.; Motzer, R.J.; Aren, O.R.; George, S.; Powles, T.; Donskov, F.; Harrison, M.R.; Cid, J.R.R.R.; Ishii, Y.; et al. CheckMate 214 Post-Hoc Analyses of Nivolumab plus Ipilimumab or Sunitinib in IMDC Intermediate/Poor-Risk Patients with Previously Untreated Advanced Renal Cell Carcinoma with Sarcomatoid Features. J. Clin. Oncol. 2019, 37, 4513. [Google Scholar] [CrossRef]
- ASCO GU 2024: Nivolumab Plus Ipilimumab vs. Sunitinib for First-Line Treatment of Advanced RCC: Long-Term Follow-up Data from the Phase 3 CheckMate 214 Trial. Available online: https://www.urotoday.com/conference-highlights/asco-gu-2024/asco-gu-2024-kidney-cancer/149435-asco-gu-2024-nivolumab-plus-ipilimumab-vs-sunitinib-for-first-line-treatment-of-advanced-rcc-long-term-follow-up-data-from-the-phase-3-checkmate-214-trial.html (accessed on 28 May 2024).
- Apolo, A.; Powles, T.; Bourlon, M.T.; Suarez, C.; Porta, C.; George, S.; Choueiri, T.; Motzer, R.; Scheffold, C.; Zhang, J.; et al. Nivolumab plus Cabozantinib vs. Sunitinib in Patients with Advanced Renal Cell Carcinoma and Bone Metastasis: Subgroup Analysis of the Phase 3 CheckMate 9ER Trial Poster Abstract N22. In Proceedings of the 2021 International Kidney Cancer Symposium, Austin, TX, USA, 5–6 November 2021. [Google Scholar]
- Choueiri, T.K.; Eto, M.; Motzer, R.; De Giorgi, U.; Buchler, T.; Basappa, N.S.; Méndez-Vidal, M.J.; Tjulandin, S.; Hoon Park, S.; Melichar, B.; et al. Lenvatinib plus Pembrolizumab versus Sunitinib as First-Line Treatment of Patients with Advanced Renal Cell Carcinoma (CLEAR): Extended Follow-up from the Phase 3, Randomised, Open-Label Study. Lancet Oncol. 2023, 24, 228–238. [Google Scholar] [CrossRef] [PubMed]
- Motzer, R.J.; Porta, C.; Eto, M.; Powles, T.; Grünwald, V.; Hutson, T.E.; Alekseev, B.; Rha, S.Y.; Merchan, J.; Goh, J.C.; et al. Lenvatinib Plus Pembrolizumab Versus Sunitinib in First-Line Treatment of Advanced Renal Cell Carcinoma: Final Prespecified Overall Survival Analysis of CLEAR, a Phase III Study. J. Clin. Oncol. 2024, 42, 1222–1228. [Google Scholar] [CrossRef] [PubMed]
- Choueiri, T.K.; Powles, T.; Albiges, L.; Burotto, M.; Szczylik, C.; Zurawski, B.; Yanez Ruiz, E.; Maruzzo, M.; Suarez Zaizar, A.; Fein, L.E.; et al. Cabozantinib plus Nivolumab and Ipilimumab in Renal-Cell Carcinoma. N. Engl. J. Med. 2023, 388, 1767–1778. [Google Scholar] [CrossRef]
- Tannir, N.M.; Signoretti, S.; Choueiri, T.K.; McDermott, D.F.; Motzer, R.J.; Flaifel, A.; Pignon, J.C.; Ficial, M.; Frontera, O.A.; George, S.; et al. Efficacy and Safety of Nivolumab Plus Ipilimumab versus Sunitinib in First-Line Treatment of Patients with Advanced Sarcomatoid Renal Cell Carcinoma. Clin. Cancer Res. 2021, 27, 78–86. [Google Scholar] [CrossRef]
- Bersanelli, M.; Rebuzzi, S.E.; Roviello, G.; Catalano, M.; Brunelli, M.; Rizzo, M. Immune Checkpoint Inhibitors in Non-Conventional Histologies of Renal-Cell Carcinoma. Hum. Vaccines Immunother. 2023, 19, 2171672. [Google Scholar] [CrossRef] [PubMed]
- Lee, C.H.; Voss, M.H.; Carlo, M.I.; Chen, Y.B.; Zucker, M.; Knezevic, A.; Lefkowitz, R.A.; Shapnik, N.; Dadoun, C.; Reznik, E.; et al. Phase II Trial of Cabozantinib Plus Nivolumab in Patients with Non-Clear-Cell Renal Cell Carcinoma and Genomic Correlates. J. Clin. Oncol. 2022, 40, 2333–2341. [Google Scholar] [CrossRef] [PubMed]
- Albiges, L.; Gurney, H.; Atduev, V.; Suarez, C.; Climent, M.A.; Pook, D.; Tomczak, P.; Barthelemy, P.; Lee, J.L.; Stus, V.; et al. Pembrolizumab plus Lenvatinib as First-Line Therapy for Advanced Non-Clear-Cell Renal Cell Carcinoma (KEYNOTE-B61): A Single-Arm, Multicentre, Phase 2 Trial. Lancet Oncol. 2023, 24, 881–891. [Google Scholar] [CrossRef] [PubMed]
- Genitourinary Cancers|ESMO. Available online: https://www.esmo.org/guidelines/guidelines-by-topic/esmo-clinical-practice-guidelines-genitourinary-cancers/clinical-practice-guidelines-renal-cell-carcinoma (accessed on 27 May 2024).
- Catalano, M.; Procopio, G.; Sepe, P.; Santoni, M.; Sessa, F.; Villari, D.; Nesi, G.; Roviello, G. Tyrosine Kinase and Immune Checkpoints Inhibitors in Favorable Risk Metastatic Renal Cell Carcinoma: Trick or Treat? Pharmacol. Ther. 2023, 249, 108499. [Google Scholar] [CrossRef]
- Catalano, M.; De Giorgi, U.; Bimbatti, D.; Buti, S.; Procopio, G.; Sepe, P.; Santoni, M.; Galli, L.; Conca, R.; Doni, L.; et al. Impact of Metastatic Site in Favorable-Risk Renal Cell Carcinoma Receiving Sunitinib or Pazopanib. Clin. Genitourin. Cancer 2024. [CrossRef]

| Study (Ref) | Treatment Arm | Median Age (Range)—Years | Male—No. (%) | IMDC Risk—No. (%) | PD-L1 Exp < 1% vs. ≥1%—No. (%) | No. of M.Organs or Sites 1 vs. ≥2—No. (%) | Site of Metastasis—No. (%) | Previous NF—No. (%) |
|---|---|---|---|---|---|---|---|---|
| CheckMate-214 [43] | Nivolumab + Ipilimumab (N = 550) | 62 (26–85) | 413 (75) | F:125 (23) I: 334 (61) P: 91 (17) | 386 (77) vs. 113 (23) | 123 (22) vs. 427 (78) | Lung: 381 (69) Lymph node: 246 (45) Bone: 112 (20) Liver: 99 (18) | 453 (82) |
| Sunitinib (N = 546) | 62 (21–85) | 395 (72) | F:124 (31.9) I: 333 (61) P: 89 (16) | 376 (75) vs. 127 (25) | 118 (22) vs. 427 (78) | Lung: 373 (68) Lymph node: 268 (49) Bone: 119 (22) Liver: 107 (20) | 437 (80) | |
| Keynote-426 [44] | Pembrolizumab + Axitinib (N = 432) | 62 (55–68) | 308 (71) | F: 138 (32) I: 238 (55) P: 56 (13) | 165 (38) vs. 242 (56) | 114 (26) vs. 315 (73) | Lung: 312 (72) Lymph node: 199 (46) Bone: 103 (24) Liver: 66 (16) | 359 (83) |
| Sunitinib (N = 429) | 61 (53–68) | 320 (75) | F: 131 (31) I: 246 (57) P: 52 (12) | 156 (36) vs. 253 (59) | 96 (22) vs. 331 (77) | Lung: 309 (72) Lymph node: 197 (46) Bone: 103 (24) Liver: 71 (17) | 359 (84) | |
| CheckMate 9ER [45] | Nivolumab + Cabozantinib (N = 323) | 62 (29–90) | 249 (77.1) | F: 74 (22.9) I: 188 (58.2) P: 61 (18.9) | 240 (74.3) vs. 83 (25.7) | 63 (19.5) vs. 259 (80.2) | Lung: 238 (73.7) Lymph node: 130 (40.2) Bone: 78 (24.1) Liver: 73 (22.6) | 222 (68.7) |
| Sunitinib (N = 328) | 61 (28–86) | 232 (70.7) | F:72 (22.0) I: 188 (57.3) P: 68 (20.7) | 245(74.7) vs. 83 (25.3) | 69 (21.9) vs. 256 (78.0) | Lung: 249 (75.9) Lymph node: 131 (39.9) Bone: 72 (22.0) Liver: 53 (16.2) | 233(71.0) | |
| CLEAR [46] | Lenvatinib + Pembrolizumab (N = 355) | 64 (34–88) | 255 (71.8) | F: 110 (31) I: 210 (59.2) P: 33 (9.3) | 112 (31.5) vs. 107 (30.1) | 97 (27.2) vs. 254 (71.5) | Lung: 249 (75.9) Lymph node: 131 (39.9) Bone: 72 (22.0) Liver: 53 (16.2) | 262 (73.8) |
| Lenvatinib + Everolimus (N = 257) | 62 (32–86) | 266 (74.5) | F: 114 (31.9) I: 195 (54.6) P: 42 (11.8) | 118 (33.1) vs. 116 (32.5) | 125 (35.0) vs. 229 (64.1) | Lung: 249 (70.1) Lymph node: 163(47.9) Bone: 86(23.9) Liver: 60 (17.4) | 260 (72.8) | |
| Sunitinib (N = 257) | 61 (29–82) | 275 (77.0) | F: 124 (34.7) I: 192 (53.8) P: 37 (10.4) | 108 (30.3) vs. 246 (68.9) | 108 (30.3) vs. 246 (68.9) | Lung: 239 (66.9) Lymph node: 159 (44.5) Bone: 97 (27.2) Liver: 61 (17.1) | 275 (77) |
Disclaimer/Publisher’s Note: The statements, opinions and data contained in all publications are solely those of the individual author(s) and contributor(s) and not of MDPI and/or the editor(s). MDPI and/or the editor(s) disclaim responsibility for any injury to people or property resulting from any ideas, methods, instructions or products referred to in the content. |
© 2024 by the authors. Licensee MDPI, Basel, Switzerland. This article is an open access article distributed under the terms and conditions of the Creative Commons Attribution (CC BY) license (https://creativecommons.org/licenses/by/4.0/).
Share and Cite
Bloise, F.; Manfredi, F.; Zatteri, L.; Dima, G.; Carli, C.; Di Vita, R.; Olivieri, M.; Sammarco, E.; Ferrari, M.; Salfi, A.; et al. First-Line Treatments and Management of Metastatic Renal Cell Carcinoma Patients: An Italian Interdisciplinary Uro-Oncologic Group Algorithm. Cells 2024, 13, 961. https://doi.org/10.3390/cells13110961
Bloise F, Manfredi F, Zatteri L, Dima G, Carli C, Di Vita R, Olivieri M, Sammarco E, Ferrari M, Salfi A, et al. First-Line Treatments and Management of Metastatic Renal Cell Carcinoma Patients: An Italian Interdisciplinary Uro-Oncologic Group Algorithm. Cells. 2024; 13(11):961. https://doi.org/10.3390/cells13110961
Chicago/Turabian StyleBloise, Francesco, Fiorella Manfredi, Luca Zatteri, Giovanni Dima, Chiara Carli, Rosanna Di Vita, Maria Olivieri, Enrico Sammarco, Marco Ferrari, Alessia Salfi, and et al. 2024. "First-Line Treatments and Management of Metastatic Renal Cell Carcinoma Patients: An Italian Interdisciplinary Uro-Oncologic Group Algorithm" Cells 13, no. 11: 961. https://doi.org/10.3390/cells13110961
APA StyleBloise, F., Manfredi, F., Zatteri, L., Dima, G., Carli, C., Di Vita, R., Olivieri, M., Sammarco, E., Ferrari, M., Salfi, A., Bonato, A., Serafin, D., Coccia, N., Doni, L., Galli, L., Sisani, M., Roviello, G., Catalano, M., & Paolieri, F. (2024). First-Line Treatments and Management of Metastatic Renal Cell Carcinoma Patients: An Italian Interdisciplinary Uro-Oncologic Group Algorithm. Cells, 13(11), 961. https://doi.org/10.3390/cells13110961

