Heterologous HSPC Transplantation Rescues Neuroinflammation and Ameliorates Peripheral Manifestations in the Mouse Model of Lysosomal Transmembrane Enzyme Deficiency, MPS IIIC
Abstract
1. Introduction
2. Materials and Methods
2.1. Animals
2.2. Isolation and Transplantation of HSPC
2.3. Flow Cytometry Analysis of Blood Leucocytes
2.4. Enzyme Activity Assays
2.5. Real-Time qPCR
2.6. Behavioral Analysis
2.7. Immunohistochemistry
2.8. Flow Cytometry Analysis of Dissociated Brain Cells and Splenocytes
2.9. Analysis of Glycosaminoglycans by LC-MS/MS
2.10. Statistical Analysis
3. Results
3.1. Transplantation of MPS IIIC Mice with WT HSPC Results in a Partial Amelioration of the Disease Symptoms
3.2. Transplantation Partially Increases HGSNAT Activity in Peripheral Tissues and Reduces Plasma Levels of HS
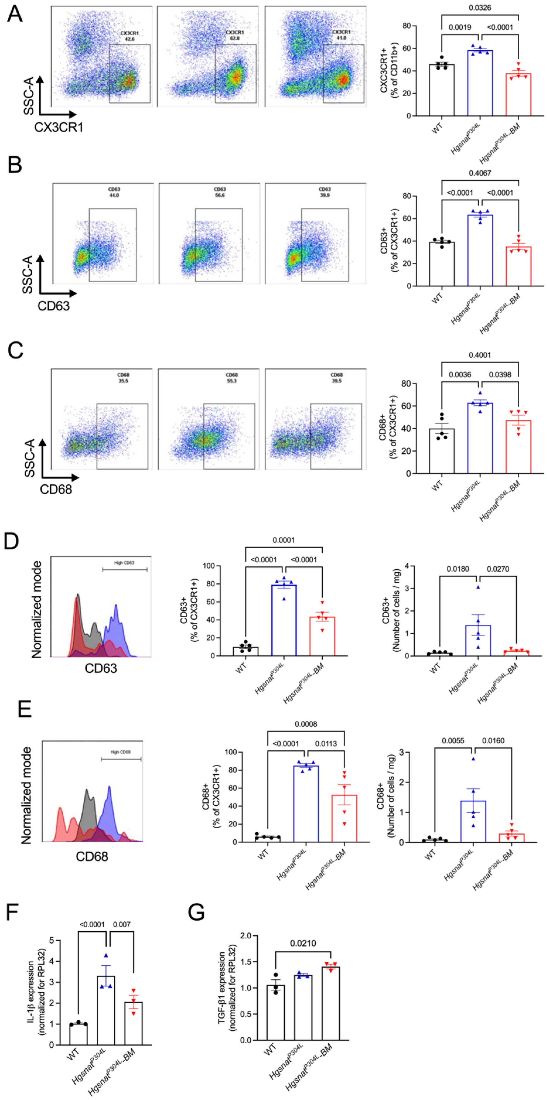
3.3. Transplantation of MPS IIIC Mice with WT HSPC Reduces Neuroinflammation
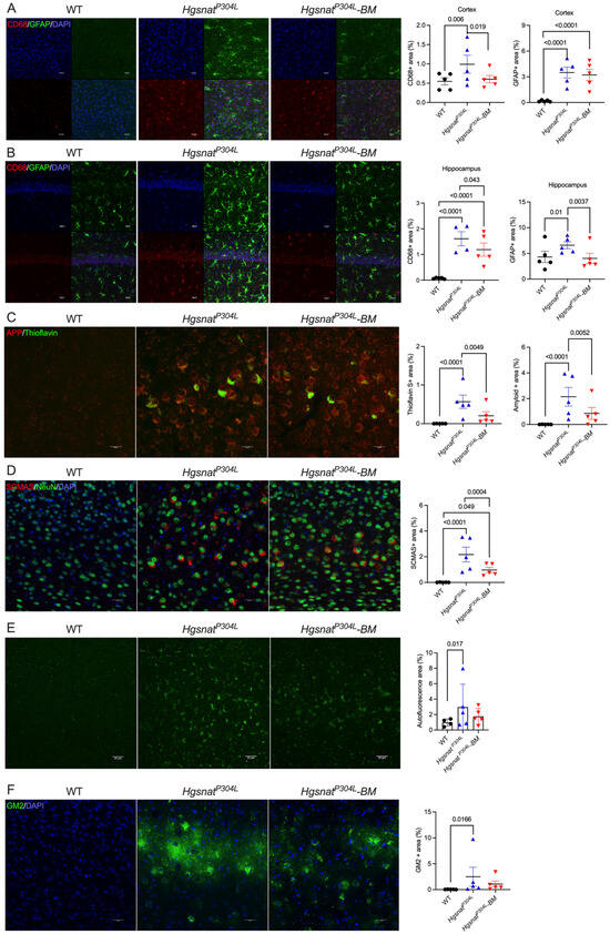
3.4. Transplantation Partially Normalizes the Levels of Biomarkers of CNS Pathology
4. Discussion
5. Conclusions and Clinical Perspective
Supplementary Materials
Author Contributions
Funding
Institutional Review Board Statement
Informed Consent Statement
Data Availability Statement
Acknowledgments
Conflicts of Interest
Abbreviations
| BSA = bovine serum albumin; DBS = dry blood spots; DAPI = 4′,6-diamidino-2-phenylindole; CFC = contextual fear conditioning; CNS = central nervous system; GAGs = glycosaminoglycans; HGSNAT = heparan sulfate acetyl-CoA | α-glucosaminide N-acetyltransferase; HS = heparan sulfate; HSPC = hematopoietic stem and progenitor cells; KS = keratan sulfate; LAMP-2 = lysosome-associated membrane protein 2; LC-MS/MS = liquid chromatography tandem mass spectrometry; LSDs = lysosomal storage disorders; MFI = mean fluorescence intensity; MPS = mucopolysaccharidosis; NOR = novel object recognition; OF = open field; PBS = phosphate-buffered saline; SCMAS = subunit C of mitochondrial ATP synthase; TCS = Three-Chamber Sociability; YM = Y-maze. |
References
- Giugliani, R. Newborn Screening for Lysosomal Diseases: Current Status and Potential Interface with Population Medical Genetics in Latin America. J. Inherit. Metab. Dis. 2012, 35, 871–877. [Google Scholar] [CrossRef] [PubMed]
- Heon-Roberts, R.; Nguyen, A.L.A.; Pshezhetsky, A.V. Molecular Bases of Neurodegeneration and Cognitive Decline, the Major Burden of Sanfilippo Disease. J. Clin. Med. 2020, 9, 344. [Google Scholar] [CrossRef] [PubMed]
- Ausseil, J.; Desmaris, N.; Bigou, S.; Attali, R.; Corbineau, S.; Vitry, S.; Parent, M.; Cheillan, D.; Fuller, M.; Maire, I.; et al. Early Neurodegeneration Progresses Independently of Microglial Activation by Heparan Sulfate in the Brain of Mucopolysaccharidosis Iiib Mice. PLoS ONE 2008, 3, e2296. [Google Scholar] [CrossRef] [PubMed]
- Martins, C.; Hulkova, H.; Dridi, L.; Dormoy-Raclet, V.; Grigoryeva, L.; Choi, Y.; Langford-Smith, A.; Wilkinson, F.L.; Ohmi, K.; DiCristo, G.; et al. Neuroinflammation, Mitochondrial Defects and Neurodegeneration in Mucopolysaccharidosis Iii Type C Mouse Model. Brain 2015, 138, 336–355. [Google Scholar] [CrossRef] [PubMed]
- Baregamian, N.; Song, J.; Bailey, C.E.; Papaconstantinou, J.; Evers, B.M.; Chung, D.H. Tumor Necrosis Factor-Alpha and Apoptosis Signal-Regulating Kinase 1 Control Reactive Oxygen Species Release, Mitochondrial Autophagy, and C-Jun N-Terminal Kinase/P38 Phosphorylation During Necrotizing Enterocolitis. Oxid. Med. Cell Longev. 2009, 2, 297–306. [Google Scholar] [CrossRef] [PubMed]
- Chen, X.H.; Zhao, Y.P.; Xue, M.; Ji, C.B.; Gao, C.L.; Zhu, J.G.; Qin, D.N.; Kou, C.Z.; Qin, X.H.; Tong, M.L.; et al. Tnf-Alpha Induces Mitochondrial Dysfunction in 3t3-L1 Adipocytes. Mol. Cell Endocrinol. 2010, 328, 63–69. [Google Scholar] [CrossRef]
- Vitner, E.B.; Farfel-Becker, T.; Eilam, R.; Biton, I.; Futerman, A.H. Contribution of Brain Inflammation to Neuronal Cell Death in Neuronopathic Forms of Gaucher’s Disease. Brain 2012, 135, 1724–1735. [Google Scholar] [CrossRef] [PubMed]
- Pan, X.; Taherzadeh, M.; Bose, P.; Heon-Roberts, R.; Nguyen, A.L.A.; Xu, T.; Pará, C.; Yamanaka, Y.; Priestman, D.A.; Platt, F.M.; et al. Glucosamine Amends Cns Pathology in Mucopolysaccharidosis Iiic Mouse Expressing Misfolded Hgsnat. J. Exp. Med. 2022, 219, e20211860. [Google Scholar] [CrossRef]
- Viana, G.M.; DPriestman, A.; Platt, F.M.; Khan, S.; Tomatsu, S.; Pshezhetsky, A.V. Brain Pathology in Mucopolysaccharidoses (Mps) Patients with Neurological Forms. J. Clin. Med. 2022, 219, e20211860. [Google Scholar] [CrossRef]
- Mader, K.M.; Beard, H.; King, B.M.; Hopwood, J.J. Effect of High Dose, Repeated Intra-Cerebrospinal Fluid Injection of Sulphamidase on Neuropathology in Mucopolysaccharidosis Type Iiia Mice. Genes Brain Behav. 2008, 7, 740–753. [Google Scholar]
- Bonney, D.K.; O’Meara, A.; Shabani, A.; Imrie, J.; Bigger, B.W.; Jones, S.; Wraith, J.E.; Wynn, R.F. Successful Allogeneic Bone Marrow Transplant for Niemann-Pick Disease Type C2 Is Likely to Be Associated with a Severe ‘Graft Versus Substrate’ Effect. J. Inherit. Metab. Dis. 2010, 33 (Suppl. 3), S171–S173. [Google Scholar] [CrossRef] [PubMed]
- Krivit, W.; Sung, J.H.; Shapiro, E.G.; Lockman, L.A. Microglia: The Effector Cell for Reconstitution of the Central Nervous System Following Bone Marrow Transplantation for Lysosomal and Peroxisomal Storage Diseases. Cell Transplant. 1995, 4, 385–392. [Google Scholar] [CrossRef] [PubMed]
- Biffi, A.; De Palma, M.; Quattrini, A.; Del Carro, U.; Amadio, S.; Visigalli, I.; Sessa, M.; Fasano, S.; Brambilla, R.; Marchesini, S.; et al. Correction of Metachromatic Leukodystrophy in the Mouse Model by Transplantation of Genetically Modified Hematopoietic Stem Cells. J. Clin. Investig. 2004, 113, 1118–1129. [Google Scholar] [CrossRef] [PubMed]
- Seyrantepe, V.; Canuel, M.; Carpentier, S.; Landry, K.; Durand, S.; Liang, F.; Zeng, J.; Caqueret, A.; Gravel, R.A.; Marchesini, S.; et al. Mice Deficient in Neu4 Sialidase Exhibit Abnormal Ganglioside Catabolism and Lysosomal Storage. Hum. Mol. Genet. 2008, 17, 1556–1568. [Google Scholar] [CrossRef] [PubMed][Green Version]
- Potier, M.; Mameli, L.; Bélisle, M.; Dallaire, L.; Melançon, S.B. Fluorometric Assay of Neuraminidase with a Sodium (4-Methylumbelliferyl-A-D-N-Acetylneuraminate) Substrate. Anal. Biochem. 1979, 94, 287–296. [Google Scholar] [CrossRef] [PubMed]
- Guo, T.; Dätwyler, P.; Demina, E.; Richards, M.R.; Ge, P.; Zou, C.; Zheng, R.; Fougerat, A.; Pshezhetsky, A.V.; Ernst, B.; et al. Selective Inhibitors of Human Neuraminidase 3. J. Med. Chem. 2018, 61, 1990–2008. [Google Scholar] [CrossRef] [PubMed]
- Antunes, M.; Biala, G. The Novel Object Recognition Memory: Neurobiology, Test Procedure, and Its Modifications. Cogn. Process. 2012, 13, 93–110. [Google Scholar] [CrossRef] [PubMed]
- Akkerman, S.; Blokland, A.; Reneerkens, O.; van Goethem, N.P.; Bollen, E.; Gijselaers, H.J.; Lieben, C.K.; Steinbusch, H.W.; Prickaerts, J. Object Recognition Testing: Methodological Considerations on Exploration and Discrimination Measures. Behav. Brain Res. 2012, 232, 335–347. [Google Scholar] [CrossRef]
- Ennaceur, A.; Delacour, J. A New One-Trial Test for Neurobiological Studies of Memory in Rats. 1: Behavioral Data. Behav. Brain Res. 1988, 31, 47–59. [Google Scholar] [CrossRef]
- Amegandjin, C.A.; Choudhury, M.; Jadhav, V.; Carrico, J.N.; Quintal, A.; Berryer, M.; Snapyan, M.; Chattopadhyaya, B.; Saghatelyan, A.; Di Cristo, G. Sensitive Period for Rescuing Parvalbumin Interneurons Connectivity and Social Behavior Deficits Caused by Tsc1 Loss. Nat. Commun. 2021, 12, 3653. [Google Scholar] [CrossRef]
- Lavertu-Jolin, M.; Chattopadhyaya, B.; Chehrazi, P.; Carrier, D.; Wunnemann, F.; Leclerc, S.; Dumouchel, F.; Robertson, D.; Affia, H.; Saba, K.; et al. Acan Downregulation in Parvalbumin Gabaergic Cells Reduces Spontaneous Recovery of Fear Memories. Mol. Psychiatry 2023, 28, 2946–2963. [Google Scholar] [CrossRef] [PubMed]
- Kaidanovich-Beilin, O.; Lipina, T.; Vukobradovic, I.; Roder, J.; Woodgett, J.R. Assessment of Social Interaction Behaviors. J. Vis. Exp. 2011, 48, 2473. [Google Scholar] [CrossRef] [PubMed]
- Manglani, M.; Gossa, S.; McGavern, D.B. Leukocyte Isolation from Brain, Spinal Cord, and Meninges for Flow Cytometric Analysis. Curr. Protoc. Immunol. 2018, 121, e44. [Google Scholar] [CrossRef] [PubMed]
- Comeau, K.; Caillon, A.; Paradis, P.; Schiffrin, E.L. Determination of Interleukin-17a and Interferon-Gamma Production in Gammadelta, Cd4+, and Cd8+ T Cells Isolated from Murine Lymphoid Organs, Perivascular Adipose Tissue, Kidney, and Lung. Bio Protoc. 2023, 13, e4679. [Google Scholar] [CrossRef] [PubMed]
- Li, H.H.; Yu, W.H.; Rozengurt, N.; Zhao, H.Z.; Lyons, K.M.; Anagnostaras, S.; Fanselow, M.S.; Suzuki, K.; Vanier, M.T.; Neufeld, E.F. Mouse Model of Sanfilippo Syndrome Type B Produced by Targeted Disruption of the Gene Encoding Alpha-N-Acetylglucosaminidase. Proc. Natl. Acad. Sci. USA 1999, 96, 14505–14510. [Google Scholar] [CrossRef]
- Nakamura, K.; Koike, M.; Shitara, K.; Kuwana, Y.; Kiuragi, K.; Igarashi, S.; Hasegawa, M.; Hanai, N. Chimeric Anti-Ganglioside Gm2 Antibody with Antitumor Activity. Cancer Res. 1994, 54, 1511–1516. [Google Scholar] [PubMed]
- Marco, S.; Pujol, A.; Roca, C.; Motas, S.; Ribera, A.; Garcia, M.; Molas, M.; Villacampa, P.; Melia, C.S.; Sanchez, V.; et al. Progressive Neurologic and Somatic Disease in a Novel Mouse Model of Human Mucopolysaccharidosis Type Iiic. Dis. Model. Mech. 2016, 9, 999–1013. [Google Scholar] [PubMed]
- Haer-Wigman, L.; Newman, H.; Leibu, R.; Bax, N.M.; Baris, H.N.; Rizel, L.; Banin, E.; Massarweh, A.; Roosing, S.; Lefeber, D.J.; et al. Non-Syndromic Retinitis Pigmentosa Due to Mutations in the Mucopolysaccharidosis Type Iiic Gene, Heparan-Alpha-Glucosaminide N-Acetyltransferase (Hgsnat). Hum. Mol. Genet. 2015, 24, 3742–3751. [Google Scholar] [CrossRef] [PubMed]
- Ludwig, J.; Sawant, O.B.; Wood, J.; Singamsetty, S.; Pan, X.; Bonilha, V.L.; Rao, S.; Pshezhetsky, A.V. Histological Characterization of Retinal Degeneration in Mucopolysaccharidosis Type Iiic. Exp. Eye Res. 2023, 229, 109433. [Google Scholar] [CrossRef]
- Hofling, A.A.; Vogler, C.; Creer, M.H.; Sands, M.S. Engraftment of Human Cd34+ Cells Leads to Widespread Distribution of Donor-Derived Cells and Correction of Tissue Pathology in a Novel Murine Xenotransplantation Model of Lysosomal Storage Disease. Blood 2003, 101, 2054–2063. [Google Scholar] [CrossRef]
- Ohlemiller, K.K.; Vogler, C.A.; Roberts, M.; Galvin, N.; Sands, M.S. Retinal Function Is Improved in a Murine Model of a Lysosomal Storage Disease Following Bone Marrow Transplantation. Exp. Eye Res. 2000, 71, 469–481. [Google Scholar] [CrossRef] [PubMed]
- Gullingsrud, E.O.; Krivit, W.; Summers, C.G. Ocular Abnormalities in the Mucopolysaccharidoses after Bone Marrow Transplantation. Longer Follow-Up. Ophthalmology 1998, 105, 1099–1105. [Google Scholar] [CrossRef] [PubMed]
- Nagpal, R.; Goyal, R.B.; Priyadarshini, K.; Kashyap, S.; Sharma, M.; Sinha, R.; Sharma, N. Mucopolysaccharidosis: A Broad Review. Indian. J. Ophthalmol. 2022, 70, 2249–2261. [Google Scholar]
- Wilkinson, F.L.; Sergijenko, A.; Langford-Smith, K.J.; Malinowska, M.; Wynn, R.F.; Bigger, B.W. Busulfan Conditioning Enhances Engraftment of Hematopoietic Donor-Derived Cells in the Brain Compared with Irradiation. Mol. Ther. 2013, 21, 868–876. [Google Scholar] [CrossRef] [PubMed]
- Capotondo, A.; Milazzo, R.; Politi, L.S.; Quattrini, A.; Palini, A.; Plati, T.; Merella, S.; Nonis, A.; di Serio, C.; Montini, E.; et al. Brain Conditioning Is Instrumental for Successful Microglia Reconstitution Following Hematopoietic Stem Cell Transplantation. Proc. Natl. Acad. Sci. USA 2012, 109, 15018–15023. [Google Scholar] [CrossRef] [PubMed]
- Langford-Smith, A.; Wilkinson, F.L.; Langford-Smith, K.J.; Holley, R.J.; Sergijenko, A.; Howe, S.J.; Bennett, W.R.; Jones, S.A.; Wraith, J.; Merry, C.L.; et al. Hematopoietic Stem Cell and Gene Therapy Corrects Primary Neuropathology and Behavior in Mucopolysaccharidosis Iiia Mice. Mol. Ther. 2012, 20, 1610–1621. [Google Scholar] [CrossRef] [PubMed]
- Holley, R.J.; Ellison, S.M.; Fil, D.; O’Leary, C.; McDermott, J.; Senthivel, N.; Langford-Smith, A.W.W.; Wilkinson, F.L.; D’Souza, Z.; Parker, H.; et al. Macrophage Enzyme and Reduced Inflammation Drive Brain Correction of Mucopolysaccharidosis Iiib by Stem Cell Gene Therapy. Brain 2018, 141, 99–116. [Google Scholar] [CrossRef]
- Parker, H.; Ellison, S.M.; Holley, R.J.; O’Leary, C.; Liao, A.; Asadi, J.; Glover, E.; Ghosh, A.; Jones, S.; Wilkinson, F.L.; et al. Haematopoietic Stem Cell Gene Therapy with Il-1ra Rescues Cognitive Loss in Mucopolysaccharidosis Iiia. EMBO Mol. Med. 2020, 12, e11185. [Google Scholar] [CrossRef]
- Para, C.; Bose, P.; Bruno, L.; Freemantle, E.; Taherzadeh, M.; Pan, X.; Han, C.; McPherson, P.S.; Lacaille, J.C.; Bonneil, E.; et al. Early Defects in Mucopolysaccharidosis Type Iiic Disrupt Excitatory Synaptic Transmission. JCI Insight 2021, 6, e142073. [Google Scholar] [CrossRef]
- Taherzadeh, M.; Zhang, E.; Londono, I.; De Leener, B.; Wang, S.; Cooper, J.D.; Kennedy, T.E.; Morales, C.R.; Chen, Z.; Lodygensky, G.A.; et al. Severe Central Nervous System Demyelination in Sanfilippo Disease. Front. Mol. Neurosci. 2023, 16, 1323449. [Google Scholar] [CrossRef]
- Sergijenko, A.; Langford-Smith, A.; Liao, A.Y.; Pickford, C.E.; McDermott, J.; Nowinski, G.; Langford-Smith, K.J.; Merry, C.L.; Jones, S.A.; Wraith, J.E.; et al. Myeloid/Microglial Driven Autologous Hematopoietic Stem Cell Gene Therapy Corrects a Neuronopathic Lysosomal Disease. Mol. Ther. 2013, 21, 1938–1949. [Google Scholar] [CrossRef] [PubMed]
- Biffi, A.; Montini, E.; Lorioli, L.; Cesani, M.; Fumagalli, F.; Plati, T.; Baldoli, C.; Martino, S.; Calabria, A.; Canale, S.; et al. Lentiviral Hematopoietic Stem Cell Gene Therapy Benefits Metachromatic Leukodystrophy. Science 2013, 341, 1233158. [Google Scholar] [CrossRef] [PubMed]
- Sessa, M.; Lorioli, L.; Fumagalli, F.; Acquati, S.; Redaelli, D.; Baldoli, C.; Canale, S.; Lopez, I.D.; Morena, F.; Calabria, A.; et al. Lentiviral Haemopoietic Stem-Cell Gene Therapy in Early-Onset Metachromatic Leukodystrophy: An Ad-Hoc Analysis of a Non-Randomised, Open-Label, Phase 1/2 Trial. Lancet 2016, 388, 476–487. [Google Scholar] [CrossRef]
- Fedele, A.O.; Isenmann, S.; Kamei, M.; Snel, M.F.; Trim, P.J.; Proud, C.G.; Hopwood, J.J. Lysosomal N-Acetyltransferase Interacts with Alix and Is Detected in Extracellular Vesicles. Biochim. Biophys. Acta Mol. Cell Res. 2018, 1865, 1451–1464. [Google Scholar] [CrossRef]






| Gene | Sequence |
|---|---|
| F-IL-1β | TGAAATGCCACCTTTTGACA |
| R-IL-1β | GTAGCTGCCACAGCTTCTCC |
| F-TGF-β1 | GTCAGACATTCGGGAAGCAG |
| R-TGF-β1 | CTGCCGTACAACTCCAGTGA |
| F-RPL32 | TTCTTCCTCGGCGCTGCCTACGA |
| R-RPL32 | AACCTTCTCCGCACCCTGTTGTCA |
| Antigen | Host/Target Species | Dilution | Manufacturer |
|---|---|---|---|
| GFAP | Rabbit anti-mouse | 1:300 | DSHB, Iowa City, IA, USA (8-1E7-s) |
| Lysosomal-associated membrane protein 2 (LAMP-2) | Rat anti-mouse | 1:200 | DSHB (ABL-93-s) |
| NeuN | Rabbit anti-mouse | 1:200 | Millipore Sigma, St. Louis, MI, USA (MABN140) |
| CD68 | Rabbit polyclonal to CD68 | 1:200 | Abcam, Cambridge, UK (ab125212) |
| GM2 ganglioside | Mouse humanized | 1:400 | KM966 Kyowa Hakko Kirin Co., Ltd., Tokyo, Japan |
| β-Amyloid (D54D2) | Rabbit anti-mouse | 1:200 | Cell Signaling Technology Boston, MA, USA (8243S) |
| Recombinant Anti-ATP synthase C antibody (SCMAS) | Rabbit anti-mouse | 1:200 | Abcam (ab181243) |
| IgG | Goat anti-rabbit, anti-mouse, or anti-rat Alexa Fluor 488-, Alexa Fluor 555- or Alexa Fluor 633-conjugated | 1:400 | Thermo Fisher Scientific, Waltham, MA, USA |
Disclaimer/Publisher’s Note: The statements, opinions and data contained in all publications are solely those of the individual author(s) and contributor(s) and not of MDPI and/or the editor(s). MDPI and/or the editor(s) disclaim responsibility for any injury to people or property resulting from any ideas, methods, instructions or products referred to in the content. |
© 2024 by the authors. Licensee MDPI, Basel, Switzerland. This article is an open access article distributed under the terms and conditions of the Creative Commons Attribution (CC BY) license (https://creativecommons.org/licenses/by/4.0/).
Share and Cite
Pan, X.; Caillon, A.; Fan, S.; Khan, S.; Tomatsu, S.; Pshezhetsky, A.V. Heterologous HSPC Transplantation Rescues Neuroinflammation and Ameliorates Peripheral Manifestations in the Mouse Model of Lysosomal Transmembrane Enzyme Deficiency, MPS IIIC. Cells 2024, 13, 877. https://doi.org/10.3390/cells13100877
Pan X, Caillon A, Fan S, Khan S, Tomatsu S, Pshezhetsky AV. Heterologous HSPC Transplantation Rescues Neuroinflammation and Ameliorates Peripheral Manifestations in the Mouse Model of Lysosomal Transmembrane Enzyme Deficiency, MPS IIIC. Cells. 2024; 13(10):877. https://doi.org/10.3390/cells13100877
Chicago/Turabian StylePan, Xuefang, Antoine Caillon, Shuxian Fan, Shaukat Khan, Shunji Tomatsu, and Alexey V. Pshezhetsky. 2024. "Heterologous HSPC Transplantation Rescues Neuroinflammation and Ameliorates Peripheral Manifestations in the Mouse Model of Lysosomal Transmembrane Enzyme Deficiency, MPS IIIC" Cells 13, no. 10: 877. https://doi.org/10.3390/cells13100877
APA StylePan, X., Caillon, A., Fan, S., Khan, S., Tomatsu, S., & Pshezhetsky, A. V. (2024). Heterologous HSPC Transplantation Rescues Neuroinflammation and Ameliorates Peripheral Manifestations in the Mouse Model of Lysosomal Transmembrane Enzyme Deficiency, MPS IIIC. Cells, 13(10), 877. https://doi.org/10.3390/cells13100877

